

<!DOCTYPE html>
<html lang="uz-Latn-UZ">
<head>
    
   <!-- Global site tag (gtag.js) - Google Analytics -->
   <script async src="https://www.googletagmanager.com/gtag/js?id=UA-2682682-1"></script>
   <script>
      window.dataLayer = window.dataLayer || [];
      function gtag() { dataLayer.push(arguments); }
      gtag('js', new Date());
      gtag('config', 'UA-2682682-1');
   </script>

    <title>&nbsp;869-сон 15.10.2019.&nbsp;О мерах по совершенствованию Единой государственной системы прогнозирования, раннего выявления и реагирования на радиационные аварии</title>
    
<meta charset="utf-8" />
<meta name="viewport" content="width=device-width, initial-scale=1">
<meta name="google" content="notranslate">
<meta http-equiv="x-ua-compatible" content="ie=edge">
    <link href="/bundle/css2?v=NDIKJDoPuwZPy1MfOJpzXNiwBDUzdtQHywcNyEx0mjI1" rel="stylesheet"/>

    <script src="/bundle/js2?v=TYDc0n5cWRYNF8rf6nCuzSQBVlRXZ0BA8QWlo5AxYqQ1"></script>

    <link href="/bundle/css_actform?v=E2H5feooh50MK4BN8LKb-BQOM3rTyLoFxEQduTgJFcU1" rel="stylesheet"/>

    
    <script type="text/javascript" src="https://www.google.com/recaptcha/api.js?onload=onloadCallback&render=explicit" async defer></script>
    
    <style>
        .lx_revive_adserver.lx_adv_doc {
            margin-left: auto;
            margin-right: auto;
            z-index: 998;
        }

        #lx_gte {
            line-height: 1;
            background-color: #0064A9;
            border: solid 4px #0064A9;
            border-radius: 4px;
            padding: 2px 4px 0;
            margin: 0 0 0 4px;
        }

            #lx_gte img {
                max-width: 19px;
            }

            #lx_gte #google_translate_element {
                margin-bottom: 4px;
            }

            #lx_gte .lx_ot {
                font-size: 12px;
                color: #fff;
                text-align: center;
            }

            #lx_gte .goog-te-gadget-simple {
                width: 100%;
                padding: 2px 1px 2.5px 1px !important;
            }

                #lx_gte .goog-te-gadget-simple > span {
                    display: inline-block;
                }

                    #lx_gte .goog-te-gadget-simple > span > a {
                        display: inline-block;
                        margin: 0;
                    }

                        #lx_gte .goog-te-gadget-simple > span > a > span {
                            display: none;
                        }

                            #lx_gte .goog-te-gadget-simple > span > a > span:first-of-type {
                                display: inline;
                            }

                #lx_gte .goog-te-gadget-simple:hover {
                    color: #fff;
                    background-color: #0064A9;
                }

                    #lx_gte .goog-te-gadget-simple:hover a {
                        color: #fff;
                        background-color: #0064A9;
                        text-decoration: none;
                    }

        .toc_show {
            display: block !important;
        }

            .toc_show .fas {
                display: none !important;
            }

        .toc_hide {
            display: none !important;
        }

        .show_context {
            background-color: #FFFF00;
            color: inherit;
        }

        .act_warning {
            color: red;
        }

        .lx_date_ddm {
            padding: 0 !important;
            width: 170px !important;
            max-height: 70vh !important;
            overflow-y: auto !important;
        }

            .lx_date_ddm > div {
                padding: 5px 20px !important;
                margin-bottom: 0 !important;
            }

        .lx_date_selected {
            cursor: default;
            color: gray;
        }

        .lx_date_link:hover {
            cursor: pointer;
            background: #0064a9;
            color: #fff;
        }

        .docContentHeader__item-link .icon {
            height: 25px;
            fill: #0064a9;
        }

            .docContentHeader__item-link .icon.sm {
                height: 17px;
            }

        .docContentHeader__item-link:hover .icon {
            fill: #fff;
        }

        .lx_text_on_other_lang {
            margin: 12px 0 8px 0;
            padding: 8px 16px;
            color: black;
            background-color: #fef1e1;
            font-style: italic;
        }

        #lxPlayButton {
            display: none;
            position: absolute;
            background-color: #007bff;
            color: white;
            border: none;
            border-radius: 5px;
            cursor: pointer;
            font-size: 18px;
            width: 32px;
            height: 32px;
            margin: 0;
            padding: 0;
            z-index: 1000;
        }

            #lxPlayButton:focus {
                outline: none;
            }

        #divCont a.lx_next_ver {
            margin: 4px 0px;
            padding: 4px 16px;
            color: #ffffff;
            background-color: #0064a9;
            border-radius: 16px;
            display: inline-block;
            text-align: center;
            text-indent: initial;
        }

            #divCont a.lx_next_ver:hover {
                color: #ffffff;
            }

        @media (max-width:720px) {
            #divCont a.lx_next_ver {
                display: block;
            }
        }
    </style>

    
    <style>
        /*#divCont > div {
            overflow-x: auto;
            max-width: calc(100vw - 42px);
            padding-right: 30px;
        }*/

        /* .TABLE_STD, .BY_DEFAULT {
            overflow-y: auto;
            max-height: 80vh;
        }*/
    </style>
    
</head>
<body class="sidebar-show">
    
    <div class="wrapper">
        
        <div id="lx_adv_doc" class="lx_revive_adserver lx_adv_doc">
            

<script type='text/javascript'><!--//<![CDATA[
    var m3_u = (location.protocol == 'https:' ? 'https://rk.adolatmarkazi.uz/www/delivery/ajs.php' : 'http://rk.adolatmarkazi.uz/www/delivery/ajs.php');
    var m3_r = Math.floor(Math.random() * 99999999999);
    if (!document.MAX_used) document.MAX_used = ',';
    document.write("<scr" + "ipt type='text/javascript' src='" + m3_u);
    document.write("?zoneid=6");
    document.write('&amp;cb=' + m3_r);
    if (document.MAX_used != ',') document.write("&amp;exclude=" + document.MAX_used);
    document.write(document.charset ? '&amp;charset=' + document.charset : (document.characterSet ? '&amp;charset=' + document.characterSet : ''));
    document.write("&amp;loc=" + escape(window.location));
    if (document.referrer) document.write("&amp;referer=" + escape(document.referrer));
    if (document.context) document.write("&context=" + escape(document.context));
    document.write("'><\/scr" + "ipt>");
    //]]>--></script>

        </div>
        
        <header id="doc_header" class="header">
            <div class="header__top">
                <div class="container">
                    <div id="lx_lact_num_top">
                        
                        от 15.10.2019 г. № 869
                    </div>
                    <div class="header__top-right">
                        <div class="header__icons">
                            
                            <div class="header__icon">
                                <a target="_blank" href="https://t.me/lexuzofficial"><i class="fab fa-telegram-plane"></i></a>
                            </div>
                            <div class="header__icon">
                                <a target="_blank" href="https://www.facebook.com/minjustuz"><i class="fab fa-facebook-f"></i></a>
                            </div>
                            <div class="header__icon">
                                <a target="_blank" href="https://www.instagram.com/adliyanews/"><i class="fab fa-instagram-square"></i></a>
                            </div>
                            <div class="header__icon">
                                <a target="_blank" href="https://www.youtube.com/c/adliya"><i class="fab fa-youtube"></i></a>
                            </div>
                            
                        </div>
                    </div>
                </div>
            </div>
            <div class="header__bottom">
                <div class="container">
                    <div class="header__bottom-left w-100 skiptranslate">
                        <a class="header__logo" href="/">
                            <img src="/assets/img/lex_uz.svg">
                        </a>
                        <div class="docBody__content ml-4 docBody_top-nav">
                            <div class="docContentHeader">
                                <div class="docContentHeader__item docContentHeader__item-mobile-left docContentHeader__item--action">
                                    
                                    <div class="docContentHeader__item-link lx_border_left" id="docContent__sideBar-show" title="Mundarijani ko’rsatish">
                                        <i class="fas fa-bars"></i>
                                    </div>
                                    <div class="docContentHeader__item-link" onclick="addToFavorite()" title="Tanlanganlarga qo‘shish">
                                        <i class="far fa-star"></i>
                                    </div>
                                    
                                    <div class="dropdown docContentHeader__item-link-dropdown">
                                        <div class="docContentHeader__item-link" id="dropdownMenuButton_t" title="Qo’shimcha modullar" data-toggle="dropdown" aria-haspopup="true" aria-expanded="false">
                                            <i class="fas fa-tags"></i>
                                        </div>
                                        <div class="dropdown-menu" aria-labelledby="dropdownMenuButton_t" id="t_dropdown_check">
                                            <div class="dropdown-menu__item">
                                                <div class="custom-control custom-checkbox stopProp">
                                                    <input class="custom-control-input" id="t_checkAll" type="checkbox" onclick="clickAllChk('t_checkAll', this,'t','b')">
                                                    <label class="custom-control-label" for="t_checkAll"></label>
                                                </div>
                                                Hammasi
                                            </div>
                                            <div class="dropdown-menu__item">
                                                <div class="custom-control custom-checkbox stopProp">
                                                    <input class="custom-control-input" id="t_3935" type="checkbox" onclick="hideItem(this)" checked="checked">
                                                    <label class="custom-control-label" for="t_3935"></label>
                                                </div>
                                                Keyingi tahrirga havola
                                            </div>
                                            <div class="dropdown-menu__item">
                                                <div class="custom-control custom-checkbox stopProp">
                                                    <input class="custom-control-input" id="t_3934" type="checkbox" onclick="hideItem(this)" checked="checked">
                                                    <label class="custom-control-label" for="t_3934"></label>
                                                </div>
                                                Oldingi tahrirga havola
                                            </div>
                                            <div class="dropdown-menu__item">
                                                <div class="custom-control custom-checkbox stopProp">
                                                    <input class="custom-control-input" id="t_5987" type="checkbox" onclick="hideItem(this)">
                                                    <label class="custom-control-label" for="t_5987"></label>
                                                </div>
                                                QTUK bo‘yicha indekslash
                                            </div>
                                            <div class="dropdown-menu__item">
                                                <div class="custom-control custom-checkbox stopProp">
                                                    <input class="custom-control-input" id="t_5988" type="checkbox" onclick="hideItem(this)">
                                                    <label class="custom-control-label" for="t_5988"></label>
                                                </div>
                                                QMQ bo‘yicha indekslash
                                            </div>
                                            <div class="dropdown-menu__item">
                                                <div class="custom-control custom-checkbox stopProp">
                                                    <input class="custom-control-input" id="t_1104" type="checkbox" onclick="hideItem(this)" checked="checked">
                                                    <label class="custom-control-label" for="t_1104"></label>
                                                </div>
                                                O‘zgartirishlar manbasi
                                            </div>
                                            <div class="dropdown-menu__item">
                                                <div class="custom-control custom-checkbox stopProp">
                                                    <input class="custom-control-input" id="t_1089" type="checkbox" onclick="hideItem(this)" checked="checked">
                                                    <label class="custom-control-label" for="t_1089"></label>
                                                </div>
                                                Rasmiy nashr manbasi
                                            </div>
                                        </div>
                                    </div>
                                    <div class="docContentHeader__item-link" id="t_btn_lex_comment" onclick="toggleLexComments()" title="Комментарий LexUz">
                                        <i class="fas fa-file-signature"></i>
                                    </div>
                                    
                                    <div class="dropdown docContentHeader__item-link-dropdown" title="Variantlar">
                                        <div class="docContentHeader__item-link" id="dd3" data-toggle="dropdown" aria-haspopup="true" aria-expanded="false">
                                            <i class="fas fa-calendar" style="font-weight: 400;"></i>
                                        </div>
                                        <div class="dropdown-menu lx_date_ddm" aria-labelledby="dd3" id="lx_var_t" title="">
                                            
                                                    <div class="dropdown-menu__item lx_date_selected stopProp">05.05.2025</div>
                                                
                                                    <div class="dropdown-menu__item lx_date_link" onclick="lxOpenUrl('/uz/docs/4559315?ONDATE=30.01.2025')">30.01.2025</div>
                                                
                                                    <div class="dropdown-menu__item lx_date_link" onclick="lxOpenUrl('/uz/docs/4559315?ONDATE=05.04.2022')">05.04.2022</div>
                                                
                                                    <div class="dropdown-menu__item lx_date_link" onclick="lxOpenUrl('/uz/docs/4559315?ONDATE=20.11.2021')">20.11.2021</div>
                                                
                                                    <div class="dropdown-menu__item lx_date_link" onclick="lxOpenUrl('/uz/docs/4559315?ONDATE=16.10.2019')">16.10.2019</div>
                                                
                                        </div>
                                    </div>
                                    
                                    <div class="dropdown docContentHeader__item-link-dropdown" title="Variantlarni solishtirish">
                                        <div class="docContentHeader__item-link" id="dd4" data-toggle="dropdown" aria-haspopup="true" aria-expanded="false">
                                            <svg class="icon">
                                                <use xlink:href="/assets/img/sprite2.svg#compare"></use></svg>
                                        </div>
                                        <div class="dropdown-menu lx_date_ddm" aria-labelledby="dd4" title="">
                                            <div class="dropdown-menu__item lx_date_link" onclick="lxOpenUrl('/uz/docs/4559315?ONDATE2=05.05.2025&action=compare')">05.05.2025</div>
<div class="dropdown-menu__item lx_date_link" onclick="lxOpenUrl('/uz/docs/4559315?ONDATE2=30.01.2025&action=compare')">30.01.2025</div>
<div class="dropdown-menu__item lx_date_link" onclick="lxOpenUrl('/uz/docs/4559315?ONDATE2=05.04.2022&action=compare')">05.04.2022</div>
<div class="dropdown-menu__item lx_date_link" onclick="lxOpenUrl('/uz/docs/4559315?ONDATE2=20.11.2021&action=compare')">20.11.2021</div>
<div class="dropdown-menu__item lx_date_link" onclick="lxOpenUrl('/uz/docs/4559315?ONDATE2=16.10.2019&action=compare')">16.10.2019</div>
                                        </div>
                                    </div>
                                    
                                    <div class="docContentHeader__item-link" onclick="downloadDoc()" title="MS Word ga saqlash">
                                        <svg class="icon">
                                            <use xlink:href="/assets/img/sprite2.svg#word"></use></svg>
                                    </div>
                                    
                                    <div class="docContentHeader__item-link" onclick="openUrl('/uz/pdfs/4559315')" title="PDF formatida yuklab olish">
                                        <svg class="icon">
                                            <use xlink:href="/assets/img/sprite2.svg#pdf3S"></use></svg>
                                    </div>
                                    
                                    <div class="docContentHeader__item-link lx_border_right" onclick="window.print()" title="Chop etish">
                                        <i class="fas fa-print"></i>
                                    </div>
                                    
                                </div>
                                <div class="docContentHeader__item docContentHeader__item-mobile-right skiptranslate">
                                    <div class="dropdown">
                                        <div class="docContentHeader__item-link lx_border_both mr-1" data-toggle="dropdown">
                                            <i class="fas fa-eye"></i>
                                        </div>
                                        <div class="dropdown-menu drop_menu">
                                            <h6 class="show_size">Ko‘rinish</h6>
                                            <div class="row" style="margin-right: 1.3rem; margin-left: 0rem;">
                                                <div class="col-4">
                                                    <button class="btnA btn__left" onclick="toggleTheme('light');">A</button>
                                                </div>
                                                <div class="col-4">
                                                    <button class="btnA btn__cebter" onclick="toggleTheme('grey');">A</button>
                                                </div>
                                                <div class="col-4">
                                                    <button class="btnA btn__reght" onclick="toggleTheme('dark');">A</button>
                                                </div>
                                            </div>
                                        </div>
                                    </div>
                                    <div class="docContentHeader__item-link lx_border_left active" title="На русском">Рус</div><div class="docContentHeader__item-link" onclick="openUrl('/uz/docs/7262140')" title="In english">Eng</div><div class="docContentHeader__item-link" onclick="openUrl('/uz/docs/4559307')" title="Ўзбекча">Ўзб</div><div class="docContentHeader__item-link" onclick="openUrl('/uz/docs/-4559307')" title="O'zbekcha">O’zb</div><div class="docContentHeader__item-link-language" onclick="openTwoLang(3)" title="Ikkita tilda">Рус|Ўзб</div><div class="docContentHeader__item-link-language lx_border_right" onclick="openTwoLang(4)" title="Ikkita tilda">Рус|O‘zb</div>
                                    
                                    <div id="lx_gte">
                                        <div id="google_translate_element"></div>
                                        <div class="lx_ot skiptranslate">ONLINE TRANSLATE</div>
                                    </div>
                                    
                                </div>
                            </div>
                        </div>
                    </div>
                </div>
            </div>
        </header>
        
        <div id="docBody__sidebar" class="docBody__sidebar">
            <div class="docBody__sidebar-em">
                <div class="docNavbar">
                    <div class="docBody__search input-group">
                        <input id="search-criteria" class="form-control" type="text" placeholder="Izlash">
                        <div class="input-group-append">
                            <button class="btn" type="button" onclick="clearSearch();" title="Izlashni tozalash"><i class="fas fa-times"></i></button>
                        </div>
                    </div>
                    
                    <div class="lx_revive_adserver">
                        

<script type='text/javascript'><!--//<![CDATA[
    var m3_u = (location.protocol == 'https:' ? 'https://rk.adolatmarkazi.uz/www/delivery/ajs.php' : 'http://rk.adolatmarkazi.uz/www/delivery/ajs.php');
    var m3_r = Math.floor(Math.random() * 99999999999);
    if (!document.MAX_used) document.MAX_used = ',';
    document.write("<scr" + "ipt type='text/javascript' src='" + m3_u);
    document.write("?zoneid=7");
    document.write('&amp;cb=' + m3_r);
    if (document.MAX_used != ',') document.write("&amp;exclude=" + document.MAX_used);
    document.write(document.charset ? '&amp;charset=' + document.charset : (document.characterSet ? '&amp;charset=' + document.characterSet : ''));
    document.write("&amp;loc=" + escape(window.location));
    if (document.referrer) document.write("&amp;referer=" + escape(document.referrer));
    if (document.context) document.write("&context=" + escape(document.context));
    document.write("'><\/scr" + "ipt>");
    //]]>--></script>

                    </div>
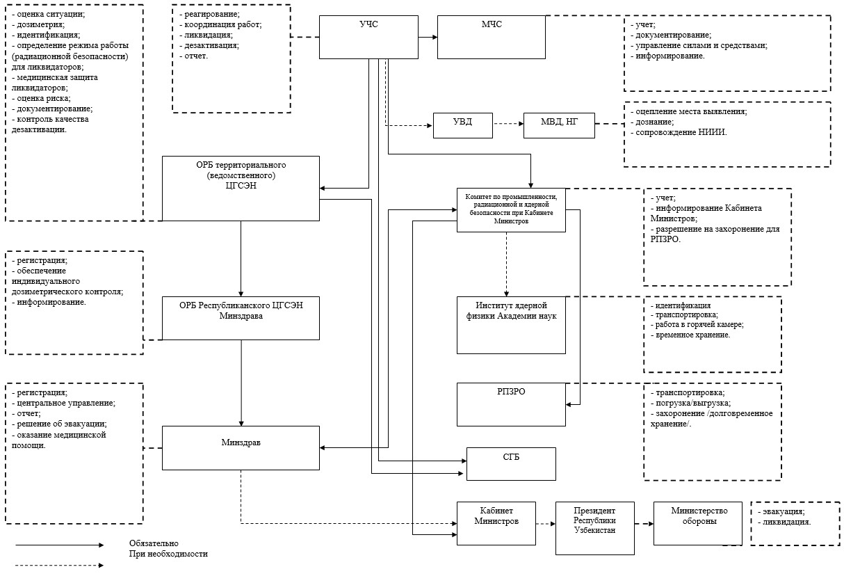
                    <div id="dvToc" style="margin: 5px;"><div class="docNavbar__item"><div class="docNavbar__item-link search-toggle" data-toggle="collapse" href="#collapse4564296" role="button" aria-expanded="false" aria-controls="collapse4564296"><div class="docNavbar__item-link-title"><a class="stopProp search-text" href="javascript:scrollText('4564296');">О мерах по совершенствованию Единой государственной системы прогнозирования, раннего выявления и реагирования на радиационные аварии</a></div></div></div><div class="docNavbar__item"><div class="docNavbar__item-link search-toggle" data-toggle="collapse" href="#collapse4564381" role="button" aria-expanded="false" aria-controls="collapse4564381"><div class="docNavbar__item-link-title"><a class="stopProp search-text" href="javascript:scrollText('4564381');">ПРИЛОЖЕНИЕ № 1<br />ПОЛОЖЕНИЕ о Единой государственной системе прогнозирования, раннего выявления и реагирования на радиационные аварии и мониторинга радиационной обстановки в Республике Узбекистан</a></div></div></div><div class="docNavbar__item"><div class="docNavbar__item-link search-toggle" data-toggle="collapse" href="#collapse4564402" role="button" aria-expanded="false" aria-controls="collapse4564402"><div class="docNavbar__item-link-title"><a class="stopProp search-text" href="javascript:scrollText('4564402');">Глава 1. Общие положения</a></div></div></div><div class="docNavbar__item"><div class="docNavbar__item-link search-toggle" data-toggle="collapse" href="#collapse4564434" role="button" aria-expanded="false" aria-controls="collapse4564434"><div class="docNavbar__item-link-title"><a class="stopProp search-text" href="javascript:scrollText('4564434');">Глава 2. Цель и основные задачи Единой государственной системы</a></div></div></div><div class="docNavbar__item"><div class="docNavbar__item-link search-toggle" data-toggle="collapse" href="#collapse4564461" role="button" aria-expanded="false" aria-controls="collapse4564461"><div class="docNavbar__item-link-title"><a class="stopProp search-text" href="javascript:scrollText('4564461');">Глава 3. Состав Единой государственной системы</a></div></div></div><div class="docNavbar__item"><div class="docNavbar__item-link search-toggle" data-toggle="collapse" href="#collapse4564612" role="button" aria-expanded="false" aria-controls="collapse4564612"><div class="docNavbar__item-link-title"><a class="stopProp search-text" href="javascript:scrollText('4564612');">Глава 4. Функции государственных органов по обеспечению функционирования Единой государственной системы</a></div></div></div><div class="docNavbar__item"><div class="docNavbar__item-link search-toggle" data-toggle="collapse" href="#collapse4564807" role="button" aria-expanded="false" aria-controls="collapse4564807"><div class="docNavbar__item-link-title"><a class="stopProp search-text" href="javascript:scrollText('4564807');">Глава 5. Порядок функционирования Единой государственной системы</a></div></div></div><div class="docNavbar__item"><div class="docNavbar__item-link search-toggle" data-toggle="collapse" href="#collapse4564872" role="button" aria-expanded="false" aria-controls="collapse4564872"><div class="docNavbar__item-link-title"><a class="stopProp search-text" href="javascript:scrollText('4564872');">Глава 6. Система мониторинга радиационной обстановки </a></div></div></div><div class="docNavbar__item"><div class="docNavbar__item-link search-toggle" data-toggle="collapse" href="#collapse4565052" role="button" aria-expanded="false" aria-controls="collapse4565052"><div class="docNavbar__item-link-title"><a class="stopProp search-text" href="javascript:scrollText('4565052');">Глава 7. Отдельные требования к функционированию Единой государственной системы</a></div></div></div><div class="docNavbar__item"><div class="docNavbar__item-link search-toggle" data-toggle="collapse" href="#collapse4565068" role="button" aria-expanded="false" aria-controls="collapse4565068"><div class="docNavbar__item-link-title"><a class="stopProp search-text" href="javascript:scrollText('4565068');">ПРИЛОЖЕНИЕ № 1<br />ОРГАНИЗАЦИОННАЯ СТРУКТУРА Единой государственной системы прогнозирования, раннего выявления и реагирования на радиационные аварии и мониторинга радиационной обстановки в Республике Узбекистан (Единая государственная система)</a></div></div></div><div class="docNavbar__item"><div class="docNavbar__item-link search-toggle" data-toggle="collapse" href="#collapse4565084" role="button" aria-expanded="false" aria-controls="collapse4565084"><div class="docNavbar__item-link-title"><a class="stopProp search-text" href="javascript:scrollText('4565084');">ПРИЛОЖЕНИЕ № 2<br />СХЕМА функционирования Системы мониторинга радиационной обстановки в Республике Узбекистан</a></div></div></div><div class="docNavbar__item"><div class="docNavbar__item-link search-toggle" data-toggle="collapse" href="#collapse4565093" role="button" aria-expanded="false" aria-controls="collapse4565093"><div class="docNavbar__item-link-title"><a class="stopProp search-text" href="javascript:scrollText('4565093');">ПРИЛОЖЕНИЕ № 2<br />ПОРЯДОК взаимодействия уполномоченных организаций и силовых структур при обнаружении несанкционированных (бесхозных) источников ионизирующего излучения</a></div></div></div><div class="docNavbar__item"><div class="docNavbar__item-link search-toggle" data-toggle="collapse" href="#collapse4565138" role="button" aria-expanded="false" aria-controls="collapse4565138"><div class="docNavbar__item-link-title"><a class="stopProp search-text" href="javascript:scrollText('4565138');">Глава 1. Общие положения</a></div></div></div><div class="docNavbar__item"><div class="docNavbar__item-link search-toggle" data-toggle="collapse" href="#collapse4565149" role="button" aria-expanded="false" aria-controls="collapse4565149"><div class="docNavbar__item-link-title"><a class="stopProp search-text" href="javascript:scrollText('4565149');">Глава 2. Порядок проведения мероприятий при обнаружении несанкционированных (бесхозных) ИИИ</a></div></div></div><div class="docNavbar__item"><div class="docNavbar__item-link search-toggle" data-toggle="collapse" href="#collapse4565166" role="button" aria-expanded="false" aria-controls="collapse4565166"><div class="docNavbar__item-link-title"><a class="stopProp search-text" href="javascript:scrollText('4565166');">Глава 3. Функции уполномоченных организаций и силовых структур в случаях обнаружения (выявления) несанкционированного ИИИ</a></div></div></div><div class="docNavbar__item"><div class="docNavbar__item-link search-toggle" data-toggle="collapse" href="#collapse4565315" role="button" aria-expanded="false" aria-controls="collapse4565315"><div class="docNavbar__item-link-title"><a class="stopProp search-text" href="javascript:scrollText('4565315');">ПРИЛОЖЕНИЕ<br />Схема взаимодействия уполномоченных организаций и силовых структур при обнаружении несанкционированных ИИИ</a></div></div></div><div class="docNavbar__item"><div class="docNavbar__item-link search-toggle" data-toggle="collapse" href="#collapse4565329" role="button" aria-expanded="false" aria-controls="collapse4565329"><div class="docNavbar__item-link-title"><a class="stopProp search-text" href="javascript:scrollText('4565329');">ПРИЛОЖЕНИЕ № 3<br />ПЕРЕЧЕНЬ некоторых решений Правительства Республики Узбекистан, признаваемых утратившими силу</a></div></div></div></div>
                </div>
            </div>
        </div>
        
        <main class="main" id="doc_main">
            <div class="container">
                <div class="docHeader skiptranslate">
                    <div class="docHeader__col docHeader__col__1">
                        <div class="docHeader__item d-flex">
                            <div class="docHeader__item-label">Постановление Кабинета Министров Республики Узбекистан, от 15.10.2019 г. № 869</div>
                        </div>
                    </div>
                    <div class="docHeader__col docHeader__col__2">
                        <div class="docHeader__item d-flex">
                            <div class="docHeader__item-label" style="width: 60%">Kuchga kirish sanasi</div>
                            <div class="docHeader__item-value d-flex" style="width: 40%;">16.10.2019</div>
                        </div>
                    </div>
                    <div class="docHeader__col docHeader__col__3">
                        <div class="docHeader__item d-flex">
                            <div style="width: 60%">
                                <div class="dropdown mr-3">
                                    <a role="button" data-toggle="dropdown" aria-expanded="false">Qo‘shimcha axborot</a>
                                    <div class="dropdown-menu" style="margin-top: -2px;">
                                        <a class="dropdown-item" onclick="showAddCard(1)">Asosiy rekvizitlar</a>
                                        <a class="dropdown-item" onclick="showAddCard(2)">Kodifikatsiya</a>
                                        <a class="dropdown-item" onclick="showAddCard(3)">Qayta ko‘rib chiqilgan hujjatlar</a>
                                        <a class="dropdown-item" onclick="showAddCard(4)">Hujjatni qayta ko‘rib chiqishga asos bo‘lgan hujjatlar</a>
                                        <a class="dropdown-item" onclick="showAddCard(5)">Korrespondentlar</a>
                                        <a class="dropdown-item" onclick="showAddCard(6)">Respondentlar</a>
                                    </div>
                                </div>
                            </div>
                            <div style="width: 40%">
                                <div class="dropdown">
                                    <a role="button" data-toggle="dropdown" aria-expanded="false"><i class="fa fa-share-alt mr-2"></i>Ulashish</a>
                                    <div class="dropdown-menu" style="margin-top: -2px;">
                                        <a class="dropdown-item" target="_blank" href="https://telegram.me/share/url?url=http://lex.uz//uz/docs/4559315 О мерах по совершенствованию Единой государственной системы прогнозирования, раннего выявления и реагирования на радиационные аварии">Telegram</a>
                                        <a class="dropdown-item" target="_blank" href="https://www.facebook.com/sharer/sharer.php?u=http://lex.uz//uz/docs/4559315">Facebook</a>
                                        <a class="dropdown-item" target="_blank" href="">Twitter</a>
                                        <a class="dropdown-item" target="_blank" href="">Instagram</a>
                                    </div>
                                </div>
                            </div>
                        </div>
                    </div>
                </div>
            </div>
            <div class="container docBody-container">
                <div class="docBody d-flex">
                    <div class="docBody__content">
                        <div class="docContentHeader docBody_bottom-nav">
                            <div class="docContentHeader__item docContentHeader__item-mobile-left docContentHeader__item--action">
                                <div class="docContentHeader__item-link lx_border_left" onclick="addToFavorite()" title="Tanlanganlarga qo‘shish">
                                    <i class="far fa-star"></i>
                                </div>
                                
                                <div class="dropdown docContentHeader__item-link-dropdown">
                                    <div class="docContentHeader__item-link" id="dropdownMenuButton_b" title="Qo’shimcha modullar" data-toggle="dropdown" aria-haspopup="true" aria-expanded="false">
                                        <i class="fas fa-tags"></i>
                                    </div>
                                    <div class="dropdown-menu" aria-labelledby="dropdownMenuButton_b" id="b_dropdown_check">
                                        <div class="dropdown-menu__item">
                                            <div class="custom-control custom-checkbox">
                                                <input class="custom-control-input" id="b_checkAll" type="checkbox" onclick="clickAllChk('b_checkAll', this,'b','t')">
                                                <label class="custom-control-label" for="b_checkAll"></label>
                                            </div>
                                            Hammasi
                                        </div>
                                        <div class="dropdown-menu__item">
                                            <div class="custom-control custom-checkbox">
                                                <input class="custom-control-input" id="b_3935" type="checkbox" onclick="hideItem(this)" checked="checked">
                                                <label class="custom-control-label" for="b_3935"></label>
                                            </div>
                                            Keyingi tahrirga havola
                                        </div>
                                        <div class="dropdown-menu__item">
                                            <div class="custom-control custom-checkbox">
                                                <input class="custom-control-input" id="b_3934" type="checkbox" onclick="hideItem(this)" checked="checked">
                                                <label class="custom-control-label" for="b_3934"></label>
                                            </div>
                                            Oldingi tahrirga havola
                                        </div>
                                        <div class="dropdown-menu__item">
                                            <div class="custom-control custom-checkbox">
                                                <input class="custom-control-input" id="b_5987" type="checkbox" onclick="hideItem(this)">
                                                <label class="custom-control-label" for="b_5987"></label>
                                            </div>
                                            QTUK bo‘yicha indekslash
                                        </div>
                                        <div class="dropdown-menu__item">
                                            <div class="custom-control custom-checkbox">
                                                <input class="custom-control-input" id="b_5988" type="checkbox" onclick="hideItem(this)">
                                                <label class="custom-control-label" for="b_5988"></label>
                                            </div>
                                            QMQ bo‘yicha indekslash
                                        </div>
                                        <div class="dropdown-menu__item">
                                            <div class="custom-control custom-checkbox">
                                                <input class="custom-control-input" id="b_1104" type="checkbox" onclick="hideItem(this)" checked="checked">
                                                <label class="custom-control-label" for="b_1104"></label>
                                            </div>
                                            O‘zgartirishlar manbasi
                                        </div>
                                        <div class="dropdown-menu__item">
                                            <div class="custom-control custom-checkbox">
                                                <input class="custom-control-input" id="b_1089" type="checkbox" onclick="hideItem(this)" checked="checked">
                                                <label class="custom-control-label" for="b_1089"></label>
                                            </div>
                                            Rasmiy nashr manbasi
                                        </div>
                                    </div>
                                </div>
                                <div class="docContentHeader__item-link" id="b_btn_lex_comment" onclick="toggleLexComments()">
                                    <i class="fas fa-file-signature"></i>
                                </div>
                                
                                <div class="dropdown docContentHeader__item-link-dropdown" title="Variantlar">
                                    <div class="docContentHeader__item-link" id="dd3_" data-toggle="dropdown" aria-haspopup="true" aria-expanded="false">
                                        <i class="fas fa-calendar" style="font-weight: 400;"></i>
                                    </div>
                                    <div class="dropdown-menu lx_date_ddm" aria-labelledby="dd3_" id="lx_var_b" title=""></div>
                                </div>
                                
                                <div class="dropdown docContentHeader__item-link-dropdown" title="Variantlarni solishtirish">
                                    <div class="docContentHeader__item-link" id="dd4_" data-toggle="dropdown" aria-haspopup="true" aria-expanded="false">
                                        <svg class="icon sm">
                                            <use xlink:href="/assets/img/sprite2.svg#compare"></use></svg>
                                    </div>
                                    <div class="dropdown-menu lx_date_ddm" aria-labelledby="dd4_" title="">
                                        <div class="dropdown-menu__item lx_date_link" onclick="lxOpenUrl('/uz/docs/4559315?ONDATE2=05.05.2025&action=compare')">05.05.2025</div>
<div class="dropdown-menu__item lx_date_link" onclick="lxOpenUrl('/uz/docs/4559315?ONDATE2=30.01.2025&action=compare')">30.01.2025</div>
<div class="dropdown-menu__item lx_date_link" onclick="lxOpenUrl('/uz/docs/4559315?ONDATE2=05.04.2022&action=compare')">05.04.2022</div>
<div class="dropdown-menu__item lx_date_link" onclick="lxOpenUrl('/uz/docs/4559315?ONDATE2=20.11.2021&action=compare')">20.11.2021</div>
<div class="dropdown-menu__item lx_date_link" onclick="lxOpenUrl('/uz/docs/4559315?ONDATE2=16.10.2019&action=compare')">16.10.2019</div>
                                    </div>
                                </div>
                                
                                <div class="docContentHeader__item-link" onclick="downloadDoc()" title="MS Word ga saqlash">
                                    <svg class="icon sm">
                                        <use xlink:href="/assets/img/sprite2.svg#word"></use></svg>
                                </div>
                                
                                <div class="docContentHeader__item-link" onclick="openUrl('/uz/pdfs/4559315')" title="PDF formatida yuklab olish">
                                    <svg class="icon sm">
                                        <use xlink:href="/assets/img/sprite2.svg#pdf3S"></use></svg>
                                </div>
                                
                                <div class="docContentHeader__item-link lx_border_right" onclick="window.print()" title="Chop etish">
                                    <i class="fas fa-print"></i>
                                </div>
                            </div>
                            <div class="docContentHeader__item docContentHeader__item-mobile-right skiptranslate">
                                <div class="dropdown eye_btn">
                                    <div class="docContentHeader__item-link lx_border_both mr-1" data-toggle="dropdown">
                                        <i class="fas fa-eye"></i>
                                    </div>
                                    <div class="dropdown-menu drop_menu">
                                        <h6 class="show_size">Ko‘rinish</h6>
                                        <div class="row" style="margin-right: 1.3rem; margin-left: 0rem;">
                                            <div class="col-4">
                                                <button class="btnA btn__left" onclick="toggleTheme('light');">A</button>
                                            </div>
                                            <div class="col-4">
                                                <button class="btnA btn__cebter" onclick="toggleTheme('grey');">A</button>
                                            </div>
                                            <div class="col-4">
                                                <button class="btnA btn__reght" onclick="toggleTheme('dark');">A</button>
                                            </div>
                                        </div>
                                    </div>
                                </div>
                                <div class="docContentHeader__item-link lx_border_left active" title="На русском">Рус</div><div class="docContentHeader__item-link" onclick="openUrl('/uz/docs/7262140')" title="In english">Eng</div><div class="docContentHeader__item-link" onclick="openUrl('/uz/docs/4559307')" title="Ўзбекча">Ўзб</div><div class="docContentHeader__item-link" onclick="openUrl('/uz/docs/-4559307')" title="O'zbekcha">O’zb</div><div class="docContentHeader__item-link-language" onclick="openTwoLang(3)" title="Ikkita tilda">Рус|Ўзб</div><div class="docContentHeader__item-link-language lx_border_right" onclick="openTwoLang(4)" title="Ikkita tilda">Рус|O‘zb</div>
                            </div>
                        </div>
                        <div class="docBody__container">
                            <div class="docBody__content-em" id='main_container1'>
                                
                                    <div style="background-color: #fff; padding: 16px 14px 16px 8px;">
                                        <table style="width: 100%; font-family: Arial; font-size: 14px; font-weight: bold;">
                                            <tr>
                                                <td style="width: 50%; border: 0;">
                                                    
                                                </td>
                                                <td style="width: 50%; border: 0;" align="right">
                                                    
                                                    
                                                </td>
                                            </tr>
                                            
                                        </table>
                                        <div id="mD" class="main-column document" style="margin: 0px;">
                                            <div id="divBody">
                                                <div id="divCont" style="background:#ffffff;border:none;margin:auto;"><div class="INDEXES_ON_REF lx_no_select" style="display:none"><label id="s5987"></label><div name="onLBC4559315" id="onLBC4559315">[<b>ОКОЗ:</b><div id="LBC7126"><span class="iorRN">1.</span><span class="iorVal">11.00.00.00 Окружающая природная среда и природные ресурсы / 11.02.00.00 Охрана окружающей природной среды и обеспечение экологической безопасности / 11.02.02.00 Радиационная безопасность (см. также 16.04.07.00)]</span></div></div></div><div class="INDEXES_ON_REF lx_no_select" style="display:none"><label id="s5988"></label><div name="onLS4559315" id="onLS4559315">[<b>ТСЗ:</b><div id="LS3708"><span class="iorRN">1.</span><span class="iorVal">Природные ресурсы / Охрана окружающей природной среды]</span></div></div></div><div class="ACT_FORM lx_elem" onmousemove="lx_mo(event,4564293)"><div class="lx_elem2"><div class="lx_elem3"><span onclick="lx_sf(4564293)"><img src="/img/cmt.svg" />Hujjatga taklif yuborish</span><span onclick="lx_pa(4564293)"><img src="/img/vlm.svg" />Audioni tinglash</span><span onclick="lx_cl(4564293)"><img src="/img/lnk.svg" />Hujjat elementidan havola olish</span></div></div><div name="4564293" id="4564293">Постановление</div></div><div class="ACCEPTING_BODY lx_elem" onmousemove="lx_mo(event,4564295)"><div class="lx_elem2"><div class="lx_elem3"><span onclick="lx_sf(4564295)"><img src="/img/cmt.svg" />Hujjatga taklif yuborish</span><span onclick="lx_pa(4564295)"><img src="/img/vlm.svg" />Audioni tinglash</span><span onclick="lx_cl(4564295)"><img src="/img/lnk.svg" />Hujjat elementidan havola olish</span></div></div><div name="4564295" id="4564295">Кабинета Министров Республики Узбекистан</div></div><div class="ACT_TITLE lx_elem" onmousemove="lx_mo(event,4564296)"><div class="lx_elem2"><div class="lx_elem3"><span onclick="lx_sf(4564296)"><img src="/img/cmt.svg" />Hujjatga taklif yuborish</span><span onclick="lx_pa(4564296)"><img src="/img/vlm.svg" />Audioni tinglash</span><span onclick="lx_cl(4564296)"><img src="/img/lnk.svg" />Hujjat elementidan havola olish</span></div></div><div name="4564296" id="4564296">О мерах по совершенствованию Единой государственной системы прогнозирования, раннего выявления и реагирования на радиационные аварии</div></div><div class="BY_DEFAULT lx_elem" onmousemove="lx_mo(event,4564299)"><div class="lx_elem2"><div class="lx_elem3"><span onclick="lx_sf(4564299)"><img src="/img/cmt.svg" />Hujjatga taklif yuborish</span><span onclick="lx_pa(4564299)"><img src="/img/vlm.svg" />Audioni tinglash</span><span onclick="lx_cl(4564299)"><img src="/img/lnk.svg" />Hujjat elementidan havola olish</span></div></div><div name="4564299" id="4564299"></div></div><div class="ACT_TEXT lx_elem" onmousemove="lx_mo(event,4564306)"><div class="lx_elem2"><div class="lx_elem3"><span onclick="lx_sf(4564306)"><img src="/img/cmt.svg" />Hujjatga taklif yuborish</span><span onclick="lx_pa(4564306)"><img src="/img/vlm.svg" />Audioni tinglash</span><span onclick="lx_cl(4564306)"><img src="/img/lnk.svg" />Hujjat elementidan havola olish</span></div></div><div name="4564306" id="4564306">В соответствии с <a href="/uz/docs/4168757">Указом</a> Президента Республики Узбекистан от 17 января 2019 года № УП-5635 «О Государственной программе по реализации Стратегии действий по пяти приоритетным направлениям развития Республики Узбекистан в 2017 — 2021 годах в «Год активных инвестиций и социального развития»«, в целях дальнейшего совершенствования системы прогнозирования, раннего выявления и реагирования на радиационные аварии, а также организации автоматизированной системы мониторинга радиационной обстановки Кабинет Министров постановляет:</div></div><div class="ACT_TEXT lx_elem" onmousemove="lx_mo(event,4564311)"><div class="lx_elem2"><div class="lx_elem3"><span onclick="lx_sf(4564311)"><img src="/img/cmt.svg" />Hujjatga taklif yuborish</span><span onclick="lx_pa(4564311)"><img src="/img/vlm.svg" />Audioni tinglash</span><span onclick="lx_cl(4564311)"><img src="/img/lnk.svg" />Hujjat elementidan havola olish</span></div></div><div name="4564311" id="4564311">1. Утвердить:</div></div><div class="ACT_TEXT lx_elem" onmousemove="lx_mo(event,4564345)"><div class="lx_elem2"><div class="lx_elem3"><span onclick="lx_sf(4564345)"><img src="/img/cmt.svg" />Hujjatga taklif yuborish</span><span onclick="lx_pa(4564345)"><img src="/img/vlm.svg" />Audioni tinglash</span><span onclick="lx_cl(4564345)"><img src="/img/lnk.svg" />Hujjat elementidan havola olish</span></div></div><div name="4564345" id="4564345">Положение о Единой государственной системе прогнозирования, раннего выявления и реагирования на радиационные аварии и мониторинга радиационной обстановки в Республике Узбекистан согласно <a href="/uz/docs/4559315#4564369">приложению № 1</a>;</div></div><div class="ACT_TEXT lx_elem" onmousemove="lx_mo(event,4564346)"><div class="lx_elem2"><div class="lx_elem3"><span onclick="lx_sf(4564346)"><img src="/img/cmt.svg" />Hujjatga taklif yuborish</span><span onclick="lx_pa(4564346)"><img src="/img/vlm.svg" />Audioni tinglash</span><span onclick="lx_cl(4564346)"><img src="/img/lnk.svg" />Hujjat elementidan havola olish</span></div></div><div name="4564346" id="4564346">Порядок взаимодействия уполномоченных организаций и силовых структур при обнаружении несанкционированных (бесхозных) источников ионизирующего излучения согласно <a href="/uz/docs/4559315#4565091">приложению № 2</a>.</div></div><div class="ACT_TEXT lx_elem" onmousemove="lx_mo(event,4564349)"><div class="lx_elem2"><div class="lx_elem3"><span onclick="lx_sf(4564349)"><img src="/img/cmt.svg" />Hujjatga taklif yuborish</span><span onclick="lx_pa(4564349)"><img src="/img/vlm.svg" />Audioni tinglash</span><span onclick="lx_cl(4564349)"><img src="/img/lnk.svg" />Hujjat elementidan havola olish</span></div></div><div name="4564349" id="4564349">2. Государственному комитету Республики Узбекистан по экологии и охране окружающей среды совместно с Агентством по развитию атомной энергетики при Министерстве энергетики, Министерством здравоохранения, Министерством по чрезвычайным ситуациям, Государственным комитетом промышленной безопасности, Государственным комитетом ветеринарии и развития животноводства, Государственным комитетом по геологии и минеральным ресурсам Республики Узбекистан, Центром гидрометеорологической службы при Кабинете Министров Республики Узбекистан и другими заинтересованными министерствами и ведомствами в трёхмесячный срок разработать и внести на утверждение в Кабинет Министров проект Комплексной программы по созданию и организации деятельности Единой государственной автоматизированной системы мониторинга радиационной обстановки в Республике Узбекистан на 2020 — 2024 годы.</div></div><div class="ACT_TEXT lx_elem" onmousemove="lx_mo(event,4564351)"><div class="lx_elem2"><div class="lx_elem3"><span onclick="lx_sf(4564351)"><img src="/img/cmt.svg" />Hujjatga taklif yuborish</span><span onclick="lx_pa(4564351)"><img src="/img/vlm.svg" />Audioni tinglash</span><span onclick="lx_cl(4564351)"><img src="/img/lnk.svg" />Hujjat elementidan havola olish</span></div></div><div name="4564351" id="4564351">3. Министерству по чрезвычайным ситуациям Республики Узбекистан совместно с заинтересованными министерствами и ведомствами ежегодно проводить на местах обучение и тематические тактико-специальные учения по отработке вопросов взаимодействия сил и средств Единой государственной системы прогнозирования, раннего выявления и реагирования на радиационные аварии и мониторинга радиационной обстановки в Республике Узбекистан.</div></div><div class="ACT_TEXT lx_elem" onmousemove="lx_mo(event,4564352)"><div class="lx_elem2"><div class="lx_elem3"><span onclick="lx_sf(4564352)"><img src="/img/cmt.svg" />Hujjatga taklif yuborish</span><span onclick="lx_pa(4564352)"><img src="/img/vlm.svg" />Audioni tinglash</span><span onclick="lx_cl(4564352)"><img src="/img/lnk.svg" />Hujjat elementidan havola olish</span></div></div><div name="4564352" id="4564352">4. Совету Министров Республики Каракалпакстан, хокимиятам областей и г.Ташкента, соответствующим министерствам и ведомствам в трехмесячный срок разработать и утвердить положения о территориальных и функциональных подсистемах Единой государственной системы прогнозирования, раннего выявления и реагирования на радиационные аварии и мониторинга радиационной обстановки в Республике Узбекистан.</div></div><div class="INDEXES_ON_REF lx_no_select" style="display:none"><label id="s5987"></label><div name="onLBC4564354" id="onLBC4564354">[<b>ОКОЗ:</b><div id="LBC18935"><span class="iorRN">1.</span><span class="iorVal">21.00.00.00 Комплексные документы по внесению изменений и дополнений / 21.03.00.00 Постановления Кабинета Министров Республики Узбекистан]</span></div></div></div><div class="ACT_TEXT lx_elem" onmousemove="lx_mo(event,4564354)"><div class="lx_elem2"><div class="lx_elem3"><span onclick="lx_sf(4564354)"><img src="/img/cmt.svg" />Hujjatga taklif yuborish</span><span onclick="lx_pa(4564354)"><img src="/img/vlm.svg" />Audioni tinglash</span><span onclick="lx_cl(4564354)"><img src="/img/lnk.svg" />Hujjat elementidan havola olish</span></div></div><div name="4564354" id="4564354">5. Признать утратившими силу некоторые решения Правительства Республики Узбекистан согласно <a href="/uz/docs/4559315#4565327">приложению № 3</a>.</div></div><div class="ACT_TEXT lx_elem" onmousemove="lx_mo(event,4564357)"><div class="lx_elem2"><div class="lx_elem3"><span onclick="lx_sf(4564357)"><img src="/img/cmt.svg" />Hujjatga taklif yuborish</span><span onclick="lx_pa(4564357)"><img src="/img/vlm.svg" />Audioni tinglash</span><span onclick="lx_cl(4564357)"><img src="/img/lnk.svg" />Hujjat elementidan havola olish</span></div></div><div name="4564357" id="4564357">6. Министерству по чрезвычайным ситуациям Республики Узбекистан совместно с заинтересованными министерствами и ведомствами в месячный срок привести принятые ими нормативно-правовые акты в соответствие с настоящим постановлением.</div></div><div class="ACT_TEXT lx_elem" onmousemove="lx_mo(event,4564361)"><div class="lx_elem2"><div class="lx_elem3"><span onclick="lx_sf(4564361)"><img src="/img/cmt.svg" />Hujjatga taklif yuborish</span><span onclick="lx_pa(4564361)"><img src="/img/vlm.svg" />Audioni tinglash</span><span onclick="lx_cl(4564361)"><img src="/img/lnk.svg" />Hujjat elementidan havola olish</span></div></div><div name="4564361" id="4564361">7. Контроль за исполнением настоящего постановления возложить на первого заместителя Премьер-министра Республики Узбекистан — министра транспорта А.Ж. Раматова и министра энергетики Республики Узбекистан А.С. Султанова.</div></div><div class="SIGNATURE lx_elem" onmousemove="lx_mo(event,4564363)"><div class="lx_elem2"><div class="lx_elem3"><span onclick="lx_sf(4564363)"><img src="/img/cmt.svg" />Hujjatga taklif yuborish</span><span onclick="lx_pa(4564363)"><img src="/img/vlm.svg" />Audioni tinglash</span><span onclick="lx_cl(4564363)"><img src="/img/lnk.svg" />Hujjat elementidan havola olish</span></div></div><div name="4564363" id="4564363">Премьер-министр Республики Узбекистан А. АРИПОВ</div></div><div class="ACT_ESSENTIAL_ELEMENTS lx_elem" onmousemove="lx_mo(event,4564364)"><div class="lx_elem2"><div class="lx_elem3"><span onclick="lx_sf(4564364)"><img src="/img/cmt.svg" />Hujjatga taklif yuborish</span><span onclick="lx_pa(4564364)"><img src="/img/vlm.svg" />Audioni tinglash</span><span onclick="lx_cl(4564364)"><img src="/img/lnk.svg" />Hujjat elementidan havola olish</span></div></div><div name="4564364" id="4564364">г. Ташкент,</div></div><div class="ACT_ESSENTIAL_ELEMENTS lx_elem" onmousemove="lx_mo(event,4564366)"><div class="lx_elem2"><div class="lx_elem3"><span onclick="lx_sf(4564366)"><img src="/img/cmt.svg" />Hujjatga taklif yuborish</span><span onclick="lx_pa(4564366)"><img src="/img/vlm.svg" />Audioni tinglash</span><span onclick="lx_cl(4564366)"><img src="/img/lnk.svg" />Hujjat elementidan havola olish</span></div></div><div name="4564366" id="4564366">15 октября 2019 г.,</div></div><div class="ACT_ESSENTIAL_ELEMENTS_NUM lx_elem" onmousemove="lx_mo(event,4564368)"><div class="lx_elem2"><div class="lx_elem3"><span onclick="lx_sf(4564368)"><img src="/img/cmt.svg" />Hujjatga taklif yuborish</span><span onclick="lx_pa(4564368)"><img src="/img/vlm.svg" />Audioni tinglash</span><span onclick="lx_cl(4564368)"><img src="/img/lnk.svg" />Hujjat elementidan havola olish</span></div></div><div name="4564368" id="4564368">№ 869</div></div><div class="BY_DEFAULT lx_elem" onmousemove="lx_mo(event,4564369)"><div class="lx_elem2"><div class="lx_elem3"><span onclick="lx_sf(4564369)"><img src="/img/cmt.svg" />Hujjatga taklif yuborish</span><span onclick="lx_pa(4564369)"><img src="/img/vlm.svg" />Audioni tinglash</span><span onclick="lx_cl(4564369)"><img src="/img/lnk.svg" />Hujjat elementidan havola olish</span></div></div><div name="4564369" id="4564369"></div></div><div class="APPL_BANNER_LANDSCAPE_TITLE lx_elem" onmousemove="lx_mo(event,4564381)"><div class="lx_elem2"><div class="lx_elem3"><span onclick="lx_sf(4564381)"><img src="/img/cmt.svg" />Hujjatga taklif yuborish</span><span onclick="lx_pa(4564381)"><img src="/img/vlm.svg" />Audioni tinglash</span><span onclick="lx_cl(4564381)"><img src="/img/lnk.svg" />Hujjat elementidan havola olish</span></div></div><div name="4564381" id="4564381">ПРИЛОЖЕНИЕ № 1<br />к <a href="/uz/docs/4559315">постановлению</a> Кабинета Министров от 15 октября 2019 года № 869</div></div><div class="ACT_FORM lx_elem" onmousemove="lx_mo(event,4564386)"><div class="lx_elem2"><div class="lx_elem3"><span onclick="lx_sf(4564386)"><img src="/img/cmt.svg" />Hujjatga taklif yuborish</span><span onclick="lx_pa(4564386)"><img src="/img/vlm.svg" />Audioni tinglash</span><span onclick="lx_cl(4564386)"><img src="/img/lnk.svg" />Hujjat elementidan havola olish</span></div></div><div name="4564386" id="4564386"><strong>ПОЛОЖЕНИЕ</strong></div></div><div class="ACT_TITLE_APPL lx_elem" onmousemove="lx_mo(event,4564389)"><div class="lx_elem2"><div class="lx_elem3"><span onclick="lx_sf(4564389)"><img src="/img/cmt.svg" />Hujjatga taklif yuborish</span><span onclick="lx_pa(4564389)"><img src="/img/vlm.svg" />Audioni tinglash</span><span onclick="lx_cl(4564389)"><img src="/img/lnk.svg" />Hujjat elementidan havola olish</span></div></div><div name="4564389" id="4564389"><strong>о Единой государственной системе прогнозирования, раннего выявления и реагирования на радиационные аварии и мониторинга радиационной обстановки в Республике Узбекистан</strong></div></div><div class="BY_DEFAULT lx_elem" onmousemove="lx_mo(event,4564392)"><div class="lx_elem2"><div class="lx_elem3"><span onclick="lx_sf(4564392)"><img src="/img/cmt.svg" />Hujjatga taklif yuborish</span><span onclick="lx_pa(4564392)"><img src="/img/vlm.svg" />Audioni tinglash</span><span onclick="lx_cl(4564392)"><img src="/img/lnk.svg" />Hujjat elementidan havola olish</span></div></div><div name="4564392" id="4564392"></div></div><div class="TEXT_HEADER_DEFAULT lx_elem" onmousemove="lx_mo(event,4564402)"><div class="lx_elem2"><div class="lx_elem3"><span onclick="lx_sf(4564402)"><img src="/img/cmt.svg" />Hujjatga taklif yuborish</span><span onclick="lx_pa(4564402)"><img src="/img/vlm.svg" />Audioni tinglash</span><span onclick="lx_cl(4564402)"><img src="/img/lnk.svg" />Hujjat elementidan havola olish</span></div></div><div name="4564402" id="4564402"><strong>Глава 1. Общие положения</strong></div></div><div class="ACT_TEXT lx_elem" onmousemove="lx_mo(event,4564405)"><div class="lx_elem2"><div class="lx_elem3"><span onclick="lx_sf(4564405)"><img src="/img/cmt.svg" />Hujjatga taklif yuborish</span><span onclick="lx_pa(4564405)"><img src="/img/vlm.svg" />Audioni tinglash</span><span onclick="lx_cl(4564405)"><img src="/img/lnk.svg" />Hujjat elementidan havola olish</span></div></div><div name="4564405" id="4564405">1. Настоящее Положение определяет цель и основные задачи, состав и порядок организации деятельности Единой государственной системы прогнозирования, раннего выявления и реагирования на радиационные аварии и мониторинга радиационной обстановки в Республике Узбекистан (далее — Единая государственная система).</div></div><div class="ACT_TEXT lx_elem" onmousemove="lx_mo(event,4564407)"><div class="lx_elem2"><div class="lx_elem3"><span onclick="lx_sf(4564407)"><img src="/img/cmt.svg" />Hujjatga taklif yuborish</span><span onclick="lx_pa(4564407)"><img src="/img/vlm.svg" />Audioni tinglash</span><span onclick="lx_cl(4564407)"><img src="/img/lnk.svg" />Hujjat elementidan havola olish</span></div></div><div name="4564407" id="4564407">2. Единая государственная система представляет собой организационно-техническую систему, объединяющую в себе силы и средства органов государственного управления и других организаций, в полномочия которых входит защита населения и окружающей среды от радиационных аварий, а также ведение мониторинга радиационной обстановки.</div></div><div class="ACT_TEXT lx_elem" onmousemove="lx_mo(event,4564410)"><div class="lx_elem2"><div class="lx_elem3"><span onclick="lx_sf(4564410)"><img src="/img/cmt.svg" />Hujjatga taklif yuborish</span><span onclick="lx_pa(4564410)"><img src="/img/vlm.svg" />Audioni tinglash</span><span onclick="lx_cl(4564410)"><img src="/img/lnk.svg" />Hujjat elementidan havola olish</span></div></div><div name="4564410" id="4564410">3. Единая государственная система является неотъемлемой частью Государственной системы предупреждения и действий в чрезвычайных ситуациях Республики Узбекистан и взаимодействует с Системой мониторинга окружающей природной среды Республики Узбекистан.</div></div><div class="ACT_TEXT lx_elem" onmousemove="lx_mo(event,4564414)"><div class="lx_elem2"><div class="lx_elem3"><span onclick="lx_sf(4564414)"><img src="/img/cmt.svg" />Hujjatga taklif yuborish</span><span onclick="lx_pa(4564414)"><img src="/img/vlm.svg" />Audioni tinglash</span><span onclick="lx_cl(4564414)"><img src="/img/lnk.svg" />Hujjat elementidan havola olish</span></div></div><div name="4564414" id="4564414">4. Единая государственная система в своей деятельности руководствуется нормативно-правовыми актами и нормативно-техническими документами Республики Узбекистан, а также настоящим положением.</div></div><div class="ACT_TEXT lx_elem" onmousemove="lx_mo(event,4564416)"><div class="lx_elem2"><div class="lx_elem3"><span onclick="lx_sf(4564416)"><img src="/img/cmt.svg" />Hujjatga taklif yuborish</span><span onclick="lx_pa(4564416)"><img src="/img/vlm.svg" />Audioni tinglash</span><span onclick="lx_cl(4564416)"><img src="/img/lnk.svg" />Hujjat elementidan havola olish</span></div></div><div name="4564416" id="4564416">5. В настоящем Положении используются следующие основные понятия:</div></div><div class="ACT_TEXT lx_elem" onmousemove="lx_mo(event,4564421)"><div class="lx_elem2"><div class="lx_elem3"><span onclick="lx_sf(4564421)"><img src="/img/cmt.svg" />Hujjatga taklif yuborish</span><span onclick="lx_pa(4564421)"><img src="/img/vlm.svg" />Audioni tinglash</span><span onclick="lx_cl(4564421)"><img src="/img/lnk.svg" />Hujjat elementidan havola olish</span></div></div><div name="4564421" id="4564421"><strong>радиационная авария</strong> — потеря управления источником ионизирующего излучения, вызванная неисправностью оборудования, действиями (бездействием) работников (персонала), чрезвычайными ситуациями природного и техногенного характера, которые могли привести или привели к облучению граждан выше установленных норм или к радиоактивному загрязнению окружающей среды;</div></div><div class="ACT_TEXT lx_elem" onmousemove="lx_mo(event,4564424)"><div class="lx_elem2"><div class="lx_elem3"><span onclick="lx_sf(4564424)"><img src="/img/cmt.svg" />Hujjatga taklif yuborish</span><span onclick="lx_pa(4564424)"><img src="/img/vlm.svg" />Audioni tinglash</span><span onclick="lx_cl(4564424)"><img src="/img/lnk.svg" />Hujjat elementidan havola olish</span></div></div><div name="4564424" id="4564424"><strong>уполномоченные организации</strong> — органы государственного управления и другие организации, в полномочия которых входит защита населения и окружающей среды от радиационных аварий, а также ведение мониторинга радиационной обстановки;</div></div><div class="ACT_TEXT lx_elem" onmousemove="lx_mo(event,4564426)"><div class="lx_elem2"><div class="lx_elem3"><span onclick="lx_sf(4564426)"><img src="/img/cmt.svg" />Hujjatga taklif yuborish</span><span onclick="lx_pa(4564426)"><img src="/img/vlm.svg" />Audioni tinglash</span><span onclick="lx_cl(4564426)"><img src="/img/lnk.svg" />Hujjat elementidan havola olish</span></div></div><div name="4564426" id="4564426"><strong>радиационно-опасный объект</strong> — объект, на котором хранят, перерабатывают, используют или транспортируют радиоактивные вещества, при аварии на котором или его разрушении могут произойти массовые радиационные поражения населения, животных и растений и радиоактивное загрязнение окружающей среды;</div></div><div class="ACT_TEXT lx_elem" onmousemove="lx_mo(event,4564430)"><div class="lx_elem2"><div class="lx_elem3"><span onclick="lx_sf(4564430)"><img src="/img/cmt.svg" />Hujjatga taklif yuborish</span><span onclick="lx_pa(4564430)"><img src="/img/vlm.svg" />Audioni tinglash</span><span onclick="lx_cl(4564430)"><img src="/img/lnk.svg" />Hujjat elementidan havola olish</span></div></div><div name="4564430" id="4564430"><strong>мониторинг радиационной обстановки</strong> — непрерывный или дискретный инструментальный контроль состояния загрязненности объектов окружающей среды радионуклидами, своевременное выявление её отклонений, а также оценка, прогнозирование и предупреждение возможных негативных последствий радиационного воздействия для населения и окружающей среды.</div></div><div class="TEXT_HEADER_DEFAULT lx_elem" onmousemove="lx_mo(event,4564434)"><div class="lx_elem2"><div class="lx_elem3"><span onclick="lx_sf(4564434)"><img src="/img/cmt.svg" />Hujjatga taklif yuborish</span><span onclick="lx_pa(4564434)"><img src="/img/vlm.svg" />Audioni tinglash</span><span onclick="lx_cl(4564434)"><img src="/img/lnk.svg" />Hujjat elementidan havola olish</span></div></div><div name="4564434" id="4564434"><strong>Глава 2. Цель и основные задачи Единой государственной системы</strong></div></div><div class="ACT_TEXT lx_elem" onmousemove="lx_mo(event,4564437)"><div class="lx_elem2"><div class="lx_elem3"><span onclick="lx_sf(4564437)"><img src="/img/cmt.svg" />Hujjatga taklif yuborish</span><span onclick="lx_pa(4564437)"><img src="/img/vlm.svg" />Audioni tinglash</span><span onclick="lx_cl(4564437)"><img src="/img/lnk.svg" />Hujjat elementidan havola olish</span></div></div><div name="4564437" id="4564437">6. Целью Единой государственной системы является защита жизни и здоровья населения и окружающей среды от радиационного воздействия, вызванного радиационной аварией, путем организации и заблаговременного проведения мероприятий по мониторингу радиационной обстановки, прогнозированию и предупреждению радиационных аварий, а также минимизации и ликвидации их последствий.</div></div><div class="ACT_TEXT lx_elem" onmousemove="lx_mo(event,4564441)"><div class="lx_elem2"><div class="lx_elem3"><span onclick="lx_sf(4564441)"><img src="/img/cmt.svg" />Hujjatga taklif yuborish</span><span onclick="lx_pa(4564441)"><img src="/img/vlm.svg" />Audioni tinglash</span><span onclick="lx_cl(4564441)"><img src="/img/lnk.svg" />Hujjat elementidan havola olish</span></div></div><div name="4564441" id="4564441">7. Основными задачами Единой государственной системы являются:</div></div><div class="ACT_TEXT lx_elem" onmousemove="lx_mo(event,4564442)"><div class="lx_elem2"><div class="lx_elem3"><span onclick="lx_sf(4564442)"><img src="/img/cmt.svg" />Hujjatga taklif yuborish</span><span onclick="lx_pa(4564442)"><img src="/img/vlm.svg" />Audioni tinglash</span><span onclick="lx_cl(4564442)"><img src="/img/lnk.svg" />Hujjat elementidan havola olish</span></div></div><div name="4564442" id="4564442">обеспечение разработки и реализации единой государственной политики в области обеспечения радиационной безопасности при предупреждении и ликвидации последствий радиационных аварий;</div></div><div class="ACT_TEXT lx_elem" onmousemove="lx_mo(event,4564445)"><div class="lx_elem2"><div class="lx_elem3"><span onclick="lx_sf(4564445)"><img src="/img/cmt.svg" />Hujjatga taklif yuborish</span><span onclick="lx_pa(4564445)"><img src="/img/vlm.svg" />Audioni tinglash</span><span onclick="lx_cl(4564445)"><img src="/img/lnk.svg" />Hujjat elementidan havola olish</span></div></div><div name="4564445" id="4564445">планирование и обеспечение реализации мероприятий по прогнозированию, предотвращению, раннему выявлению, локализации и ликвидации последствий радиационных аварий, а также внешних и внутренних угроз, приводящих к ним;</div></div><div class="ACT_TEXT lx_elem" onmousemove="lx_mo(event,4564448)"><div class="lx_elem2"><div class="lx_elem3"><span onclick="lx_sf(4564448)"><img src="/img/cmt.svg" />Hujjatga taklif yuborish</span><span onclick="lx_pa(4564448)"><img src="/img/vlm.svg" />Audioni tinglash</span><span onclick="lx_cl(4564448)"><img src="/img/lnk.svg" />Hujjat elementidan havola olish</span></div></div><div name="4564448" id="4564448">организация и осуществление мониторинга радиационной обстановки;</div></div><div class="ACT_TEXT lx_elem" onmousemove="lx_mo(event,4564450)"><div class="lx_elem2"><div class="lx_elem3"><span onclick="lx_sf(4564450)"><img src="/img/cmt.svg" />Hujjatga taklif yuborish</span><span onclick="lx_pa(4564450)"><img src="/img/vlm.svg" />Audioni tinglash</span><span onclick="lx_cl(4564450)"><img src="/img/lnk.svg" />Hujjat elementidan havola olish</span></div></div><div name="4564450" id="4564450">разработка и совершенствование нормативно-правовой базы Единой государственной системы;</div></div><div class="ACT_TEXT lx_elem" onmousemove="lx_mo(event,4564458)"><div class="lx_elem2"><div class="lx_elem3"><span onclick="lx_sf(4564458)"><img src="/img/cmt.svg" />Hujjatga taklif yuborish</span><span onclick="lx_pa(4564458)"><img src="/img/vlm.svg" />Audioni tinglash</span><span onclick="lx_cl(4564458)"><img src="/img/lnk.svg" />Hujjat elementidan havola olish</span></div></div><div name="4564458" id="4564458">осуществление международного сотрудничества по вопросам радиационной безопасности и внедрению передового зарубежного опыта в области прогнозирования, раннего выявления и реагирования на радиационные аварии.</div></div><div class="TEXT_HEADER_DEFAULT lx_elem" onmousemove="lx_mo(event,4564461)"><div class="lx_elem2"><div class="lx_elem3"><span onclick="lx_sf(4564461)"><img src="/img/cmt.svg" />Hujjatga taklif yuborish</span><span onclick="lx_pa(4564461)"><img src="/img/vlm.svg" />Audioni tinglash</span><span onclick="lx_cl(4564461)"><img src="/img/lnk.svg" />Hujjat elementidan havola olish</span></div></div><div name="4564461" id="4564461"><strong>Глава 3. Состав Единой государственной системы</strong></div></div><div class="ACT_TEXT lx_elem" onmousemove="lx_mo(event,4564463)"><div class="lx_elem2"><div class="lx_elem3"><span onclick="lx_sf(4564463)"><img src="/img/cmt.svg" />Hujjatga taklif yuborish</span><span onclick="lx_pa(4564463)"><img src="/img/vlm.svg" />Audioni tinglash</span><span onclick="lx_cl(4564463)"><img src="/img/lnk.svg" />Hujjat elementidan havola olish</span></div></div><div name="4564463" id="4564463">8. Единая государственная система объединяет силы и средства уполномоченных организаций, предназначенные для ведения постоянного мониторинга за состоянием радиационной обстановки на объектах использования атомной энергии, радиационно опасных объектах и вблизи них, на территории республики в целом, а также раннего выявления источников и процессов, представляющих угрозу её стабильности, принятия на основе их оценки и анализа (при необходимости) экстренных мер по их устранению.</div></div><div class="ACT_TEXT lx_elem" onmousemove="lx_mo(event,4564468)"><div class="lx_elem2"><div class="lx_elem3"><span onclick="lx_sf(4564468)"><img src="/img/cmt.svg" />Hujjatga taklif yuborish</span><span onclick="lx_pa(4564468)"><img src="/img/vlm.svg" />Audioni tinglash</span><span onclick="lx_cl(4564468)"><img src="/img/lnk.svg" />Hujjat elementidan havola olish</span></div></div><div name="4564468" id="4564468">Организационная структура Единой государственной системы представлена в <a href="/uz/docs/4559315#4565066">приложении № 1</a> к настоящему Положению.</div></div><div class="ACT_TEXT lx_elem" onmousemove="lx_mo(event,4564475)"><div class="lx_elem2"><div class="lx_elem3"><span onclick="lx_sf(4564475)"><img src="/img/cmt.svg" />Hujjatga taklif yuborish</span><span onclick="lx_pa(4564475)"><img src="/img/vlm.svg" />Audioni tinglash</span><span onclick="lx_cl(4564475)"><img src="/img/lnk.svg" />Hujjat elementidan havola olish</span></div></div><div name="4564475" id="4564475">9. Единая государственная система состоит из территориальных и функциональных подсистем, а также Единой государственной автоматизированной системы мониторинга радиационной обстановки в Республике Узбекистан.</div></div><div class="ACT_TEXT lx_elem" onmousemove="lx_mo(event,4564511)"><div class="lx_elem2"><div class="lx_elem3"><span onclick="lx_sf(4564511)"><img src="/img/cmt.svg" />Hujjatga taklif yuborish</span><span onclick="lx_pa(4564511)"><img src="/img/vlm.svg" />Audioni tinglash</span><span onclick="lx_cl(4564511)"><img src="/img/lnk.svg" />Hujjat elementidan havola olish</span></div></div><div name="4564511" id="4564511">Территориальные подсистемы создаются в Республике Каракалпакстан, областях и городе Ташкенте и объединяют силы и средства органов исполнительной власти на местах, территориальных подразделений уполномоченных организаций, в полномочия которых входит осуществление функций по прогнозированию, предупреждению, локализации и ликвидации последствий радиационных аварий, а также мониторингу радиационной обстановки.</div></div><div class="ACT_TEXT lx_elem" onmousemove="lx_mo(event,4564523)"><div class="lx_elem2"><div class="lx_elem3"><span onclick="lx_sf(4564523)"><img src="/img/cmt.svg" />Hujjatga taklif yuborish</span><span onclick="lx_pa(4564523)"><img src="/img/vlm.svg" />Audioni tinglash</span><span onclick="lx_cl(4564523)"><img src="/img/lnk.svg" />Hujjat elementidan havola olish</span></div></div><div name="4564523" id="4564523">Функциональные подсистемы создаются в уполномоченных организациях, указанных в <a href="/uz/docs/4559315#4564632">пунктах 16 — 25</a> настоящего Положения, а также их территориальных подразделениях в целях обеспечения готовности сил и средств к выполнению возложенных на них функций.</div></div><div class="ACT_TEXT lx_elem" onmousemove="lx_mo(event,4564528)"><div class="lx_elem2"><div class="lx_elem3"><span onclick="lx_sf(4564528)"><img src="/img/cmt.svg" />Hujjatga taklif yuborish</span><span onclick="lx_pa(4564528)"><img src="/img/vlm.svg" />Audioni tinglash</span><span onclick="lx_cl(4564528)"><img src="/img/lnk.svg" />Hujjat elementidan havola olish</span></div></div><div name="4564528" id="4564528">10. Единая государственная система имеет три уровня: республиканский, местный и объектовый, каждый из которых состоит из:</div></div><div class="ACT_TEXT lx_elem" onmousemove="lx_mo(event,4564536)"><div class="lx_elem2"><div class="lx_elem3"><span onclick="lx_sf(4564536)"><img src="/img/cmt.svg" />Hujjatga taklif yuborish</span><span onclick="lx_pa(4564536)"><img src="/img/vlm.svg" />Audioni tinglash</span><span onclick="lx_cl(4564536)"><img src="/img/lnk.svg" />Hujjat elementidan havola olish</span></div></div><div name="4564536" id="4564536">руководящего органа;</div></div><div class="ACT_TEXT lx_elem" onmousemove="lx_mo(event,4564542)"><div class="lx_elem2"><div class="lx_elem3"><span onclick="lx_sf(4564542)"><img src="/img/cmt.svg" />Hujjatga taklif yuborish</span><span onclick="lx_pa(4564542)"><img src="/img/vlm.svg" />Audioni tinglash</span><span onclick="lx_cl(4564542)"><img src="/img/lnk.svg" />Hujjat elementidan havola olish</span></div></div><div name="4564542" id="4564542">органов повседневного управления;</div></div><div class="ACT_TEXT lx_elem" onmousemove="lx_mo(event,4564546)"><div class="lx_elem2"><div class="lx_elem3"><span onclick="lx_sf(4564546)"><img src="/img/cmt.svg" />Hujjatga taklif yuborish</span><span onclick="lx_pa(4564546)"><img src="/img/vlm.svg" />Audioni tinglash</span><span onclick="lx_cl(4564546)"><img src="/img/lnk.svg" />Hujjat elementidan havola olish</span></div></div><div name="4564546" id="4564546">сил и средств прогнозирования, раннего выявления, предупреждения, локализации и ликвидации радиационных аварий, а также мониторинга радиационной обстановки;</div></div><div class="ACT_TEXT lx_elem" onmousemove="lx_mo(event,4564564)"><div class="lx_elem2"><div class="lx_elem3"><span onclick="lx_sf(4564564)"><img src="/img/cmt.svg" />Hujjatga taklif yuborish</span><span onclick="lx_pa(4564564)"><img src="/img/vlm.svg" />Audioni tinglash</span><span onclick="lx_cl(4564564)"><img src="/img/lnk.svg" />Hujjat elementidan havola olish</span></div></div><div name="4564564" id="4564564">запасов материальных и финансовых ресурсов.</div></div><div class="ACT_TEXT lx_elem" onmousemove="lx_mo(event,4564567)"><div class="lx_elem2"><div class="lx_elem3"><span onclick="lx_sf(4564567)"><img src="/img/cmt.svg" />Hujjatga taklif yuborish</span><span onclick="lx_pa(4564567)"><img src="/img/vlm.svg" />Audioni tinglash</span><span onclick="lx_cl(4564567)"><img src="/img/lnk.svg" />Hujjat elementidan havola olish</span></div></div><div name="4564567" id="4564567">11. Руководящие органы — это органы, в полномочия которых входит общее руководство мероприятиями в сфере защиты населения и территорий от угроз радиационного характера. Они представлены:</div></div><div class="ACT_TEXT lx_elem" onmousemove="lx_mo(event,4564570)"><div class="lx_elem2"><div class="lx_elem3"><span onclick="lx_sf(4564570)"><img src="/img/cmt.svg" />Hujjatga taklif yuborish</span><span onclick="lx_pa(4564570)"><img src="/img/vlm.svg" />Audioni tinglash</span><span onclick="lx_cl(4564570)"><img src="/img/lnk.svg" />Hujjat elementidan havola olish</span></div></div><div name="4564570" id="4564570">на республиканском уровне — Кабинетом Министров Республики Узбекистан;</div></div><div class="ACT_TEXT lx_elem" onmousemove="lx_mo(event,4564572)"><div class="lx_elem2"><div class="lx_elem3"><span onclick="lx_sf(4564572)"><img src="/img/cmt.svg" />Hujjatga taklif yuborish</span><span onclick="lx_pa(4564572)"><img src="/img/vlm.svg" />Audioni tinglash</span><span onclick="lx_cl(4564572)"><img src="/img/lnk.svg" />Hujjat elementidan havola olish</span></div></div><div name="4564572" id="4564572">на местном уровне — Советом Министров Республики Каракалпакстан, хокимиятами областей и города Ташкента;</div></div><div class="ACT_TEXT lx_elem" onmousemove="lx_mo(event,4564575)"><div class="lx_elem2"><div class="lx_elem3"><span onclick="lx_sf(4564575)"><img src="/img/cmt.svg" />Hujjatga taklif yuborish</span><span onclick="lx_pa(4564575)"><img src="/img/vlm.svg" />Audioni tinglash</span><span onclick="lx_cl(4564575)"><img src="/img/lnk.svg" />Hujjat elementidan havola olish</span></div></div><div name="4564575" id="4564575">на объектовом уровне — руководством (администрацией) объекта использования атомной энергии или радиационно опасного объекта.</div></div><div class="ACT_TEXT lx_elem" onmousemove="lx_mo(event,4564577)"><div class="lx_elem2"><div class="lx_elem3"><span onclick="lx_sf(4564577)"><img src="/img/cmt.svg" />Hujjatga taklif yuborish</span><span onclick="lx_pa(4564577)"><img src="/img/vlm.svg" />Audioni tinglash</span><span onclick="lx_cl(4564577)"><img src="/img/lnk.svg" />Hujjat elementidan havola olish</span></div></div><div name="4564577" id="4564577">12. Органы повседневного управления — это уполномоченные организации и их территориальные подразделения, в полномочия которых входит осуществление непосредственного руководства силами и средствами по прогнозированию, раннему выявлению, локализации и ликвидации радиационных аварий, а также мониторингу радиационной обстановки:</div></div><div class="COMMENT lx_no_select"><label id="s3934"></label><div name="edi7529461" id="edi7529461">См. <a href="/uz/docs/4559315?ONDATE=16.10.2019 00#4564580">предыдущую</a> редакцию.</div></div><div class="BY_DEFAULT lx_elem" onmousemove="lx_mo(event,7529461)"><div class="lx_elem2"><div class="lx_elem3"><span onclick="lx_sf(7529461)"><img src="/img/cmt.svg" />Hujjatga taklif yuborish</span><span onclick="lx_pa(7529461)"><img src="/img/vlm.svg" />Audioni tinglash</span><span onclick="lx_cl(7529461)"><img src="/img/lnk.svg" />Hujjat elementidan havola olish</span></div></div><div name="7529461" id="7529461"></div></div><div class="ACT_TEXT lx_elem" onmousemove="lx_mo(event,7529464)"><div class="lx_elem2"><div class="lx_elem3"><span onclick="lx_sf(7529464)"><img src="/img/cmt.svg" />Hujjatga taklif yuborish</span><span onclick="lx_pa(7529464)"><img src="/img/vlm.svg" />Audioni tinglash</span><span onclick="lx_cl(7529464)"><img src="/img/lnk.svg" />Hujjat elementidan havola olish</span></div></div><div name="7529464" id="7529464">на республиканском уровне — Министерство по чрезвычайным ситуациям (МЧС), Министерство здравоохранения (Минздрав), Комитет по промышленной, радиационной и ядерной безопасности при Кабинете Министров, Агентство по развитию атомной энергетики при Министерстве энергетики (Агентство «Узатом»), Центр гидрометеорологической службы (Узгидромет), Государственный таможенный комитет (ГТК), Государственный комитет по экологии и охране окружающей среды (Госкомэкологии), Государственный комитет по геологии и минеральным ресурсам (Госкомгеологии), Государственный комитет ветеринарии и развития животноводства (Госкомветеринарии);</div></div><div class="COMMENT lx_no_select"><label id="s527"></label><div class="COMMENTLEXUZ"><img src="/image/favicon.gif" /> Комментарий LexUz</div><div name="7529465" id="7529465">Неофициальный перевод. Абзац второй пункта 12 в редакции <a href="/uz/docs/7516104">постановления </a>Кабинета Министров Республики Узбекистан от 2 мая 2025 года № 289. Cм. официальный текст на <a href="/uz/docs/7510573?ONDATE=05.05.2025 00#7514255">узбекском языке</a>.</div></div><div class="ACT_TEXT lx_elem" onmousemove="lx_mo(event,4564584)"><div class="lx_elem2"><div class="lx_elem3"><span onclick="lx_sf(4564584)"><img src="/img/cmt.svg" />Hujjatga taklif yuborish</span><span onclick="lx_pa(4564584)"><img src="/img/vlm.svg" />Audioni tinglash</span><span onclick="lx_cl(4564584)"><img src="/img/lnk.svg" />Hujjat elementidan havola olish</span></div></div><div name="4564584" id="4564584">на местном уровне — Советом Министров Республики Каракалпакстан, хокимиятами областей и города Ташкента;</div></div><div class="ACT_TEXT lx_elem" onmousemove="lx_mo(event,4567188)"><div class="lx_elem2"><div class="lx_elem3"><span onclick="lx_sf(4567188)"><img src="/img/cmt.svg" />Hujjatga taklif yuborish</span><span onclick="lx_pa(4567188)"><img src="/img/vlm.svg" />Audioni tinglash</span><span onclick="lx_cl(4567188)"><img src="/img/lnk.svg" />Hujjat elementidan havola olish</span></div></div><div name="4567188" id="4567188">на объектовом уровне — отделы (специалисты) по чрезвычайным ситуациям объектов использования атомной энергии и радиационно опасных объектов.</div></div><div class="ACT_TEXT lx_elem" onmousemove="lx_mo(event,4564586)"><div class="lx_elem2"><div class="lx_elem3"><span onclick="lx_sf(4564586)"><img src="/img/cmt.svg" />Hujjatga taklif yuborish</span><span onclick="lx_pa(4564586)"><img src="/img/vlm.svg" />Audioni tinglash</span><span onclick="lx_cl(4564586)"><img src="/img/lnk.svg" />Hujjat elementidan havola olish</span></div></div><div name="4564586" id="4564586">13. Силами и средствами Единой государственной системы являются специализированные подразделения и формирования уполномоченных организаций, в задачи которых входит осуществление мониторинга радиационной обстановки, а также мероприятий по защите жизни и здоровья населения и окружающей среды от воздействия радиационных аварий.</div></div><div class="ACT_TEXT lx_elem" onmousemove="lx_mo(event,4564588)"><div class="lx_elem2"><div class="lx_elem3"><span onclick="lx_sf(4564588)"><img src="/img/cmt.svg" />Hujjatga taklif yuborish</span><span onclick="lx_pa(4564588)"><img src="/img/vlm.svg" />Audioni tinglash</span><span onclick="lx_cl(4564588)"><img src="/img/lnk.svg" />Hujjat elementidan havola olish</span></div></div><div name="4564588" id="4564588">Специализированные подразделения и формирования делятся на ведомственные и объектовые:</div></div><div class="ACT_TEXT lx_elem" onmousemove="lx_mo(event,4564590)"><div class="lx_elem2"><div class="lx_elem3"><span onclick="lx_sf(4564590)"><img src="/img/cmt.svg" />Hujjatga taklif yuborish</span><span onclick="lx_pa(4564590)"><img src="/img/vlm.svg" />Audioni tinglash</span><span onclick="lx_cl(4564590)"><img src="/img/lnk.svg" />Hujjat elementidan havola olish</span></div></div><div name="4564590" id="4564590">к ведомственным относятся подразделения и формирования уполномоченных организаций, созданные с целью осуществления мониторинга радиационной обстановки, а также мероприятий по защите жизни и здоровья населения и окружающей среды от воздействия радиационных аварий. Основу ведомственных специализированных подразделений и формирований составляют подразделения и формирования МЧС, Минздрава, Госкомветеринарии, ГТК, Госкомэкологии, Госкомгеологии, Узгидромета и Института ядерной физики Академии наук Республики Узбекистан;</div></div><div class="ACT_TEXT lx_elem" onmousemove="lx_mo(event,4564593)"><div class="lx_elem2"><div class="lx_elem3"><span onclick="lx_sf(4564593)"><img src="/img/cmt.svg" />Hujjatga taklif yuborish</span><span onclick="lx_pa(4564593)"><img src="/img/vlm.svg" />Audioni tinglash</span><span onclick="lx_cl(4564593)"><img src="/img/lnk.svg" />Hujjat elementidan havola olish</span></div></div><div name="4564593" id="4564593">объектовые специализированные формирования представлены аварийно-техническими командами (группами), группами радиационной разведки, специальной обработки и другими формированиями, создаваемыми на объектах использования атомной энергии и радиационно опасных объектах.</div></div><div class="ACT_TEXT lx_elem" onmousemove="lx_mo(event,4564596)"><div class="lx_elem2"><div class="lx_elem3"><span onclick="lx_sf(4564596)"><img src="/img/cmt.svg" />Hujjatga taklif yuborish</span><span onclick="lx_pa(4564596)"><img src="/img/vlm.svg" />Audioni tinglash</span><span onclick="lx_cl(4564596)"><img src="/img/lnk.svg" />Hujjat elementidan havola olish</span></div></div><div name="4564596" id="4564596">В целях своевременного и эффективного реагирования на случаи угроз или возникновения радиационных аварий, минимизации и ликвидации их последствий на местном и объектовом уровнях разрабатываются соответственно внешний и внутренний планы аварийного реагирования на радиационные аварии.</div></div><div class="ACT_TEXT lx_elem" onmousemove="lx_mo(event,4564599)"><div class="lx_elem2"><div class="lx_elem3"><span onclick="lx_sf(4564599)"><img src="/img/cmt.svg" />Hujjatga taklif yuborish</span><span onclick="lx_pa(4564599)"><img src="/img/vlm.svg" />Audioni tinglash</span><span onclick="lx_cl(4564599)"><img src="/img/lnk.svg" />Hujjat elementidan havola olish</span></div></div><div name="4564599" id="4564599">Ответственность за своевременную разработку планов аварийного реагирования на радиационные аварии на каждом уровне несут их руководящие органы.</div></div><div class="ACT_TEXT lx_elem" onmousemove="lx_mo(event,4564601)"><div class="lx_elem2"><div class="lx_elem3"><span onclick="lx_sf(4564601)"><img src="/img/cmt.svg" />Hujjatga taklif yuborish</span><span onclick="lx_pa(4564601)"><img src="/img/vlm.svg" />Audioni tinglash</span><span onclick="lx_cl(4564601)"><img src="/img/lnk.svg" />Hujjat elementidan havola olish</span></div></div><div name="4564601" id="4564601">Контроль и координация разработки внутреннего плана аварийного реагирования на объектах использования атомной энергии и радиационно опасных объектах осуществляется организациями, в ведении которых данные объекты находятся.</div></div><div class="COMMENT lx_no_select"><label id="s3934"></label><div name="edi7529930" id="edi7529930">См. <a href="/uz/docs/4559315?ONDATE=16.10.2019 00#4564605">предыдущую</a> редакцию.</div></div><div class="BY_DEFAULT lx_elem" onmousemove="lx_mo(event,7529930)"><div class="lx_elem2"><div class="lx_elem3"><span onclick="lx_sf(7529930)"><img src="/img/cmt.svg" />Hujjatga taklif yuborish</span><span onclick="lx_pa(7529930)"><img src="/img/vlm.svg" />Audioni tinglash</span><span onclick="lx_cl(7529930)"><img src="/img/lnk.svg" />Hujjat elementidan havola olish</span></div></div><div name="7529930" id="7529930"></div></div><div class="ACT_TEXT lx_elem" onmousemove="lx_mo(event,7529931)"><div class="lx_elem2"><div class="lx_elem3"><span onclick="lx_sf(7529931)"><img src="/img/cmt.svg" />Hujjatga taklif yuborish</span><span onclick="lx_pa(7529931)"><img src="/img/vlm.svg" />Audioni tinglash</span><span onclick="lx_cl(7529931)"><img src="/img/lnk.svg" />Hujjat elementidan havola olish</span></div></div><div name="7529931" id="7529931">Государственный контроль за разработкой внешнего и внутреннего планов аварийного реагирования осуществляют соответственно МЧС и Комитет по промышленности, радиационной и ядерной безопасности, а также их территориальные подразделения.</div></div><div class="COMMENT lx_no_select"><label id="s527"></label><div class="COMMENTLEXUZ"><img src="/image/favicon.gif" /> Комментарий LexUz</div><div name="7529934" id="7529934">Неофициальный перевод. Абзац восьмой пункта 13 в редакции <a href="/uz/docs/7516104">постановления </a>Кабинета Министров Республики Узбекистан от 2 мая 2025 года № 289. Cм. официальный текст на <a href="/uz/docs/7510573?ONDATE=05.05.2025 00#7514255">узбекском языке</a>.</div></div><div class="ACT_TEXT lx_elem" onmousemove="lx_mo(event,4564607)"><div class="lx_elem2"><div class="lx_elem3"><span onclick="lx_sf(4564607)"><img src="/img/cmt.svg" />Hujjatga taklif yuborish</span><span onclick="lx_pa(4564607)"><img src="/img/vlm.svg" />Audioni tinglash</span><span onclick="lx_cl(4564607)"><img src="/img/lnk.svg" />Hujjat elementidan havola olish</span></div></div><div name="4564607" id="4564607">14. К мероприятиям по локализации и ликвидации последствий радиационных аварий при необходимости по решению Президента Республики Узбекистан привлекаются соединения, части и учреждения Министерства обороны Республики Узбекистан.</div></div><div class="TEXT_HEADER_DEFAULT lx_elem" onmousemove="lx_mo(event,4564612)"><div class="lx_elem2"><div class="lx_elem3"><span onclick="lx_sf(4564612)"><img src="/img/cmt.svg" />Hujjatga taklif yuborish</span><span onclick="lx_pa(4564612)"><img src="/img/vlm.svg" />Audioni tinglash</span><span onclick="lx_cl(4564612)"><img src="/img/lnk.svg" />Hujjat elementidan havola olish</span></div></div><div name="4564612" id="4564612"><strong>Глава 4. Функции государственных органов по обеспечению функционирования Единой государственной системы</strong></div></div><div class="ACT_TEXT lx_elem" onmousemove="lx_mo(event,4564622)"><div class="lx_elem2"><div class="lx_elem3"><span onclick="lx_sf(4564622)"><img src="/img/cmt.svg" />Hujjatga taklif yuborish</span><span onclick="lx_pa(4564622)"><img src="/img/vlm.svg" />Audioni tinglash</span><span onclick="lx_cl(4564622)"><img src="/img/lnk.svg" />Hujjat elementidan havola olish</span></div></div><div name="4564622" id="4564622">15. Кабинет Министров Республики Узбекистан:</div></div><div class="ACT_TEXT lx_elem" onmousemove="lx_mo(event,4564624)"><div class="lx_elem2"><div class="lx_elem3"><span onclick="lx_sf(4564624)"><img src="/img/cmt.svg" />Hujjatga taklif yuborish</span><span onclick="lx_pa(4564624)"><img src="/img/vlm.svg" />Audioni tinglash</span><span onclick="lx_cl(4564624)"><img src="/img/lnk.svg" />Hujjat elementidan havola olish</span></div></div><div name="4564624" id="4564624">осуществляет общее руководство созданием, функционированием и совершенствованием деятельности Единой государственной системы;</div></div><div class="ACT_TEXT lx_elem" onmousemove="lx_mo(event,4564627)"><div class="lx_elem2"><div class="lx_elem3"><span onclick="lx_sf(4564627)"><img src="/img/cmt.svg" />Hujjatga taklif yuborish</span><span onclick="lx_pa(4564627)"><img src="/img/vlm.svg" />Audioni tinglash</span><span onclick="lx_cl(4564627)"><img src="/img/lnk.svg" />Hujjat elementidan havola olish</span></div></div><div name="4564627" id="4564627">координирует деятельность и организацию эффективного взаимодействия Совета Министров Республики Каракалпакстан, хокимиятов областей и города Ташкента, уполномоченных организаций и их территориальных подразделений по предупреждению и ликвидации радиационных аварий, а также ведению мониторинга радиационной обстановки посредством специального органа — Комиссии по обеспечению радиационной и ядерной безопасности;</div></div><div class="ACT_TEXT lx_elem" onmousemove="lx_mo(event,4564629)"><div class="lx_elem2"><div class="lx_elem3"><span onclick="lx_sf(4564629)"><img src="/img/cmt.svg" />Hujjatga taklif yuborish</span><span onclick="lx_pa(4564629)"><img src="/img/vlm.svg" />Audioni tinglash</span><span onclick="lx_cl(4564629)"><img src="/img/lnk.svg" />Hujjat elementidan havola olish</span></div></div><div name="4564629" id="4564629">осуществляет финансовое и ресурсное обеспечение деятельности Единой государственной системы.</div></div><div class="BY_DEFAULT lx_elem" onmousemove="lx_mo(event,4564632)"><div class="lx_elem2"><div class="lx_elem3"><span onclick="lx_sf(4564632)"><img src="/img/cmt.svg" />Hujjatga taklif yuborish</span><span onclick="lx_pa(4564632)"><img src="/img/vlm.svg" />Audioni tinglash</span><span onclick="lx_cl(4564632)"><img src="/img/lnk.svg" />Hujjat elementidan havola olish</span></div></div><div name="4564632" id="4564632"></div></div><div class="COMMENT lx_no_select"><label id="s3934"></label><div name="edi7529467" id="edi7529467">См. <a href="/uz/docs/4559315?ONDATE=16.10.2019 00#7529466">предыдущую</a> редакцию.</div></div><div class="BY_DEFAULT lx_elem" onmousemove="lx_mo(event,7529467)"><div class="lx_elem2"><div class="lx_elem3"><span onclick="lx_sf(7529467)"><img src="/img/cmt.svg" />Hujjatga taklif yuborish</span><span onclick="lx_pa(7529467)"><img src="/img/vlm.svg" />Audioni tinglash</span><span onclick="lx_cl(7529467)"><img src="/img/lnk.svg" />Hujjat elementidan havola olish</span></div></div><div name="7529467" id="7529467"></div></div><div class="ACT_TEXT lx_elem" onmousemove="lx_mo(event,7529469)"><div class="lx_elem2"><div class="lx_elem3"><span onclick="lx_sf(7529469)"><img src="/img/cmt.svg" />Hujjatga taklif yuborish</span><span onclick="lx_pa(7529469)"><img src="/img/vlm.svg" />Audioni tinglash</span><span onclick="lx_cl(7529469)"><img src="/img/lnk.svg" />Hujjat elementidan havola olish</span></div></div><div name="7529469" id="7529469">16. Комитет по промышленной, радиационной и ядерной безопасности при Кабинете Министров:</div></div><div class="COMMENT lx_no_select"><label id="s527"></label><div class="COMMENTLEXUZ"><img src="/image/favicon.gif" /> Комментарий LexUz</div><div name="7529471" id="7529471">Неофициальный перевод. Абзац первый пункта 16 в редакции <a href="/uz/docs/7516104">постановления </a>Кабинета Министров Республики Узбекистан от 2 мая 2025 года № 289. Cм. официальный текст на <a href="/uz/docs/7510573?ONDATE=05.05.2025 00#7514255">узбекском языке</a>.</div></div><div class="ACT_TEXT lx_elem" onmousemove="lx_mo(event,4564634)"><div class="lx_elem2"><div class="lx_elem3"><span onclick="lx_sf(4564634)"><img src="/img/cmt.svg" />Hujjatga taklif yuborish</span><span onclick="lx_pa(4564634)"><img src="/img/vlm.svg" />Audioni tinglash</span><span onclick="lx_cl(4564634)"><img src="/img/lnk.svg" />Hujjat elementidan havola olish</span></div></div><div name="4564634" id="4564634">обеспечивает выработку и реализацию единой государственной политики в области обеспечения радиационной и ядерной безопасности;</div></div><div class="ACT_TEXT lx_elem" onmousemove="lx_mo(event,4564639)"><div class="lx_elem2"><div class="lx_elem3"><span onclick="lx_sf(4564639)"><img src="/img/cmt.svg" />Hujjatga taklif yuborish</span><span onclick="lx_pa(4564639)"><img src="/img/vlm.svg" />Audioni tinglash</span><span onclick="lx_cl(4564639)"><img src="/img/lnk.svg" />Hujjat elementidan havola olish</span></div></div><div name="4564639" id="4564639">участвует в планировании и обеспечении реализации мероприятий по прогнозированию, раннему выявлению, локализации и ликвидации последствий радиационных аварий, а также внешних и внутренних угроз, приводящих к ним;</div></div><div class="ACT_TEXT lx_elem" onmousemove="lx_mo(event,4564643)"><div class="lx_elem2"><div class="lx_elem3"><span onclick="lx_sf(4564643)"><img src="/img/cmt.svg" />Hujjatga taklif yuborish</span><span onclick="lx_pa(4564643)"><img src="/img/vlm.svg" />Audioni tinglash</span><span onclick="lx_cl(4564643)"><img src="/img/lnk.svg" />Hujjat elementidan havola olish</span></div></div><div name="4564643" id="4564643">организует разработку и совершенствование нормативно-правовой базы Единой государственной системы;</div></div><div class="ACT_TEXT lx_elem" onmousemove="lx_mo(event,4564645)"><div class="lx_elem2"><div class="lx_elem3"><span onclick="lx_sf(4564645)"><img src="/img/cmt.svg" />Hujjatga taklif yuborish</span><span onclick="lx_pa(4564645)"><img src="/img/vlm.svg" />Audioni tinglash</span><span onclick="lx_cl(4564645)"><img src="/img/lnk.svg" />Hujjat elementidan havola olish</span></div></div><div name="4564645" id="4564645">осуществляет государственный надзор за соблюдением требований радиационной, ядерной и промышленной безопасности на объектах использования атомной энергии и радиационно опасных объектах;</div></div><div class="ACT_TEXT lx_elem" onmousemove="lx_mo(event,4564650)"><div class="lx_elem2"><div class="lx_elem3"><span onclick="lx_sf(4564650)"><img src="/img/cmt.svg" />Hujjatga taklif yuborish</span><span onclick="lx_pa(4564650)"><img src="/img/vlm.svg" />Audioni tinglash</span><span onclick="lx_cl(4564650)"><img src="/img/lnk.svg" />Hujjat elementidan havola olish</span></div></div><div name="4564650" id="4564650">организует и осуществляет международное сотрудничество по вопросам радиационной и ядерной безопасности, внедрение передового зарубежного опыта в области прогнозирования, раннего выявления и реагирования на радиационные аварии, а также мониторинга радиационной обстановки.</div></div><div class="ACT_TEXT lx_elem" onmousemove="lx_mo(event,4564652)"><div class="lx_elem2"><div class="lx_elem3"><span onclick="lx_sf(4564652)"><img src="/img/cmt.svg" />Hujjatga taklif yuborish</span><span onclick="lx_pa(4564652)"><img src="/img/vlm.svg" />Audioni tinglash</span><span onclick="lx_cl(4564652)"><img src="/img/lnk.svg" />Hujjat elementidan havola olish</span></div></div><div name="4564652" id="4564652">17. Министерство по чрезвычайным ситуациям:</div></div><div class="ACT_TEXT lx_elem" onmousemove="lx_mo(event,4564654)"><div class="lx_elem2"><div class="lx_elem3"><span onclick="lx_sf(4564654)"><img src="/img/cmt.svg" />Hujjatga taklif yuborish</span><span onclick="lx_pa(4564654)"><img src="/img/vlm.svg" />Audioni tinglash</span><span onclick="lx_cl(4564654)"><img src="/img/lnk.svg" />Hujjat elementidan havola olish</span></div></div><div name="4564654" id="4564654">осуществляет координацию деятельности органов повседневного управления, сил и средств Единой государственной системы;</div></div><div class="ACT_TEXT lx_elem" onmousemove="lx_mo(event,4564656)"><div class="lx_elem2"><div class="lx_elem3"><span onclick="lx_sf(4564656)"><img src="/img/cmt.svg" />Hujjatga taklif yuborish</span><span onclick="lx_pa(4564656)"><img src="/img/vlm.svg" />Audioni tinglash</span><span onclick="lx_cl(4564656)"><img src="/img/lnk.svg" />Hujjat elementidan havola olish</span></div></div><div name="4564656" id="4564656">в установленном порядке осуществляет оповещение уполномоченных организаций об угрозе или случае радиационной аварии, а также инициирование первичного реагирования;</div></div><div class="ACT_TEXT lx_elem" onmousemove="lx_mo(event,4564658)"><div class="lx_elem2"><div class="lx_elem3"><span onclick="lx_sf(4564658)"><img src="/img/cmt.svg" />Hujjatga taklif yuborish</span><span onclick="lx_pa(4564658)"><img src="/img/vlm.svg" />Audioni tinglash</span><span onclick="lx_cl(4564658)"><img src="/img/lnk.svg" />Hujjat elementidan havola olish</span></div></div><div name="4564658" id="4564658">организует и осуществляет мероприятия по локализации и ликвидации последствий радиационной аварии;</div></div><div class="ACT_TEXT lx_elem" onmousemove="lx_mo(event,4564659)"><div class="lx_elem2"><div class="lx_elem3"><span onclick="lx_sf(4564659)"><img src="/img/cmt.svg" />Hujjatga taklif yuborish</span><span onclick="lx_pa(4564659)"><img src="/img/vlm.svg" />Audioni tinglash</span><span onclick="lx_cl(4564659)"><img src="/img/lnk.svg" />Hujjat elementidan havola olish</span></div></div><div name="4564659" id="4564659">организует и контролирует обучение всех слоев населения к действиям в условиях радиационных аварий;</div></div><div class="ACT_TEXT lx_elem" onmousemove="lx_mo(event,4564662)"><div class="lx_elem2"><div class="lx_elem3"><span onclick="lx_sf(4564662)"><img src="/img/cmt.svg" />Hujjatga taklif yuborish</span><span onclick="lx_pa(4564662)"><img src="/img/vlm.svg" />Audioni tinglash</span><span onclick="lx_cl(4564662)"><img src="/img/lnk.svg" />Hujjat elementidan havola olish</span></div></div><div name="4564662" id="4564662">обеспечивает постоянную готовность ведомственных специализированных подразделений к действиям по выявлению и первичной идентификации источников ионизирующего излучения, их обезвреживанию, установлению границ очага радиационной аварии, а также специальной обработке личного состава (персонала) и местности;</div></div><div class="ACT_TEXT lx_elem" onmousemove="lx_mo(event,4564664)"><div class="lx_elem2"><div class="lx_elem3"><span onclick="lx_sf(4564664)"><img src="/img/cmt.svg" />Hujjatga taklif yuborish</span><span onclick="lx_pa(4564664)"><img src="/img/vlm.svg" />Audioni tinglash</span><span onclick="lx_cl(4564664)"><img src="/img/lnk.svg" />Hujjat elementidan havola olish</span></div></div><div name="4564664" id="4564664">разрабатывает рекомендации по количеству и составу закладываемых в резерв материальных ресурсов на случаи радиационных аварий;</div></div><div class="ACT_TEXT lx_elem" onmousemove="lx_mo(event,4564667)"><div class="lx_elem2"><div class="lx_elem3"><span onclick="lx_sf(4564667)"><img src="/img/cmt.svg" />Hujjatga taklif yuborish</span><span onclick="lx_pa(4564667)"><img src="/img/vlm.svg" />Audioni tinglash</span><span onclick="lx_cl(4564667)"><img src="/img/lnk.svg" />Hujjat elementidan havola olish</span></div></div><div name="4564667" id="4564667">организует разработку, согласование и утверждение внешнего плана аварийного реагирования на радиационные аварии;</div></div><div class="ACT_TEXT lx_elem" onmousemove="lx_mo(event,4564670)"><div class="lx_elem2"><div class="lx_elem3"><span onclick="lx_sf(4564670)"><img src="/img/cmt.svg" />Hujjatga taklif yuborish</span><span onclick="lx_pa(4564670)"><img src="/img/vlm.svg" />Audioni tinglash</span><span onclick="lx_cl(4564670)"><img src="/img/lnk.svg" />Hujjat elementidan havola olish</span></div></div><div name="4564670" id="4564670">осуществляет контроль за готовностью органов управления, сил и средств уполномоченных организаций к действиям по локализации и ликвидации последствий радиационных аварий;</div></div><div class="ACT_TEXT lx_elem" onmousemove="lx_mo(event,4564671)"><div class="lx_elem2"><div class="lx_elem3"><span onclick="lx_sf(4564671)"><img src="/img/cmt.svg" />Hujjatga taklif yuborish</span><span onclick="lx_pa(4564671)"><img src="/img/vlm.svg" />Audioni tinglash</span><span onclick="lx_cl(4564671)"><img src="/img/lnk.svg" />Hujjat elementidan havola olish</span></div></div><div name="4564671" id="4564671">участвует в разработке нормативно-правовых и нормативно-технических документов по прогнозированию, раннему выявлению, предупреждению, локализации и ликвидации радиационных аварий, а также мониторингу радиационной обстановки;</div></div><div class="ACT_TEXT lx_elem" onmousemove="lx_mo(event,4564673)"><div class="lx_elem2"><div class="lx_elem3"><span onclick="lx_sf(4564673)"><img src="/img/cmt.svg" />Hujjatga taklif yuborish</span><span onclick="lx_pa(4564673)"><img src="/img/vlm.svg" />Audioni tinglash</span><span onclick="lx_cl(4564673)"><img src="/img/lnk.svg" />Hujjat elementidan havola olish</span></div></div><div name="4564673" id="4564673">осуществляет изучение и внедрение в практику передового опыта зарубежных стран в области прогнозирования, раннего выявления и реагирования на радиационные аварии, а также мониторинга радиационной обстановки.</div></div><div class="ACT_TEXT lx_elem" onmousemove="lx_mo(event,4564676)"><div class="lx_elem2"><div class="lx_elem3"><span onclick="lx_sf(4564676)"><img src="/img/cmt.svg" />Hujjatga taklif yuborish</span><span onclick="lx_pa(4564676)"><img src="/img/vlm.svg" />Audioni tinglash</span><span onclick="lx_cl(4564676)"><img src="/img/lnk.svg" />Hujjat elementidan havola olish</span></div></div><div name="4564676" id="4564676">18. Агентство «Узатом»:</div></div><div class="ACT_TEXT lx_elem" onmousemove="lx_mo(event,4564682)"><div class="lx_elem2"><div class="lx_elem3"><span onclick="lx_sf(4564682)"><img src="/img/cmt.svg" />Hujjatga taklif yuborish</span><span onclick="lx_pa(4564682)"><img src="/img/vlm.svg" />Audioni tinglash</span><span onclick="lx_cl(4564682)"><img src="/img/lnk.svg" />Hujjat elementidan havola olish</span></div></div><div name="4564682" id="4564682">обеспечивает развитие и безопасное функционирование энергетических атомных реакторов, ядерно-физических установок, пунктов хранения ядерных материалов и радиационных источников, а также захоронения радиоактивных отходов, принадлежащих подведомственным организациям;</div></div><div class="ACT_TEXT lx_elem" onmousemove="lx_mo(event,4564684)"><div class="lx_elem2"><div class="lx_elem3"><span onclick="lx_sf(4564684)"><img src="/img/cmt.svg" />Hujjatga taklif yuborish</span><span onclick="lx_pa(4564684)"><img src="/img/vlm.svg" />Audioni tinglash</span><span onclick="lx_cl(4564684)"><img src="/img/lnk.svg" />Hujjat elementidan havola olish</span></div></div><div name="4564684" id="4564684">организует и обеспечивает эффективное функционирование измерительных средств и сетей объектового уровня на подведомственных объектах использования атомной энергии и радиационно опасных объектах, а также их сопряжение с системой мониторинга радиационной обстановки местного и республиканского уровней;</div></div><div class="ACT_TEXT lx_elem" onmousemove="lx_mo(event,4564687)"><div class="lx_elem2"><div class="lx_elem3"><span onclick="lx_sf(4564687)"><img src="/img/cmt.svg" />Hujjatga taklif yuborish</span><span onclick="lx_pa(4564687)"><img src="/img/vlm.svg" />Audioni tinglash</span><span onclick="lx_cl(4564687)"><img src="/img/lnk.svg" />Hujjat elementidan havola olish</span></div></div><div name="4564687" id="4564687">осуществляет руководство и контроль за разработкой внутреннего плана аварийного реагирования на подведомственных объектах использования атомной энергии и радиационно опасных объектах;</div></div><div class="ACT_TEXT lx_elem" onmousemove="lx_mo(event,4564691)"><div class="lx_elem2"><div class="lx_elem3"><span onclick="lx_sf(4564691)"><img src="/img/cmt.svg" />Hujjatga taklif yuborish</span><span onclick="lx_pa(4564691)"><img src="/img/vlm.svg" />Audioni tinglash</span><span onclick="lx_cl(4564691)"><img src="/img/lnk.svg" />Hujjat elementidan havola olish</span></div></div><div name="4564691" id="4564691">обеспечивает организацию готовности сил и средств к действиям в случае радиационных аварий на подведомственных объектах, а также ведомственный контроль за выполнением мероприятий по их предупреждению;</div></div><div class="ACT_TEXT lx_elem" onmousemove="lx_mo(event,4564693)"><div class="lx_elem2"><div class="lx_elem3"><span onclick="lx_sf(4564693)"><img src="/img/cmt.svg" />Hujjatga taklif yuborish</span><span onclick="lx_pa(4564693)"><img src="/img/vlm.svg" />Audioni tinglash</span><span onclick="lx_cl(4564693)"><img src="/img/lnk.svg" />Hujjat elementidan havola olish</span></div></div><div name="4564693" id="4564693">организовывает систему подготовки, переподготовки и повышения квалификации специалистов в области безопасной эксплуатации объектов использования атомной энергии, в том числе аварийной готовности и реагирования;</div></div><div class="ACT_TEXT lx_elem" onmousemove="lx_mo(event,4564694)"><div class="lx_elem2"><div class="lx_elem3"><span onclick="lx_sf(4564694)"><img src="/img/cmt.svg" />Hujjatga taklif yuborish</span><span onclick="lx_pa(4564694)"><img src="/img/vlm.svg" />Audioni tinglash</span><span onclick="lx_cl(4564694)"><img src="/img/lnk.svg" />Hujjat elementidan havola olish</span></div></div><div name="4564694" id="4564694">принимает участие в реализации мероприятий по локализации радиационной аварии, минимизации и ликвидации её последствий;</div></div><div class="ACT_TEXT lx_elem" onmousemove="lx_mo(event,4564696)"><div class="lx_elem2"><div class="lx_elem3"><span onclick="lx_sf(4564696)"><img src="/img/cmt.svg" />Hujjatga taklif yuborish</span><span onclick="lx_pa(4564696)"><img src="/img/vlm.svg" />Audioni tinglash</span><span onclick="lx_cl(4564696)"><img src="/img/lnk.svg" />Hujjat elementidan havola olish</span></div></div><div name="4564696" id="4564696">обеспечивает учет ядерных материалов, отработавшего ядерного топлива, эксплуатационных радиоактивных отходов на подведомственных объектах, а также нераспространение ядерных материалов и технологий, радиоактивных материалов;</div></div><div class="ACT_TEXT lx_elem" onmousemove="lx_mo(event,4564699)"><div class="lx_elem2"><div class="lx_elem3"><span onclick="lx_sf(4564699)"><img src="/img/cmt.svg" />Hujjatga taklif yuborish</span><span onclick="lx_pa(4564699)"><img src="/img/vlm.svg" />Audioni tinglash</span><span onclick="lx_cl(4564699)"><img src="/img/lnk.svg" />Hujjat elementidan havola olish</span></div></div><div name="4564699" id="4564699">участвует в разработке нормативно-правовых и нормативно-технических документов по прогнозированию, раннему выявлению, локализации и ликвидации радиационных аварий, а также мониторингу радиационной обстановки;</div></div><div class="ACT_TEXT lx_elem" onmousemove="lx_mo(event,4564701)"><div class="lx_elem2"><div class="lx_elem3"><span onclick="lx_sf(4564701)"><img src="/img/cmt.svg" />Hujjatga taklif yuborish</span><span onclick="lx_pa(4564701)"><img src="/img/vlm.svg" />Audioni tinglash</span><span onclick="lx_cl(4564701)"><img src="/img/lnk.svg" />Hujjat elementidan havola olish</span></div></div><div name="4564701" id="4564701">осуществляет международное сотрудничество и взаимодействие с международными и зарубежными организациями в области обеспечения безопасной эксплуатации объектов, использующих атомную энергию.</div></div><div class="ACT_TEXT lx_elem" onmousemove="lx_mo(event,4564703)"><div class="lx_elem2"><div class="lx_elem3"><span onclick="lx_sf(4564703)"><img src="/img/cmt.svg" />Hujjatga taklif yuborish</span><span onclick="lx_pa(4564703)"><img src="/img/vlm.svg" />Audioni tinglash</span><span onclick="lx_cl(4564703)"><img src="/img/lnk.svg" />Hujjat elementidan havola olish</span></div></div><div name="4564703" id="4564703">19. Министерство здравоохранения:</div></div><div class="ACT_TEXT lx_elem" onmousemove="lx_mo(event,4564705)"><div class="lx_elem2"><div class="lx_elem3"><span onclick="lx_sf(4564705)"><img src="/img/cmt.svg" />Hujjatga taklif yuborish</span><span onclick="lx_pa(4564705)"><img src="/img/vlm.svg" />Audioni tinglash</span><span onclick="lx_cl(4564705)"><img src="/img/lnk.svg" />Hujjat elementidan havola olish</span></div></div><div name="4564705" id="4564705">осуществляет на постоянной основе замеры радиационного фона вблизи и непосредственно на радиационно опасных объектах и территориях;</div></div><div class="ACT_TEXT lx_elem" onmousemove="lx_mo(event,4564707)"><div class="lx_elem2"><div class="lx_elem3"><span onclick="lx_sf(4564707)"><img src="/img/cmt.svg" />Hujjatga taklif yuborish</span><span onclick="lx_pa(4564707)"><img src="/img/vlm.svg" />Audioni tinglash</span><span onclick="lx_cl(4564707)"><img src="/img/lnk.svg" />Hujjat elementidan havola olish</span></div></div><div name="4564707" id="4564707">контролирует состояние загрязненности радионуклидами продуктов питания, строительных материалов, воды (открытых и закрытых источников);</div></div><div class="ACT_TEXT lx_elem" onmousemove="lx_mo(event,4564710)"><div class="lx_elem2"><div class="lx_elem3"><span onclick="lx_sf(4564710)"><img src="/img/cmt.svg" />Hujjatga taklif yuborish</span><span onclick="lx_pa(4564710)"><img src="/img/vlm.svg" />Audioni tinglash</span><span onclick="lx_cl(4564710)"><img src="/img/lnk.svg" />Hujjat elementidan havola olish</span></div></div><div name="4564710" id="4564710">организует и обеспечивает эффективное функционирование подведомственных подразделений, вовлеченных в осуществление мониторинга радиационной обстановки, а также их сопряжение с системой мониторинга радиационной обстановки местного и республиканского уровней;</div></div><div class="ACT_TEXT lx_elem" onmousemove="lx_mo(event,4564711)"><div class="lx_elem2"><div class="lx_elem3"><span onclick="lx_sf(4564711)"><img src="/img/cmt.svg" />Hujjatga taklif yuborish</span><span onclick="lx_pa(4564711)"><img src="/img/vlm.svg" />Audioni tinglash</span><span onclick="lx_cl(4564711)"><img src="/img/lnk.svg" />Hujjat elementidan havola olish</span></div></div><div name="4564711" id="4564711">совместно с МЧС определяет границы зон радиоактивного загрязнения местности с проведением дозиметрических измерений и первичной идентификации источников ионизирующего излучения;</div></div><div class="ACT_TEXT lx_elem" onmousemove="lx_mo(event,4564713)"><div class="lx_elem2"><div class="lx_elem3"><span onclick="lx_sf(4564713)"><img src="/img/cmt.svg" />Hujjatga taklif yuborish</span><span onclick="lx_pa(4564713)"><img src="/img/vlm.svg" />Audioni tinglash</span><span onclick="lx_cl(4564713)"><img src="/img/lnk.svg" />Hujjat elementidan havola olish</span></div></div><div name="4564713" id="4564713">определяет порядок временного хранения источников ионизирующего излучения (далее — ИИИ), радиационно опасных материалов (до передачи их на долговременное хранение);</div></div><div class="ACT_TEXT lx_elem" onmousemove="lx_mo(event,4564714)"><div class="lx_elem2"><div class="lx_elem3"><span onclick="lx_sf(4564714)"><img src="/img/cmt.svg" />Hujjatga taklif yuborish</span><span onclick="lx_pa(4564714)"><img src="/img/vlm.svg" />Audioni tinglash</span><span onclick="lx_cl(4564714)"><img src="/img/lnk.svg" />Hujjat elementidan havola olish</span></div></div><div name="4564714" id="4564714">организует разработку и внедрение способов защиты персонала подразделений первичного реагирования при радиационных авариях;</div></div><div class="ACT_TEXT lx_elem" onmousemove="lx_mo(event,4564715)"><div class="lx_elem2"><div class="lx_elem3"><span onclick="lx_sf(4564715)"><img src="/img/cmt.svg" />Hujjatga taklif yuborish</span><span onclick="lx_pa(4564715)"><img src="/img/vlm.svg" />Audioni tinglash</span><span onclick="lx_cl(4564715)"><img src="/img/lnk.svg" />Hujjat elementidan havola olish</span></div></div><div name="4564715" id="4564715">определяет режим радиационной безопасности для персонала (личного состава), привлекаемого к работам по локализации и ликвидации последствий радиационной аварии;</div></div><div class="ACT_TEXT lx_elem" onmousemove="lx_mo(event,4564717)"><div class="lx_elem2"><div class="lx_elem3"><span onclick="lx_sf(4564717)"><img src="/img/cmt.svg" />Hujjatga taklif yuborish</span><span onclick="lx_pa(4564717)"><img src="/img/vlm.svg" />Audioni tinglash</span><span onclick="lx_cl(4564717)"><img src="/img/lnk.svg" />Hujjat elementidan havola olish</span></div></div><div name="4564717" id="4564717">обеспечивает постоянную готовность ведомственных специализированных подразделений и формирований к проведению работ по определению границ зон радиоактивного загрязнения, радиометрии местности и первичной идентификации ИИИ;</div></div><div class="ACT_TEXT lx_elem" onmousemove="lx_mo(event,4564720)"><div class="lx_elem2"><div class="lx_elem3"><span onclick="lx_sf(4564720)"><img src="/img/cmt.svg" />Hujjatga taklif yuborish</span><span onclick="lx_pa(4564720)"><img src="/img/vlm.svg" />Audioni tinglash</span><span onclick="lx_cl(4564720)"><img src="/img/lnk.svg" />Hujjat elementidan havola olish</span></div></div><div name="4564720" id="4564720">организует и проводит индивидуальный и коллективный дозиметрический контроль, а также медицинскую защиту персонала (личного состава), задействованного в проведении работ по локализации и ликвидации последствий радиационных аварий;</div></div><div class="ACT_TEXT lx_elem" onmousemove="lx_mo(event,4564724)"><div class="lx_elem2"><div class="lx_elem3"><span onclick="lx_sf(4564724)"><img src="/img/cmt.svg" />Hujjatga taklif yuborish</span><span onclick="lx_pa(4564724)"><img src="/img/vlm.svg" />Audioni tinglash</span><span onclick="lx_cl(4564724)"><img src="/img/lnk.svg" />Hujjat elementidan havola olish</span></div></div><div name="4564724" id="4564724">участвует в реализации мер социальной защиты лиц, проводивших работы по локализации и ликвидации последствий радиационных аварий и подвергшихся облучению сверх предельно допустимых величин, а также предоставлении им льгот и медико-психологической реабилитации;</div></div><div class="ACT_TEXT lx_elem" onmousemove="lx_mo(event,4564726)"><div class="lx_elem2"><div class="lx_elem3"><span onclick="lx_sf(4564726)"><img src="/img/cmt.svg" />Hujjatga taklif yuborish</span><span onclick="lx_pa(4564726)"><img src="/img/vlm.svg" />Audioni tinglash</span><span onclick="lx_cl(4564726)"><img src="/img/lnk.svg" />Hujjat elementidan havola olish</span></div></div><div name="4564726" id="4564726">участвует в разработке нормативно-правовых и нормативно-технических документов по прогнозированию, раннему выявлению, локализации и ликвидации радиационных аварий, а также мониторингу радиационной обстановки;</div></div><div class="ACT_TEXT lx_elem" onmousemove="lx_mo(event,4564728)"><div class="lx_elem2"><div class="lx_elem3"><span onclick="lx_sf(4564728)"><img src="/img/cmt.svg" />Hujjatga taklif yuborish</span><span onclick="lx_pa(4564728)"><img src="/img/vlm.svg" />Audioni tinglash</span><span onclick="lx_cl(4564728)"><img src="/img/lnk.svg" />Hujjat elementidan havola olish</span></div></div><div name="4564728" id="4564728">обучает персонал уполномоченных организаций к действиям в условиях радиационных аварий;</div></div><div class="ACT_TEXT lx_elem" onmousemove="lx_mo(event,4564730)"><div class="lx_elem2"><div class="lx_elem3"><span onclick="lx_sf(4564730)"><img src="/img/cmt.svg" />Hujjatga taklif yuborish</span><span onclick="lx_pa(4564730)"><img src="/img/vlm.svg" />Audioni tinglash</span><span onclick="lx_cl(4564730)"><img src="/img/lnk.svg" />Hujjat elementidan havola olish</span></div></div><div name="4564730" id="4564730">изучает и внедряет в практику передовой опыт зарубежных стран в области обеспечения радиационной безопасности и мониторинга радиационной обстановки.</div></div><div class="ACT_TEXT lx_elem" onmousemove="lx_mo(event,4564732)"><div class="lx_elem2"><div class="lx_elem3"><span onclick="lx_sf(4564732)"><img src="/img/cmt.svg" />Hujjatga taklif yuborish</span><span onclick="lx_pa(4564732)"><img src="/img/vlm.svg" />Audioni tinglash</span><span onclick="lx_cl(4564732)"><img src="/img/lnk.svg" />Hujjat elementidan havola olish</span></div></div><div name="4564732" id="4564732">20. Государственный таможенный комитет:</div></div><div class="ACT_TEXT lx_elem" onmousemove="lx_mo(event,4564733)"><div class="lx_elem2"><div class="lx_elem3"><span onclick="lx_sf(4564733)"><img src="/img/cmt.svg" />Hujjatga taklif yuborish</span><span onclick="lx_pa(4564733)"><img src="/img/vlm.svg" />Audioni tinglash</span><span onclick="lx_cl(4564733)"><img src="/img/lnk.svg" />Hujjat elementidan havola olish</span></div></div><div name="4564733" id="4564733">осуществляет радиационный контроль за ввозом/вывозом/транзитом на/из/через территорию республики радиоактивных материалов;</div></div><div class="ACT_TEXT lx_elem" onmousemove="lx_mo(event,4564734)"><div class="lx_elem2"><div class="lx_elem3"><span onclick="lx_sf(4564734)"><img src="/img/cmt.svg" />Hujjatga taklif yuborish</span><span onclick="lx_pa(4564734)"><img src="/img/vlm.svg" />Audioni tinglash</span><span onclick="lx_cl(4564734)"><img src="/img/lnk.svg" />Hujjat elementidan havola olish</span></div></div><div name="4564734" id="4564734">информирует органы повседневного управления Единой государственной системы о фактах выявления попыток несанкционированного ввоза/вывоза на/из территорию республики материалов, содержащих радионуклиды сверх установленных норм, и инициирует в установленном порядке процедуры по недопущению их ввоза/вывоза, а также их возврат отправителю;</div></div><div class="ACT_TEXT lx_elem" onmousemove="lx_mo(event,4564735)"><div class="lx_elem2"><div class="lx_elem3"><span onclick="lx_sf(4564735)"><img src="/img/cmt.svg" />Hujjatga taklif yuborish</span><span onclick="lx_pa(4564735)"><img src="/img/vlm.svg" />Audioni tinglash</span><span onclick="lx_cl(4564735)"><img src="/img/lnk.svg" />Hujjat elementidan havola olish</span></div></div><div name="4564735" id="4564735">проводит предварительную радиометрию и идентификацию выявленного (обнаруженного) несанкционированного ИИИ;</div></div><div class="ACT_TEXT lx_elem" onmousemove="lx_mo(event,4564737)"><div class="lx_elem2"><div class="lx_elem3"><span onclick="lx_sf(4564737)"><img src="/img/cmt.svg" />Hujjatga taklif yuborish</span><span onclick="lx_pa(4564737)"><img src="/img/vlm.svg" />Audioni tinglash</span><span onclick="lx_cl(4564737)"><img src="/img/lnk.svg" />Hujjat elementidan havola olish</span></div></div><div name="4564737" id="4564737">обеспечивает сохранность выявленного (обнаруженного) несанкционированного ИИИ до окончания работ по его первичной идентификации и вывозу;</div></div><div class="ACT_TEXT lx_elem" onmousemove="lx_mo(event,4564738)"><div class="lx_elem2"><div class="lx_elem3"><span onclick="lx_sf(4564738)"><img src="/img/cmt.svg" />Hujjatga taklif yuborish</span><span onclick="lx_pa(4564738)"><img src="/img/vlm.svg" />Audioni tinglash</span><span onclick="lx_cl(4564738)"><img src="/img/lnk.svg" />Hujjat elementidan havola olish</span></div></div><div name="4564738" id="4564738">оказывает всестороннее содействие мероприятиям по идентификации и обезвреживанию выявленного несанкционированного ИИИ на подведомственных ему объектах;</div></div><div class="ACT_TEXT lx_elem" onmousemove="lx_mo(event,4564739)"><div class="lx_elem2"><div class="lx_elem3"><span onclick="lx_sf(4564739)"><img src="/img/cmt.svg" />Hujjatga taklif yuborish</span><span onclick="lx_pa(4564739)"><img src="/img/vlm.svg" />Audioni tinglash</span><span onclick="lx_cl(4564739)"><img src="/img/lnk.svg" />Hujjat elementidan havola olish</span></div></div><div name="4564739" id="4564739">изучает и внедряет в практику передовой опыт зарубежных стран в области предупреждения незаконного оборота радиоактивных и ядерных материалов, а также связанных с ними радиационных инцидентов и аварий.</div></div><div class="ACT_TEXT lx_elem" onmousemove="lx_mo(event,4564743)"><div class="lx_elem2"><div class="lx_elem3"><span onclick="lx_sf(4564743)"><img src="/img/cmt.svg" />Hujjatga taklif yuborish</span><span onclick="lx_pa(4564743)"><img src="/img/vlm.svg" />Audioni tinglash</span><span onclick="lx_cl(4564743)"><img src="/img/lnk.svg" />Hujjat elementidan havola olish</span></div></div><div name="4564743" id="4564743">21. Государственный комитет ветеринарии и развития животноводства:</div></div><div class="ACT_TEXT lx_elem" onmousemove="lx_mo(event,4564744)"><div class="lx_elem2"><div class="lx_elem3"><span onclick="lx_sf(4564744)"><img src="/img/cmt.svg" />Hujjatga taklif yuborish</span><span onclick="lx_pa(4564744)"><img src="/img/vlm.svg" />Audioni tinglash</span><span onclick="lx_cl(4564744)"><img src="/img/lnk.svg" />Hujjat elementidan havola olish</span></div></div><div name="4564744" id="4564744">контролирует состояние загрязненности радионуклидами продукции растениеводства и животноводства, кормов, почвы и растительности лугов и пастбищ, других поднадзорных объектов;</div></div><div class="ACT_TEXT lx_elem" onmousemove="lx_mo(event,4564745)"><div class="lx_elem2"><div class="lx_elem3"><span onclick="lx_sf(4564745)"><img src="/img/cmt.svg" />Hujjatga taklif yuborish</span><span onclick="lx_pa(4564745)"><img src="/img/vlm.svg" />Audioni tinglash</span><span onclick="lx_cl(4564745)"><img src="/img/lnk.svg" />Hujjat elementidan havola olish</span></div></div><div name="4564745" id="4564745">организует и обеспечивает эффективное функционирование подведомственных подразделений, вовлеченных в осуществление мониторинга радиационной обстановки, а также их сопряжение с системой мониторинга радиационной обстановки местного и республиканского уровней;</div></div><div class="ACT_TEXT lx_elem" onmousemove="lx_mo(event,4564746)"><div class="lx_elem2"><div class="lx_elem3"><span onclick="lx_sf(4564746)"><img src="/img/cmt.svg" />Hujjatga taklif yuborish</span><span onclick="lx_pa(4564746)"><img src="/img/vlm.svg" />Audioni tinglash</span><span onclick="lx_cl(4564746)"><img src="/img/lnk.svg" />Hujjat elementidan havola olish</span></div></div><div name="4564746" id="4564746">организует и осуществляет мероприятия по предупреждению и снижению уровня загрязненности радионуклидами сельскохозяйственных земель, угодий и продукции, поднадзорных объектов в случае выявления превышения радиационного фона сверх установленных норм;</div></div><div class="ACT_TEXT lx_elem" onmousemove="lx_mo(event,4564748)"><div class="lx_elem2"><div class="lx_elem3"><span onclick="lx_sf(4564748)"><img src="/img/cmt.svg" />Hujjatga taklif yuborish</span><span onclick="lx_pa(4564748)"><img src="/img/vlm.svg" />Audioni tinglash</span><span onclick="lx_cl(4564748)"><img src="/img/lnk.svg" />Hujjat elementidan havola olish</span></div></div><div name="4564748" id="4564748">обеспечивает постоянную готовность ведомственных специализированных подразделений и формирований к действиям по раннему выявлению и реагированию на случаи радиационных аварий на поднадзорных объектах;</div></div><div class="ACT_TEXT lx_elem" onmousemove="lx_mo(event,4564750)"><div class="lx_elem2"><div class="lx_elem3"><span onclick="lx_sf(4564750)"><img src="/img/cmt.svg" />Hujjatga taklif yuborish</span><span onclick="lx_pa(4564750)"><img src="/img/vlm.svg" />Audioni tinglash</span><span onclick="lx_cl(4564750)"><img src="/img/lnk.svg" />Hujjat elementidan havola olish</span></div></div><div name="4564750" id="4564750">участвует в разработке нормативно-правовых актов и методической документации по прогнозированию, раннему выявлению, локализации и ликвидации радиационных аварий, сопровождающихся радиоактивным загрязнением поднадзорных объектов и территорий;</div></div><div class="ACT_TEXT lx_elem" onmousemove="lx_mo(event,4564751)"><div class="lx_elem2"><div class="lx_elem3"><span onclick="lx_sf(4564751)"><img src="/img/cmt.svg" />Hujjatga taklif yuborish</span><span onclick="lx_pa(4564751)"><img src="/img/vlm.svg" />Audioni tinglash</span><span onclick="lx_cl(4564751)"><img src="/img/lnk.svg" />Hujjat elementidan havola olish</span></div></div><div name="4564751" id="4564751">изучает и внедряет в практику передовой опыт зарубежных стран в области предупреждения, раннего выявления и реагирования на случаи загрязнения продукции сельского хозяйства, кормов, сельскохозяйственных угодий и посевов радионуклидами сверх установленных норм.</div></div><div class="ACT_TEXT lx_elem" onmousemove="lx_mo(event,4564752)"><div class="lx_elem2"><div class="lx_elem3"><span onclick="lx_sf(4564752)"><img src="/img/cmt.svg" />Hujjatga taklif yuborish</span><span onclick="lx_pa(4564752)"><img src="/img/vlm.svg" />Audioni tinglash</span><span onclick="lx_cl(4564752)"><img src="/img/lnk.svg" />Hujjat elementidan havola olish</span></div></div><div name="4564752" id="4564752">22. Государственный комитет по экологии и охране окружающей среды:</div></div><div class="ACT_TEXT lx_elem" onmousemove="lx_mo(event,4564753)"><div class="lx_elem2"><div class="lx_elem3"><span onclick="lx_sf(4564753)"><img src="/img/cmt.svg" />Hujjatga taklif yuborish</span><span onclick="lx_pa(4564753)"><img src="/img/vlm.svg" />Audioni tinglash</span><span onclick="lx_cl(4564753)"><img src="/img/lnk.svg" />Hujjat elementidan havola olish</span></div></div><div name="4564753" id="4564753">координирует выполнение подконтрольными объектами мероприятий, направленных на снижение и/или предупреждение загрязнения окружающей среды радионуклидами;</div></div><div class="ACT_TEXT lx_elem" onmousemove="lx_mo(event,4564754)"><div class="lx_elem2"><div class="lx_elem3"><span onclick="lx_sf(4564754)"><img src="/img/cmt.svg" />Hujjatga taklif yuborish</span><span onclick="lx_pa(4564754)"><img src="/img/vlm.svg" />Audioni tinglash</span><span onclick="lx_cl(4564754)"><img src="/img/lnk.svg" />Hujjat elementidan havola olish</span></div></div><div name="4564754" id="4564754">организует и осуществляет мониторинг за состоянием загрязненности окружающей среды радионуклидами от антропогенных источников, а также объектов, подпадающих в зону их влияния;</div></div><div class="ACT_TEXT lx_elem" onmousemove="lx_mo(event,4564755)"><div class="lx_elem2"><div class="lx_elem3"><span onclick="lx_sf(4564755)"><img src="/img/cmt.svg" />Hujjatga taklif yuborish</span><span onclick="lx_pa(4564755)"><img src="/img/vlm.svg" />Audioni tinglash</span><span onclick="lx_cl(4564755)"><img src="/img/lnk.svg" />Hujjat elementidan havola olish</span></div></div><div name="4564755" id="4564755">осуществляет сбор, анализ и обобщение информации о состоянии радиационной загрязненности окружающей среды, обеспечение ею руководящих органов и органов повседневного управления Единой государственной системы путем организации и ведения государственного информационно-аналитического центра системы мониторинга радиационной обстановки;</div></div><div class="ACT_TEXT lx_elem" onmousemove="lx_mo(event,4564756)"><div class="lx_elem2"><div class="lx_elem3"><span onclick="lx_sf(4564756)"><img src="/img/cmt.svg" />Hujjatga taklif yuborish</span><span onclick="lx_pa(4564756)"><img src="/img/vlm.svg" />Audioni tinglash</span><span onclick="lx_cl(4564756)"><img src="/img/lnk.svg" />Hujjat elementidan havola olish</span></div></div><div name="4564756" id="4564756">организует и обеспечивает эффективное функционирование подведомственных подразделений, вовлеченных в осуществление мониторинга радиационной обстановки, а также сопряжение их с системой мониторинга радиационной обстановки местного и республиканского уровней;</div></div><div class="ACT_TEXT lx_elem" onmousemove="lx_mo(event,4564757)"><div class="lx_elem2"><div class="lx_elem3"><span onclick="lx_sf(4564757)"><img src="/img/cmt.svg" />Hujjatga taklif yuborish</span><span onclick="lx_pa(4564757)"><img src="/img/vlm.svg" />Audioni tinglash</span><span onclick="lx_cl(4564757)"><img src="/img/lnk.svg" />Hujjat elementidan havola olish</span></div></div><div name="4564757" id="4564757">проводит независимую оценку воздействия на окружающую среду объектов использования атомной энергии и радиационно опасных объектов;</div></div><div class="ACT_TEXT lx_elem" onmousemove="lx_mo(event,4564758)"><div class="lx_elem2"><div class="lx_elem3"><span onclick="lx_sf(4564758)"><img src="/img/cmt.svg" />Hujjatga taklif yuborish</span><span onclick="lx_pa(4564758)"><img src="/img/vlm.svg" />Audioni tinglash</span><span onclick="lx_cl(4564758)"><img src="/img/lnk.svg" />Hujjat elementidan havola olish</span></div></div><div name="4564758" id="4564758">обеспечивает постоянную готовность ведомственных специализированных подразделений и формирований к проведению работ по анализу проб воды, воздуха, растений и почвы на содержание радионуклидов из очагов радиационных аварий;</div></div><div class="ACT_TEXT lx_elem" onmousemove="lx_mo(event,4564759)"><div class="lx_elem2"><div class="lx_elem3"><span onclick="lx_sf(4564759)"><img src="/img/cmt.svg" />Hujjatga taklif yuborish</span><span onclick="lx_pa(4564759)"><img src="/img/vlm.svg" />Audioni tinglash</span><span onclick="lx_cl(4564759)"><img src="/img/lnk.svg" />Hujjat elementidan havola olish</span></div></div><div name="4564759" id="4564759">участвует в разработке нормативно-правовых и нормативно-технических документов по прогнозированию, раннему выявлению, локализации и ликвидации радиационных аварий, а также мониторингу радиационной обстановки;</div></div><div class="ACT_TEXT lx_elem" onmousemove="lx_mo(event,4564760)"><div class="lx_elem2"><div class="lx_elem3"><span onclick="lx_sf(4564760)"><img src="/img/cmt.svg" />Hujjatga taklif yuborish</span><span onclick="lx_pa(4564760)"><img src="/img/vlm.svg" />Audioni tinglash</span><span onclick="lx_cl(4564760)"><img src="/img/lnk.svg" />Hujjat elementidan havola olish</span></div></div><div name="4564760" id="4564760">изучает и внедряет в практику передовой опыт зарубежных стран в области предотвращения негативного воздействия ионизирующего излучения на окружающую среду.</div></div><div class="ACT_TEXT lx_elem" onmousemove="lx_mo(event,4564761)"><div class="lx_elem2"><div class="lx_elem3"><span onclick="lx_sf(4564761)"><img src="/img/cmt.svg" />Hujjatga taklif yuborish</span><span onclick="lx_pa(4564761)"><img src="/img/vlm.svg" />Audioni tinglash</span><span onclick="lx_cl(4564761)"><img src="/img/lnk.svg" />Hujjat elementidan havola olish</span></div></div><div name="4564761" id="4564761">23. Государственный комитет по геологии и минеральным ресурсам:</div></div><div class="ACT_TEXT lx_elem" onmousemove="lx_mo(event,4564762)"><div class="lx_elem2"><div class="lx_elem3"><span onclick="lx_sf(4564762)"><img src="/img/cmt.svg" />Hujjatga taklif yuborish</span><span onclick="lx_pa(4564762)"><img src="/img/vlm.svg" />Audioni tinglash</span><span onclick="lx_cl(4564762)"><img src="/img/lnk.svg" />Hujjat elementidan havola olish</span></div></div><div name="4564762" id="4564762">участвует в проведении радиоэкологического мониторинга населенных пунктов, а также мониторинге распределения природных радионуклидов в почвах и водах территорий отработанных урановых месторождений;</div></div><div class="ACT_TEXT lx_elem" onmousemove="lx_mo(event,4564763)"><div class="lx_elem2"><div class="lx_elem3"><span onclick="lx_sf(4564763)"><img src="/img/cmt.svg" />Hujjatga taklif yuborish</span><span onclick="lx_pa(4564763)"><img src="/img/vlm.svg" />Audioni tinglash</span><span onclick="lx_cl(4564763)"><img src="/img/lnk.svg" />Hujjat elementidan havola olish</span></div></div><div name="4564763" id="4564763">осуществляет сбор, анализ и обобщение информации по итогам мониторинга радиационной обстановки, с последующей её передачей в государственный информационно-аналитический центр;</div></div><div class="ACT_TEXT lx_elem" onmousemove="lx_mo(event,4564764)"><div class="lx_elem2"><div class="lx_elem3"><span onclick="lx_sf(4564764)"><img src="/img/cmt.svg" />Hujjatga taklif yuborish</span><span onclick="lx_pa(4564764)"><img src="/img/vlm.svg" />Audioni tinglash</span><span onclick="lx_cl(4564764)"><img src="/img/lnk.svg" />Hujjat elementidan havola olish</span></div></div><div name="4564764" id="4564764">организует и обеспечивает эффективное функционирование подведомственных подразделений, вовлеченных в осуществление мониторинга радиационной обстановки, а также их сопряжение с системой мониторинга радиационной обстановки местного и республиканского уровней;</div></div><div class="ACT_TEXT lx_elem" onmousemove="lx_mo(event,4564765)"><div class="lx_elem2"><div class="lx_elem3"><span onclick="lx_sf(4564765)"><img src="/img/cmt.svg" />Hujjatga taklif yuborish</span><span onclick="lx_pa(4564765)"><img src="/img/vlm.svg" />Audioni tinglash</span><span onclick="lx_cl(4564765)"><img src="/img/lnk.svg" />Hujjat elementidan havola olish</span></div></div><div name="4564765" id="4564765">участвует в обнаружении и ликвидации очагов загрязнения радиоактивными веществами территорий и мест общего пользования;</div></div><div class="ACT_TEXT lx_elem" onmousemove="lx_mo(event,4564766)"><div class="lx_elem2"><div class="lx_elem3"><span onclick="lx_sf(4564766)"><img src="/img/cmt.svg" />Hujjatga taklif yuborish</span><span onclick="lx_pa(4564766)"><img src="/img/vlm.svg" />Audioni tinglash</span><span onclick="lx_cl(4564766)"><img src="/img/lnk.svg" />Hujjat elementidan havola olish</span></div></div><div name="4564766" id="4564766">осуществляет оперативное информирование уполномоченных организаций в случае выявления (обнаружения) очага радиационной аварии и несанкционированного ИИИ;</div></div><div class="ACT_TEXT lx_elem" onmousemove="lx_mo(event,4564767)"><div class="lx_elem2"><div class="lx_elem3"><span onclick="lx_sf(4564767)"><img src="/img/cmt.svg" />Hujjatga taklif yuborish</span><span onclick="lx_pa(4564767)"><img src="/img/vlm.svg" />Audioni tinglash</span><span onclick="lx_cl(4564767)"><img src="/img/lnk.svg" />Hujjat elementidan havola olish</span></div></div><div name="4564767" id="4564767">изучает и внедряет в практику передовой опыт зарубежных стран в области радиоэкологического мониторинга населенных пунктов и территорий отработанных урановых месторождений, а также хвостохранилищ и отвалов забалансовых руд.</div></div><div class="ACT_TEXT lx_elem" onmousemove="lx_mo(event,4564768)"><div class="lx_elem2"><div class="lx_elem3"><span onclick="lx_sf(4564768)"><img src="/img/cmt.svg" />Hujjatga taklif yuborish</span><span onclick="lx_pa(4564768)"><img src="/img/vlm.svg" />Audioni tinglash</span><span onclick="lx_cl(4564768)"><img src="/img/lnk.svg" />Hujjat elementidan havola olish</span></div></div><div name="4564768" id="4564768">24. Центр гидрометеорологической службы:</div></div><div class="ACT_TEXT lx_elem" onmousemove="lx_mo(event,4564769)"><div class="lx_elem2"><div class="lx_elem3"><span onclick="lx_sf(4564769)"><img src="/img/cmt.svg" />Hujjatga taklif yuborish</span><span onclick="lx_pa(4564769)"><img src="/img/vlm.svg" />Audioni tinglash</span><span onclick="lx_cl(4564769)"><img src="/img/lnk.svg" />Hujjat elementidan havola olish</span></div></div><div name="4564769" id="4564769">организует и обеспечивает эффективное функционирование подведомственных подразделений, вовлеченных в осуществление мониторинга загрязненности радионуклидами объектов окружающей среды, а также их сопряжение с системой мониторинга радиационной обстановки местного и республиканского уровней;</div></div><div class="ACT_TEXT lx_elem" onmousemove="lx_mo(event,4564770)"><div class="lx_elem2"><div class="lx_elem3"><span onclick="lx_sf(4564770)"><img src="/img/cmt.svg" />Hujjatga taklif yuborish</span><span onclick="lx_pa(4564770)"><img src="/img/vlm.svg" />Audioni tinglash</span><span onclick="lx_cl(4564770)"><img src="/img/lnk.svg" />Hujjat elementidan havola olish</span></div></div><div name="4564770" id="4564770">осуществляет мониторинг естественного гамма-фона на территории республики, с последующей передачей информации по его результатам в государственный информационной-аналитический центр;</div></div><div class="ACT_TEXT lx_elem" onmousemove="lx_mo(event,4564771)"><div class="lx_elem2"><div class="lx_elem3"><span onclick="lx_sf(4564771)"><img src="/img/cmt.svg" />Hujjatga taklif yuborish</span><span onclick="lx_pa(4564771)"><img src="/img/vlm.svg" />Audioni tinglash</span><span onclick="lx_cl(4564771)"><img src="/img/lnk.svg" />Hujjat elementidan havola olish</span></div></div><div name="4564771" id="4564771">создает и обеспечивает постоянную готовность ведомственных специализированных подразделений и формирований к действиям по прогнозирования, раннему выявлению, локализации и ликвидации радиационных аварий;</div></div><div class="ACT_TEXT lx_elem" onmousemove="lx_mo(event,4564772)"><div class="lx_elem2"><div class="lx_elem3"><span onclick="lx_sf(4564772)"><img src="/img/cmt.svg" />Hujjatga taklif yuborish</span><span onclick="lx_pa(4564772)"><img src="/img/vlm.svg" />Audioni tinglash</span><span onclick="lx_cl(4564772)"><img src="/img/lnk.svg" />Hujjat elementidan havola olish</span></div></div><div name="4564772" id="4564772">участвует в разработке нормативно-правовых и нормативно-технических документов по прогнозированию, раннему выявлению и ликвидации процессов, связанных с радиоактивным загрязнением местности;</div></div><div class="ACT_TEXT lx_elem" onmousemove="lx_mo(event,4564773)"><div class="lx_elem2"><div class="lx_elem3"><span onclick="lx_sf(4564773)"><img src="/img/cmt.svg" />Hujjatga taklif yuborish</span><span onclick="lx_pa(4564773)"><img src="/img/vlm.svg" />Audioni tinglash</span><span onclick="lx_cl(4564773)"><img src="/img/lnk.svg" />Hujjat elementidan havola olish</span></div></div><div name="4564773" id="4564773">изучает и внедряет в практику передовой опыт зарубежных стран в области организации и ведения автоматизированной системы мониторинга загрязнения атмосферного воздуха, воды и почвы радионуклидами сверх установленных предельно допустимых значений.</div></div><div class="ACT_TEXT lx_elem" onmousemove="lx_mo(event,4564774)"><div class="lx_elem2"><div class="lx_elem3"><span onclick="lx_sf(4564774)"><img src="/img/cmt.svg" />Hujjatga taklif yuborish</span><span onclick="lx_pa(4564774)"><img src="/img/vlm.svg" />Audioni tinglash</span><span onclick="lx_cl(4564774)"><img src="/img/lnk.svg" />Hujjat elementidan havola olish</span></div></div><div name="4564774" id="4564774">25. Академия наук Республики Узбекистан:</div></div><div class="ACT_TEXT lx_elem" onmousemove="lx_mo(event,4564776)"><div class="lx_elem2"><div class="lx_elem3"><span onclick="lx_sf(4564776)"><img src="/img/cmt.svg" />Hujjatga taklif yuborish</span><span onclick="lx_pa(4564776)"><img src="/img/vlm.svg" />Audioni tinglash</span><span onclick="lx_cl(4564776)"><img src="/img/lnk.svg" />Hujjat elementidan havola olish</span></div></div><div name="4564776" id="4564776">организует и обеспечивает эффективное функционирование измерительных средств и сетей объектового уровня на подведомственных объектах, использующих атомную энергию, и радиационно опасных объектах, а также их сопряжение с системой мониторинга радиационной обстановки местного и республиканского уровней;</div></div><div class="ACT_TEXT lx_elem" onmousemove="lx_mo(event,4564778)"><div class="lx_elem2"><div class="lx_elem3"><span onclick="lx_sf(4564778)"><img src="/img/cmt.svg" />Hujjatga taklif yuborish</span><span onclick="lx_pa(4564778)"><img src="/img/vlm.svg" />Audioni tinglash</span><span onclick="lx_cl(4564778)"><img src="/img/lnk.svg" />Hujjat elementidan havola olish</span></div></div><div name="4564778" id="4564778">оказывает научную и экспертную поддержку деятельности Единой государственной системы по вопросам прогнозирования складывающейся в результате радиационной аварии радиационной обстановки, а также принятия решений по локализации и ликвидации последствий радиационных аварий;</div></div><div class="ACT_TEXT lx_elem" onmousemove="lx_mo(event,4564780)"><div class="lx_elem2"><div class="lx_elem3"><span onclick="lx_sf(4564780)"><img src="/img/cmt.svg" />Hujjatga taklif yuborish</span><span onclick="lx_pa(4564780)"><img src="/img/vlm.svg" />Audioni tinglash</span><span onclick="lx_cl(4564780)"><img src="/img/lnk.svg" />Hujjat elementidan havola olish</span></div></div><div name="4564780" id="4564780">организует и осуществляет работы по окончательной идентификации вида, состава и мощности радиоактивных и ядерных материалов;</div></div><div class="ACT_TEXT lx_elem" onmousemove="lx_mo(event,4564782)"><div class="lx_elem2"><div class="lx_elem3"><span onclick="lx_sf(4564782)"><img src="/img/cmt.svg" />Hujjatga taklif yuborish</span><span onclick="lx_pa(4564782)"><img src="/img/vlm.svg" />Audioni tinglash</span><span onclick="lx_cl(4564782)"><img src="/img/lnk.svg" />Hujjat elementidan havola olish</span></div></div><div name="4564782" id="4564782">осуществляет работы по временному и долговременному хранению ИИИ;</div></div><div class="ACT_TEXT lx_elem" onmousemove="lx_mo(event,4564783)"><div class="lx_elem2"><div class="lx_elem3"><span onclick="lx_sf(4564783)"><img src="/img/cmt.svg" />Hujjatga taklif yuborish</span><span onclick="lx_pa(4564783)"><img src="/img/vlm.svg" />Audioni tinglash</span><span onclick="lx_cl(4564783)"><img src="/img/lnk.svg" />Hujjat elementidan havola olish</span></div></div><div name="4564783" id="4564783">обеспечивает безопасное функционирование подведомственных исследовательских ядерных реакторов, ядерно-физических установок, пунктов хранения радиационных и ядерных материалов;</div></div><div class="ACT_TEXT lx_elem" onmousemove="lx_mo(event,4564784)"><div class="lx_elem2"><div class="lx_elem3"><span onclick="lx_sf(4564784)"><img src="/img/cmt.svg" />Hujjatga taklif yuborish</span><span onclick="lx_pa(4564784)"><img src="/img/vlm.svg" />Audioni tinglash</span><span onclick="lx_cl(4564784)"><img src="/img/lnk.svg" />Hujjat elementidan havola olish</span></div></div><div name="4564784" id="4564784">разрабатывает и внедряет современные методы прогнозирования и раннего выявления рисков возникновения радиационных аварий;</div></div><div class="ACT_TEXT lx_elem" onmousemove="lx_mo(event,4564786)"><div class="lx_elem2"><div class="lx_elem3"><span onclick="lx_sf(4564786)"><img src="/img/cmt.svg" />Hujjatga taklif yuborish</span><span onclick="lx_pa(4564786)"><img src="/img/vlm.svg" />Audioni tinglash</span><span onclick="lx_cl(4564786)"><img src="/img/lnk.svg" />Hujjat elementidan havola olish</span></div></div><div name="4564786" id="4564786">оказывает научное и техническое содействие для поддержания надлежащего функционирования системы портального мониторинга;</div></div><div class="ACT_TEXT lx_elem" onmousemove="lx_mo(event,4564787)"><div class="lx_elem2"><div class="lx_elem3"><span onclick="lx_sf(4564787)"><img src="/img/cmt.svg" />Hujjatga taklif yuborish</span><span onclick="lx_pa(4564787)"><img src="/img/vlm.svg" />Audioni tinglash</span><span onclick="lx_cl(4564787)"><img src="/img/lnk.svg" />Hujjat elementidan havola olish</span></div></div><div name="4564787" id="4564787">участвует в разработке и внедрении способов защиты персонала подразделений первичного реагирования при радиационных авариях;</div></div><div class="ACT_TEXT lx_elem" onmousemove="lx_mo(event,4564788)"><div class="lx_elem2"><div class="lx_elem3"><span onclick="lx_sf(4564788)"><img src="/img/cmt.svg" />Hujjatga taklif yuborish</span><span onclick="lx_pa(4564788)"><img src="/img/vlm.svg" />Audioni tinglash</span><span onclick="lx_cl(4564788)"><img src="/img/lnk.svg" />Hujjat elementidan havola olish</span></div></div><div name="4564788" id="4564788">обеспечивает постоянную готовность ведомственных специализированных подразделений и формирований к действиям по предупреждению, локализации и ликвидации последствий радиационных аварий;</div></div><div class="ACT_TEXT lx_elem" onmousemove="lx_mo(event,4564791)"><div class="lx_elem2"><div class="lx_elem3"><span onclick="lx_sf(4564791)"><img src="/img/cmt.svg" />Hujjatga taklif yuborish</span><span onclick="lx_pa(4564791)"><img src="/img/vlm.svg" />Audioni tinglash</span><span onclick="lx_cl(4564791)"><img src="/img/lnk.svg" />Hujjat elementidan havola olish</span></div></div><div name="4564791" id="4564791">организует и проводит индивидуальный и коллективный дозиметрический контроль за ведомственным персоналом при проведении работ по ликвидации последствий радиационных аварий;</div></div><div class="ACT_TEXT lx_elem" onmousemove="lx_mo(event,4564793)"><div class="lx_elem2"><div class="lx_elem3"><span onclick="lx_sf(4564793)"><img src="/img/cmt.svg" />Hujjatga taklif yuborish</span><span onclick="lx_pa(4564793)"><img src="/img/vlm.svg" />Audioni tinglash</span><span onclick="lx_cl(4564793)"><img src="/img/lnk.svg" />Hujjat elementidan havola olish</span></div></div><div name="4564793" id="4564793">участвует в разработке нормативно-правовых и нормативно-технических документов по прогнозированию, раннему выявлению, локализации и ликвидации радиационных аварий, а также мониторингу радиационной обстановки;</div></div><div class="ACT_TEXT lx_elem" onmousemove="lx_mo(event,4564795)"><div class="lx_elem2"><div class="lx_elem3"><span onclick="lx_sf(4564795)"><img src="/img/cmt.svg" />Hujjatga taklif yuborish</span><span onclick="lx_pa(4564795)"><img src="/img/vlm.svg" />Audioni tinglash</span><span onclick="lx_cl(4564795)"><img src="/img/lnk.svg" />Hujjat elementidan havola olish</span></div></div><div name="4564795" id="4564795">изучает и внедряет в практику передовой опыт зарубежных стран по научной и экспертной поддержке уполномоченных организаций в области радиационной и ядерной безопасности.</div></div><div class="ACT_TEXT lx_elem" onmousemove="lx_mo(event,4564798)"><div class="lx_elem2"><div class="lx_elem3"><span onclick="lx_sf(4564798)"><img src="/img/cmt.svg" />Hujjatga taklif yuborish</span><span onclick="lx_pa(4564798)"><img src="/img/vlm.svg" />Audioni tinglash</span><span onclick="lx_cl(4564798)"><img src="/img/lnk.svg" />Hujjat elementidan havola olish</span></div></div><div name="4564798" id="4564798">26. Совет Министров Республики Каракалпакистан, хокимияты областей и г. Ташкента:</div></div><div class="ACT_TEXT lx_elem" onmousemove="lx_mo(event,4564799)"><div class="lx_elem2"><div class="lx_elem3"><span onclick="lx_sf(4564799)"><img src="/img/cmt.svg" />Hujjatga taklif yuborish</span><span onclick="lx_pa(4564799)"><img src="/img/vlm.svg" />Audioni tinglash</span><span onclick="lx_cl(4564799)"><img src="/img/lnk.svg" />Hujjat elementidan havola olish</span></div></div><div name="4564799" id="4564799">осуществляют руководство Единой государственной системой местного уровня посредством создаваемых при них территориальных комиссий по радиационной и ядерной безопасности;</div></div><div class="ACT_TEXT lx_elem" onmousemove="lx_mo(event,4564800)"><div class="lx_elem2"><div class="lx_elem3"><span onclick="lx_sf(4564800)"><img src="/img/cmt.svg" />Hujjatga taklif yuborish</span><span onclick="lx_pa(4564800)"><img src="/img/vlm.svg" />Audioni tinglash</span><span onclick="lx_cl(4564800)"><img src="/img/lnk.svg" />Hujjat elementidan havola olish</span></div></div><div name="4564800" id="4564800">осуществляют контроль за реализацией мероприятий по сохранению и укреплению стабильной радиационной обстановки на подведомственных территориях;</div></div><div class="ACT_TEXT lx_elem" onmousemove="lx_mo(event,4564801)"><div class="lx_elem2"><div class="lx_elem3"><span onclick="lx_sf(4564801)"><img src="/img/cmt.svg" />Hujjatga taklif yuborish</span><span onclick="lx_pa(4564801)"><img src="/img/vlm.svg" />Audioni tinglash</span><span onclick="lx_cl(4564801)"><img src="/img/lnk.svg" />Hujjat elementidan havola olish</span></div></div><div name="4564801" id="4564801">разрабатывают и вносят на рассмотрение в Кабинет Министров Республики Узбекистан предложения по повышению эффективности комплекса мер, направленных на сохранение и укрепление стабильной радиационной обстановки;</div></div><div class="ACT_TEXT lx_elem" onmousemove="lx_mo(event,4564802)"><div class="lx_elem2"><div class="lx_elem3"><span onclick="lx_sf(4564802)"><img src="/img/cmt.svg" />Hujjatga taklif yuborish</span><span onclick="lx_pa(4564802)"><img src="/img/vlm.svg" />Audioni tinglash</span><span onclick="lx_cl(4564802)"><img src="/img/lnk.svg" />Hujjat elementidan havola olish</span></div></div><div name="4564802" id="4564802">координируют деятельность и взаимодействие территориальных подразделений уполномоченных организаций, а также вопросы взаимодействия их с органами самоуправления граждан;</div></div><div class="ACT_TEXT lx_elem" onmousemove="lx_mo(event,4564804)"><div class="lx_elem2"><div class="lx_elem3"><span onclick="lx_sf(4564804)"><img src="/img/cmt.svg" />Hujjatga taklif yuborish</span><span onclick="lx_pa(4564804)"><img src="/img/vlm.svg" />Audioni tinglash</span><span onclick="lx_cl(4564804)"><img src="/img/lnk.svg" />Hujjat elementidan havola olish</span></div></div><div name="4564804" id="4564804">контролируют подготовку и содержание в постоянной готовности сил и средств объектовых специализированных подразделений и формирований, созданных и (или) дислоцированных на подведомственной территории;</div></div><div class="ACT_TEXT lx_elem" onmousemove="lx_mo(event,4564805)"><div class="lx_elem2"><div class="lx_elem3"><span onclick="lx_sf(4564805)"><img src="/img/cmt.svg" />Hujjatga taklif yuborish</span><span onclick="lx_pa(4564805)"><img src="/img/vlm.svg" />Audioni tinglash</span><span onclick="lx_cl(4564805)"><img src="/img/lnk.svg" />Hujjat elementidan havola olish</span></div></div><div name="4564805" id="4564805">организуют обучение всех слоев населения к действиям в условиях радиационных аварий;</div></div><div class="ACT_TEXT lx_elem" onmousemove="lx_mo(event,4564806)"><div class="lx_elem2"><div class="lx_elem3"><span onclick="lx_sf(4564806)"><img src="/img/cmt.svg" />Hujjatga taklif yuborish</span><span onclick="lx_pa(4564806)"><img src="/img/vlm.svg" />Audioni tinglash</span><span onclick="lx_cl(4564806)"><img src="/img/lnk.svg" />Hujjat elementidan havola olish</span></div></div><div name="4564806" id="4564806">создают запасы материальных и финансовых ресурсов, предназначенных для предупреждения, локализации и ликвидации последствий радиационных аварий на подведомственной территории, обеспечивают их своевременное пополнение и освежение.</div></div><div class="TEXT_HEADER_DEFAULT lx_elem" onmousemove="lx_mo(event,4564807)"><div class="lx_elem2"><div class="lx_elem3"><span onclick="lx_sf(4564807)"><img src="/img/cmt.svg" />Hujjatga taklif yuborish</span><span onclick="lx_pa(4564807)"><img src="/img/vlm.svg" />Audioni tinglash</span><span onclick="lx_cl(4564807)"><img src="/img/lnk.svg" />Hujjat elementidan havola olish</span></div></div><div name="4564807" id="4564807"><strong>Глава 5. Порядок функционирования Единой государственной системы</strong></div></div><div class="ACT_TEXT lx_elem" onmousemove="lx_mo(event,4564808)"><div class="lx_elem2"><div class="lx_elem3"><span onclick="lx_sf(4564808)"><img src="/img/cmt.svg" />Hujjatga taklif yuborish</span><span onclick="lx_pa(4564808)"><img src="/img/vlm.svg" />Audioni tinglash</span><span onclick="lx_cl(4564808)"><img src="/img/lnk.svg" />Hujjat elementidan havola olish</span></div></div><div name="4564808" id="4564808">27. Единая государственная система в зависимости от складывающейся радиационной обстановки как на территории республики в целом, так и на местах функционирует в одном из следующих трех режимов:</div></div><div class="ACT_TEXT lx_elem" onmousemove="lx_mo(event,4564809)"><div class="lx_elem2"><div class="lx_elem3"><span onclick="lx_sf(4564809)"><img src="/img/cmt.svg" />Hujjatga taklif yuborish</span><span onclick="lx_pa(4564809)"><img src="/img/vlm.svg" />Audioni tinglash</span><span onclick="lx_cl(4564809)"><img src="/img/lnk.svg" />Hujjat elementidan havola olish</span></div></div><div name="4564809" id="4564809">1) <strong><em>повседневный режим</em></strong> устанавливается при благополучной радиационной обстановке — при отсутствии угрозы возникновения опасности радиационного воздействия на население и загрязнения территорий радионуклидами сверх установленных норм.</div></div><div class="ACT_TEXT lx_elem" onmousemove="lx_mo(event,4564810)"><div class="lx_elem2"><div class="lx_elem3"><span onclick="lx_sf(4564810)"><img src="/img/cmt.svg" />Hujjatga taklif yuborish</span><span onclick="lx_pa(4564810)"><img src="/img/vlm.svg" />Audioni tinglash</span><span onclick="lx_cl(4564810)"><img src="/img/lnk.svg" />Hujjat elementidan havola olish</span></div></div><div name="4564810" id="4564810">При этом режиме выполняются мероприятия по:</div></div><div class="ACT_TEXT lx_elem" onmousemove="lx_mo(event,4564813)"><div class="lx_elem2"><div class="lx_elem3"><span onclick="lx_sf(4564813)"><img src="/img/cmt.svg" />Hujjatga taklif yuborish</span><span onclick="lx_pa(4564813)"><img src="/img/vlm.svg" />Audioni tinglash</span><span onclick="lx_cl(4564813)"><img src="/img/lnk.svg" />Hujjat elementidan havola olish</span></div></div><div name="4564813" id="4564813">повышению готовности органов управления, сил и средств Единой государственной системы к выполнению задач по предназначению;</div></div><div class="ACT_TEXT lx_elem" onmousemove="lx_mo(event,4564814)"><div class="lx_elem2"><div class="lx_elem3"><span onclick="lx_sf(4564814)"><img src="/img/cmt.svg" />Hujjatga taklif yuborish</span><span onclick="lx_pa(4564814)"><img src="/img/vlm.svg" />Audioni tinglash</span><span onclick="lx_cl(4564814)"><img src="/img/lnk.svg" />Hujjat elementidan havola olish</span></div></div><div name="4564814" id="4564814">совершенствованию и техническому развитию системы мониторинга радиационной обстановки;</div></div><div class="ACT_TEXT lx_elem" onmousemove="lx_mo(event,4564815)"><div class="lx_elem2"><div class="lx_elem3"><span onclick="lx_sf(4564815)"><img src="/img/cmt.svg" />Hujjatga taklif yuborish</span><span onclick="lx_pa(4564815)"><img src="/img/vlm.svg" />Audioni tinglash</span><span onclick="lx_cl(4564815)"><img src="/img/lnk.svg" />Hujjat elementidan havola olish</span></div></div><div name="4564815" id="4564815">пополнению и освежению резервов материально-технических и финансовых ресурсов;</div></div><div class="ACT_TEXT lx_elem" onmousemove="lx_mo(event,4564816)"><div class="lx_elem2"><div class="lx_elem3"><span onclick="lx_sf(4564816)"><img src="/img/cmt.svg" />Hujjatga taklif yuborish</span><span onclick="lx_pa(4564816)"><img src="/img/vlm.svg" />Audioni tinglash</span><span onclick="lx_cl(4564816)"><img src="/img/lnk.svg" />Hujjat elementidan havola olish</span></div></div><div name="4564816" id="4564816">повышению устойчивости функционирования объектов использования атомной энергии и радиационно опасных объектов, а также оздоровлению экологической ситуации на территориях, неблагополучных в радиационном отношении;</div></div><div class="ACT_TEXT lx_elem" onmousemove="lx_mo(event,4564817)"><div class="lx_elem2"><div class="lx_elem3"><span onclick="lx_sf(4564817)"><img src="/img/cmt.svg" />Hujjatga taklif yuborish</span><span onclick="lx_pa(4564817)"><img src="/img/vlm.svg" />Audioni tinglash</span><span onclick="lx_cl(4564817)"><img src="/img/lnk.svg" />Hujjat elementidan havola olish</span></div></div><div name="4564817" id="4564817">нормативно-правовому и организационному обеспечению деятельности всех элементов Единой государственной системы;</div></div><div class="ACT_TEXT lx_elem" onmousemove="lx_mo(event,4564818)"><div class="lx_elem2"><div class="lx_elem3"><span onclick="lx_sf(4564818)"><img src="/img/cmt.svg" />Hujjatga taklif yuborish</span><span onclick="lx_pa(4564818)"><img src="/img/vlm.svg" />Audioni tinglash</span><span onclick="lx_cl(4564818)"><img src="/img/lnk.svg" />Hujjat elementidan havola olish</span></div></div><div name="4564818" id="4564818">2) <strong><em>режим повышенной готовности </em></strong>устанавливается при наличии угрозы возникновения чрезвычайной ситуации различного характера, сопровождающейся загрязнением местности (территорий) радионуклидами и приводящей к радиационному воздействию на население сверх установленных норм.</div></div><div class="ACT_TEXT lx_elem" onmousemove="lx_mo(event,4564819)"><div class="lx_elem2"><div class="lx_elem3"><span onclick="lx_sf(4564819)"><img src="/img/cmt.svg" />Hujjatga taklif yuborish</span><span onclick="lx_pa(4564819)"><img src="/img/vlm.svg" />Audioni tinglash</span><span onclick="lx_cl(4564819)"><img src="/img/lnk.svg" />Hujjat elementidan havola olish</span></div></div><div name="4564819" id="4564819">При этом режиме на объектах, использующих атомную энергию, радиационно опасных объектах и территориях вводятся в действие внутренние и внешние планы аварийного реагирования, согласно которым:</div></div><div class="ACT_TEXT lx_elem" onmousemove="lx_mo(event,4564820)"><div class="lx_elem2"><div class="lx_elem3"><span onclick="lx_sf(4564820)"><img src="/img/cmt.svg" />Hujjatga taklif yuborish</span><span onclick="lx_pa(4564820)"><img src="/img/vlm.svg" />Audioni tinglash</span><span onclick="lx_cl(4564820)"><img src="/img/lnk.svg" />Hujjat elementidan havola olish</span></div></div><div name="4564820" id="4564820">организуется круглосуточное дежурство руководящих органов и органов повседневного управления в местах их постоянной дислокации;</div></div><div class="ACT_TEXT lx_elem" onmousemove="lx_mo(event,4564821)"><div class="lx_elem2"><div class="lx_elem3"><span onclick="lx_sf(4564821)"><img src="/img/cmt.svg" />Hujjatga taklif yuborish</span><span onclick="lx_pa(4564821)"><img src="/img/vlm.svg" />Audioni tinglash</span><span onclick="lx_cl(4564821)"><img src="/img/lnk.svg" />Hujjat elementidan havola olish</span></div></div><div name="4564821" id="4564821">усиливается мониторинг за радиационной обстановкой на потенциально опасных объектах и участках (территориях), увеличивается кратность ведения на них замеров радиационного фона;</div></div><div class="ACT_TEXT lx_elem" onmousemove="lx_mo(event,4564823)"><div class="lx_elem2"><div class="lx_elem3"><span onclick="lx_sf(4564823)"><img src="/img/cmt.svg" />Hujjatga taklif yuborish</span><span onclick="lx_pa(4564823)"><img src="/img/vlm.svg" />Audioni tinglash</span><span onclick="lx_cl(4564823)"><img src="/img/lnk.svg" />Hujjat elementidan havola olish</span></div></div><div name="4564823" id="4564823">специализированные подразделения и формирования приводятся в готовность к действиям, резервы материальных и финансовых ресурсов подготавливаются к использованию по предназначению;</div></div><div class="ACT_TEXT lx_elem" onmousemove="lx_mo(event,4564824)"><div class="lx_elem2"><div class="lx_elem3"><span onclick="lx_sf(4564824)"><img src="/img/cmt.svg" />Hujjatga taklif yuborish</span><span onclick="lx_pa(4564824)"><img src="/img/vlm.svg" />Audioni tinglash</span><span onclick="lx_cl(4564824)"><img src="/img/lnk.svg" />Hujjat elementidan havola olish</span></div></div><div name="4564824" id="4564824">в целях усиления мониторинга радиационной обстановки в районы возможных или возникших очагов радиационных аварий направляются мобильные группы радиационного контроля;</div></div><div class="ACT_TEXT lx_elem" onmousemove="lx_mo(event,4564827)"><div class="lx_elem2"><div class="lx_elem3"><span onclick="lx_sf(4564827)"><img src="/img/cmt.svg" />Hujjatga taklif yuborish</span><span onclick="lx_pa(4564827)"><img src="/img/vlm.svg" />Audioni tinglash</span><span onclick="lx_cl(4564827)"><img src="/img/lnk.svg" />Hujjat elementidan havola olish</span></div></div><div name="4564827" id="4564827">на основе прогноза масштабов и последствий возможных радиационных аварий в планы аварийного реагирования вносятся необходимые коррективы по способам и методам защиты населения и территорий, а также мероприятиям по их обеспечению;</div></div><div class="ACT_TEXT lx_elem" onmousemove="lx_mo(event,4564829)"><div class="lx_elem2"><div class="lx_elem3"><span onclick="lx_sf(4564829)"><img src="/img/cmt.svg" />Hujjatga taklif yuborish</span><span onclick="lx_pa(4564829)"><img src="/img/vlm.svg" />Audioni tinglash</span><span onclick="lx_cl(4564829)"><img src="/img/lnk.svg" />Hujjat elementidan havola olish</span></div></div><div name="4564829" id="4564829">3) <strong><em>режим</em></strong> <strong><em>чрезвычайной ситуации</em></strong> устанавливается при возникновении радиационной аварии, приведшей к загрязнению местности радионуклидами и радиационному воздействию на население сверх установленных норм.</div></div><div class="ACT_TEXT lx_elem" onmousemove="lx_mo(event,4564830)"><div class="lx_elem2"><div class="lx_elem3"><span onclick="lx_sf(4564830)"><img src="/img/cmt.svg" />Hujjatga taklif yuborish</span><span onclick="lx_pa(4564830)"><img src="/img/vlm.svg" />Audioni tinglash</span><span onclick="lx_cl(4564830)"><img src="/img/lnk.svg" />Hujjat elementidan havola olish</span></div></div><div name="4564830" id="4564830">Данный режим может быть введен минуя предшествующий ему режим повышенной готовности.</div></div><div class="ACT_TEXT lx_elem" onmousemove="lx_mo(event,4564832)"><div class="lx_elem2"><div class="lx_elem3"><span onclick="lx_sf(4564832)"><img src="/img/cmt.svg" />Hujjatga taklif yuborish</span><span onclick="lx_pa(4564832)"><img src="/img/vlm.svg" />Audioni tinglash</span><span onclick="lx_cl(4564832)"><img src="/img/lnk.svg" />Hujjat elementidan havola olish</span></div></div><div name="4564832" id="4564832">При чрезвычайном режиме вводятся в действие внутренние и внешние планы аварийного реагирования, согласно которым:</div></div><div class="ACT_TEXT lx_elem" onmousemove="lx_mo(event,4564834)"><div class="lx_elem2"><div class="lx_elem3"><span onclick="lx_sf(4564834)"><img src="/img/cmt.svg" />Hujjatga taklif yuborish</span><span onclick="lx_pa(4564834)"><img src="/img/vlm.svg" />Audioni tinglash</span><span onclick="lx_cl(4564834)"><img src="/img/lnk.svg" />Hujjat elementidan havola olish</span></div></div><div name="4564834" id="4564834">организуется круглосуточное дежурство руководящих органов и органов повседневного управления в местах их постоянной дислокации;</div></div><div class="ACT_TEXT lx_elem" onmousemove="lx_mo(event,4564839)"><div class="lx_elem2"><div class="lx_elem3"><span onclick="lx_sf(4564839)"><img src="/img/cmt.svg" />Hujjatga taklif yuborish</span><span onclick="lx_pa(4564839)"><img src="/img/vlm.svg" />Audioni tinglash</span><span onclick="lx_cl(4564839)"><img src="/img/lnk.svg" />Hujjat elementidan havola olish</span></div></div><div name="4564839" id="4564839">для оценки обстановки и принятия решения в очаги радиоактивного загрязнения направляются группы первичного реагирования;</div></div><div class="ACT_TEXT lx_elem" onmousemove="lx_mo(event,4564841)"><div class="lx_elem2"><div class="lx_elem3"><span onclick="lx_sf(4564841)"><img src="/img/cmt.svg" />Hujjatga taklif yuborish</span><span onclick="lx_pa(4564841)"><img src="/img/vlm.svg" />Audioni tinglash</span><span onclick="lx_cl(4564841)"><img src="/img/lnk.svg" />Hujjat elementidan havola olish</span></div></div><div name="4564841" id="4564841">резервы материальных ресурсов приводятся в полную готовность к переводу на текущее довольствие и использованию по предназначению;</div></div><div class="ACT_TEXT lx_elem" onmousemove="lx_mo(event,4564843)"><div class="lx_elem2"><div class="lx_elem3"><span onclick="lx_sf(4564843)"><img src="/img/cmt.svg" />Hujjatga taklif yuborish</span><span onclick="lx_pa(4564843)"><img src="/img/vlm.svg" />Audioni tinglash</span><span onclick="lx_cl(4564843)"><img src="/img/lnk.svg" />Hujjat elementidan havola olish</span></div></div><div name="4564843" id="4564843">в целях усиления мониторинга радиационной обстановки в районы возникших очагов радиационных аварий и приграничные с ними территории направляются мобильные группы радиационного контроля;</div></div><div class="ACT_TEXT lx_elem" onmousemove="lx_mo(event,4564845)"><div class="lx_elem2"><div class="lx_elem3"><span onclick="lx_sf(4564845)"><img src="/img/cmt.svg" />Hujjatga taklif yuborish</span><span onclick="lx_pa(4564845)"><img src="/img/vlm.svg" />Audioni tinglash</span><span onclick="lx_cl(4564845)"><img src="/img/lnk.svg" />Hujjat elementidan havola olish</span></div></div><div name="4564845" id="4564845">исходя из масштабов и последствий возникшей радиационной аварии организуется и осуществляется комплекс мероприятий по локализации и ликвидации последствий радиационной аварии, а также защите населения и территорий от её негативного воздействия;</div></div><div class="ACT_TEXT lx_elem" onmousemove="lx_mo(event,4564869)"><div class="lx_elem2"><div class="lx_elem3"><span onclick="lx_sf(4564869)"><img src="/img/cmt.svg" />Hujjatga taklif yuborish</span><span onclick="lx_pa(4564869)"><img src="/img/vlm.svg" />Audioni tinglash</span><span onclick="lx_cl(4564869)"><img src="/img/lnk.svg" />Hujjat elementidan havola olish</span></div></div><div name="4564869" id="4564869">организуется постоянное информирование руководящих органов и органов повседневного управления о ходе мероприятий по локализации и ликвидации очага радиоактивного загрязнения.</div></div><div class="ACT_TEXT lx_elem" onmousemove="lx_mo(event,4564871)"><div class="lx_elem2"><div class="lx_elem3"><span onclick="lx_sf(4564871)"><img src="/img/cmt.svg" />Hujjatga taklif yuborish</span><span onclick="lx_pa(4564871)"><img src="/img/vlm.svg" />Audioni tinglash</span><span onclick="lx_cl(4564871)"><img src="/img/lnk.svg" />Hujjat elementidan havola olish</span></div></div><div name="4564871" id="4564871">28. Организационно-методическое руководство в части планирования и координации действий по внешним планам аварийного реагирования при угрозе и возникновении радиационных аварий осуществляет МЧС.</div></div><div class="TEXT_HEADER_DEFAULT lx_elem" onmousemove="lx_mo(event,4564872)"><div class="lx_elem2"><div class="lx_elem3"><span onclick="lx_sf(4564872)"><img src="/img/cmt.svg" />Hujjatga taklif yuborish</span><span onclick="lx_pa(4564872)"><img src="/img/vlm.svg" />Audioni tinglash</span><span onclick="lx_cl(4564872)"><img src="/img/lnk.svg" />Hujjat elementidan havola olish</span></div></div><div name="4564872" id="4564872"><strong>Глава 6. Система мониторинга радиационной обстановки </strong></div></div><div class="ACT_TEXT lx_elem" onmousemove="lx_mo(event,4564873)"><div class="lx_elem2"><div class="lx_elem3"><span onclick="lx_sf(4564873)"><img src="/img/cmt.svg" />Hujjatga taklif yuborish</span><span onclick="lx_pa(4564873)"><img src="/img/vlm.svg" />Audioni tinglash</span><span onclick="lx_cl(4564873)"><img src="/img/lnk.svg" />Hujjat elementidan havola olish</span></div></div><div name="4564873" id="4564873">29. Мониторинг радиационной обстановки является частью Государственного мониторинга окружающей природной среды и осуществляется системой мониторинга радиационной обстановки.</div></div><div class="ACT_TEXT lx_elem" onmousemove="lx_mo(event,4564874)"><div class="lx_elem2"><div class="lx_elem3"><span onclick="lx_sf(4564874)"><img src="/img/cmt.svg" />Hujjatga taklif yuborish</span><span onclick="lx_pa(4564874)"><img src="/img/vlm.svg" />Audioni tinglash</span><span onclick="lx_cl(4564874)"><img src="/img/lnk.svg" />Hujjat elementidan havola olish</span></div></div><div name="4564874" id="4564874">Система мониторинга радиационной обстановки является информационно-измерительной системой контроля, способной обеспечить своевременное выявление изменений радиационной обстановки, прогнозирование и предупреждение возможных негативных последствий, а также систематическое предоставление соответствующей оперативной информации в уполномоченные организации для принятия необходимых мер по предотвращению или снижению негативного радиационного воздействия на население и окружающую среду.</div></div><div class="ACT_TEXT lx_elem" onmousemove="lx_mo(event,4564875)"><div class="lx_elem2"><div class="lx_elem3"><span onclick="lx_sf(4564875)"><img src="/img/cmt.svg" />Hujjatga taklif yuborish</span><span onclick="lx_pa(4564875)"><img src="/img/vlm.svg" />Audioni tinglash</span><span onclick="lx_cl(4564875)"><img src="/img/lnk.svg" />Hujjat elementidan havola olish</span></div></div><div name="4564875" id="4564875">Общая координация деятельности системы мониторинга радиационной обстановки осуществляется Госкомэкологии.</div></div><div class="ACT_TEXT lx_elem" onmousemove="lx_mo(event,4564877)"><div class="lx_elem2"><div class="lx_elem3"><span onclick="lx_sf(4564877)"><img src="/img/cmt.svg" />Hujjatga taklif yuborish</span><span onclick="lx_pa(4564877)"><img src="/img/vlm.svg" />Audioni tinglash</span><span onclick="lx_cl(4564877)"><img src="/img/lnk.svg" />Hujjat elementidan havola olish</span></div></div><div name="4564877" id="4564877">30. Целями системы мониторинга радиационной обстановки являются:</div></div><div class="ACT_TEXT lx_elem" onmousemove="lx_mo(event,4564878)"><div class="lx_elem2"><div class="lx_elem3"><span onclick="lx_sf(4564878)"><img src="/img/cmt.svg" />Hujjatga taklif yuborish</span><span onclick="lx_pa(4564878)"><img src="/img/vlm.svg" />Audioni tinglash</span><span onclick="lx_cl(4564878)"><img src="/img/lnk.svg" />Hujjat elementidan havola olish</span></div></div><div name="4564878" id="4564878">оперативное обеспечение органов государственной власти, уполномоченных организаций и населения достоверной информацией о текущем и ожидаемом состоянии радиационной обстановки, фактах, характере, масштабах и прогнозах последствий ее ухудшения;</div></div><div class="ACT_TEXT lx_elem" onmousemove="lx_mo(event,4564879)"><div class="lx_elem2"><div class="lx_elem3"><span onclick="lx_sf(4564879)"><img src="/img/cmt.svg" />Hujjatga taklif yuborish</span><span onclick="lx_pa(4564879)"><img src="/img/vlm.svg" />Audioni tinglash</span><span onclick="lx_cl(4564879)"><img src="/img/lnk.svg" />Hujjat elementidan havola olish</span></div></div><div name="4564879" id="4564879">информационное обеспечение Единой государственной системы в части мониторинга радиационной обстановки, с выработкой рекомендаций для принятия решений по обеспечению радиационной безопасности населения и окружающей среды.</div></div><div class="ACT_TEXT lx_elem" onmousemove="lx_mo(event,4564880)"><div class="lx_elem2"><div class="lx_elem3"><span onclick="lx_sf(4564880)"><img src="/img/cmt.svg" />Hujjatga taklif yuborish</span><span onclick="lx_pa(4564880)"><img src="/img/vlm.svg" />Audioni tinglash</span><span onclick="lx_cl(4564880)"><img src="/img/lnk.svg" />Hujjat elementidan havola olish</span></div></div><div name="4564880" id="4564880">31. Задачи системы мониторинга радиационной обстановки:</div></div><div class="ACT_TEXT lx_elem" onmousemove="lx_mo(event,4564881)"><div class="lx_elem2"><div class="lx_elem3"><span onclick="lx_sf(4564881)"><img src="/img/cmt.svg" />Hujjatga taklif yuborish</span><span onclick="lx_pa(4564881)"><img src="/img/vlm.svg" />Audioni tinglash</span><span onclick="lx_cl(4564881)"><img src="/img/lnk.svg" />Hujjat elementidan havola olish</span></div></div><div name="4564881" id="4564881">контроль техногенных источников поступления радионуклидов в окружающую среду и параметров радиационной обстановки на объектах, использующих атомную энергию, радиационно опасных объектах и вблизи них; </div></div><div class="ACT_TEXT lx_elem" onmousemove="lx_mo(event,4564882)"><div class="lx_elem2"><div class="lx_elem3"><span onclick="lx_sf(4564882)"><img src="/img/cmt.svg" />Hujjatga taklif yuborish</span><span onclick="lx_pa(4564882)"><img src="/img/vlm.svg" />Audioni tinglash</span><span onclick="lx_cl(4564882)"><img src="/img/lnk.svg" />Hujjat elementidan havola olish</span></div></div><div name="4564882" id="4564882">измерение параметров радиоактивного загрязнения объектов окружающей среды; </div></div><div class="ACT_TEXT lx_elem" onmousemove="lx_mo(event,4564883)"><div class="lx_elem2"><div class="lx_elem3"><span onclick="lx_sf(4564883)"><img src="/img/cmt.svg" />Hujjatga taklif yuborish</span><span onclick="lx_pa(4564883)"><img src="/img/vlm.svg" />Audioni tinglash</span><span onclick="lx_cl(4564883)"><img src="/img/lnk.svg" />Hujjat elementidan havola olish</span></div></div><div name="4564883" id="4564883">выявление источников ухудшения радиационной обстановки с установлением его характера и масштабов; </div></div><div class="ACT_TEXT lx_elem" onmousemove="lx_mo(event,4564884)"><div class="lx_elem2"><div class="lx_elem3"><span onclick="lx_sf(4564884)"><img src="/img/cmt.svg" />Hujjatga taklif yuborish</span><span onclick="lx_pa(4564884)"><img src="/img/vlm.svg" />Audioni tinglash</span><span onclick="lx_cl(4564884)"><img src="/img/lnk.svg" />Hujjat elementidan havola olish</span></div></div><div name="4564884" id="4564884">сбор, первичная обработка и передача данных измерений параметров радиационной обстановки, необходимых для оперативного выявления фактов ее ухудшения;</div></div><div class="ACT_TEXT lx_elem" onmousemove="lx_mo(event,4564886)"><div class="lx_elem2"><div class="lx_elem3"><span onclick="lx_sf(4564886)"><img src="/img/cmt.svg" />Hujjatga taklif yuborish</span><span onclick="lx_pa(4564886)"><img src="/img/vlm.svg" />Audioni tinglash</span><span onclick="lx_cl(4564886)"><img src="/img/lnk.svg" />Hujjat elementidan havola olish</span></div></div><div name="4564886" id="4564886">оперативное представление данных объективного анализа и прогноза радиационной обстановки на территории республики и в отдельных ее регионах с использованием современных методов и средств отображения данных;</div></div><div class="ACT_TEXT lx_elem" onmousemove="lx_mo(event,4564887)"><div class="lx_elem2"><div class="lx_elem3"><span onclick="lx_sf(4564887)"><img src="/img/cmt.svg" />Hujjatga taklif yuborish</span><span onclick="lx_pa(4564887)"><img src="/img/vlm.svg" />Audioni tinglash</span><span onclick="lx_cl(4564887)"><img src="/img/lnk.svg" />Hujjat elementidan havola olish</span></div></div><div name="4564887" id="4564887">выработка рекомендаций уполномоченным организациям и органам исполнительной власти на местах для принятия решений по предупреждению, локализации и ликвидации радиационных аварий; </div></div><div class="ACT_TEXT lx_elem" onmousemove="lx_mo(event,4564889)"><div class="lx_elem2"><div class="lx_elem3"><span onclick="lx_sf(4564889)"><img src="/img/cmt.svg" />Hujjatga taklif yuborish</span><span onclick="lx_pa(4564889)"><img src="/img/vlm.svg" />Audioni tinglash</span><span onclick="lx_cl(4564889)"><img src="/img/lnk.svg" />Hujjat elementidan havola olish</span></div></div><div name="4564889" id="4564889">обеспечение информационного обмена внутри системы, а также с иными взаимодействующими государственными и международными организациями. </div></div><div class="ACT_TEXT lx_elem" onmousemove="lx_mo(event,4564890)"><div class="lx_elem2"><div class="lx_elem3"><span onclick="lx_sf(4564890)"><img src="/img/cmt.svg" />Hujjatga taklif yuborish</span><span onclick="lx_pa(4564890)"><img src="/img/vlm.svg" />Audioni tinglash</span><span onclick="lx_cl(4564890)"><img src="/img/lnk.svg" />Hujjat elementidan havola olish</span></div></div><div name="4564890" id="4564890">32. Система мониторинга радиационной обстановки имеет три уровня — объектовый, местный и республиканский.</div></div><div class="ACT_TEXT lx_elem" onmousemove="lx_mo(event,4564891)"><div class="lx_elem2"><div class="lx_elem3"><span onclick="lx_sf(4564891)"><img src="/img/cmt.svg" />Hujjatga taklif yuborish</span><span onclick="lx_pa(4564891)"><img src="/img/vlm.svg" />Audioni tinglash</span><span onclick="lx_cl(4564891)"><img src="/img/lnk.svg" />Hujjat elementidan havola olish</span></div></div><div name="4564891" id="4564891"><strong><em>Объектовый уровень</em></strong> объединяет измерительные средства и сети объектовой принадлежности, осуществляющие измерения параметров радиационной обстановки на объектах, использующих атомную энергию, и радиационно опасных объектах, санитарно-защитных зонах данных объектов, а также фоновые измерения объектов окружающей среды, с их информационно-аналитическими центрами.</div></div><div class="ACT_TEXT lx_elem" onmousemove="lx_mo(event,4564894)"><div class="lx_elem2"><div class="lx_elem3"><span onclick="lx_sf(4564894)"><img src="/img/cmt.svg" />Hujjatga taklif yuborish</span><span onclick="lx_pa(4564894)"><img src="/img/vlm.svg" />Audioni tinglash</span><span onclick="lx_cl(4564894)"><img src="/img/lnk.svg" />Hujjat elementidan havola olish</span></div></div><div name="4564894" id="4564894">На данном уровне обрабатывается и анализируется информация, относящаяся к соответствующим объектам, использующим атомную энергию, и радиационно опасным объектам, и вырабатываются прогнозы и рекомендации по принятию решений для руководящих органов объектового уровня Единой государственной системы.</div></div><div class="ACT_TEXT lx_elem" onmousemove="lx_mo(event,4564895)"><div class="lx_elem2"><div class="lx_elem3"><span onclick="lx_sf(4564895)"><img src="/img/cmt.svg" />Hujjatga taklif yuborish</span><span onclick="lx_pa(4564895)"><img src="/img/vlm.svg" />Audioni tinglash</span><span onclick="lx_cl(4564895)"><img src="/img/lnk.svg" />Hujjat elementidan havola olish</span></div></div><div name="4564895" id="4564895"><strong><em>Местный уровень</em></strong> объединяет измерительные средства и сети ведомственной принадлежности уполномоченных в сфере мониторинга радиационной обстановки территориальных органов повседневного управления Единой государственной системы, осуществляющих сбор, анализ и обобщение специализированной информации о радиационной обстановке.</div></div><div class="ACT_TEXT lx_elem" onmousemove="lx_mo(event,4564899)"><div class="lx_elem2"><div class="lx_elem3"><span onclick="lx_sf(4564899)"><img src="/img/cmt.svg" />Hujjatga taklif yuborish</span><span onclick="lx_pa(4564899)"><img src="/img/vlm.svg" />Audioni tinglash</span><span onclick="lx_cl(4564899)"><img src="/img/lnk.svg" />Hujjat elementidan havola olish</span></div></div><div name="4564899" id="4564899">На данном уровне обрабатывается и анализируется специализированная информация, относящаяся к соответствующей территории, а также вырабатываются прогнозы и рекомендации по принятию решений для руководящих органов местного уровня Единой государственной системы.</div></div><div class="ACT_TEXT lx_elem" onmousemove="lx_mo(event,4564901)"><div class="lx_elem2"><div class="lx_elem3"><span onclick="lx_sf(4564901)"><img src="/img/cmt.svg" />Hujjatga taklif yuborish</span><span onclick="lx_pa(4564901)"><img src="/img/vlm.svg" />Audioni tinglash</span><span onclick="lx_cl(4564901)"><img src="/img/lnk.svg" />Hujjat elementidan havola olish</span></div></div><div name="4564901" id="4564901"><strong><em>Республиканский</em></strong> <strong><em>уровень</em></strong> объединяет измерительные средства и сети ведомственной принадлежности уполномоченных в сфере мониторинга радиационной обстановки органов повседневного управления Единой государственной системы, осуществляющих сбор, обобщение, анализ и передачу специализированной информации в Центр специализированного аналитического контроля в области охраны окружающей среды при Госкомэкологии (далее — Центр).</div></div><div class="ACT_TEXT lx_elem" onmousemove="lx_mo(event,4564902)"><div class="lx_elem2"><div class="lx_elem3"><span onclick="lx_sf(4564902)"><img src="/img/cmt.svg" />Hujjatga taklif yuborish</span><span onclick="lx_pa(4564902)"><img src="/img/vlm.svg" />Audioni tinglash</span><span onclick="lx_cl(4564902)"><img src="/img/lnk.svg" />Hujjat elementidan havola olish</span></div></div><div name="4564902" id="4564902">33. Функционирование системы мониторинга радиационной обстановки осуществляется по схеме согласно <a href="/uz/docs/4559315#4565082">приложению № 2</a> к настоящему Положению.</div></div><div class="ACT_TEXT lx_elem" onmousemove="lx_mo(event,4564904)"><div class="lx_elem2"><div class="lx_elem3"><span onclick="lx_sf(4564904)"><img src="/img/cmt.svg" />Hujjatga taklif yuborish</span><span onclick="lx_pa(4564904)"><img src="/img/vlm.svg" />Audioni tinglash</span><span onclick="lx_cl(4564904)"><img src="/img/lnk.svg" />Hujjat elementidan havola olish</span></div></div><div name="4564904" id="4564904">34. Мониторинг радиационной обстановки, а также передача и обобщение информации о её результатах осуществляются в порядке, установленном <a href="/uz/docs/4502814">постановлением</a> Кабинета Министров от 5 сентября 2019 г. № 737 «О совершенствовании системы мониторинга окружающей природной среды в Республике Узбекистан».</div></div><div class="ACT_TEXT lx_elem" onmousemove="lx_mo(event,4564905)"><div class="lx_elem2"><div class="lx_elem3"><span onclick="lx_sf(4564905)"><img src="/img/cmt.svg" />Hujjatga taklif yuborish</span><span onclick="lx_pa(4564905)"><img src="/img/vlm.svg" />Audioni tinglash</span><span onclick="lx_cl(4564905)"><img src="/img/lnk.svg" />Hujjat elementidan havola olish</span></div></div><div name="4564905" id="4564905">35. Уполномоченные организации при ведении мониторинга радиационной обстановки:</div></div><div class="ACT_TEXT lx_elem" onmousemove="lx_mo(event,4564908)"><div class="lx_elem2"><div class="lx_elem3"><span onclick="lx_sf(4564908)"><img src="/img/cmt.svg" />Hujjatga taklif yuborish</span><span onclick="lx_pa(4564908)"><img src="/img/vlm.svg" />Audioni tinglash</span><span onclick="lx_cl(4564908)"><img src="/img/lnk.svg" />Hujjat elementidan havola olish</span></div></div><div name="4564908" id="4564908">обеспечивают проведение регулярных наблюдений за радиационной обстановкой на территории республики;</div></div><div class="ACT_TEXT lx_elem" onmousemove="lx_mo(event,4564909)"><div class="lx_elem2"><div class="lx_elem3"><span onclick="lx_sf(4564909)"><img src="/img/cmt.svg" />Hujjatga taklif yuborish</span><span onclick="lx_pa(4564909)"><img src="/img/vlm.svg" />Audioni tinglash</span><span onclick="lx_cl(4564909)"><img src="/img/lnk.svg" />Hujjat elementidan havola olish</span></div></div><div name="4564909" id="4564909">осуществляют сбор, хранение, обработку и предоставление в Центр информации по результатам мониторинга радиационной обстановки;</div></div><div class="ACT_TEXT lx_elem" onmousemove="lx_mo(event,4564911)"><div class="lx_elem2"><div class="lx_elem3"><span onclick="lx_sf(4564911)"><img src="/img/cmt.svg" />Hujjatga taklif yuborish</span><span onclick="lx_pa(4564911)"><img src="/img/vlm.svg" />Audioni tinglash</span><span onclick="lx_cl(4564911)"><img src="/img/lnk.svg" />Hujjat elementidan havola olish</span></div></div><div name="4564911" id="4564911">проводят анализ информации о радиационной обстановке в целях выявления ее изменений под воздействием природных и (или) антропогенных факторов;</div></div><div class="ACT_TEXT lx_elem" onmousemove="lx_mo(event,4564913)"><div class="lx_elem2"><div class="lx_elem3"><span onclick="lx_sf(4564913)"><img src="/img/cmt.svg" />Hujjatga taklif yuborish</span><span onclick="lx_pa(4564913)"><img src="/img/vlm.svg" />Audioni tinglash</span><span onclick="lx_cl(4564913)"><img src="/img/lnk.svg" />Hujjat elementidan havola olish</span></div></div><div name="4564913" id="4564913">дают оценку и прогноз изменений радиационной обстановки на соответствующей территории республики;</div></div><div class="ACT_TEXT lx_elem" onmousemove="lx_mo(event,4564915)"><div class="lx_elem2"><div class="lx_elem3"><span onclick="lx_sf(4564915)"><img src="/img/cmt.svg" />Hujjatga taklif yuborish</span><span onclick="lx_pa(4564915)"><img src="/img/vlm.svg" />Audioni tinglash</span><span onclick="lx_cl(4564915)"><img src="/img/lnk.svg" />Hujjat elementidan havola olish</span></div></div><div name="4564915" id="4564915">в установленном порядке предоставляют государственным органам управления, органам исполнительной власти на местах, другим организациям, субъектам предпринимательства и гражданам информацию о радиационной обстановке, происходящих и прогнозируемых ее изменениях;</div></div><div class="ACT_TEXT lx_elem" onmousemove="lx_mo(event,4564917)"><div class="lx_elem2"><div class="lx_elem3"><span onclick="lx_sf(4564917)"><img src="/img/cmt.svg" />Hujjatga taklif yuborish</span><span onclick="lx_pa(4564917)"><img src="/img/vlm.svg" />Audioni tinglash</span><span onclick="lx_cl(4564917)"><img src="/img/lnk.svg" />Hujjat elementidan havola olish</span></div></div><div name="4564917" id="4564917">обеспечивают незамедлительное представление в руководящие органы Государственной системы предупреждения и действий в чрезвычайных ситуациях Республики Узбекистан мониторинговой и прогностической информации о радиационной обстановке, свидетельствующей об угрозе или возникновении чрезвычайной ситуации, согласно требованиям <a href="/uz/docs/3481007">постановления</a> Кабинета Министров от 28 декабря 2017 г. № 1027 «О создании Единой системы мониторинга, обмена информацией и прогнозирования чрезвычайных ситуаций природного, техногенного и экологического характера»;</div></div><div class="ACT_TEXT lx_elem" onmousemove="lx_mo(event,4564920)"><div class="lx_elem2"><div class="lx_elem3"><span onclick="lx_sf(4564920)"><img src="/img/cmt.svg" />Hujjatga taklif yuborish</span><span onclick="lx_pa(4564920)"><img src="/img/vlm.svg" />Audioni tinglash</span><span onclick="lx_cl(4564920)"><img src="/img/lnk.svg" />Hujjat elementidan havola olish</span></div></div><div name="4564920" id="4564920">обеспечивают представление органу, уполномоченному осуществлять государственный надзор в области использования атомной энергии, информации о радиационной обстановке, свидетельствующей о ее изменении в связи с эксплуатацией объектов, использующих атомную энергию, и радиационно опасных объектов;</div></div><div class="ACT_TEXT lx_elem" onmousemove="lx_mo(event,4564922)"><div class="lx_elem2"><div class="lx_elem3"><span onclick="lx_sf(4564922)"><img src="/img/cmt.svg" />Hujjatga taklif yuborish</span><span onclick="lx_pa(4564922)"><img src="/img/vlm.svg" />Audioni tinglash</span><span onclick="lx_cl(4564922)"><img src="/img/lnk.svg" />Hujjat elementidan havola olish</span></div></div><div name="4564922" id="4564922">обеспечивают предоставление органам, уполномоченным осуществлять государственный санитарно-эпидемиологический надзор, информации о радиационной обстановке на территории республики;</div></div><div class="ACT_TEXT lx_elem" onmousemove="lx_mo(event,4564924)"><div class="lx_elem2"><div class="lx_elem3"><span onclick="lx_sf(4564924)"><img src="/img/cmt.svg" />Hujjatga taklif yuborish</span><span onclick="lx_pa(4564924)"><img src="/img/vlm.svg" />Audioni tinglash</span><span onclick="lx_cl(4564924)"><img src="/img/lnk.svg" />Hujjat elementidan havola olish</span></div></div><div name="4564924" id="4564924">осуществляют выполнение обязательств по международным договорам Республики Узбекистан, предусматривающим предоставление информации о радиационной обстановке и (или) обмен такой информацией.</div></div><div class="ACT_TEXT lx_elem" onmousemove="lx_mo(event,4564927)"><div class="lx_elem2"><div class="lx_elem3"><span onclick="lx_sf(4564927)"><img src="/img/cmt.svg" />Hujjatga taklif yuborish</span><span onclick="lx_pa(4564927)"><img src="/img/vlm.svg" />Audioni tinglash</span><span onclick="lx_cl(4564927)"><img src="/img/lnk.svg" />Hujjat elementidan havola olish</span></div></div><div name="4564927" id="4564927">36. Требования к сбору, обработке, хранению, предоставлению и обмену информацией о радиационной обстановке устанавливаются Госкомэкологии по согласованию с Агентством «Узатом» и другими уполномоченными организациями и государственным органами.</div></div><div class="ACT_TEXT lx_elem" onmousemove="lx_mo(event,4564929)"><div class="lx_elem2"><div class="lx_elem3"><span onclick="lx_sf(4564929)"><img src="/img/cmt.svg" />Hujjatga taklif yuborish</span><span onclick="lx_pa(4564929)"><img src="/img/vlm.svg" />Audioni tinglash</span><span onclick="lx_cl(4564929)"><img src="/img/lnk.svg" />Hujjat elementidan havola olish</span></div></div><div name="4564929" id="4564929">Предоставление информации о радиационной обстановке органам государственного управления, иным государственным органам, органам исполнительной власти на местах, уполномоченным организациям осуществляется на бесплатной основе посредством единой защищенной сети электронного документооборота.</div></div><div class="ACT_TEXT lx_elem" onmousemove="lx_mo(event,4564969)"><div class="lx_elem2"><div class="lx_elem3"><span onclick="lx_sf(4564969)"><img src="/img/cmt.svg" />Hujjatga taklif yuborish</span><span onclick="lx_pa(4564969)"><img src="/img/vlm.svg" />Audioni tinglash</span><span onclick="lx_cl(4564969)"><img src="/img/lnk.svg" />Hujjat elementidan havola olish</span></div></div><div name="4564969" id="4564969">Предоставление другим организациям, субъектам предпринимательства и гражданам информации о радиационной обстановке, содержащейся в системе мониторинга, осуществляется в установленном порядке Госкомэкологии, в том числе путем ее размещения на официальном сайте в сети Интернет.</div></div><div class="ACT_TEXT lx_elem" onmousemove="lx_mo(event,4564974)"><div class="lx_elem2"><div class="lx_elem3"><span onclick="lx_sf(4564974)"><img src="/img/cmt.svg" />Hujjatga taklif yuborish</span><span onclick="lx_pa(4564974)"><img src="/img/vlm.svg" />Audioni tinglash</span><span onclick="lx_cl(4564974)"><img src="/img/lnk.svg" />Hujjat elementidan havola olish</span></div></div><div name="4564974" id="4564974">37. Система мониторинга радиационной обстановки при введении соответствующих режимов функционирования Единой государственной системы должна обеспечить:</div></div><div class="ACT_TEXT lx_elem" onmousemove="lx_mo(event,4564976)"><div class="lx_elem2"><div class="lx_elem3"><span onclick="lx_sf(4564976)"><img src="/img/cmt.svg" />Hujjatga taklif yuborish</span><span onclick="lx_pa(4564976)"><img src="/img/vlm.svg" />Audioni tinglash</span><span onclick="lx_cl(4564976)"><img src="/img/lnk.svg" />Hujjat elementidan havola olish</span></div></div><div name="4564976" id="4564976"><strong><em>в режиме повседневной деятельности:</em></strong></div></div><div class="ACT_TEXT lx_elem" onmousemove="lx_mo(event,4564977)"><div class="lx_elem2"><div class="lx_elem3"><span onclick="lx_sf(4564977)"><img src="/img/cmt.svg" />Hujjatga taklif yuborish</span><span onclick="lx_pa(4564977)"><img src="/img/vlm.svg" />Audioni tinglash</span><span onclick="lx_cl(4564977)"><img src="/img/lnk.svg" />Hujjat elementidan havola olish</span></div></div><div name="4564977" id="4564977">мониторинг радиационной обстановки на объектах, использующих атомную энергию, и радиационно опасных объектах, а также прилегающих к ним территориях;</div></div><div class="ACT_TEXT lx_elem" onmousemove="lx_mo(event,4564979)"><div class="lx_elem2"><div class="lx_elem3"><span onclick="lx_sf(4564979)"><img src="/img/cmt.svg" />Hujjatga taklif yuborish</span><span onclick="lx_pa(4564979)"><img src="/img/vlm.svg" />Audioni tinglash</span><span onclick="lx_cl(4564979)"><img src="/img/lnk.svg" />Hujjat elementidan havola olish</span></div></div><div name="4564979" id="4564979">контроль за уровнем радиоактивного загрязнения объектов окружающей природной среды;</div></div><div class="ACT_TEXT lx_elem" onmousemove="lx_mo(event,4564981)"><div class="lx_elem2"><div class="lx_elem3"><span onclick="lx_sf(4564981)"><img src="/img/cmt.svg" />Hujjatga taklif yuborish</span><span onclick="lx_pa(4564981)"><img src="/img/vlm.svg" />Audioni tinglash</span><span onclick="lx_cl(4564981)"><img src="/img/lnk.svg" />Hujjat elementidan havola olish</span></div></div><div name="4564981" id="4564981">сбор, обобщение и анализ информации о радиационной обстановке с заданной периодичностью согласно требованиям, устанавливаемым Госкомэкологии по согласованию с Агентством «Узатом»;</div></div><div class="ACT_TEXT lx_elem" onmousemove="lx_mo(event,4564983)"><div class="lx_elem2"><div class="lx_elem3"><span onclick="lx_sf(4564983)"><img src="/img/cmt.svg" />Hujjatga taklif yuborish</span><span onclick="lx_pa(4564983)"><img src="/img/vlm.svg" />Audioni tinglash</span><span onclick="lx_cl(4564983)"><img src="/img/lnk.svg" />Hujjat elementidan havola olish</span></div></div><div name="4564983" id="4564983"><strong><em>в режиме повышенной готовности:</em></strong></div></div><div class="ACT_TEXT lx_elem" onmousemove="lx_mo(event,4564986)"><div class="lx_elem2"><div class="lx_elem3"><span onclick="lx_sf(4564986)"><img src="/img/cmt.svg" />Hujjatga taklif yuborish</span><span onclick="lx_pa(4564986)"><img src="/img/vlm.svg" />Audioni tinglash</span><span onclick="lx_cl(4564986)"><img src="/img/lnk.svg" />Hujjat elementidan havola olish</span></div></div><div name="4564986" id="4564986">усиленный режим мониторинга за состоянием радиационной обстановки на объектах, использующих атомную энергию, радиационно опасных объектах и прилегающих к ним территориях;</div></div><div class="ACT_TEXT lx_elem" onmousemove="lx_mo(event,4564990)"><div class="lx_elem2"><div class="lx_elem3"><span onclick="lx_sf(4564990)"><img src="/img/cmt.svg" />Hujjatga taklif yuborish</span><span onclick="lx_pa(4564990)"><img src="/img/vlm.svg" />Audioni tinglash</span><span onclick="lx_cl(4564990)"><img src="/img/lnk.svg" />Hujjat elementidan havola olish</span></div></div><div name="4564990" id="4564990">оперативное оповещение руководящих органов и органов повседневного управления Единой государственной системы о переходе на режим повышенной готовности;</div></div><div class="ACT_TEXT lx_elem" onmousemove="lx_mo(event,4564992)"><div class="lx_elem2"><div class="lx_elem3"><span onclick="lx_sf(4564992)"><img src="/img/cmt.svg" />Hujjatga taklif yuborish</span><span onclick="lx_pa(4564992)"><img src="/img/vlm.svg" />Audioni tinglash</span><span onclick="lx_cl(4564992)"><img src="/img/lnk.svg" />Hujjat elementidan havola olish</span></div></div><div name="4564992" id="4564992">прогнозирование возможности радиационной аварии, моделирование возможных сценариев и масштабов аварии;</div></div><div class="ACT_TEXT lx_elem" onmousemove="lx_mo(event,4565010)"><div class="lx_elem2"><div class="lx_elem3"><span onclick="lx_sf(4565010)"><img src="/img/cmt.svg" />Hujjatga taklif yuborish</span><span onclick="lx_pa(4565010)"><img src="/img/vlm.svg" />Audioni tinglash</span><span onclick="lx_cl(4565010)"><img src="/img/lnk.svg" />Hujjat elementidan havola olish</span></div></div><div name="4565010" id="4565010">подготовку органов управления, сил и средств уполномоченных организаций к реагированию на радиационные аварии;</div></div><div class="ACT_TEXT lx_elem" onmousemove="lx_mo(event,4565015)"><div class="lx_elem2"><div class="lx_elem3"><span onclick="lx_sf(4565015)"><img src="/img/cmt.svg" />Hujjatga taklif yuborish</span><span onclick="lx_pa(4565015)"><img src="/img/vlm.svg" />Audioni tinglash</span><span onclick="lx_cl(4565015)"><img src="/img/lnk.svg" />Hujjat elementidan havola olish</span></div></div><div name="4565015" id="4565015">выявление причин ухудшения радиационной обстановки и выработку рекомендаций по ее нормализации;</div></div><div class="ACT_TEXT lx_elem" onmousemove="lx_mo(event,4565016)"><div class="lx_elem2"><div class="lx_elem3"><span onclick="lx_sf(4565016)"><img src="/img/cmt.svg" />Hujjatga taklif yuborish</span><span onclick="lx_pa(4565016)"><img src="/img/vlm.svg" />Audioni tinglash</span><span onclick="lx_cl(4565016)"><img src="/img/lnk.svg" />Hujjat elementidan havola olish</span></div></div><div name="4565016" id="4565016"><strong><em>в режиме чрезвычайной ситуации:</em></strong></div></div><div class="ACT_TEXT lx_elem" onmousemove="lx_mo(event,4565021)"><div class="lx_elem2"><div class="lx_elem3"><span onclick="lx_sf(4565021)"><img src="/img/cmt.svg" />Hujjatga taklif yuborish</span><span onclick="lx_pa(4565021)"><img src="/img/vlm.svg" />Audioni tinglash</span><span onclick="lx_cl(4565021)"><img src="/img/lnk.svg" />Hujjat elementidan havola olish</span></div></div><div name="4565021" id="4565021">устойчивое функционирование и взаимодействие подсистем, задействованных в районе аварии;</div></div><div class="ACT_TEXT lx_elem" onmousemove="lx_mo(event,4565024)"><div class="lx_elem2"><div class="lx_elem3"><span onclick="lx_sf(4565024)"><img src="/img/cmt.svg" />Hujjatga taklif yuborish</span><span onclick="lx_pa(4565024)"><img src="/img/vlm.svg" />Audioni tinglash</span><span onclick="lx_cl(4565024)"><img src="/img/lnk.svg" />Hujjat elementidan havola olish</span></div></div><div name="4565024" id="4565024">осуществление непрерывного мониторинга за радиационной обстановкой на аварийных объектах и на прилегающих к ним территориях;</div></div><div class="ACT_TEXT lx_elem" onmousemove="lx_mo(event,4565027)"><div class="lx_elem2"><div class="lx_elem3"><span onclick="lx_sf(4565027)"><img src="/img/cmt.svg" />Hujjatga taklif yuborish</span><span onclick="lx_pa(4565027)"><img src="/img/vlm.svg" />Audioni tinglash</span><span onclick="lx_cl(4565027)"><img src="/img/lnk.svg" />Hujjat elementidan havola olish</span></div></div><div name="4565027" id="4565027">сбор в реальном масштабе времени или по аварийному регламенту информации о состоянии и динамике радиационной обстановки в аварийной зоне;</div></div><div class="ACT_TEXT lx_elem" onmousemove="lx_mo(event,4565043)"><div class="lx_elem2"><div class="lx_elem3"><span onclick="lx_sf(4565043)"><img src="/img/cmt.svg" />Hujjatga taklif yuborish</span><span onclick="lx_pa(4565043)"><img src="/img/vlm.svg" />Audioni tinglash</span><span onclick="lx_cl(4565043)"><img src="/img/lnk.svg" />Hujjat elementidan havola olish</span></div></div><div name="4565043" id="4565043">прогнозирование изменения радиационной обстановки по мере развития аварии;</div></div><div class="ACT_TEXT lx_elem" onmousemove="lx_mo(event,4565044)"><div class="lx_elem2"><div class="lx_elem3"><span onclick="lx_sf(4565044)"><img src="/img/cmt.svg" />Hujjatga taklif yuborish</span><span onclick="lx_pa(4565044)"><img src="/img/vlm.svg" />Audioni tinglash</span><span onclick="lx_cl(4565044)"><img src="/img/lnk.svg" />Hujjat elementidan havola olish</span></div></div><div name="4565044" id="4565044">оперативную оценку последствий радиационной аварии для здоровья населения и состояния природной среды;</div></div><div class="ACT_TEXT lx_elem" onmousemove="lx_mo(event,4565045)"><div class="lx_elem2"><div class="lx_elem3"><span onclick="lx_sf(4565045)"><img src="/img/cmt.svg" />Hujjatga taklif yuborish</span><span onclick="lx_pa(4565045)"><img src="/img/vlm.svg" />Audioni tinglash</span><span onclick="lx_cl(4565045)"><img src="/img/lnk.svg" />Hujjat elementidan havola olish</span></div></div><div name="4565045" id="4565045">оперативное представление результатов анализа и прогноза изменения радиационной обстановки с использованием современных методов и средств отображения данных;</div></div><div class="ACT_TEXT lx_elem" onmousemove="lx_mo(event,4565049)"><div class="lx_elem2"><div class="lx_elem3"><span onclick="lx_sf(4565049)"><img src="/img/cmt.svg" />Hujjatga taklif yuborish</span><span onclick="lx_pa(4565049)"><img src="/img/vlm.svg" />Audioni tinglash</span><span onclick="lx_cl(4565049)"><img src="/img/lnk.svg" />Hujjat elementidan havola olish</span></div></div><div name="4565049" id="4565049">выдачу решений по преодолению последствий радиационной аварии и минимизации отрицательного воздействия на население и природную среду.</div></div><div class="TEXT_HEADER_DEFAULT lx_elem" onmousemove="lx_mo(event,4565052)"><div class="lx_elem2"><div class="lx_elem3"><span onclick="lx_sf(4565052)"><img src="/img/cmt.svg" />Hujjatga taklif yuborish</span><span onclick="lx_pa(4565052)"><img src="/img/vlm.svg" />Audioni tinglash</span><span onclick="lx_cl(4565052)"><img src="/img/lnk.svg" />Hujjat elementidan havola olish</span></div></div><div name="4565052" id="4565052"><strong>Глава 7. Отдельные требования к функционированию Единой государственной системы</strong></div></div><div class="ACT_TEXT lx_elem" onmousemove="lx_mo(event,4565053)"><div class="lx_elem2"><div class="lx_elem3"><span onclick="lx_sf(4565053)"><img src="/img/cmt.svg" />Hujjatga taklif yuborish</span><span onclick="lx_pa(4565053)"><img src="/img/vlm.svg" />Audioni tinglash</span><span onclick="lx_cl(4565053)"><img src="/img/lnk.svg" />Hujjat elementidan havola olish</span></div></div><div name="4565053" id="4565053">38. Резервы материальных и финансовых ресурсов для обеспечения мероприятий по локализации и ликвидации радиационных аварий создаются в установленном порядке на местном и объектовом уровнях по принципу необходимой достаточности и с учетом местных особенностей.</div></div><div class="ACT_TEXT lx_elem" onmousemove="lx_mo(event,4565056)"><div class="lx_elem2"><div class="lx_elem3"><span onclick="lx_sf(4565056)"><img src="/img/cmt.svg" />Hujjatga taklif yuborish</span><span onclick="lx_pa(4565056)"><img src="/img/vlm.svg" />Audioni tinglash</span><span onclick="lx_cl(4565056)"><img src="/img/lnk.svg" />Hujjat elementidan havola olish</span></div></div><div name="4565056" id="4565056">39. Номенклатура и объёмы закладываемых в местный и объектовые резервы материальных ресурсов определяются Советом Министров Республики Каракалпакстан, хокимиятами областей и г. Ташкента (на объектах, использующих атомную энергию, и радиационно опасных объектах — администрациями объектов) на основе рекомендаций управлений по чрезвычайным ситуациям и здравоохранения.</div></div><div class="ACT_TEXT lx_elem" onmousemove="lx_mo(event,4565058)"><div class="lx_elem2"><div class="lx_elem3"><span onclick="lx_sf(4565058)"><img src="/img/cmt.svg" />Hujjatga taklif yuborish</span><span onclick="lx_pa(4565058)"><img src="/img/vlm.svg" />Audioni tinglash</span><span onclick="lx_cl(4565058)"><img src="/img/lnk.svg" />Hujjat elementidan havola olish</span></div></div><div name="4565058" id="4565058">40. Учет, хранение и обновление, а также списание резервов материальных и финансовых ресурсов возлагается на Совет Министров Республики Каракалпакстан, хокимияты областей и г. Ташкента.</div></div><div class="ACT_TEXT lx_elem" onmousemove="lx_mo(event,4565062)"><div class="lx_elem2"><div class="lx_elem3"><span onclick="lx_sf(4565062)"><img src="/img/cmt.svg" />Hujjatga taklif yuborish</span><span onclick="lx_pa(4565062)"><img src="/img/vlm.svg" />Audioni tinglash</span><span onclick="lx_cl(4565062)"><img src="/img/lnk.svg" />Hujjat elementidan havola olish</span></div></div><div name="4565062" id="4565062">41. Финансирование мероприятий по предупреждению, локализации и ликвидации угроз и последствий радиационных аварий осуществляется за счёт средств организаций, эксплуатирующих объекты, использующие атомную энергию, и радиационно опасные объекты, средств соответствующих министерств и ведомств, страховых фондов и других источников, не запрещенных законодательством.</div></div><div class="ACT_TEXT lx_elem" onmousemove="lx_mo(event,4565065)"><div class="lx_elem2"><div class="lx_elem3"><span onclick="lx_sf(4565065)"><img src="/img/cmt.svg" />Hujjatga taklif yuborish</span><span onclick="lx_pa(4565065)"><img src="/img/vlm.svg" />Audioni tinglash</span><span onclick="lx_cl(4565065)"><img src="/img/lnk.svg" />Hujjat elementidan havola olish</span></div></div><div name="4565065" id="4565065">42. В случае недостаточности ресурсов для ликвидации угрозы аварии, аварийной радиационной ситуации или их последствий на объектах, использующих атомную энергию, и радиационно опасных объектах они могут быть в установленном порядке выделены из резервного фонда Кабинета Министров Республики Узбекистан.</div></div><div class="BY_DEFAULT lx_elem" onmousemove="lx_mo(event,4565066)"><div class="lx_elem2"><div class="lx_elem3"><span onclick="lx_sf(4565066)"><img src="/img/cmt.svg" />Hujjatga taklif yuborish</span><span onclick="lx_pa(4565066)"><img src="/img/vlm.svg" />Audioni tinglash</span><span onclick="lx_cl(4565066)"><img src="/img/lnk.svg" />Hujjat elementidan havola olish</span></div></div><div name="4565066" id="4565066"></div></div><div class="APPL_BANNER_LANDSCAPE_TITLE lx_elem" onmousemove="lx_mo(event,4565068)"><div class="lx_elem2"><div class="lx_elem3"><span onclick="lx_sf(4565068)"><img src="/img/cmt.svg" />Hujjatga taklif yuborish</span><span onclick="lx_pa(4565068)"><img src="/img/vlm.svg" />Audioni tinglash</span><span onclick="lx_cl(4565068)"><img src="/img/lnk.svg" />Hujjat elementidan havola olish</span></div></div><div name="4565068" id="4565068">ПРИЛОЖЕНИЕ № 1<br />к <a href="/uz/docs/4559315#4564386">Положению</a> о Единой государственной системе прогнозирования, раннего выявления и реагирования на радиационные аварии и мониторинга радиационной обстановки в Республике Узбекистан</div></div><div class="ACT_FORM lx_elem" onmousemove="lx_mo(event,4565072)"><div class="lx_elem2"><div class="lx_elem3"><span onclick="lx_sf(4565072)"><img src="/img/cmt.svg" />Hujjatga taklif yuborish</span><span onclick="lx_pa(4565072)"><img src="/img/vlm.svg" />Audioni tinglash</span><span onclick="lx_cl(4565072)"><img src="/img/lnk.svg" />Hujjat elementidan havola olish</span></div></div><div name="4565072" id="4565072"><strong>ОРГАНИЗАЦИОННАЯ СТРУКТУРА</strong></div></div><div class="ACT_TITLE_APPL lx_elem" onmousemove="lx_mo(event,4565074)"><div class="lx_elem2"><div class="lx_elem3"><span onclick="lx_sf(4565074)"><img src="/img/cmt.svg" />Hujjatga taklif yuborish</span><span onclick="lx_pa(4565074)"><img src="/img/vlm.svg" />Audioni tinglash</span><span onclick="lx_cl(4565074)"><img src="/img/lnk.svg" />Hujjat elementidan havola olish</span></div></div><div name="4565074" id="4565074"><strong>Единой государственной системы прогнозирования, раннего выявления и реагирования на радиационные аварии и мониторинга радиационной обстановки в Республике Узбекистан (Единая государственная система)</strong></div></div><div class="COMMENT lx_no_select"><label id="s3934"></label><div name="edi7529949" id="edi7529949">См. <a href="/uz/docs/4559315?ONDATE=16.10.2019 00#4565075">предыдущую</a> редакцию.</div></div><div class="BY_DEFAULT lx_elem" onmousemove="lx_mo(event,7529949)"><div class="lx_elem2"><div class="lx_elem3"><span onclick="lx_sf(7529949)"><img src="/img/cmt.svg" />Hujjatga taklif yuborish</span><span onclick="lx_pa(7529949)"><img src="/img/vlm.svg" />Audioni tinglash</span><span onclick="lx_cl(7529949)"><img src="/img/lnk.svg" />Hujjat elementidan havola olish</span></div></div><div name="7529949" id="7529949"></div></div><div class="BY_DEFAULT lx_elem" onmousemove="lx_mo(event,7529953)"><div class="lx_elem2"><div class="lx_elem3"><span onclick="lx_sf(7529953)"><img src="/img/cmt.svg" />Hujjatga taklif yuborish</span><span onclick="lx_pa(7529953)"><img src="/img/vlm.svg" />Audioni tinglash</span><span onclick="lx_cl(7529953)"><img src="/img/lnk.svg" />Hujjat elementidan havola olish</span></div></div><div name="7529953" id="7529953"><table border="0" cellpadding="0" cellspacing="0" style="BORDER-COLLAPSE: collapse; BACKGROUND: white" width="100%"><tbody><tr style="HEIGHT: 14.2pt"><td colspan="2" style="BORDER-BOTTOM: #f0f0f0; BORDER-LEFT: #f0f0f0; PADDING-BOTTOM: 0cm; PADDING-LEFT: 2.85pt; PADDING-RIGHT: 2.85pt; HEIGHT: 14.2pt; BORDER-TOP: #f0f0f0; BORDER-RIGHT: #f0f0f0; PADDING-TOP: 0cm" width="12%"><p align="center"></p></td><td style="BORDER-BOTTOM: #f0f0f0; BORDER-LEFT: #f0f0f0; PADDING-BOTTOM: 0cm; PADDING-LEFT: 2.85pt; PADDING-RIGHT: 2.85pt; HEIGHT: 14.2pt; BORDER-TOP: #f0f0f0; BORDER-RIGHT: windowtext 1pt solid; PADDING-TOP: 0cm" width="1%"><p align="center"></p></td><td colspan="2" style="BORDER-BOTTOM: windowtext 1pt solid; BORDER-LEFT: #f0f0f0; PADDING-BOTTOM: 0cm; PADDING-LEFT: 2.85pt; PADDING-RIGHT: 2.85pt; HEIGHT: 14.2pt; BORDER-TOP: windowtext 1pt solid; BORDER-RIGHT: windowtext 1pt solid; PADDING-TOP: 0cm" width="16%"><p align="center"><span><b>Руководящие органы</b></span></p></td><td style="BORDER-BOTTOM: #f0f0f0; BORDER-LEFT: #f0f0f0; PADDING-BOTTOM: 0cm; PADDING-LEFT: 2.85pt; PADDING-RIGHT: 2.85pt; HEIGHT: 14.2pt; BORDER-TOP: #f0f0f0; BORDER-RIGHT: windowtext 1pt solid; PADDING-TOP: 0cm" width="1%"><p align="center"></p></td><td colspan="2" style="BORDER-BOTTOM: windowtext 1pt solid; BORDER-LEFT: #f0f0f0; PADDING-BOTTOM: 0cm; PADDING-LEFT: 2.85pt; PADDING-RIGHT: 2.85pt; HEIGHT: 14.2pt; BORDER-TOP: windowtext 1pt solid; BORDER-RIGHT: windowtext 1pt solid; PADDING-TOP: 0cm" width="16%"><p align="center"><span><b>Органы повседневного управления</b></span></p></td><td style="BORDER-BOTTOM: #f0f0f0; BORDER-LEFT: #f0f0f0; PADDING-BOTTOM: 0cm; PADDING-LEFT: 2.85pt; PADDING-RIGHT: 2.85pt; HEIGHT: 14.2pt; BORDER-TOP: #f0f0f0; BORDER-RIGHT: windowtext 1pt solid; PADDING-TOP: 0cm" width="1%"><p align="center"></p></td><td colspan="2" style="BORDER-BOTTOM: windowtext 1pt solid; BORDER-LEFT: #f0f0f0; PADDING-BOTTOM: 0cm; PADDING-LEFT: 2.85pt; PADDING-RIGHT: 2.85pt; HEIGHT: 14.2pt; BORDER-TOP: windowtext 1pt solid; BORDER-RIGHT: windowtext 1pt solid; PADDING-TOP: 0cm" width="23%"><p align="center"><span><b>Силы и средства</b></span></p></td><td style="BORDER-BOTTOM: #f0f0f0; BORDER-LEFT: #f0f0f0; PADDING-BOTTOM: 0cm; PADDING-LEFT: 2.85pt; PADDING-RIGHT: 2.85pt; HEIGHT: 14.2pt; BORDER-TOP: #f0f0f0; BORDER-RIGHT: windowtext 1pt solid; PADDING-TOP: 0cm" width="1%"><p align="center"></p></td><td colspan="2" style="BORDER-BOTTOM: windowtext 1pt solid; BORDER-LEFT: #f0f0f0; PADDING-BOTTOM: 0cm; PADDING-LEFT: 2.85pt; PADDING-RIGHT: 2.85pt; HEIGHT: 14.2pt; BORDER-TOP: windowtext 1pt solid; BORDER-RIGHT: windowtext 1pt solid; PADDING-TOP: 0cm" width="24%"><p align="center"><span><b>Единая государственная автоматизированная система мониторинга радиационной обстановки</b></span></p></td></tr><tr style="HEIGHT: 14.2pt"><td colspan="2" style="BORDER-BOTTOM: windowtext 1pt solid; BORDER-LEFT: #f0f0f0; PADDING-BOTTOM: 0cm; PADDING-LEFT: 2.85pt; PADDING-RIGHT: 2.85pt; HEIGHT: 14.2pt; BORDER-TOP: #f0f0f0; BORDER-RIGHT: #f0f0f0; PADDING-TOP: 0cm" width="12%"><p align="center"></p></td><td style="BORDER-BOTTOM: #f0f0f0; BORDER-LEFT: #f0f0f0; PADDING-BOTTOM: 0cm; PADDING-LEFT: 2.85pt; PADDING-RIGHT: 2.85pt; HEIGHT: 14.2pt; BORDER-TOP: #f0f0f0; BORDER-RIGHT: #f0f0f0; PADDING-TOP: 0cm" width="1%"><p align="center"></p></td><td style="BORDER-BOTTOM: windowtext 1pt solid; BORDER-LEFT: #f0f0f0; PADDING-BOTTOM: 0cm; PADDING-LEFT: 2.85pt; PADDING-RIGHT: 2.85pt; HEIGHT: 14.2pt; BORDER-TOP: #f0f0f0; BORDER-RIGHT: windowtext 1pt solid; PADDING-TOP: 0cm" width="8%"><p align="center"></p></td><td style="BORDER-BOTTOM: windowtext 1pt solid; BORDER-LEFT: #f0f0f0; PADDING-BOTTOM: 0cm; PADDING-LEFT: 2.85pt; PADDING-RIGHT: 2.85pt; HEIGHT: 14.2pt; BORDER-TOP: windowtext 1pt solid; BORDER-RIGHT: #f0f0f0; PADDING-TOP: 0cm" width="8%"><p align="center"></p></td><td style="BORDER-BOTTOM: #f0f0f0; BORDER-LEFT: #f0f0f0; PADDING-BOTTOM: 0cm; PADDING-LEFT: 2.85pt; PADDING-RIGHT: 2.85pt; HEIGHT: 14.2pt; BORDER-TOP: #f0f0f0; BORDER-RIGHT: #f0f0f0; PADDING-TOP: 0cm" width="1%"><p align="center"></p></td><td style="BORDER-BOTTOM: windowtext 1pt solid; BORDER-LEFT: #f0f0f0; PADDING-BOTTOM: 0cm; PADDING-LEFT: 2.85pt; PADDING-RIGHT: 2.85pt; HEIGHT: 14.2pt; BORDER-TOP: #f0f0f0; BORDER-RIGHT: windowtext 1pt solid; PADDING-TOP: 0cm" width="8%"><p align="center"></p></td><td style="BORDER-BOTTOM: windowtext 1pt solid; BORDER-LEFT: #f0f0f0; PADDING-BOTTOM: 0cm; PADDING-LEFT: 2.85pt; PADDING-RIGHT: 2.85pt; HEIGHT: 14.2pt; BORDER-TOP: windowtext 1pt solid; BORDER-RIGHT: #f0f0f0; PADDING-TOP: 0cm" width="8%"><p align="center"></p></td><td style="BORDER-BOTTOM: #f0f0f0; BORDER-LEFT: #f0f0f0; PADDING-BOTTOM: 0cm; PADDING-LEFT: 2.85pt; PADDING-RIGHT: 2.85pt; HEIGHT: 14.2pt; BORDER-TOP: #f0f0f0; BORDER-RIGHT: #f0f0f0; PADDING-TOP: 0cm" width="1%"><p align="center"></p></td><td style="BORDER-BOTTOM: windowtext 1pt solid; BORDER-LEFT: #f0f0f0; PADDING-BOTTOM: 0cm; PADDING-LEFT: 2.85pt; PADDING-RIGHT: 2.85pt; HEIGHT: 14.2pt; BORDER-TOP: #f0f0f0; BORDER-RIGHT: windowtext 1pt solid; PADDING-TOP: 0cm" width="11%"><p align="center"></p></td><td style="BORDER-BOTTOM: windowtext 1pt solid; BORDER-LEFT: #f0f0f0; PADDING-BOTTOM: 0cm; PADDING-LEFT: 2.85pt; PADDING-RIGHT: 2.85pt; HEIGHT: 14.2pt; BORDER-TOP: windowtext 1pt solid; BORDER-RIGHT: #f0f0f0; PADDING-TOP: 0cm" width="12%"><p align="center"></p></td><td style="BORDER-BOTTOM: #f0f0f0; BORDER-LEFT: #f0f0f0; PADDING-BOTTOM: 0cm; PADDING-LEFT: 2.85pt; PADDING-RIGHT: 2.85pt; HEIGHT: 14.2pt; BORDER-TOP: #f0f0f0; BORDER-RIGHT: #f0f0f0; PADDING-TOP: 0cm" width="1%"><p align="center"></p></td><td style="BORDER-BOTTOM: windowtext 1pt solid; BORDER-LEFT: #f0f0f0; PADDING-BOTTOM: 0cm; PADDING-LEFT: 2.85pt; PADDING-RIGHT: 2.85pt; HEIGHT: 14.2pt; BORDER-TOP: #f0f0f0; BORDER-RIGHT: windowtext 1pt solid; PADDING-TOP: 0cm" width="12%"><p align="center"></p></td><td style="BORDER-BOTTOM: windowtext 1pt solid; BORDER-LEFT: #f0f0f0; PADDING-BOTTOM: 0cm; PADDING-LEFT: 2.85pt; PADDING-RIGHT: 2.85pt; HEIGHT: 14.2pt; BORDER-TOP: windowtext 1pt solid; BORDER-RIGHT: #f0f0f0; PADDING-TOP: 0cm" width="12%"><p align="center"></p></td></tr><tr style="HEIGHT: 14.2pt"><td colspan="2" rowspan="2" style="BORDER-BOTTOM: windowtext 1pt solid; BORDER-LEFT: windowtext 1pt solid; PADDING-BOTTOM: 0cm; PADDING-LEFT: 2.85pt; PADDING-RIGHT: 2.85pt; HEIGHT: 14.2pt; BORDER-TOP: #f0f0f0; BORDER-RIGHT: windowtext 1pt solid; PADDING-TOP: 0cm" width="12%"><p align="center"><span><b>Республиканский уровень</b></span></p></td><td style="BORDER-BOTTOM: windowtext 1pt solid; BORDER-LEFT: #f0f0f0; PADDING-BOTTOM: 0cm; PADDING-LEFT: 2.85pt; PADDING-RIGHT: 2.85pt; HEIGHT: 14.2pt; BORDER-TOP: #f0f0f0; BORDER-RIGHT: windowtext 1pt solid; PADDING-TOP: 0cm" width="1%"><p align="center"></p></td><td colspan="2" rowspan="2" style="BORDER-BOTTOM: windowtext 1pt solid; BORDER-LEFT: #f0f0f0; PADDING-BOTTOM: 0cm; PADDING-LEFT: 2.85pt; PADDING-RIGHT: 2.85pt; HEIGHT: 14.2pt; BORDER-TOP: #f0f0f0; BORDER-RIGHT: windowtext 1pt solid; PADDING-TOP: 0cm" width="16%"><p align="center"><span>Кабинет Министров Республики Узбекистан (Комиссия по радиационной и ядерной безопасности)</span></p></td><td style="BORDER-BOTTOM: windowtext 1pt solid; BORDER-LEFT: #f0f0f0; PADDING-BOTTOM: 0cm; PADDING-LEFT: 2.85pt; PADDING-RIGHT: 2.85pt; HEIGHT: 14.2pt; BORDER-TOP: #f0f0f0; BORDER-RIGHT: windowtext 1pt solid; PADDING-TOP: 0cm" width="1%"><p align="center"></p></td><td colspan="2" rowspan="2" style="BORDER-BOTTOM: windowtext 1pt solid; BORDER-LEFT: #f0f0f0; PADDING-BOTTOM: 0cm; PADDING-LEFT: 2.85pt; PADDING-RIGHT: 2.85pt; HEIGHT: 14.2pt; BORDER-TOP: #f0f0f0; BORDER-RIGHT: windowtext 1pt solid; PADDING-TOP: 0cm" width="16%"><p align="center"><span>МЧС, Минздрав, Госкомветеринарии, Госкомэкологии, Комитет по промышленности, радиационной и ядерной безопасности, Агентство «Узатом», Институт ядерной физики Академии наук, ГТК, Узгидромет, Госкомгеологии</span></p></td><td style="BORDER-BOTTOM: windowtext 1pt solid; BORDER-LEFT: #f0f0f0; PADDING-BOTTOM: 0cm; PADDING-LEFT: 2.85pt; PADDING-RIGHT: 2.85pt; HEIGHT: 14.2pt; BORDER-TOP: #f0f0f0; BORDER-RIGHT: windowtext 1pt solid; PADDING-TOP: 0cm" width="1%"><p align="center"></p></td><td colspan="2" rowspan="2" style="BORDER-BOTTOM: windowtext 1pt solid; BORDER-LEFT: #f0f0f0; PADDING-BOTTOM: 0cm; PADDING-LEFT: 2.85pt; PADDING-RIGHT: 2.85pt; HEIGHT: 14.2pt; BORDER-TOP: #f0f0f0; BORDER-RIGHT: windowtext 1pt solid; PADDING-TOP: 0cm" width="23%"><p align="center"><span>Ведомственные специализированные подразделения и формирования Минздрава, МЧС, Узгидромета, Госкомэкологии, Комитет по промышленности, радиационной и ядерной безопасности, Госкомгеологии, ГТК, Госкомветеринарии, Института ядерной физики Академии наук</span></p></td><td style="BORDER-BOTTOM: windowtext 1pt solid; BORDER-LEFT: #f0f0f0; PADDING-BOTTOM: 0cm; PADDING-LEFT: 2.85pt; PADDING-RIGHT: 2.85pt; HEIGHT: 14.2pt; BORDER-TOP: #f0f0f0; BORDER-RIGHT: windowtext 1pt solid; PADDING-TOP: 0cm" width="1%"><p align="center"></p></td><td colspan="2" rowspan="2" style="BORDER-BOTTOM: windowtext 1pt solid; BORDER-LEFT: #f0f0f0; PADDING-BOTTOM: 0cm; PADDING-LEFT: 2.85pt; PADDING-RIGHT: 2.85pt; HEIGHT: 14.2pt; BORDER-TOP: #f0f0f0; BORDER-RIGHT: windowtext 1pt solid; PADDING-TOP: 0cm" width="24%"><p align="center"><span>Центр специализированного аналитического контроля в области охраны окружающей среды при Госкомэкологии, ведомственные информационно-аналитические подразделения (службы) МЧС, Минздрава, ГТК, Узгидромета, Госкомгеологии, Госкомветеринарии</span></p></td></tr><tr style="HEIGHT: 14.2pt"><td style="BORDER-BOTTOM: #f0f0f0; BORDER-LEFT: #f0f0f0; PADDING-BOTTOM: 0cm; PADDING-LEFT: 2.85pt; PADDING-RIGHT: 2.85pt; HEIGHT: 14.2pt; BORDER-TOP: #f0f0f0; BORDER-RIGHT: windowtext 1pt solid; PADDING-TOP: 0cm" width="1%"><p align="center"></p></td><td style="BORDER-BOTTOM: #f0f0f0; BORDER-LEFT: #f0f0f0; PADDING-BOTTOM: 0cm; PADDING-LEFT: 2.85pt; PADDING-RIGHT: 2.85pt; HEIGHT: 14.2pt; BORDER-TOP: #f0f0f0; BORDER-RIGHT: windowtext 1pt solid; PADDING-TOP: 0cm" width="1%"><p align="center"></p></td><td style="BORDER-BOTTOM: #f0f0f0; BORDER-LEFT: #f0f0f0; PADDING-BOTTOM: 0cm; PADDING-LEFT: 2.85pt; PADDING-RIGHT: 2.85pt; HEIGHT: 14.2pt; BORDER-TOP: #f0f0f0; BORDER-RIGHT: windowtext 1pt solid; PADDING-TOP: 0cm" width="1%"><p align="center"></p></td><td style="BORDER-BOTTOM: #f0f0f0; BORDER-LEFT: #f0f0f0; PADDING-BOTTOM: 0cm; PADDING-LEFT: 2.85pt; PADDING-RIGHT: 2.85pt; HEIGHT: 14.2pt; BORDER-TOP: #f0f0f0; BORDER-RIGHT: windowtext 1pt solid; PADDING-TOP: 0cm" width="1%"><p align="center"></p></td></tr><tr style="HEIGHT: 14.2pt"><td style="BORDER-BOTTOM: windowtext 1pt solid; BORDER-LEFT: #f0f0f0; PADDING-BOTTOM: 0cm; PADDING-LEFT: 2.85pt; PADDING-RIGHT: 2.85pt; HEIGHT: 14.2pt; BORDER-TOP: #f0f0f0; BORDER-RIGHT: windowtext 1pt solid; PADDING-TOP: 0cm" width="6%"><p align="center"></p></td><td style="BORDER-BOTTOM: windowtext 1pt solid; BORDER-LEFT: #f0f0f0; PADDING-BOTTOM: 0cm; PADDING-LEFT: 2.85pt; PADDING-RIGHT: 2.85pt; HEIGHT: 14.2pt; BORDER-TOP: #f0f0f0; BORDER-RIGHT: #f0f0f0; PADDING-TOP: 0cm" width="6%"><p align="center"></p></td><td style="BORDER-BOTTOM: #f0f0f0; BORDER-LEFT: #f0f0f0; PADDING-BOTTOM: 0cm; PADDING-LEFT: 2.85pt; PADDING-RIGHT: 2.85pt; HEIGHT: 14.2pt; BORDER-TOP: #f0f0f0; BORDER-RIGHT: #f0f0f0; PADDING-TOP: 0cm" width="1%"><p align="center"></p></td><td style="BORDER-BOTTOM: windowtext 1pt solid; BORDER-LEFT: #f0f0f0; PADDING-BOTTOM: 0cm; PADDING-LEFT: 2.85pt; PADDING-RIGHT: 2.85pt; HEIGHT: 14.2pt; BORDER-TOP: #f0f0f0; BORDER-RIGHT: windowtext 1pt solid; PADDING-TOP: 0cm" width="8%"><p align="center"></p></td><td style="BORDER-BOTTOM: windowtext 1pt solid; BORDER-LEFT: #f0f0f0; PADDING-BOTTOM: 0cm; PADDING-LEFT: 2.85pt; PADDING-RIGHT: 2.85pt; HEIGHT: 14.2pt; BORDER-TOP: windowtext 1pt solid; BORDER-RIGHT: #f0f0f0; PADDING-TOP: 0cm" width="8%"><p align="center"></p></td><td style="BORDER-BOTTOM: #f0f0f0; BORDER-LEFT: #f0f0f0; PADDING-BOTTOM: 0cm; PADDING-LEFT: 2.85pt; PADDING-RIGHT: 2.85pt; HEIGHT: 14.2pt; BORDER-TOP: #f0f0f0; BORDER-RIGHT: #f0f0f0; PADDING-TOP: 0cm" width="1%"><p align="center"></p></td><td style="BORDER-BOTTOM: windowtext 1pt solid; BORDER-LEFT: #f0f0f0; PADDING-BOTTOM: 0cm; PADDING-LEFT: 2.85pt; PADDING-RIGHT: 2.85pt; HEIGHT: 14.2pt; BORDER-TOP: #f0f0f0; BORDER-RIGHT: windowtext 1pt solid; PADDING-TOP: 0cm" width="8%"><p align="center"></p></td><td style="BORDER-BOTTOM: windowtext 1pt solid; BORDER-LEFT: #f0f0f0; PADDING-BOTTOM: 0cm; PADDING-LEFT: 2.85pt; PADDING-RIGHT: 2.85pt; HEIGHT: 14.2pt; BORDER-TOP: windowtext 1pt solid; BORDER-RIGHT: #f0f0f0; PADDING-TOP: 0cm" width="8%"><p align="center"></p></td><td style="BORDER-BOTTOM: #f0f0f0; BORDER-LEFT: #f0f0f0; PADDING-BOTTOM: 0cm; PADDING-LEFT: 2.85pt; PADDING-RIGHT: 2.85pt; HEIGHT: 14.2pt; BORDER-TOP: #f0f0f0; BORDER-RIGHT: #f0f0f0; PADDING-TOP: 0cm" width="1%"><p align="center"></p></td><td style="BORDER-BOTTOM: windowtext 1pt solid; BORDER-LEFT: #f0f0f0; PADDING-BOTTOM: 0cm; PADDING-LEFT: 2.85pt; PADDING-RIGHT: 2.85pt; HEIGHT: 14.2pt; BORDER-TOP: #f0f0f0; BORDER-RIGHT: windowtext 1pt solid; PADDING-TOP: 0cm" width="11%"><p align="center"></p></td><td style="BORDER-BOTTOM: windowtext 1pt solid; BORDER-LEFT: #f0f0f0; PADDING-BOTTOM: 0cm; PADDING-LEFT: 2.85pt; PADDING-RIGHT: 2.85pt; HEIGHT: 14.2pt; BORDER-TOP: windowtext 1pt solid; BORDER-RIGHT: #f0f0f0; PADDING-TOP: 0cm" width="12%"><p align="center"></p></td><td style="BORDER-BOTTOM: #f0f0f0; BORDER-LEFT: #f0f0f0; PADDING-BOTTOM: 0cm; PADDING-LEFT: 2.85pt; PADDING-RIGHT: 2.85pt; HEIGHT: 14.2pt; BORDER-TOP: #f0f0f0; BORDER-RIGHT: #f0f0f0; PADDING-TOP: 0cm" width="1%"><p align="center"></p></td><td style="BORDER-BOTTOM: windowtext 1pt solid; BORDER-LEFT: #f0f0f0; PADDING-BOTTOM: 0cm; PADDING-LEFT: 2.85pt; PADDING-RIGHT: 2.85pt; HEIGHT: 14.2pt; BORDER-TOP: #f0f0f0; BORDER-RIGHT: windowtext 1pt solid; PADDING-TOP: 0cm" width="12%"><p align="center"></p></td><td style="BORDER-BOTTOM: windowtext 1pt solid; BORDER-LEFT: #f0f0f0; PADDING-BOTTOM: 0cm; PADDING-LEFT: 2.85pt; PADDING-RIGHT: 2.85pt; HEIGHT: 14.2pt; BORDER-TOP: windowtext 1pt solid; BORDER-RIGHT: #f0f0f0; PADDING-TOP: 0cm" width="12%"><p align="center"></p></td></tr><tr style="HEIGHT: 14.2pt"><td colspan="2" rowspan="2" style="BORDER-BOTTOM: windowtext 1pt solid; BORDER-LEFT: windowtext 1pt solid; PADDING-BOTTOM: 0cm; PADDING-LEFT: 2.85pt; PADDING-RIGHT: 2.85pt; HEIGHT: 14.2pt; BORDER-TOP: #f0f0f0; BORDER-RIGHT: windowtext 1pt solid; PADDING-TOP: 0cm" width="12%"><p align="center"><span><b>Местный уровень</b></span></p></td><td style="BORDER-BOTTOM: windowtext 1pt solid; BORDER-LEFT: #f0f0f0; PADDING-BOTTOM: 0cm; PADDING-LEFT: 2.85pt; PADDING-RIGHT: 2.85pt; HEIGHT: 14.2pt; BORDER-TOP: #f0f0f0; BORDER-RIGHT: windowtext 1pt solid; PADDING-TOP: 0cm" width="1%"><p align="center"></p></td><td colspan="2" rowspan="2" style="BORDER-BOTTOM: windowtext 1pt solid; BORDER-LEFT: #f0f0f0; PADDING-BOTTOM: 0cm; PADDING-LEFT: 2.85pt; PADDING-RIGHT: 2.85pt; HEIGHT: 14.2pt; BORDER-TOP: #f0f0f0; BORDER-RIGHT: windowtext 1pt solid; PADDING-TOP: 0cm" width="16%"><p align="center"><span>Совет Министров Республики Каракалпакстан, хокимияты областей и г. Ташкента</span></p></td><td style="BORDER-BOTTOM: windowtext 1pt solid; BORDER-LEFT: #f0f0f0; PADDING-BOTTOM: 0cm; PADDING-LEFT: 2.85pt; PADDING-RIGHT: 2.85pt; HEIGHT: 14.2pt; BORDER-TOP: #f0f0f0; BORDER-RIGHT: windowtext 1pt solid; PADDING-TOP: 0cm" width="1%"><p align="center"></p></td><td colspan="2" rowspan="2" style="BORDER-BOTTOM: windowtext 1pt solid; BORDER-LEFT: #f0f0f0; PADDING-BOTTOM: 0cm; PADDING-LEFT: 2.85pt; PADDING-RIGHT: 2.85pt; HEIGHT: 14.2pt; BORDER-TOP: #f0f0f0; BORDER-RIGHT: windowtext 1pt solid; PADDING-TOP: 0cm" width="16%"><p align="center"><span>Территориальные подразделения МЧС, Минздрава, Комитет по промышленности, радиационной и ядерной безопасности, Госкомэкологии, ГТК, Узгидромета, Госкомгеологии, Госкомветеринарии</span></p></td><td style="BORDER-BOTTOM: windowtext 1pt solid; BORDER-LEFT: #f0f0f0; PADDING-BOTTOM: 0cm; PADDING-LEFT: 2.85pt; PADDING-RIGHT: 2.85pt; HEIGHT: 14.2pt; BORDER-TOP: #f0f0f0; BORDER-RIGHT: windowtext 1pt solid; PADDING-TOP: 0cm" width="1%"><p align="center"></p></td><td colspan="2" rowspan="2" style="BORDER-BOTTOM: windowtext 1pt solid; BORDER-LEFT: #f0f0f0; PADDING-BOTTOM: 0cm; PADDING-LEFT: 2.85pt; PADDING-RIGHT: 2.85pt; HEIGHT: 14.2pt; BORDER-TOP: #f0f0f0; BORDER-RIGHT: windowtext 1pt solid; PADDING-TOP: 0cm" width="23%"><p align="center"><span>Специализированные ведомственные формирования территориальных подразделений соответствующих министерств и ведомств, сводные мобильные отряды специальной защиты</span></p></td><td style="BORDER-BOTTOM: windowtext 1pt solid; BORDER-LEFT: #f0f0f0; PADDING-BOTTOM: 0cm; PADDING-LEFT: 2.85pt; PADDING-RIGHT: 2.85pt; HEIGHT: 14.2pt; BORDER-TOP: #f0f0f0; BORDER-RIGHT: windowtext 1pt solid; PADDING-TOP: 0cm" width="1%"><p align="center"></p></td><td colspan="2" rowspan="2" style="BORDER-BOTTOM: windowtext 1pt solid; BORDER-LEFT: #f0f0f0; PADDING-BOTTOM: 0cm; PADDING-LEFT: 2.85pt; PADDING-RIGHT: 2.85pt; HEIGHT: 14.2pt; BORDER-TOP: #f0f0f0; BORDER-RIGHT: windowtext 1pt solid; PADDING-TOP: 0cm" width="24%"><p align="center"><span>Стационарные и подвижные пункты наблюдения за радиационной обстановкой уполномоченных организаций в районах размещения ядерных установок, радиационных источников или пунктах хранения ядерных материалов и радиоактивных веществ, на особых территориях (санитарно-защитные зоны и зоны наблюдения), а также в населенных пунктах и вблизи них</span></p></td></tr><tr style="HEIGHT: 14.2pt"><td style="BORDER-BOTTOM: #f0f0f0; BORDER-LEFT: #f0f0f0; PADDING-BOTTOM: 0cm; PADDING-LEFT: 2.85pt; PADDING-RIGHT: 2.85pt; HEIGHT: 14.2pt; BORDER-TOP: #f0f0f0; BORDER-RIGHT: windowtext 1pt solid; PADDING-TOP: 0cm" width="1%"><p align="center"></p></td><td style="BORDER-BOTTOM: #f0f0f0; BORDER-LEFT: #f0f0f0; PADDING-BOTTOM: 0cm; PADDING-LEFT: 2.85pt; PADDING-RIGHT: 2.85pt; HEIGHT: 14.2pt; BORDER-TOP: #f0f0f0; BORDER-RIGHT: windowtext 1pt solid; PADDING-TOP: 0cm" width="1%"><p align="center"></p></td><td style="BORDER-BOTTOM: #f0f0f0; BORDER-LEFT: #f0f0f0; PADDING-BOTTOM: 0cm; PADDING-LEFT: 2.85pt; PADDING-RIGHT: 2.85pt; HEIGHT: 14.2pt; BORDER-TOP: #f0f0f0; BORDER-RIGHT: windowtext 1pt solid; PADDING-TOP: 0cm" width="1%"><p align="center"></p></td><td style="BORDER-BOTTOM: #f0f0f0; BORDER-LEFT: #f0f0f0; PADDING-BOTTOM: 0cm; PADDING-LEFT: 2.85pt; PADDING-RIGHT: 2.85pt; HEIGHT: 14.2pt; BORDER-TOP: #f0f0f0; BORDER-RIGHT: windowtext 1pt solid; PADDING-TOP: 0cm" width="1%"><p align="center"></p></td></tr><tr style="HEIGHT: 14.2pt"><td style="BORDER-BOTTOM: windowtext 1pt solid; BORDER-LEFT: #f0f0f0; PADDING-BOTTOM: 0cm; PADDING-LEFT: 2.85pt; PADDING-RIGHT: 2.85pt; HEIGHT: 14.2pt; BORDER-TOP: #f0f0f0; BORDER-RIGHT: windowtext 1pt solid; PADDING-TOP: 0cm" width="6%"><p align="center"></p></td><td style="BORDER-BOTTOM: windowtext 1pt solid; BORDER-LEFT: #f0f0f0; PADDING-BOTTOM: 0cm; PADDING-LEFT: 2.85pt; PADDING-RIGHT: 2.85pt; HEIGHT: 14.2pt; BORDER-TOP: #f0f0f0; BORDER-RIGHT: #f0f0f0; PADDING-TOP: 0cm" width="6%"><p align="center"></p></td><td style="BORDER-BOTTOM: #f0f0f0; BORDER-LEFT: #f0f0f0; PADDING-BOTTOM: 0cm; PADDING-LEFT: 2.85pt; PADDING-RIGHT: 2.85pt; HEIGHT: 14.2pt; BORDER-TOP: #f0f0f0; BORDER-RIGHT: #f0f0f0; PADDING-TOP: 0cm" width="1%"><p align="center"></p></td><td style="BORDER-BOTTOM: windowtext 1pt solid; BORDER-LEFT: #f0f0f0; PADDING-BOTTOM: 0cm; PADDING-LEFT: 2.85pt; PADDING-RIGHT: 2.85pt; HEIGHT: 14.2pt; BORDER-TOP: #f0f0f0; BORDER-RIGHT: windowtext 1pt solid; PADDING-TOP: 0cm" width="8%"><p align="center"></p></td><td style="BORDER-BOTTOM: windowtext 1pt solid; BORDER-LEFT: #f0f0f0; PADDING-BOTTOM: 0cm; PADDING-LEFT: 2.85pt; PADDING-RIGHT: 2.85pt; HEIGHT: 14.2pt; BORDER-TOP: windowtext 1pt solid; BORDER-RIGHT: #f0f0f0; PADDING-TOP: 0cm" width="8%"><p align="center"></p></td><td style="BORDER-BOTTOM: #f0f0f0; BORDER-LEFT: #f0f0f0; PADDING-BOTTOM: 0cm; PADDING-LEFT: 2.85pt; PADDING-RIGHT: 2.85pt; HEIGHT: 14.2pt; BORDER-TOP: #f0f0f0; BORDER-RIGHT: #f0f0f0; PADDING-TOP: 0cm" width="1%"><p align="center"></p></td><td style="BORDER-BOTTOM: windowtext 1pt solid; BORDER-LEFT: #f0f0f0; PADDING-BOTTOM: 0cm; PADDING-LEFT: 2.85pt; PADDING-RIGHT: 2.85pt; HEIGHT: 14.2pt; BORDER-TOP: #f0f0f0; BORDER-RIGHT: windowtext 1pt solid; PADDING-TOP: 0cm" width="8%"><p align="center"></p></td><td style="BORDER-BOTTOM: windowtext 1pt solid; BORDER-LEFT: #f0f0f0; PADDING-BOTTOM: 0cm; PADDING-LEFT: 2.85pt; PADDING-RIGHT: 2.85pt; HEIGHT: 14.2pt; BORDER-TOP: windowtext 1pt solid; BORDER-RIGHT: #f0f0f0; PADDING-TOP: 0cm" width="8%"><p align="center"></p></td><td style="BORDER-BOTTOM: #f0f0f0; BORDER-LEFT: #f0f0f0; PADDING-BOTTOM: 0cm; PADDING-LEFT: 2.85pt; PADDING-RIGHT: 2.85pt; HEIGHT: 14.2pt; BORDER-TOP: #f0f0f0; BORDER-RIGHT: #f0f0f0; PADDING-TOP: 0cm" width="1%"><p align="center"></p></td><td style="BORDER-BOTTOM: windowtext 1pt solid; BORDER-LEFT: #f0f0f0; PADDING-BOTTOM: 0cm; PADDING-LEFT: 2.85pt; PADDING-RIGHT: 2.85pt; HEIGHT: 14.2pt; BORDER-TOP: #f0f0f0; BORDER-RIGHT: windowtext 1pt solid; PADDING-TOP: 0cm" width="11%"><p align="center"></p></td><td style="BORDER-BOTTOM: windowtext 1pt solid; BORDER-LEFT: #f0f0f0; PADDING-BOTTOM: 0cm; PADDING-LEFT: 2.85pt; PADDING-RIGHT: 2.85pt; HEIGHT: 14.2pt; BORDER-TOP: windowtext 1pt solid; BORDER-RIGHT: #f0f0f0; PADDING-TOP: 0cm" width="12%"><p align="center"></p></td><td style="BORDER-BOTTOM: #f0f0f0; BORDER-LEFT: #f0f0f0; PADDING-BOTTOM: 0cm; PADDING-LEFT: 2.85pt; PADDING-RIGHT: 2.85pt; HEIGHT: 14.2pt; BORDER-TOP: #f0f0f0; BORDER-RIGHT: #f0f0f0; PADDING-TOP: 0cm" width="1%"><p align="center"></p></td><td style="BORDER-BOTTOM: windowtext 1pt solid; BORDER-LEFT: #f0f0f0; PADDING-BOTTOM: 0cm; PADDING-LEFT: 2.85pt; PADDING-RIGHT: 2.85pt; HEIGHT: 14.2pt; BORDER-TOP: #f0f0f0; BORDER-RIGHT: windowtext 1pt solid; PADDING-TOP: 0cm" width="12%"><p align="center"></p></td><td style="BORDER-BOTTOM: windowtext 1pt solid; BORDER-LEFT: #f0f0f0; PADDING-BOTTOM: 0cm; PADDING-LEFT: 2.85pt; PADDING-RIGHT: 2.85pt; HEIGHT: 14.2pt; BORDER-TOP: windowtext 1pt solid; BORDER-RIGHT: #f0f0f0; PADDING-TOP: 0cm" width="12%"><p align="center"></p></td></tr><tr style="HEIGHT: 14.2pt"><td colspan="2" rowspan="2" style="BORDER-BOTTOM: windowtext 1pt solid; BORDER-LEFT: windowtext 1pt solid; PADDING-BOTTOM: 0cm; PADDING-LEFT: 2.85pt; PADDING-RIGHT: 2.85pt; HEIGHT: 14.2pt; BORDER-TOP: #f0f0f0; BORDER-RIGHT: windowtext 1pt solid; PADDING-TOP: 0cm" width="12%"><p align="center"><span><b>Объектовый уровень</b></span></p></td><td style="BORDER-BOTTOM: windowtext 1pt solid; BORDER-LEFT: #f0f0f0; PADDING-BOTTOM: 0cm; PADDING-LEFT: 2.85pt; PADDING-RIGHT: 2.85pt; HEIGHT: 14.2pt; BORDER-TOP: #f0f0f0; BORDER-RIGHT: windowtext 1pt solid; PADDING-TOP: 0cm" width="1%"><p align="center"></p></td><td colspan="2" rowspan="2" style="BORDER-BOTTOM: windowtext 1pt solid; BORDER-LEFT: #f0f0f0; PADDING-BOTTOM: 0cm; PADDING-LEFT: 2.85pt; PADDING-RIGHT: 2.85pt; HEIGHT: 14.2pt; BORDER-TOP: #f0f0f0; BORDER-RIGHT: windowtext 1pt solid; PADDING-TOP: 0cm" width="16%"><p align="center"><span>Администрация (руководство) объекта использования атомной энергии, радиационно опасного объекта</span></p></td><td style="BORDER-BOTTOM: windowtext 1pt solid; BORDER-LEFT: #f0f0f0; PADDING-BOTTOM: 0cm; PADDING-LEFT: 2.85pt; PADDING-RIGHT: 2.85pt; HEIGHT: 14.2pt; BORDER-TOP: #f0f0f0; BORDER-RIGHT: windowtext 1pt solid; PADDING-TOP: 0cm" width="1%"><p align="center"></p></td><td colspan="2" rowspan="2" style="BORDER-BOTTOM: windowtext 1pt solid; BORDER-LEFT: #f0f0f0; PADDING-BOTTOM: 0cm; PADDING-LEFT: 2.85pt; PADDING-RIGHT: 2.85pt; HEIGHT: 14.2pt; BORDER-TOP: #f0f0f0; BORDER-RIGHT: windowtext 1pt solid; PADDING-TOP: 0cm" width="16%"><p align="center"><span>Отделы (специалисты) по чрезвычайным ситуациям объектов, использующих атомную энергию, радиационно опасных объектов</span></p></td><td style="BORDER-BOTTOM: windowtext 1pt solid; BORDER-LEFT: #f0f0f0; PADDING-BOTTOM: 0cm; PADDING-LEFT: 2.85pt; PADDING-RIGHT: 2.85pt; HEIGHT: 14.2pt; BORDER-TOP: #f0f0f0; BORDER-RIGHT: windowtext 1pt solid; PADDING-TOP: 0cm" width="1%"><p align="center"></p></td><td colspan="2" rowspan="2" style="BORDER-BOTTOM: windowtext 1pt solid; BORDER-LEFT: #f0f0f0; PADDING-BOTTOM: 0cm; PADDING-LEFT: 2.85pt; PADDING-RIGHT: 2.85pt; HEIGHT: 14.2pt; BORDER-TOP: #f0f0f0; BORDER-RIGHT: windowtext 1pt solid; PADDING-TOP: 0cm" width="23%"><p align="center"><span>Аварийно-технические команды (группы), группы радиационной разведки, специальной обработки и другие формирования объектов, использующих атомную энергию, радиационно опасных объектов</span></p></td><td style="BORDER-BOTTOM: windowtext 1pt solid; BORDER-LEFT: #f0f0f0; PADDING-BOTTOM: 0cm; PADDING-LEFT: 2.85pt; PADDING-RIGHT: 2.85pt; HEIGHT: 14.2pt; BORDER-TOP: #f0f0f0; BORDER-RIGHT: windowtext 1pt solid; PADDING-TOP: 0cm" width="1%"><p align="center"></p></td><td colspan="2" rowspan="2" style="BORDER-BOTTOM: windowtext 1pt solid; BORDER-LEFT: #f0f0f0; PADDING-BOTTOM: 0cm; PADDING-LEFT: 2.85pt; PADDING-RIGHT: 2.85pt; HEIGHT: 14.2pt; BORDER-TOP: #f0f0f0; BORDER-RIGHT: windowtext 1pt solid; PADDING-TOP: 0cm" width="24%"><p align="center"><span>Лаборатории (службы) экологической, радиационной и ядерной безопасности объектов, использующих атомную энергию, радиационно опасных объектов</span></p></td></tr><tr style="HEIGHT: 14.2pt"><td style="BORDER-BOTTOM: #f0f0f0; BORDER-LEFT: #f0f0f0; PADDING-BOTTOM: 0cm; PADDING-LEFT: 2.85pt; PADDING-RIGHT: 2.85pt; HEIGHT: 14.2pt; BORDER-TOP: #f0f0f0; BORDER-RIGHT: windowtext 1pt solid; PADDING-TOP: 0cm" width="1%"><p align="center"></p></td><td style="BORDER-BOTTOM: #f0f0f0; BORDER-LEFT: #f0f0f0; PADDING-BOTTOM: 0cm; PADDING-LEFT: 2.85pt; PADDING-RIGHT: 2.85pt; HEIGHT: 14.2pt; BORDER-TOP: #f0f0f0; BORDER-RIGHT: windowtext 1pt solid; PADDING-TOP: 0cm" width="1%"><p align="center"></p></td><td style="BORDER-BOTTOM: #f0f0f0; BORDER-LEFT: #f0f0f0; PADDING-BOTTOM: 0cm; PADDING-LEFT: 2.85pt; PADDING-RIGHT: 2.85pt; HEIGHT: 14.2pt; BORDER-TOP: #f0f0f0; BORDER-RIGHT: windowtext 1pt solid; PADDING-TOP: 0cm" width="1%"><p align="center"></p></td><td style="BORDER-BOTTOM: #f0f0f0; BORDER-LEFT: #f0f0f0; PADDING-BOTTOM: 0cm; PADDING-LEFT: 2.85pt; PADDING-RIGHT: 2.85pt; HEIGHT: 14.2pt; BORDER-TOP: #f0f0f0; BORDER-RIGHT: windowtext 1pt solid; PADDING-TOP: 0cm" width="1%"><p align="center"></p></td></tr></tbody></table></div></div><div class="COMMENT lx_no_select"><label id="s527"></label><div class="COMMENTLEXUZ"><img src="/image/favicon.gif" /> Комментарий LexUz</div><div name="7529954" id="7529954">Неофициальный перевод. Приложение 1 в редакции <a href="/uz/docs/7516104">постановления </a>Кабинета Министров Республики Узбекистан от 2 мая 2025 года № 289. Cм. официальный текст на <a href="/uz/docs/7510573?ONDATE=05.05.2025 00#7514256">узбекском языке</a>.</div></div><div class="BY_DEFAULT lx_elem" onmousemove="lx_mo(event,4565082)"><div class="lx_elem2"><div class="lx_elem3"><span onclick="lx_sf(4565082)"><img src="/img/cmt.svg" />Hujjatga taklif yuborish</span><span onclick="lx_pa(4565082)"><img src="/img/vlm.svg" />Audioni tinglash</span><span onclick="lx_cl(4565082)"><img src="/img/lnk.svg" />Hujjat elementidan havola olish</span></div></div><div name="4565082" id="4565082"></div></div><div class="APPL_BANNER_LANDSCAPE_TITLE lx_elem" onmousemove="lx_mo(event,4565084)"><div class="lx_elem2"><div class="lx_elem3"><span onclick="lx_sf(4565084)"><img src="/img/cmt.svg" />Hujjatga taklif yuborish</span><span onclick="lx_pa(4565084)"><img src="/img/vlm.svg" />Audioni tinglash</span><span onclick="lx_cl(4565084)"><img src="/img/lnk.svg" />Hujjat elementidan havola olish</span></div></div><div name="4565084" id="4565084">ПРИЛОЖЕНИЕ № 2<br />к <a href="/uz/docs/4559315#4564386">Положению</a> о Единой государственной системе прогнозирования, раннего выявления и реагирования на радиационные аварии и мониторинга радиационной обстановки в Республике Узбекистан</div></div><div class="ACT_FORM lx_elem" onmousemove="lx_mo(event,4567785)"><div class="lx_elem2"><div class="lx_elem3"><span onclick="lx_sf(4567785)"><img src="/img/cmt.svg" />Hujjatga taklif yuborish</span><span onclick="lx_pa(4567785)"><img src="/img/vlm.svg" />Audioni tinglash</span><span onclick="lx_cl(4567785)"><img src="/img/lnk.svg" />Hujjat elementidan havola olish</span></div></div><div name="4567785" id="4567785">СХЕМА</div></div><div class="ACT_TITLE_APPL lx_elem" onmousemove="lx_mo(event,4565086)"><div class="lx_elem2"><div class="lx_elem3"><span onclick="lx_sf(4565086)"><img src="/img/cmt.svg" />Hujjatga taklif yuborish</span><span onclick="lx_pa(4565086)"><img src="/img/vlm.svg" />Audioni tinglash</span><span onclick="lx_cl(4565086)"><img src="/img/lnk.svg" />Hujjat elementidan havola olish</span></div></div><div name="4565086" id="4565086"><p><strong>функционирования Системы мониторинга радиационной обстановки в Республике Узбекистан</strong></p><p></p></div></div><div class="BY_DEFAULT lx_elem" onmousemove="lx_mo(event,4565087)"><div class="lx_elem2"><div class="lx_elem3"><span onclick="lx_sf(4565087)"><img src="/img/cmt.svg" />Hujjatga taklif yuborish</span><span onclick="lx_pa(4565087)"><img src="/img/vlm.svg" />Audioni tinglash</span><span onclick="lx_cl(4565087)"><img src="/img/lnk.svg" />Hujjat elementidan havola olish</span></div></div><div name="4565087" id="4565087"></div></div><div class="BY_DEFAULT lx_elem" onmousemove="lx_mo(event,4565090)"><div class="lx_elem2"><div class="lx_elem3"><span onclick="lx_sf(4565090)"><img src="/img/cmt.svg" />Hujjatga taklif yuborish</span><span onclick="lx_pa(4565090)"><img src="/img/vlm.svg" />Audioni tinglash</span><span onclick="lx_cl(4565090)"><img src="/img/lnk.svg" />Hujjat elementidan havola olish</span></div></div><div name="4565090" id="4565090"><table style="BORDER-COLLAPSE: collapse; BACKGROUND: white" border="0" cellspacing="0" cellpadding="0" width="100%">
<tbody>
<tr style="HEIGHT: 13.5pt">
<td style="BORDER-BOTTOM: windowtext 1pt solid; BORDER-LEFT: windowtext 1pt solid; PADDING-BOTTOM: 0cm; PADDING-LEFT: 2.85pt; PADDING-RIGHT: 2.85pt; HEIGHT: 13.5pt; BORDER-TOP: windowtext 1pt solid; BORDER-RIGHT: windowtext 1pt solid; PADDING-TOP: 0cm" width="22%">
<p align="center"><a name="4565090"><b>Объекты мониторинга</b></a></p></td>
<td style="BORDER-BOTTOM: #f0f0f0; BORDER-LEFT: #f0f0f0; PADDING-BOTTOM: 0cm; PADDING-LEFT: 2.85pt; PADDING-RIGHT: 2.85pt; HEIGHT: 13.5pt; BORDER-TOP: #f0f0f0; BORDER-RIGHT: windowtext 1pt solid; PADDING-TOP: 0cm" width="1%">
<p align="center"><span><b></b></span></p></td>
<td style="BORDER-BOTTOM: windowtext 1pt solid; BORDER-LEFT: #f0f0f0; PADDING-BOTTOM: 0cm; PADDING-LEFT: 2.85pt; PADDING-RIGHT: 2.85pt; HEIGHT: 13.5pt; BORDER-TOP: windowtext 1pt solid; BORDER-RIGHT: windowtext 1pt solid; PADDING-TOP: 0cm" width="23%">
<p align="center"><span><b>Виды мониторинга</b></span></p></td>
<td style="BORDER-BOTTOM: #f0f0f0; BORDER-LEFT: #f0f0f0; PADDING-BOTTOM: 0cm; PADDING-LEFT: 2.85pt; PADDING-RIGHT: 2.85pt; HEIGHT: 13.5pt; BORDER-TOP: #f0f0f0; BORDER-RIGHT: windowtext 1pt solid; PADDING-TOP: 0cm" width="1%">
<p align="center"><span><b></b></span></p></td>
<td style="BORDER-BOTTOM: windowtext 1pt solid; BORDER-LEFT: #f0f0f0; PADDING-BOTTOM: 0cm; PADDING-LEFT: 2.85pt; PADDING-RIGHT: 2.85pt; HEIGHT: 13.5pt; BORDER-TOP: windowtext 1pt solid; BORDER-RIGHT: windowtext 1pt solid; PADDING-TOP: 0cm" width="23%">
<p align="center"><span><b>Результат</b></span></p></td>
<td style="BORDER-BOTTOM: #f0f0f0; BORDER-LEFT: #f0f0f0; PADDING-BOTTOM: 0cm; PADDING-LEFT: 2.85pt; PADDING-RIGHT: 2.85pt; HEIGHT: 13.5pt; BORDER-TOP: #f0f0f0; BORDER-RIGHT: windowtext 1pt solid; PADDING-TOP: 0cm" width="1%">
<p align="center"><span><b></b></span></p></td>
<td style="BORDER-BOTTOM: windowtext 1pt solid; BORDER-LEFT: #f0f0f0; PADDING-BOTTOM: 0cm; PADDING-LEFT: 2.85pt; PADDING-RIGHT: 2.85pt; HEIGHT: 13.5pt; BORDER-TOP: windowtext 1pt solid; BORDER-RIGHT: windowtext 1pt solid; PADDING-TOP: 0cm" width="25%">
<p align="center"><span><b>Исполнители</b></span></p></td></tr>
<tr style="HEIGHT: 14.2pt">
<td style="BORDER-BOTTOM: windowtext 1pt solid; BORDER-LEFT: #f0f0f0; PADDING-BOTTOM: 0cm; PADDING-LEFT: 2.85pt; PADDING-RIGHT: 2.85pt; HEIGHT: 14.2pt; BORDER-TOP: #f0f0f0; BORDER-RIGHT: #f0f0f0; PADDING-TOP: 0cm" width="22%">
<p align="center"></p></td>
<td style="BORDER-BOTTOM: #f0f0f0; BORDER-LEFT: #f0f0f0; PADDING-BOTTOM: 0cm; PADDING-LEFT: 2.85pt; PADDING-RIGHT: 2.85pt; HEIGHT: 14.2pt; BORDER-TOP: #f0f0f0; BORDER-RIGHT: #f0f0f0; PADDING-TOP: 0cm" width="1%">
<p align="center"></p></td>
<td style="BORDER-BOTTOM: windowtext 1pt solid; BORDER-LEFT: #f0f0f0; PADDING-BOTTOM: 0cm; PADDING-LEFT: 2.85pt; PADDING-RIGHT: 2.85pt; HEIGHT: 14.2pt; BORDER-TOP: #f0f0f0; BORDER-RIGHT: #f0f0f0; PADDING-TOP: 0cm" width="23%">
<p align="center"></p></td>
<td style="BORDER-BOTTOM: #f0f0f0; BORDER-LEFT: #f0f0f0; PADDING-BOTTOM: 0cm; PADDING-LEFT: 2.85pt; PADDING-RIGHT: 2.85pt; HEIGHT: 14.2pt; BORDER-TOP: #f0f0f0; BORDER-RIGHT: #f0f0f0; PADDING-TOP: 0cm" width="1%">
<p align="center"></p></td>
<td style="BORDER-BOTTOM: windowtext 1pt solid; BORDER-LEFT: #f0f0f0; PADDING-BOTTOM: 0cm; PADDING-LEFT: 2.85pt; PADDING-RIGHT: 2.85pt; HEIGHT: 14.2pt; BORDER-TOP: #f0f0f0; BORDER-RIGHT: #f0f0f0; PADDING-TOP: 0cm" width="23%">
<p align="center"></p></td>
<td style="BORDER-BOTTOM: #f0f0f0; BORDER-LEFT: #f0f0f0; PADDING-BOTTOM: 0cm; PADDING-LEFT: 2.85pt; PADDING-RIGHT: 2.85pt; HEIGHT: 14.2pt; BORDER-TOP: #f0f0f0; BORDER-RIGHT: #f0f0f0; PADDING-TOP: 0cm" width="1%">
<p align="center"></p></td>
<td style="BORDER-BOTTOM: windowtext 1pt solid; BORDER-LEFT: #f0f0f0; PADDING-BOTTOM: 0cm; PADDING-LEFT: 2.85pt; PADDING-RIGHT: 2.85pt; HEIGHT: 14.2pt; BORDER-TOP: #f0f0f0; BORDER-RIGHT: #f0f0f0; PADDING-TOP: 0cm" width="25%">
<p align="center"></p></td></tr>
<tr style="HEIGHT: 14.2pt">
<td style="BORDER-BOTTOM: windowtext 1pt solid; BORDER-LEFT: windowtext 1pt solid; PADDING-BOTTOM: 0cm; PADDING-LEFT: 2.85pt; PADDING-RIGHT: 2.85pt; HEIGHT: 14.2pt; BORDER-TOP: #f0f0f0; BORDER-RIGHT: windowtext 1pt solid; PADDING-TOP: 0cm" rowspan="2" width="22%">
<p align="center"><span>Объекты использования атомной энергии</span></p></td>
<td style="BORDER-BOTTOM: windowtext 1pt solid; BORDER-LEFT: #f0f0f0; PADDING-BOTTOM: 0cm; PADDING-LEFT: 2.85pt; PADDING-RIGHT: 2.85pt; HEIGHT: 14.2pt; BORDER-TOP: #f0f0f0; BORDER-RIGHT: windowtext 1pt solid; PADDING-TOP: 0cm" width="1%">
<p align="center"></p></td>
<td style="BORDER-BOTTOM: windowtext 1pt solid; BORDER-LEFT: #f0f0f0; PADDING-BOTTOM: 0cm; PADDING-LEFT: 2.85pt; PADDING-RIGHT: 2.85pt; HEIGHT: 14.2pt; BORDER-TOP: #f0f0f0; BORDER-RIGHT: windowtext 1pt solid; PADDING-TOP: 0cm" rowspan="2" width="23%">
<p align="center"><span>Контроль эмиссии</span></p></td>
<td style="BORDER-BOTTOM: windowtext 1pt solid; BORDER-LEFT: #f0f0f0; PADDING-BOTTOM: 0cm; PADDING-LEFT: 2.85pt; PADDING-RIGHT: 2.85pt; HEIGHT: 14.2pt; BORDER-TOP: #f0f0f0; BORDER-RIGHT: windowtext 1pt solid; PADDING-TOP: 0cm" width="1%">
<p align="center"></p></td>
<td style="BORDER-BOTTOM: windowtext 1pt solid; BORDER-LEFT: #f0f0f0; PADDING-BOTTOM: 0cm; PADDING-LEFT: 2.85pt; PADDING-RIGHT: 2.85pt; HEIGHT: 14.2pt; BORDER-TOP: #f0f0f0; BORDER-RIGHT: windowtext 1pt solid; PADDING-TOP: 0cm" rowspan="2" width="23%">
<p align="center"><span>Оценка нормативного состояния эмиссии</span></p></td>
<td style="BORDER-BOTTOM: windowtext 1pt solid; BORDER-LEFT: #f0f0f0; PADDING-BOTTOM: 0cm; PADDING-LEFT: 2.85pt; PADDING-RIGHT: 2.85pt; HEIGHT: 14.2pt; BORDER-TOP: #f0f0f0; BORDER-RIGHT: windowtext 1pt solid; PADDING-TOP: 0cm" width="1%">
<p align="center"></p></td>
<td style="BORDER-BOTTOM: windowtext 1pt solid; BORDER-LEFT: #f0f0f0; PADDING-BOTTOM: 0cm; PADDING-LEFT: 2.85pt; PADDING-RIGHT: 2.85pt; HEIGHT: 14.2pt; BORDER-TOP: #f0f0f0; BORDER-RIGHT: windowtext 1pt solid; PADDING-TOP: 0cm" rowspan="2" width="25%">
<p align="center"><span>Госкомэкологии, Агентство «Узатом», министерства, ведомства и органы хозуправления</span></p></td></tr>
<tr style="HEIGHT: 19.85pt">
<td style="BORDER-BOTTOM: #f0f0f0; BORDER-LEFT: #f0f0f0; PADDING-BOTTOM: 0cm; PADDING-LEFT: 2.85pt; PADDING-RIGHT: 2.85pt; HEIGHT: 19.85pt; BORDER-TOP: #f0f0f0; BORDER-RIGHT: windowtext 1pt solid; PADDING-TOP: 0cm" width="1%">
<p align="center"></p></td>
<td style="BORDER-BOTTOM: #f0f0f0; BORDER-LEFT: #f0f0f0; PADDING-BOTTOM: 0cm; PADDING-LEFT: 2.85pt; PADDING-RIGHT: 2.85pt; HEIGHT: 19.85pt; BORDER-TOP: #f0f0f0; BORDER-RIGHT: windowtext 1pt solid; PADDING-TOP: 0cm" width="1%">
<p align="center"></p></td>
<td style="BORDER-BOTTOM: #f0f0f0; BORDER-LEFT: #f0f0f0; PADDING-BOTTOM: 0cm; PADDING-LEFT: 2.85pt; PADDING-RIGHT: 2.85pt; HEIGHT: 19.85pt; BORDER-TOP: #f0f0f0; BORDER-RIGHT: windowtext 1pt solid; PADDING-TOP: 0cm" width="1%">
<p align="center"></p></td></tr>
<tr style="HEIGHT: 14.2pt">
<td style="BORDER-BOTTOM: windowtext 1pt solid; BORDER-LEFT: #f0f0f0; PADDING-BOTTOM: 0cm; PADDING-LEFT: 2.85pt; PADDING-RIGHT: 2.85pt; HEIGHT: 14.2pt; BORDER-TOP: #f0f0f0; BORDER-RIGHT: #f0f0f0; PADDING-TOP: 0cm" width="22%">
<p align="center"></p></td>
<td style="BORDER-BOTTOM: #f0f0f0; BORDER-LEFT: #f0f0f0; PADDING-BOTTOM: 0cm; PADDING-LEFT: 2.85pt; PADDING-RIGHT: 2.85pt; HEIGHT: 14.2pt; BORDER-TOP: #f0f0f0; BORDER-RIGHT: #f0f0f0; PADDING-TOP: 0cm" width="1%">
<p align="center"></p></td>
<td style="BORDER-BOTTOM: windowtext 1pt solid; BORDER-LEFT: #f0f0f0; PADDING-BOTTOM: 0cm; PADDING-LEFT: 2.85pt; PADDING-RIGHT: 2.85pt; HEIGHT: 14.2pt; BORDER-TOP: #f0f0f0; BORDER-RIGHT: #f0f0f0; PADDING-TOP: 0cm" width="23%">
<p align="center"></p></td>
<td style="BORDER-BOTTOM: #f0f0f0; BORDER-LEFT: #f0f0f0; PADDING-BOTTOM: 0cm; PADDING-LEFT: 2.85pt; PADDING-RIGHT: 2.85pt; HEIGHT: 14.2pt; BORDER-TOP: #f0f0f0; BORDER-RIGHT: #f0f0f0; PADDING-TOP: 0cm" width="1%">
<p align="center"></p></td>
<td style="BORDER-BOTTOM: windowtext 1pt solid; BORDER-LEFT: #f0f0f0; PADDING-BOTTOM: 0cm; PADDING-LEFT: 2.85pt; PADDING-RIGHT: 2.85pt; HEIGHT: 14.2pt; BORDER-TOP: #f0f0f0; BORDER-RIGHT: #f0f0f0; PADDING-TOP: 0cm" width="23%">
<p align="center"></p></td>
<td style="BORDER-BOTTOM: #f0f0f0; BORDER-LEFT: #f0f0f0; PADDING-BOTTOM: 0cm; PADDING-LEFT: 2.85pt; PADDING-RIGHT: 2.85pt; HEIGHT: 14.2pt; BORDER-TOP: #f0f0f0; BORDER-RIGHT: #f0f0f0; PADDING-TOP: 0cm" width="1%">
<p align="center"></p></td>
<td style="BORDER-BOTTOM: windowtext 1pt solid; BORDER-LEFT: #f0f0f0; PADDING-BOTTOM: 0cm; PADDING-LEFT: 2.85pt; PADDING-RIGHT: 2.85pt; HEIGHT: 14.2pt; BORDER-TOP: #f0f0f0; BORDER-RIGHT: #f0f0f0; PADDING-TOP: 0cm" width="25%">
<p align="center"></p></td></tr>
<tr style="HEIGHT: 14.2pt">
<td style="BORDER-BOTTOM: windowtext 1pt solid; BORDER-LEFT: windowtext 1pt solid; PADDING-BOTTOM: 0cm; PADDING-LEFT: 2.85pt; PADDING-RIGHT: 2.85pt; HEIGHT: 14.2pt; BORDER-TOP: #f0f0f0; BORDER-RIGHT: windowtext 1pt solid; PADDING-TOP: 0cm" rowspan="2" width="22%">
<p align="center"><span>Флора и фауна</span></p></td>
<td style="BORDER-BOTTOM: windowtext 1pt solid; BORDER-LEFT: #f0f0f0; PADDING-BOTTOM: 0cm; PADDING-LEFT: 2.85pt; PADDING-RIGHT: 2.85pt; HEIGHT: 14.2pt; BORDER-TOP: #f0f0f0; BORDER-RIGHT: windowtext 1pt solid; PADDING-TOP: 0cm" width="1%">
<p align="center"></p></td>
<td style="BORDER-BOTTOM: windowtext 1pt solid; BORDER-LEFT: #f0f0f0; PADDING-BOTTOM: 0cm; PADDING-LEFT: 2.85pt; PADDING-RIGHT: 2.85pt; HEIGHT: 14.2pt; BORDER-TOP: #f0f0f0; BORDER-RIGHT: windowtext 1pt solid; PADDING-TOP: 0cm" rowspan="2" width="23%">
<p align="center"><span>Мониторинг загрязненности радионуклидами</span></p></td>
<td style="BORDER-BOTTOM: windowtext 1pt solid; BORDER-LEFT: #f0f0f0; PADDING-BOTTOM: 0cm; PADDING-LEFT: 2.85pt; PADDING-RIGHT: 2.85pt; HEIGHT: 14.2pt; BORDER-TOP: #f0f0f0; BORDER-RIGHT: windowtext 1pt solid; PADDING-TOP: 0cm" width="1%">
<p align="center"></p></td>
<td style="BORDER-BOTTOM: windowtext 1pt solid; BORDER-LEFT: #f0f0f0; PADDING-BOTTOM: 0cm; PADDING-LEFT: 2.85pt; PADDING-RIGHT: 2.85pt; HEIGHT: 14.2pt; BORDER-TOP: #f0f0f0; BORDER-RIGHT: windowtext 1pt solid; PADDING-TOP: 0cm" rowspan="2" width="23%">
<p align="center"><span>Контроль воздействия на население и окружающую среду</span></p></td>
<td style="BORDER-BOTTOM: windowtext 1pt solid; BORDER-LEFT: #f0f0f0; PADDING-BOTTOM: 0cm; PADDING-LEFT: 2.85pt; PADDING-RIGHT: 2.85pt; HEIGHT: 14.2pt; BORDER-TOP: #f0f0f0; BORDER-RIGHT: windowtext 1pt solid; PADDING-TOP: 0cm" width="1%">
<p align="center"></p></td>
<td style="BORDER-BOTTOM: windowtext 1pt solid; BORDER-LEFT: #f0f0f0; PADDING-BOTTOM: 0cm; PADDING-LEFT: 2.85pt; PADDING-RIGHT: 2.85pt; HEIGHT: 14.2pt; BORDER-TOP: #f0f0f0; BORDER-RIGHT: windowtext 1pt solid; PADDING-TOP: 0cm" rowspan="2" width="25%">
<p align="center"><span>Госкомэкологии, Госкомветеринарии</span></p></td></tr>
<tr style="HEIGHT: 14.2pt">
<td style="BORDER-BOTTOM: #f0f0f0; BORDER-LEFT: #f0f0f0; PADDING-BOTTOM: 0cm; PADDING-LEFT: 2.85pt; PADDING-RIGHT: 2.85pt; HEIGHT: 14.2pt; BORDER-TOP: #f0f0f0; BORDER-RIGHT: windowtext 1pt solid; PADDING-TOP: 0cm" width="1%">
<p align="center"></p></td>
<td style="BORDER-BOTTOM: #f0f0f0; BORDER-LEFT: #f0f0f0; PADDING-BOTTOM: 0cm; PADDING-LEFT: 2.85pt; PADDING-RIGHT: 2.85pt; HEIGHT: 14.2pt; BORDER-TOP: #f0f0f0; BORDER-RIGHT: windowtext 1pt solid; PADDING-TOP: 0cm" width="1%">
<p align="center"></p></td>
<td style="BORDER-BOTTOM: #f0f0f0; BORDER-LEFT: #f0f0f0; PADDING-BOTTOM: 0cm; PADDING-LEFT: 2.85pt; PADDING-RIGHT: 2.85pt; HEIGHT: 14.2pt; BORDER-TOP: #f0f0f0; BORDER-RIGHT: windowtext 1pt solid; PADDING-TOP: 0cm" width="1%">
<p align="center"></p></td></tr>
<tr style="HEIGHT: 14.2pt">
<td style="BORDER-BOTTOM: windowtext 1pt solid; BORDER-LEFT: #f0f0f0; PADDING-BOTTOM: 0cm; PADDING-LEFT: 2.85pt; PADDING-RIGHT: 2.85pt; HEIGHT: 14.2pt; BORDER-TOP: #f0f0f0; BORDER-RIGHT: #f0f0f0; PADDING-TOP: 0cm" width="22%">
<p align="center"></p></td>
<td style="BORDER-BOTTOM: #f0f0f0; BORDER-LEFT: #f0f0f0; PADDING-BOTTOM: 0cm; PADDING-LEFT: 2.85pt; PADDING-RIGHT: 2.85pt; HEIGHT: 14.2pt; BORDER-TOP: #f0f0f0; BORDER-RIGHT: #f0f0f0; PADDING-TOP: 0cm" width="1%">
<p align="center"></p></td>
<td style="BORDER-BOTTOM: windowtext 1pt solid; BORDER-LEFT: #f0f0f0; PADDING-BOTTOM: 0cm; PADDING-LEFT: 2.85pt; PADDING-RIGHT: 2.85pt; HEIGHT: 14.2pt; BORDER-TOP: #f0f0f0; BORDER-RIGHT: #f0f0f0; PADDING-TOP: 0cm" width="23%">
<p align="center"></p></td>
<td style="BORDER-BOTTOM: #f0f0f0; BORDER-LEFT: #f0f0f0; PADDING-BOTTOM: 0cm; PADDING-LEFT: 2.85pt; PADDING-RIGHT: 2.85pt; HEIGHT: 14.2pt; BORDER-TOP: #f0f0f0; BORDER-RIGHT: #f0f0f0; PADDING-TOP: 0cm" width="1%">
<p align="center"></p></td>
<td style="BORDER-BOTTOM: windowtext 1pt solid; BORDER-LEFT: #f0f0f0; PADDING-BOTTOM: 0cm; PADDING-LEFT: 2.85pt; PADDING-RIGHT: 2.85pt; HEIGHT: 14.2pt; BORDER-TOP: #f0f0f0; BORDER-RIGHT: #f0f0f0; PADDING-TOP: 0cm" width="23%">
<p align="center"></p></td>
<td style="BORDER-BOTTOM: #f0f0f0; BORDER-LEFT: #f0f0f0; PADDING-BOTTOM: 0cm; PADDING-LEFT: 2.85pt; PADDING-RIGHT: 2.85pt; HEIGHT: 14.2pt; BORDER-TOP: #f0f0f0; BORDER-RIGHT: #f0f0f0; PADDING-TOP: 0cm" width="1%">
<p align="center"></p></td>
<td style="BORDER-BOTTOM: windowtext 1pt solid; BORDER-LEFT: #f0f0f0; PADDING-BOTTOM: 0cm; PADDING-LEFT: 2.85pt; PADDING-RIGHT: 2.85pt; HEIGHT: 14.2pt; BORDER-TOP: #f0f0f0; BORDER-RIGHT: #f0f0f0; PADDING-TOP: 0cm" width="25%">
<p align="center"></p></td></tr>
<tr style="HEIGHT: 14.2pt">
<td style="BORDER-BOTTOM: windowtext 1pt solid; BORDER-LEFT: windowtext 1pt solid; PADDING-BOTTOM: 0cm; PADDING-LEFT: 2.85pt; PADDING-RIGHT: 2.85pt; HEIGHT: 14.2pt; BORDER-TOP: #f0f0f0; BORDER-RIGHT: windowtext 1pt solid; PADDING-TOP: 0cm" rowspan="2" width="22%">
<p align="center"><span>Приземные слои атмосферы</span></p></td>
<td style="BORDER-BOTTOM: windowtext 1pt solid; BORDER-LEFT: #f0f0f0; PADDING-BOTTOM: 0cm; PADDING-LEFT: 2.85pt; PADDING-RIGHT: 2.85pt; HEIGHT: 14.2pt; BORDER-TOP: #f0f0f0; BORDER-RIGHT: windowtext 1pt solid; PADDING-TOP: 0cm" width="1%">
<p align="center"></p></td>
<td style="BORDER-BOTTOM: windowtext 1pt solid; BORDER-LEFT: #f0f0f0; PADDING-BOTTOM: 0cm; PADDING-LEFT: 2.85pt; PADDING-RIGHT: 2.85pt; HEIGHT: 14.2pt; BORDER-TOP: #f0f0f0; BORDER-RIGHT: windowtext 1pt solid; PADDING-TOP: 0cm" rowspan="2" width="23%">
<p align="center"><span>Мониторинг загрязненности радионуклидами</span></p></td>
<td style="BORDER-BOTTOM: windowtext 1pt solid; BORDER-LEFT: #f0f0f0; PADDING-BOTTOM: 0cm; PADDING-LEFT: 2.85pt; PADDING-RIGHT: 2.85pt; HEIGHT: 14.2pt; BORDER-TOP: #f0f0f0; BORDER-RIGHT: windowtext 1pt solid; PADDING-TOP: 0cm" width="1%">
<p align="center"></p></td>
<td style="BORDER-BOTTOM: windowtext 1pt solid; BORDER-LEFT: #f0f0f0; PADDING-BOTTOM: 0cm; PADDING-LEFT: 2.85pt; PADDING-RIGHT: 2.85pt; HEIGHT: 14.2pt; BORDER-TOP: #f0f0f0; BORDER-RIGHT: windowtext 1pt solid; PADDING-TOP: 0cm" rowspan="2" width="23%">
<p align="center"><span>Оценка и прогноз уровня загрязнения</span></p></td>
<td style="BORDER-BOTTOM: windowtext 1pt solid; BORDER-LEFT: #f0f0f0; PADDING-BOTTOM: 0cm; PADDING-LEFT: 2.85pt; PADDING-RIGHT: 2.85pt; HEIGHT: 14.2pt; BORDER-TOP: #f0f0f0; BORDER-RIGHT: windowtext 1pt solid; PADDING-TOP: 0cm" width="1%">
<p align="center"></p></td>
<td style="BORDER-BOTTOM: windowtext 1pt solid; BORDER-LEFT: #f0f0f0; PADDING-BOTTOM: 0cm; PADDING-LEFT: 2.85pt; PADDING-RIGHT: 2.85pt; HEIGHT: 14.2pt; BORDER-TOP: #f0f0f0; BORDER-RIGHT: windowtext 1pt solid; PADDING-TOP: 0cm" rowspan="2" width="25%">
<p align="center"><span>Узгидромет, Минздрав</span></p></td></tr>
<tr style="HEIGHT: 14.2pt">
<td style="BORDER-BOTTOM: #f0f0f0; BORDER-LEFT: #f0f0f0; PADDING-BOTTOM: 0cm; PADDING-LEFT: 2.85pt; PADDING-RIGHT: 2.85pt; HEIGHT: 14.2pt; BORDER-TOP: #f0f0f0; BORDER-RIGHT: windowtext 1pt solid; PADDING-TOP: 0cm" width="1%">
<p align="center"></p></td>
<td style="BORDER-BOTTOM: #f0f0f0; BORDER-LEFT: #f0f0f0; PADDING-BOTTOM: 0cm; PADDING-LEFT: 2.85pt; PADDING-RIGHT: 2.85pt; HEIGHT: 14.2pt; BORDER-TOP: #f0f0f0; BORDER-RIGHT: windowtext 1pt solid; PADDING-TOP: 0cm" width="1%">
<p align="center"></p></td>
<td style="BORDER-BOTTOM: #f0f0f0; BORDER-LEFT: #f0f0f0; PADDING-BOTTOM: 0cm; PADDING-LEFT: 2.85pt; PADDING-RIGHT: 2.85pt; HEIGHT: 14.2pt; BORDER-TOP: #f0f0f0; BORDER-RIGHT: windowtext 1pt solid; PADDING-TOP: 0cm" width="1%">
<p align="center"></p></td></tr>
<tr style="HEIGHT: 14.2pt">
<td style="BORDER-BOTTOM: windowtext 1pt solid; BORDER-LEFT: #f0f0f0; PADDING-BOTTOM: 0cm; PADDING-LEFT: 2.85pt; PADDING-RIGHT: 2.85pt; HEIGHT: 14.2pt; BORDER-TOP: #f0f0f0; BORDER-RIGHT: #f0f0f0; PADDING-TOP: 0cm" width="22%">
<p align="center"></p></td>
<td style="BORDER-BOTTOM: #f0f0f0; BORDER-LEFT: #f0f0f0; PADDING-BOTTOM: 0cm; PADDING-LEFT: 2.85pt; PADDING-RIGHT: 2.85pt; HEIGHT: 14.2pt; BORDER-TOP: #f0f0f0; BORDER-RIGHT: #f0f0f0; PADDING-TOP: 0cm" width="1%">
<p align="center"></p></td>
<td style="BORDER-BOTTOM: windowtext 1pt solid; BORDER-LEFT: #f0f0f0; PADDING-BOTTOM: 0cm; PADDING-LEFT: 2.85pt; PADDING-RIGHT: 2.85pt; HEIGHT: 14.2pt; BORDER-TOP: #f0f0f0; BORDER-RIGHT: #f0f0f0; PADDING-TOP: 0cm" width="23%">
<p align="center"></p></td>
<td style="BORDER-BOTTOM: #f0f0f0; BORDER-LEFT: #f0f0f0; PADDING-BOTTOM: 0cm; PADDING-LEFT: 2.85pt; PADDING-RIGHT: 2.85pt; HEIGHT: 14.2pt; BORDER-TOP: #f0f0f0; BORDER-RIGHT: #f0f0f0; PADDING-TOP: 0cm" width="1%">
<p align="center"></p></td>
<td style="BORDER-BOTTOM: windowtext 1pt solid; BORDER-LEFT: #f0f0f0; PADDING-BOTTOM: 0cm; PADDING-LEFT: 2.85pt; PADDING-RIGHT: 2.85pt; HEIGHT: 14.2pt; BORDER-TOP: #f0f0f0; BORDER-RIGHT: #f0f0f0; PADDING-TOP: 0cm" width="23%">
<p align="center"></p></td>
<td style="BORDER-BOTTOM: #f0f0f0; BORDER-LEFT: #f0f0f0; PADDING-BOTTOM: 0cm; PADDING-LEFT: 2.85pt; PADDING-RIGHT: 2.85pt; HEIGHT: 14.2pt; BORDER-TOP: #f0f0f0; BORDER-RIGHT: #f0f0f0; PADDING-TOP: 0cm" width="1%">
<p align="center"></p></td>
<td style="BORDER-BOTTOM: windowtext 1pt solid; BORDER-LEFT: #f0f0f0; PADDING-BOTTOM: 0cm; PADDING-LEFT: 2.85pt; PADDING-RIGHT: 2.85pt; HEIGHT: 14.2pt; BORDER-TOP: #f0f0f0; BORDER-RIGHT: #f0f0f0; PADDING-TOP: 0cm" width="25%">
<p align="center"></p></td></tr>
<tr style="HEIGHT: 14.2pt">
<td style="BORDER-BOTTOM: windowtext 1pt solid; BORDER-LEFT: windowtext 1pt solid; PADDING-BOTTOM: 0cm; PADDING-LEFT: 2.85pt; PADDING-RIGHT: 2.85pt; HEIGHT: 14.2pt; BORDER-TOP: #f0f0f0; BORDER-RIGHT: windowtext 1pt solid; PADDING-TOP: 0cm" rowspan="2" width="22%">
<p align="center"><span>Поверхностные водотоки</span></p></td>
<td style="BORDER-BOTTOM: windowtext 1pt solid; BORDER-LEFT: #f0f0f0; PADDING-BOTTOM: 0cm; PADDING-LEFT: 2.85pt; PADDING-RIGHT: 2.85pt; HEIGHT: 14.2pt; BORDER-TOP: #f0f0f0; BORDER-RIGHT: windowtext 1pt solid; PADDING-TOP: 0cm" width="1%">
<p align="center"></p></td>
<td style="BORDER-BOTTOM: windowtext 1pt solid; BORDER-LEFT: #f0f0f0; PADDING-BOTTOM: 0cm; PADDING-LEFT: 2.85pt; PADDING-RIGHT: 2.85pt; HEIGHT: 14.2pt; BORDER-TOP: #f0f0f0; BORDER-RIGHT: windowtext 1pt solid; PADDING-TOP: 0cm" rowspan="2" width="23%">
<p align="center"><span>Мониторинг загрязненности радионуклидами</span></p></td>
<td style="BORDER-BOTTOM: windowtext 1pt solid; BORDER-LEFT: #f0f0f0; PADDING-BOTTOM: 0cm; PADDING-LEFT: 2.85pt; PADDING-RIGHT: 2.85pt; HEIGHT: 14.2pt; BORDER-TOP: #f0f0f0; BORDER-RIGHT: windowtext 1pt solid; PADDING-TOP: 0cm" width="1%">
<p align="center"></p></td>
<td style="BORDER-BOTTOM: windowtext 1pt solid; BORDER-LEFT: #f0f0f0; PADDING-BOTTOM: 0cm; PADDING-LEFT: 2.85pt; PADDING-RIGHT: 2.85pt; HEIGHT: 14.2pt; BORDER-TOP: #f0f0f0; BORDER-RIGHT: windowtext 1pt solid; PADDING-TOP: 0cm" rowspan="2" width="23%">
<p align="center"><span>Оценка и прогноз уровня загрязнения</span></p></td>
<td style="BORDER-BOTTOM: windowtext 1pt solid; BORDER-LEFT: #f0f0f0; PADDING-BOTTOM: 0cm; PADDING-LEFT: 2.85pt; PADDING-RIGHT: 2.85pt; HEIGHT: 14.2pt; BORDER-TOP: #f0f0f0; BORDER-RIGHT: windowtext 1pt solid; PADDING-TOP: 0cm" width="1%">
<p align="center"></p></td>
<td style="BORDER-BOTTOM: windowtext 1pt solid; BORDER-LEFT: #f0f0f0; PADDING-BOTTOM: 0cm; PADDING-LEFT: 2.85pt; PADDING-RIGHT: 2.85pt; HEIGHT: 14.2pt; BORDER-TOP: #f0f0f0; BORDER-RIGHT: windowtext 1pt solid; PADDING-TOP: 0cm" rowspan="2" width="25%">
<p align="center"><span>Узгидромет, Госкомгеологии, Минздрав</span></p></td></tr>
<tr style="HEIGHT: 14.2pt">
<td style="BORDER-BOTTOM: #f0f0f0; BORDER-LEFT: #f0f0f0; PADDING-BOTTOM: 0cm; PADDING-LEFT: 2.85pt; PADDING-RIGHT: 2.85pt; HEIGHT: 14.2pt; BORDER-TOP: #f0f0f0; BORDER-RIGHT: windowtext 1pt solid; PADDING-TOP: 0cm" width="1%">
<p align="center"></p></td>
<td style="BORDER-BOTTOM: #f0f0f0; BORDER-LEFT: #f0f0f0; PADDING-BOTTOM: 0cm; PADDING-LEFT: 2.85pt; PADDING-RIGHT: 2.85pt; HEIGHT: 14.2pt; BORDER-TOP: #f0f0f0; BORDER-RIGHT: windowtext 1pt solid; PADDING-TOP: 0cm" width="1%">
<p align="center"></p></td>
<td style="BORDER-BOTTOM: #f0f0f0; BORDER-LEFT: #f0f0f0; PADDING-BOTTOM: 0cm; PADDING-LEFT: 2.85pt; PADDING-RIGHT: 2.85pt; HEIGHT: 14.2pt; BORDER-TOP: #f0f0f0; BORDER-RIGHT: windowtext 1pt solid; PADDING-TOP: 0cm" width="1%">
<p align="center"></p></td></tr>
<tr style="HEIGHT: 14.2pt">
<td style="BORDER-BOTTOM: windowtext 1pt solid; BORDER-LEFT: #f0f0f0; PADDING-BOTTOM: 0cm; PADDING-LEFT: 2.85pt; PADDING-RIGHT: 2.85pt; HEIGHT: 14.2pt; BORDER-TOP: #f0f0f0; BORDER-RIGHT: #f0f0f0; PADDING-TOP: 0cm" width="22%">
<p align="center"></p></td>
<td style="BORDER-BOTTOM: #f0f0f0; BORDER-LEFT: #f0f0f0; PADDING-BOTTOM: 0cm; PADDING-LEFT: 2.85pt; PADDING-RIGHT: 2.85pt; HEIGHT: 14.2pt; BORDER-TOP: #f0f0f0; BORDER-RIGHT: #f0f0f0; PADDING-TOP: 0cm" width="1%">
<p align="center"></p></td>
<td style="BORDER-BOTTOM: windowtext 1pt solid; BORDER-LEFT: #f0f0f0; PADDING-BOTTOM: 0cm; PADDING-LEFT: 2.85pt; PADDING-RIGHT: 2.85pt; HEIGHT: 14.2pt; BORDER-TOP: #f0f0f0; BORDER-RIGHT: #f0f0f0; PADDING-TOP: 0cm" width="23%">
<p align="center"></p></td>
<td style="BORDER-BOTTOM: #f0f0f0; BORDER-LEFT: #f0f0f0; PADDING-BOTTOM: 0cm; PADDING-LEFT: 2.85pt; PADDING-RIGHT: 2.85pt; HEIGHT: 14.2pt; BORDER-TOP: #f0f0f0; BORDER-RIGHT: #f0f0f0; PADDING-TOP: 0cm" width="1%">
<p align="center"></p></td>
<td style="BORDER-BOTTOM: windowtext 1pt solid; BORDER-LEFT: #f0f0f0; PADDING-BOTTOM: 0cm; PADDING-LEFT: 2.85pt; PADDING-RIGHT: 2.85pt; HEIGHT: 14.2pt; BORDER-TOP: #f0f0f0; BORDER-RIGHT: #f0f0f0; PADDING-TOP: 0cm" width="23%">
<p align="center"></p></td>
<td style="BORDER-BOTTOM: #f0f0f0; BORDER-LEFT: #f0f0f0; PADDING-BOTTOM: 0cm; PADDING-LEFT: 2.85pt; PADDING-RIGHT: 2.85pt; HEIGHT: 14.2pt; BORDER-TOP: #f0f0f0; BORDER-RIGHT: #f0f0f0; PADDING-TOP: 0cm" width="1%">
<p align="center"></p></td>
<td style="BORDER-BOTTOM: windowtext 1pt solid; BORDER-LEFT: #f0f0f0; PADDING-BOTTOM: 0cm; PADDING-LEFT: 2.85pt; PADDING-RIGHT: 2.85pt; HEIGHT: 14.2pt; BORDER-TOP: #f0f0f0; BORDER-RIGHT: #f0f0f0; PADDING-TOP: 0cm" width="25%">
<p align="center"></p></td></tr>
<tr style="HEIGHT: 14.2pt">
<td style="BORDER-BOTTOM: windowtext 1pt solid; BORDER-LEFT: windowtext 1pt solid; PADDING-BOTTOM: 0cm; PADDING-LEFT: 2.85pt; PADDING-RIGHT: 2.85pt; HEIGHT: 14.2pt; BORDER-TOP: #f0f0f0; BORDER-RIGHT: windowtext 1pt solid; PADDING-TOP: 0cm" rowspan="2" width="22%">
<p align="center"><span>Территории бывших урановых месторождений, луга, пастбища, отвалы забалансовых руд, хвостохранилища</span></p></td>
<td style="BORDER-BOTTOM: windowtext 1pt solid; BORDER-LEFT: #f0f0f0; PADDING-BOTTOM: 0cm; PADDING-LEFT: 2.85pt; PADDING-RIGHT: 2.85pt; HEIGHT: 14.2pt; BORDER-TOP: #f0f0f0; BORDER-RIGHT: windowtext 1pt solid; PADDING-TOP: 0cm" width="1%">
<p align="center"> </p></td>
<td style="BORDER-BOTTOM: windowtext 1pt solid; BORDER-LEFT: #f0f0f0; PADDING-BOTTOM: 0cm; PADDING-LEFT: 2.85pt; PADDING-RIGHT: 2.85pt; HEIGHT: 14.2pt; BORDER-TOP: #f0f0f0; BORDER-RIGHT: windowtext 1pt solid; PADDING-TOP: 0cm" rowspan="2" width="23%">
<p align="center"><span>Мониторинг загрязненности радионуклидами</span></p></td>
<td style="BORDER-BOTTOM: windowtext 1pt solid; BORDER-LEFT: #f0f0f0; PADDING-BOTTOM: 0cm; PADDING-LEFT: 2.85pt; PADDING-RIGHT: 2.85pt; HEIGHT: 14.2pt; BORDER-TOP: #f0f0f0; BORDER-RIGHT: windowtext 1pt solid; PADDING-TOP: 0cm" width="1%">
<p align="center"></p></td>
<td style="BORDER-BOTTOM: windowtext 1pt solid; BORDER-LEFT: #f0f0f0; PADDING-BOTTOM: 0cm; PADDING-LEFT: 2.85pt; PADDING-RIGHT: 2.85pt; HEIGHT: 14.2pt; BORDER-TOP: #f0f0f0; BORDER-RIGHT: windowtext 1pt solid; PADDING-TOP: 0cm" rowspan="2" width="23%">
<p align="center"><span>Оценка и прогноз уровня загрязнения</span></p></td>
<td style="BORDER-BOTTOM: windowtext 1pt solid; BORDER-LEFT: #f0f0f0; PADDING-BOTTOM: 0cm; PADDING-LEFT: 2.85pt; PADDING-RIGHT: 2.85pt; HEIGHT: 14.2pt; BORDER-TOP: #f0f0f0; BORDER-RIGHT: windowtext 1pt solid; PADDING-TOP: 0cm" width="1%">
<p align="center"></p></td>
<td style="BORDER-BOTTOM: windowtext 1pt solid; BORDER-LEFT: #f0f0f0; PADDING-BOTTOM: 0cm; PADDING-LEFT: 2.85pt; PADDING-RIGHT: 2.85pt; HEIGHT: 14.2pt; BORDER-TOP: #f0f0f0; BORDER-RIGHT: windowtext 1pt solid; PADDING-TOP: 0cm" rowspan="2" width="25%">
<p align="center"><span>Узгидромет, Госкомгеологии, Госкомветеринарии, Госкомземгеодезкадастр</span></p></td></tr>
<tr style="HEIGHT: 14.2pt">
<td style="BORDER-BOTTOM: #f0f0f0; BORDER-LEFT: #f0f0f0; PADDING-BOTTOM: 0cm; PADDING-LEFT: 2.85pt; PADDING-RIGHT: 2.85pt; HEIGHT: 14.2pt; BORDER-TOP: #f0f0f0; BORDER-RIGHT: windowtext 1pt solid; PADDING-TOP: 0cm" width="1%">
<p align="center"></p></td>
<td style="BORDER-BOTTOM: #f0f0f0; BORDER-LEFT: #f0f0f0; PADDING-BOTTOM: 0cm; PADDING-LEFT: 2.85pt; PADDING-RIGHT: 2.85pt; HEIGHT: 14.2pt; BORDER-TOP: #f0f0f0; BORDER-RIGHT: windowtext 1pt solid; PADDING-TOP: 0cm" width="1%">
<p align="center"></p></td>
<td style="BORDER-BOTTOM: #f0f0f0; BORDER-LEFT: #f0f0f0; PADDING-BOTTOM: 0cm; PADDING-LEFT: 2.85pt; PADDING-RIGHT: 2.85pt; HEIGHT: 14.2pt; BORDER-TOP: #f0f0f0; BORDER-RIGHT: windowtext 1pt solid; PADDING-TOP: 0cm" width="1%">
<p align="center"></p></td></tr>
<tr style="HEIGHT: 14.2pt">
<td style="BORDER-BOTTOM: windowtext 1pt solid; BORDER-LEFT: #f0f0f0; PADDING-BOTTOM: 0cm; PADDING-LEFT: 2.85pt; PADDING-RIGHT: 2.85pt; HEIGHT: 14.2pt; BORDER-TOP: #f0f0f0; BORDER-RIGHT: #f0f0f0; PADDING-TOP: 0cm" width="22%">
<p align="center"></p></td>
<td style="BORDER-BOTTOM: #f0f0f0; BORDER-LEFT: #f0f0f0; PADDING-BOTTOM: 0cm; PADDING-LEFT: 2.85pt; PADDING-RIGHT: 2.85pt; HEIGHT: 14.2pt; BORDER-TOP: #f0f0f0; BORDER-RIGHT: #f0f0f0; PADDING-TOP: 0cm" width="1%">
<p align="center"></p></td>
<td style="BORDER-BOTTOM: windowtext 1pt solid; BORDER-LEFT: #f0f0f0; PADDING-BOTTOM: 0cm; PADDING-LEFT: 2.85pt; PADDING-RIGHT: 2.85pt; HEIGHT: 14.2pt; BORDER-TOP: #f0f0f0; BORDER-RIGHT: #f0f0f0; PADDING-TOP: 0cm" width="23%">
<p align="center"></p></td>
<td style="BORDER-BOTTOM: #f0f0f0; BORDER-LEFT: #f0f0f0; PADDING-BOTTOM: 0cm; PADDING-LEFT: 2.85pt; PADDING-RIGHT: 2.85pt; HEIGHT: 14.2pt; BORDER-TOP: #f0f0f0; BORDER-RIGHT: #f0f0f0; PADDING-TOP: 0cm" width="1%">
<p align="center"></p></td>
<td style="BORDER-BOTTOM: windowtext 1pt solid; BORDER-LEFT: #f0f0f0; PADDING-BOTTOM: 0cm; PADDING-LEFT: 2.85pt; PADDING-RIGHT: 2.85pt; HEIGHT: 14.2pt; BORDER-TOP: #f0f0f0; BORDER-RIGHT: #f0f0f0; PADDING-TOP: 0cm" width="23%">
<p align="center"></p></td>
<td style="BORDER-BOTTOM: #f0f0f0; BORDER-LEFT: #f0f0f0; PADDING-BOTTOM: 0cm; PADDING-LEFT: 2.85pt; PADDING-RIGHT: 2.85pt; HEIGHT: 14.2pt; BORDER-TOP: #f0f0f0; BORDER-RIGHT: #f0f0f0; PADDING-TOP: 0cm" width="1%">
<p align="center"></p></td>
<td style="BORDER-BOTTOM: windowtext 1pt solid; BORDER-LEFT: #f0f0f0; PADDING-BOTTOM: 0cm; PADDING-LEFT: 2.85pt; PADDING-RIGHT: 2.85pt; HEIGHT: 14.2pt; BORDER-TOP: #f0f0f0; BORDER-RIGHT: #f0f0f0; PADDING-TOP: 0cm" width="25%">
<p align="center"></p></td></tr>
<tr style="HEIGHT: 14.2pt">
<td style="BORDER-BOTTOM: windowtext 1pt solid; BORDER-LEFT: windowtext 1pt solid; PADDING-BOTTOM: 0cm; PADDING-LEFT: 2.85pt; PADDING-RIGHT: 2.85pt; HEIGHT: 14.2pt; BORDER-TOP: #f0f0f0; BORDER-RIGHT: windowtext 1pt solid; PADDING-TOP: 0cm" rowspan="2" width="22%">
<p align="center"><span>Места общего пользования населенных пунктов, промышленные площадки</span></p></td>
<td style="BORDER-BOTTOM: windowtext 1pt solid; BORDER-LEFT: #f0f0f0; PADDING-BOTTOM: 0cm; PADDING-LEFT: 2.85pt; PADDING-RIGHT: 2.85pt; HEIGHT: 14.2pt; BORDER-TOP: #f0f0f0; BORDER-RIGHT: windowtext 1pt solid; PADDING-TOP: 0cm" width="1%">
<p align="center"></p></td>
<td style="BORDER-BOTTOM: windowtext 1pt solid; BORDER-LEFT: #f0f0f0; PADDING-BOTTOM: 0cm; PADDING-LEFT: 2.85pt; PADDING-RIGHT: 2.85pt; HEIGHT: 14.2pt; BORDER-TOP: #f0f0f0; BORDER-RIGHT: windowtext 1pt solid; PADDING-TOP: 0cm" rowspan="2" width="23%">
<p align="center"><span>Контроль мощности экспозиционной дозы мест общего пользования и промышленных площадок</span></p></td>
<td style="BORDER-BOTTOM: windowtext 1pt solid; BORDER-LEFT: #f0f0f0; PADDING-BOTTOM: 0cm; PADDING-LEFT: 2.85pt; PADDING-RIGHT: 2.85pt; HEIGHT: 14.2pt; BORDER-TOP: #f0f0f0; BORDER-RIGHT: windowtext 1pt solid; PADDING-TOP: 0cm" width="1%">
<p align="center"></p></td>
<td style="BORDER-BOTTOM: windowtext 1pt solid; BORDER-LEFT: #f0f0f0; PADDING-BOTTOM: 0cm; PADDING-LEFT: 2.85pt; PADDING-RIGHT: 2.85pt; HEIGHT: 14.2pt; BORDER-TOP: #f0f0f0; BORDER-RIGHT: windowtext 1pt solid; PADDING-TOP: 0cm" rowspan="2" width="23%">
<p align="center"><span>Оценка, прогноз уровня загрязнения и разработка мероприятий по устранению последствий</span></p></td>
<td style="BORDER-BOTTOM: windowtext 1pt solid; BORDER-LEFT: #f0f0f0; PADDING-BOTTOM: 0cm; PADDING-LEFT: 2.85pt; PADDING-RIGHT: 2.85pt; HEIGHT: 14.2pt; BORDER-TOP: #f0f0f0; BORDER-RIGHT: windowtext 1pt solid; PADDING-TOP: 0cm" width="1%">
<p align="center"></p></td>
<td style="BORDER-BOTTOM: windowtext 1pt solid; BORDER-LEFT: #f0f0f0; PADDING-BOTTOM: 0cm; PADDING-LEFT: 2.85pt; PADDING-RIGHT: 2.85pt; HEIGHT: 14.2pt; BORDER-TOP: #f0f0f0; BORDER-RIGHT: windowtext 1pt solid; PADDING-TOP: 0cm" rowspan="2" width="25%">
<p align="center"><span>Минздрав, Госкомгеологии,</span></p></td></tr>
<tr style="HEIGHT: 14.2pt">
<td style="BORDER-BOTTOM: #f0f0f0; BORDER-LEFT: #f0f0f0; PADDING-BOTTOM: 0cm; PADDING-LEFT: 2.85pt; PADDING-RIGHT: 2.85pt; HEIGHT: 14.2pt; BORDER-TOP: #f0f0f0; BORDER-RIGHT: windowtext 1pt solid; PADDING-TOP: 0cm" width="1%">
<p align="center"></p></td>
<td style="BORDER-BOTTOM: #f0f0f0; BORDER-LEFT: #f0f0f0; PADDING-BOTTOM: 0cm; PADDING-LEFT: 2.85pt; PADDING-RIGHT: 2.85pt; HEIGHT: 14.2pt; BORDER-TOP: #f0f0f0; BORDER-RIGHT: windowtext 1pt solid; PADDING-TOP: 0cm" width="1%">
<p align="center"></p></td>
<td style="BORDER-BOTTOM: #f0f0f0; BORDER-LEFT: #f0f0f0; PADDING-BOTTOM: 0cm; PADDING-LEFT: 2.85pt; PADDING-RIGHT: 2.85pt; HEIGHT: 14.2pt; BORDER-TOP: #f0f0f0; BORDER-RIGHT: windowtext 1pt solid; PADDING-TOP: 0cm" width="1%">
<p align="center"></p></td></tr>
<tr style="HEIGHT: 14.2pt">
<td style="BORDER-BOTTOM: windowtext 1pt solid; BORDER-LEFT: #f0f0f0; PADDING-BOTTOM: 0cm; PADDING-LEFT: 2.85pt; PADDING-RIGHT: 2.85pt; HEIGHT: 14.2pt; BORDER-TOP: #f0f0f0; BORDER-RIGHT: #f0f0f0; PADDING-TOP: 0cm" width="22%">
<p align="center"></p></td>
<td style="BORDER-BOTTOM: #f0f0f0; BORDER-LEFT: #f0f0f0; PADDING-BOTTOM: 0cm; PADDING-LEFT: 2.85pt; PADDING-RIGHT: 2.85pt; HEIGHT: 14.2pt; BORDER-TOP: #f0f0f0; BORDER-RIGHT: #f0f0f0; PADDING-TOP: 0cm" width="1%">
<p align="center"></p></td>
<td style="BORDER-BOTTOM: windowtext 1pt solid; BORDER-LEFT: #f0f0f0; PADDING-BOTTOM: 0cm; PADDING-LEFT: 2.85pt; PADDING-RIGHT: 2.85pt; HEIGHT: 14.2pt; BORDER-TOP: #f0f0f0; BORDER-RIGHT: #f0f0f0; PADDING-TOP: 0cm" width="23%">
<p align="center"></p></td>
<td style="BORDER-BOTTOM: #f0f0f0; BORDER-LEFT: #f0f0f0; PADDING-BOTTOM: 0cm; PADDING-LEFT: 2.85pt; PADDING-RIGHT: 2.85pt; HEIGHT: 14.2pt; BORDER-TOP: #f0f0f0; BORDER-RIGHT: #f0f0f0; PADDING-TOP: 0cm" width="1%">
<p align="center"></p></td>
<td style="BORDER-BOTTOM: windowtext 1pt solid; BORDER-LEFT: #f0f0f0; PADDING-BOTTOM: 0cm; PADDING-LEFT: 2.85pt; PADDING-RIGHT: 2.85pt; HEIGHT: 14.2pt; BORDER-TOP: #f0f0f0; BORDER-RIGHT: #f0f0f0; PADDING-TOP: 0cm" width="23%">
<p align="center"></p></td>
<td style="BORDER-BOTTOM: #f0f0f0; BORDER-LEFT: #f0f0f0; PADDING-BOTTOM: 0cm; PADDING-LEFT: 2.85pt; PADDING-RIGHT: 2.85pt; HEIGHT: 14.2pt; BORDER-TOP: #f0f0f0; BORDER-RIGHT: #f0f0f0; PADDING-TOP: 0cm" width="1%">
<p align="center"></p></td>
<td style="BORDER-BOTTOM: windowtext 1pt solid; BORDER-LEFT: #f0f0f0; PADDING-BOTTOM: 0cm; PADDING-LEFT: 2.85pt; PADDING-RIGHT: 2.85pt; HEIGHT: 14.2pt; BORDER-TOP: #f0f0f0; BORDER-RIGHT: #f0f0f0; PADDING-TOP: 0cm" width="25%">
<p align="center"></p></td></tr>
<tr style="HEIGHT: 14.2pt">
<td style="BORDER-BOTTOM: windowtext 1pt solid; BORDER-LEFT: windowtext 1pt solid; PADDING-BOTTOM: 0cm; PADDING-LEFT: 2.85pt; PADDING-RIGHT: 2.85pt; HEIGHT: 14.2pt; BORDER-TOP: #f0f0f0; BORDER-RIGHT: windowtext 1pt solid; PADDING-TOP: 0cm" rowspan="2" width="22%">
<p align="center"><span>Метеоплощадки и метеопосты</span></p></td>
<td style="BORDER-BOTTOM: windowtext 1pt solid; BORDER-LEFT: #f0f0f0; PADDING-BOTTOM: 0cm; PADDING-LEFT: 2.85pt; PADDING-RIGHT: 2.85pt; HEIGHT: 14.2pt; BORDER-TOP: #f0f0f0; BORDER-RIGHT: windowtext 1pt solid; PADDING-TOP: 0cm" width="1%">
<p align="center"></p></td>
<td style="BORDER-BOTTOM: windowtext 1pt solid; BORDER-LEFT: #f0f0f0; PADDING-BOTTOM: 0cm; PADDING-LEFT: 2.85pt; PADDING-RIGHT: 2.85pt; HEIGHT: 14.2pt; BORDER-TOP: #f0f0f0; BORDER-RIGHT: windowtext 1pt solid; PADDING-TOP: 0cm" rowspan="2" width="23%">
<p align="center"><span>Естественный гамма-фон</span></p></td>
<td style="BORDER-BOTTOM: windowtext 1pt solid; BORDER-LEFT: #f0f0f0; PADDING-BOTTOM: 0cm; PADDING-LEFT: 2.85pt; PADDING-RIGHT: 2.85pt; HEIGHT: 14.2pt; BORDER-TOP: #f0f0f0; BORDER-RIGHT: windowtext 1pt solid; PADDING-TOP: 0cm" width="1%">
<p align="center"></p></td>
<td style="BORDER-BOTTOM: windowtext 1pt solid; BORDER-LEFT: #f0f0f0; PADDING-BOTTOM: 0cm; PADDING-LEFT: 2.85pt; PADDING-RIGHT: 2.85pt; HEIGHT: 14.2pt; BORDER-TOP: #f0f0f0; BORDER-RIGHT: windowtext 1pt solid; PADDING-TOP: 0cm" rowspan="2" width="23%">
<p align="center"><span>Оценка, прогноз уровня загрязнения и разработка мероприятий по устранению последствий</span></p></td>
<td style="BORDER-BOTTOM: windowtext 1pt solid; BORDER-LEFT: #f0f0f0; PADDING-BOTTOM: 0cm; PADDING-LEFT: 2.85pt; PADDING-RIGHT: 2.85pt; HEIGHT: 14.2pt; BORDER-TOP: #f0f0f0; BORDER-RIGHT: windowtext 1pt solid; PADDING-TOP: 0cm" width="1%">
<p align="center"></p></td>
<td style="BORDER-BOTTOM: windowtext 1pt solid; BORDER-LEFT: #f0f0f0; PADDING-BOTTOM: 0cm; PADDING-LEFT: 2.85pt; PADDING-RIGHT: 2.85pt; HEIGHT: 14.2pt; BORDER-TOP: #f0f0f0; BORDER-RIGHT: windowtext 1pt solid; PADDING-TOP: 0cm" rowspan="2" width="25%">
<p align="center"><span>Узгидромет</span></p></td></tr>
<tr style="HEIGHT: 14.2pt">
<td style="BORDER-BOTTOM: #f0f0f0; BORDER-LEFT: #f0f0f0; PADDING-BOTTOM: 0cm; PADDING-LEFT: 2.85pt; PADDING-RIGHT: 2.85pt; HEIGHT: 14.2pt; BORDER-TOP: #f0f0f0; BORDER-RIGHT: windowtext 1pt solid; PADDING-TOP: 0cm" width="1%">
<p align="center"></p></td>
<td style="BORDER-BOTTOM: #f0f0f0; BORDER-LEFT: #f0f0f0; PADDING-BOTTOM: 0cm; PADDING-LEFT: 2.85pt; PADDING-RIGHT: 2.85pt; HEIGHT: 14.2pt; BORDER-TOP: #f0f0f0; BORDER-RIGHT: windowtext 1pt solid; PADDING-TOP: 0cm" width="1%">
<p align="center"></p></td>
<td style="BORDER-BOTTOM: #f0f0f0; BORDER-LEFT: #f0f0f0; PADDING-BOTTOM: 0cm; PADDING-LEFT: 2.85pt; PADDING-RIGHT: 2.85pt; HEIGHT: 14.2pt; BORDER-TOP: #f0f0f0; BORDER-RIGHT: windowtext 1pt solid; PADDING-TOP: 0cm" width="1%">
<p align="center"></p></td></tr></tbody></table></div></div><div class="BY_DEFAULT lx_elem" onmousemove="lx_mo(event,4565091)"><div class="lx_elem2"><div class="lx_elem3"><span onclick="lx_sf(4565091)"><img src="/img/cmt.svg" />Hujjatga taklif yuborish</span><span onclick="lx_pa(4565091)"><img src="/img/vlm.svg" />Audioni tinglash</span><span onclick="lx_cl(4565091)"><img src="/img/lnk.svg" />Hujjat elementidan havola olish</span></div></div><div name="4565091" id="4565091"></div></div><div class="APPL_BANNER_LANDSCAPE_TITLE lx_elem" onmousemove="lx_mo(event,4565093)"><div class="lx_elem2"><div class="lx_elem3"><span onclick="lx_sf(4565093)"><img src="/img/cmt.svg" />Hujjatga taklif yuborish</span><span onclick="lx_pa(4565093)"><img src="/img/vlm.svg" />Audioni tinglash</span><span onclick="lx_cl(4565093)"><img src="/img/lnk.svg" />Hujjat elementidan havola olish</span></div></div><div name="4565093" id="4565093">ПРИЛОЖЕНИЕ № 2<br />к <a href="/uz/docs/4559315">постановлению</a> Кабинета Министров от 15 октября 2019 года № 869</div></div><div class="ACT_FORM lx_elem" onmousemove="lx_mo(event,4565133)"><div class="lx_elem2"><div class="lx_elem3"><span onclick="lx_sf(4565133)"><img src="/img/cmt.svg" />Hujjatga taklif yuborish</span><span onclick="lx_pa(4565133)"><img src="/img/vlm.svg" />Audioni tinglash</span><span onclick="lx_cl(4565133)"><img src="/img/lnk.svg" />Hujjat elementidan havola olish</span></div></div><div name="4565133" id="4565133"><strong>ПОРЯДОК</strong></div></div><div class="ACT_TITLE_APPL lx_elem" onmousemove="lx_mo(event,4565135)"><div class="lx_elem2"><div class="lx_elem3"><span onclick="lx_sf(4565135)"><img src="/img/cmt.svg" />Hujjatga taklif yuborish</span><span onclick="lx_pa(4565135)"><img src="/img/vlm.svg" />Audioni tinglash</span><span onclick="lx_cl(4565135)"><img src="/img/lnk.svg" />Hujjat elementidan havola olish</span></div></div><div name="4565135" id="4565135"><strong>взаимодействия уполномоченных организаций и силовых структур при обнаружении несанкционированных (бесхозных) источников ионизирующего излучения</strong></div></div><div class="BY_DEFAULT lx_elem" onmousemove="lx_mo(event,4565136)"><div class="lx_elem2"><div class="lx_elem3"><span onclick="lx_sf(4565136)"><img src="/img/cmt.svg" />Hujjatga taklif yuborish</span><span onclick="lx_pa(4565136)"><img src="/img/vlm.svg" />Audioni tinglash</span><span onclick="lx_cl(4565136)"><img src="/img/lnk.svg" />Hujjat elementidan havola olish</span></div></div><div name="4565136" id="4565136"></div></div><div class="TEXT_HEADER_DEFAULT lx_elem" onmousemove="lx_mo(event,4565138)"><div class="lx_elem2"><div class="lx_elem3"><span onclick="lx_sf(4565138)"><img src="/img/cmt.svg" />Hujjatga taklif yuborish</span><span onclick="lx_pa(4565138)"><img src="/img/vlm.svg" />Audioni tinglash</span><span onclick="lx_cl(4565138)"><img src="/img/lnk.svg" />Hujjat elementidan havola olish</span></div></div><div name="4565138" id="4565138"><strong>Глава 1. Общие положения</strong></div></div><div class="ACT_TEXT lx_elem" onmousemove="lx_mo(event,4565139)"><div class="lx_elem2"><div class="lx_elem3"><span onclick="lx_sf(4565139)"><img src="/img/cmt.svg" />Hujjatga taklif yuborish</span><span onclick="lx_pa(4565139)"><img src="/img/vlm.svg" />Audioni tinglash</span><span onclick="lx_cl(4565139)"><img src="/img/lnk.svg" />Hujjat elementidan havola olish</span></div></div><div name="4565139" id="4565139">1. Настоящий Порядок определяет очередность мероприятий, проводимых при обнаружении (выявлении) несанкционированных (бесхозных) источников ионизирующего излучения и их исполнителей, а также функции уполномоченных организаций и силовых структур в области обеспечения радиационной безопасности населения и окружающей среды.</div></div><div class="ACT_TEXT lx_elem" onmousemove="lx_mo(event,4565140)"><div class="lx_elem2"><div class="lx_elem3"><span onclick="lx_sf(4565140)"><img src="/img/cmt.svg" />Hujjatga taklif yuborish</span><span onclick="lx_pa(4565140)"><img src="/img/vlm.svg" />Audioni tinglash</span><span onclick="lx_cl(4565140)"><img src="/img/lnk.svg" />Hujjat elementidan havola olish</span></div></div><div name="4565140" id="4565140">2. В настоящем Порядке применяются следующие основные понятия:</div></div><div class="ACT_TEXT lx_elem" onmousemove="lx_mo(event,4565141)"><div class="lx_elem2"><div class="lx_elem3"><span onclick="lx_sf(4565141)"><img src="/img/cmt.svg" />Hujjatga taklif yuborish</span><span onclick="lx_pa(4565141)"><img src="/img/vlm.svg" />Audioni tinglash</span><span onclick="lx_cl(4565141)"><img src="/img/lnk.svg" />Hujjat elementidan havola olish</span></div></div><div name="4565141" id="4565141"><strong>несанкционированный (бесхозный) источник ионизирующего излучения — </strong>радиоактивное вещество или ядерный материал, обнаруженный или выявленный активными действиями и не внесённый в национальный реестр источников ионизирующих излучений (далее — ИИИ);</div></div><div class="ACT_TEXT lx_elem" onmousemove="lx_mo(event,4565145)"><div class="lx_elem2"><div class="lx_elem3"><span onclick="lx_sf(4565145)"><img src="/img/cmt.svg" />Hujjatga taklif yuborish</span><span onclick="lx_pa(4565145)"><img src="/img/vlm.svg" />Audioni tinglash</span><span onclick="lx_cl(4565145)"><img src="/img/lnk.svg" />Hujjat elementidan havola olish</span></div></div><div name="4565145" id="4565145"><strong>подразделения реагирования</strong> — специально подготовленные и оснащенные подразделения и формирования, предназначенные для проведения работ по предупреждению возникновения и (или) выявлению (радиационная разведка), локализации (обозначение и ограничение) и ликвидации (обезвреживание ИИИ, дезактивация) очага радиационного загрязнения местности;</div></div><div class="ACT_TEXT lx_elem" onmousemove="lx_mo(event,4565147)"><div class="lx_elem2"><div class="lx_elem3"><span onclick="lx_sf(4565147)"><img src="/img/cmt.svg" />Hujjatga taklif yuborish</span><span onclick="lx_pa(4565147)"><img src="/img/vlm.svg" />Audioni tinglash</span><span onclick="lx_cl(4565147)"><img src="/img/lnk.svg" />Hujjat elementidan havola olish</span></div></div><div name="4565147" id="4565147"><strong>субъекты оборота радиоактивных веществ и радиоактивных отходов</strong> — юридические лица, осуществляющие деятельность в сфере оборота радиоактивных веществ и радиоактивных отходов по добыче, производству, выработке, переработке, использованию, хранению, обслуживанию, транспортировке, включая перемещение через таможенную границу Республики Узбекистан, утилизации, обезвреживанию и захоронению радиоактивных веществ и радиоактивных отходов на территории Республики Узбекистан в установленном законодательством порядке.</div></div><div class="TEXT_HEADER_DEFAULT lx_elem" onmousemove="lx_mo(event,4565149)"><div class="lx_elem2"><div class="lx_elem3"><span onclick="lx_sf(4565149)"><img src="/img/cmt.svg" />Hujjatga taklif yuborish</span><span onclick="lx_pa(4565149)"><img src="/img/vlm.svg" />Audioni tinglash</span><span onclick="lx_cl(4565149)"><img src="/img/lnk.svg" />Hujjat elementidan havola olish</span></div></div><div name="4565149" id="4565149"><strong>Глава 2. </strong><strong>Порядок проведения мероприятий при обнаружении несанкционированных (бесхозных) ИИИ</strong></div></div><div class="BY_DEFAULT lx_elem" onmousemove="lx_mo(event,4565150)"><div class="lx_elem2"><div class="lx_elem3"><span onclick="lx_sf(4565150)"><img src="/img/cmt.svg" />Hujjatga taklif yuborish</span><span onclick="lx_pa(4565150)"><img src="/img/vlm.svg" />Audioni tinglash</span><span onclick="lx_cl(4565150)"><img src="/img/lnk.svg" />Hujjat elementidan havola olish</span></div></div><div name="4565150" id="4565150"></div></div><div class="COMMENT lx_no_select"><label id="s3934"></label><div name="edi7529960" id="edi7529960">См. <a href="/uz/docs/4559315?ONDATE=30.01.2025 00#7364774">предыдущую</a> редакцию.</div></div><div class="BY_DEFAULT lx_elem" onmousemove="lx_mo(event,7529960)"><div class="lx_elem2"><div class="lx_elem3"><span onclick="lx_sf(7529960)"><img src="/img/cmt.svg" />Hujjatga taklif yuborish</span><span onclick="lx_pa(7529960)"><img src="/img/vlm.svg" />Audioni tinglash</span><span onclick="lx_cl(7529960)"><img src="/img/lnk.svg" />Hujjat elementidan havola olish</span></div></div><div name="7529960" id="7529960"></div></div><div class="ACT_TEXT lx_elem" onmousemove="lx_mo(event,7529962)"><div class="lx_elem2"><div class="lx_elem3"><span onclick="lx_sf(7529962)"><img src="/img/cmt.svg" />Hujjatga taklif yuborish</span><span onclick="lx_pa(7529962)"><img src="/img/vlm.svg" />Audioni tinglash</span><span onclick="lx_cl(7529962)"><img src="/img/lnk.svg" />Hujjat elementidan havola olish</span></div></div><div name="7529962" id="7529962">3. В случаях обнаружения у субъектов оборота радиоактивных веществ и радиоактивных отходов (далее - радиоактивные материалы) потерь радиоактивных материалов, а также найденных или неучтенных радиоактивных материалов они в течение одного часа информируют вышестоящую организацию (при наличии), Министерство внутренних дел, Службу государственной безопасности, Комитет по промышленности, радиационной и ядерной безопасности и территориальный орган Комитета санитарно-эпидемиолоического благополучия и общественного здоровья (далее Санэпидком) при Министерстве здравоохранения Республики Узбекистан.</div></div><div class="COMMENT lx_no_select"><label id="s527"></label><div class="COMMENTLEXUZ"><img src="/image/favicon.gif" /> Комментарий LexUz</div><div name="7529963" id="7529963">Неофициальный перевод. Абзац первый пункта 3 в редакции <a href="/uz/docs/7516104">постановления </a>Кабинета Министров Республики Узбекистан от 2 мая 2025 года № 289. Cм. официальный текст на <a href="/uz/docs/7510573?ONDATE=05.05.2025 00#7514260">узбекском языке</a>.</div></div><div class="ACT_TEXT lx_elem" onmousemove="lx_mo(event,4565153)"><div class="lx_elem2"><div class="lx_elem3"><span onclick="lx_sf(4565153)"><img src="/img/cmt.svg" />Hujjatga taklif yuborish</span><span onclick="lx_pa(4565153)"><img src="/img/vlm.svg" />Audioni tinglash</span><span onclick="lx_cl(4565153)"><img src="/img/lnk.svg" />Hujjat elementidan havola olish</span></div></div><div name="4565153" id="4565153">Найденные и неучтенные радиоактивные материалы ставятся на учет в порядке, установленном <a href="/uz/docs/1506110">постановлением</a> Кабинета Министров от 13 августа 2009 г. № 231 «Об утверждении Положений о порядке государственного учета и контроля за оборотом радиоактивных веществ и радиоактивных отходов, а также ядерных материалов».</div></div><div class="ACT_TEXT lx_elem" onmousemove="lx_mo(event,4565154)"><div class="lx_elem2"><div class="lx_elem3"><span onclick="lx_sf(4565154)"><img src="/img/cmt.svg" />Hujjatga taklif yuborish</span><span onclick="lx_pa(4565154)"><img src="/img/vlm.svg" />Audioni tinglash</span><span onclick="lx_cl(4565154)"><img src="/img/lnk.svg" />Hujjat elementidan havola olish</span></div></div><div name="4565154" id="4565154">В случае обнаружения или выявления несанкционированных ИИИ вне пределов ответственности субъектов оборота радиоактивных материалов взаимное информирование осуществляется в соответствии со схемой взаимодействия уполномоченных организаций и силовых структур при обнаружении несанкционированных ИИИ согласно приложению к настоящему Порядку.</div></div><div class="BY_DEFAULT lx_elem" onmousemove="lx_mo(event,4565155)"><div class="lx_elem2"><div class="lx_elem3"><span onclick="lx_sf(4565155)"><img src="/img/cmt.svg" />Hujjatga taklif yuborish</span><span onclick="lx_pa(4565155)"><img src="/img/vlm.svg" />Audioni tinglash</span><span onclick="lx_cl(4565155)"><img src="/img/lnk.svg" />Hujjat elementidan havola olish</span></div></div><div name="4565155" id="4565155"></div></div><div class="COMMENT lx_no_select"><label id="s3934"></label><div name="edi7364826" id="edi7364826">См. <a href="/uz/docs/4559315?ONDATE=20.11.2021 00#6835306">предыдущую</a> редакцию.</div></div><div class="BY_DEFAULT lx_elem" onmousemove="lx_mo(event,7364826)"><div class="lx_elem2"><div class="lx_elem3"><span onclick="lx_sf(7364826)"><img src="/img/cmt.svg" />Hujjatga taklif yuborish</span><span onclick="lx_pa(7364826)"><img src="/img/vlm.svg" />Audioni tinglash</span><span onclick="lx_cl(7364826)"><img src="/img/lnk.svg" />Hujjat elementidan havola olish</span></div></div><div name="7364826" id="7364826"></div></div><div class="ACT_TEXT lx_elem" onmousemove="lx_mo(event,7364831)"><div class="lx_elem2"><div class="lx_elem3"><span onclick="lx_sf(7364831)"><img src="/img/cmt.svg" />Hujjatga taklif yuborish</span><span onclick="lx_pa(7364831)"><img src="/img/vlm.svg" />Audioni tinglash</span><span onclick="lx_cl(7364831)"><img src="/img/lnk.svg" />Hujjat elementidan havola olish</span></div></div><div name="7364831" id="7364831">4. В целях обеспечения безопасности работ, проводимых в случае обнаружения<strong> </strong>несанкционированных ИИИ, на месте происшествия силами и средствами подразделений реагирования Санэпидком и (или) Министерства по чрезвычайным ситуациям Республики Узбекистан осуществляется радиационная разведка прилегающей территории. По итогам последней определяется и обозначается зона (очаг) радиационного загрязнения местности.</div></div><div class="COMMENT lx_no_select"><label id="s527"></label><div class="COMMENTLEXUZ"><img src="/image/favicon.gif" /> Комментарий LexUz</div><div name="7364852" id="7364852">Неофициальный перевод. Абзац первый пункта 4 в редакции <a href="/uz/docs/7351840">постановления </a>Кабинета Министров Республики Узбекистан от 29 января 2025 года № 48. Cм. официальный текст на <a href="/uz/docs/4559307#7364451">узбекском языке</a>.</div></div><div class="COMMENT lx_no_select"><label id="s3934"></label><div name="edi7364842" id="edi7364842">См. <a href="/uz/docs/4559315?ONDATE=20.11.2021 00#6835309">предыдущую</a> редакцию.</div></div><div class="BY_DEFAULT lx_elem" onmousemove="lx_mo(event,7364842)"><div class="lx_elem2"><div class="lx_elem3"><span onclick="lx_sf(7364842)"><img src="/img/cmt.svg" />Hujjatga taklif yuborish</span><span onclick="lx_pa(7364842)"><img src="/img/vlm.svg" />Audioni tinglash</span><span onclick="lx_cl(7364842)"><img src="/img/lnk.svg" />Hujjat elementidan havola olish</span></div></div><div name="7364842" id="7364842"></div></div><div class="ACT_TEXT lx_elem" onmousemove="lx_mo(event,7364850)"><div class="lx_elem2"><div class="lx_elem3"><span onclick="lx_sf(7364850)"><img src="/img/cmt.svg" />Hujjatga taklif yuborish</span><span onclick="lx_pa(7364850)"><img src="/img/vlm.svg" />Audioni tinglash</span><span onclick="lx_cl(7364850)"><img src="/img/lnk.svg" />Hujjat elementidan havola olish</span></div></div><div name="7364850" id="7364850">Подразделения реагирования допускаются к работам по локализации и ликвидации очага радиационного загрязнения строго после установления режима радиационной безопасности специалистом отдела радиационной безопасности  управления Территориальное управление Санэпидкома.</div></div><div class="COMMENT lx_no_select"><label id="s527"></label><div class="COMMENTLEXUZ"><img src="/image/favicon.gif" /> Комментарий LexUz</div><div name="7364854" id="7364854">Неофициальный перевод. Абзац второй пункта 4 в редакции <a href="/uz/docs/7351840">постановления </a>Кабинета Министров Республики Узбекистан от 29 января 2025 года № 48. Cм. официальный текст на <a href="/uz/docs/4559307#7364455">узбекском языке</a>.</div></div><div class="COMMENT lx_no_select"><label id="s3934"></label><div name="edi7364859" id="edi7364859">См. <a href="/uz/docs/4559315?ONDATE=20.11.2021 00#6835312">предыдущую</a> редакцию.</div></div><div class="BY_DEFAULT lx_elem" onmousemove="lx_mo(event,7364859)"><div class="lx_elem2"><div class="lx_elem3"><span onclick="lx_sf(7364859)"><img src="/img/cmt.svg" />Hujjatga taklif yuborish</span><span onclick="lx_pa(7364859)"><img src="/img/vlm.svg" />Audioni tinglash</span><span onclick="lx_cl(7364859)"><img src="/img/lnk.svg" />Hujjat elementidan havola olish</span></div></div><div name="7364859" id="7364859"></div></div><div class="ACT_TEXT lx_elem" onmousemove="lx_mo(event,7364864)"><div class="lx_elem2"><div class="lx_elem3"><span onclick="lx_sf(7364864)"><img src="/img/cmt.svg" />Hujjatga taklif yuborish</span><span onclick="lx_pa(7364864)"><img src="/img/vlm.svg" />Audioni tinglash</span><span onclick="lx_cl(7364864)"><img src="/img/lnk.svg" />Hujjat elementidan havola olish</span></div></div><div name="7364864" id="7364864">Все мероприятия, проводимые на месте обнаружения (выявления) несанкционированного ИИИ, должны осуществляться согласно решению руководителя работ (лица, принимающего решение), принятому на основании предложений, представленных прибывшими специалистами (экспертами) уполномоченных организаций и силовых структур. Решение о проведении работ на месте обнаружения несанкционированного ИИИ не может быть принято без предложения эксперта (специалиста) отдела радиационной безопасности  управления Территориальное управление Санэпидкома.</div></div><div class="COMMENT lx_no_select"><label id="s527"></label><div class="COMMENTLEXUZ"><img src="/image/favicon.gif" /> Комментарий LexUz</div><div name="7364875" id="7364875">Неофициальный перевод. Абзац третый пункта 4 в редакции <a href="/uz/docs/7351840">постановления </a>Кабинета Министров Республики Узбекистан от 29 января 2025 года № 48. Cм. официальный текст на <a href="/uz/docs/4559307#7364461">узбекском языке</a>.</div></div><div class="ACT_TEXT lx_elem" onmousemove="lx_mo(event,4565161)"><div class="lx_elem2"><div class="lx_elem3"><span onclick="lx_sf(4565161)"><img src="/img/cmt.svg" />Hujjatga taklif yuborish</span><span onclick="lx_pa(4565161)"><img src="/img/vlm.svg" />Audioni tinglash</span><span onclick="lx_cl(4565161)"><img src="/img/lnk.svg" />Hujjat elementidan havola olish</span></div></div><div name="4565161" id="4565161">5. Личный состав подразделений реагирования для работы в очаге радиационного загрязнения должен быть обеспечен средствами защиты органов дыхания и кожи, а также индивидуального и группового радиометрического контроля (дозиметрами).</div></div><div class="ACT_TEXT lx_elem" onmousemove="lx_mo(event,4565162)"><div class="lx_elem2"><div class="lx_elem3"><span onclick="lx_sf(4565162)"><img src="/img/cmt.svg" />Hujjatga taklif yuborish</span><span onclick="lx_pa(4565162)"><img src="/img/vlm.svg" />Audioni tinglash</span><span onclick="lx_cl(4565162)"><img src="/img/lnk.svg" />Hujjat elementidan havola olish</span></div></div><div name="4565162" id="4565162">В случаях радиационных аварий к личному составу подразделений реагирования перед работами в аварийном очаге применяется специфическая антидот-йодопрофилактика.</div></div><div class="ACT_TEXT lx_elem" onmousemove="lx_mo(event,4565164)"><div class="lx_elem2"><div class="lx_elem3"><span onclick="lx_sf(4565164)"><img src="/img/cmt.svg" />Hujjatga taklif yuborish</span><span onclick="lx_pa(4565164)"><img src="/img/vlm.svg" />Audioni tinglash</span><span onclick="lx_cl(4565164)"><img src="/img/lnk.svg" />Hujjat elementidan havola olish</span></div></div><div name="4565164" id="4565164">По выходе из очага радиационного загрязнения весь персонал и личный состав должен пройти окончательную специальную и санитарную обработку.</div></div><div class="TEXT_HEADER_DEFAULT lx_elem" onmousemove="lx_mo(event,4565166)"><div class="lx_elem2"><div class="lx_elem3"><span onclick="lx_sf(4565166)"><img src="/img/cmt.svg" />Hujjatga taklif yuborish</span><span onclick="lx_pa(4565166)"><img src="/img/vlm.svg" />Audioni tinglash</span><span onclick="lx_cl(4565166)"><img src="/img/lnk.svg" />Hujjat elementidan havola olish</span></div></div><div name="4565166" id="4565166"><strong>Глава 3. Функции уполномоченных организаций и силовых структур в случаях обнаружения (выявления) несанкционированного ИИИ</strong></div></div><div class="ACT_TEXT lx_elem" onmousemove="lx_mo(event,4565168)"><div class="lx_elem2"><div class="lx_elem3"><span onclick="lx_sf(4565168)"><img src="/img/cmt.svg" />Hujjatga taklif yuborish</span><span onclick="lx_pa(4565168)"><img src="/img/vlm.svg" />Audioni tinglash</span><span onclick="lx_cl(4565168)"><img src="/img/lnk.svg" />Hujjat elementidan havola olish</span></div></div><div name="4565168" id="4565168">6. После получения информации об обнаружении (выявлении) несанкционированного ИИИ уполномоченные организации и соответствующие силовые структуры приступают к выполнению мероприятий в соответствии с возложенными на них функциями:</div></div><div class="ACT_TEXT lx_elem" onmousemove="lx_mo(event,4565169)"><div class="lx_elem2"><div class="lx_elem3"><span onclick="lx_sf(4565169)"><img src="/img/cmt.svg" />Hujjatga taklif yuborish</span><span onclick="lx_pa(4565169)"><img src="/img/vlm.svg" />Audioni tinglash</span><span onclick="lx_cl(4565169)"><img src="/img/lnk.svg" />Hujjat elementidan havola olish</span></div></div><div name="4565169" id="4565169">Кабинет Министров Республики Узбекистан:</div></div><div class="ACT_TEXT lx_elem" onmousemove="lx_mo(event,4565171)"><div class="lx_elem2"><div class="lx_elem3"><span onclick="lx_sf(4565171)"><img src="/img/cmt.svg" />Hujjatga taklif yuborish</span><span onclick="lx_pa(4565171)"><img src="/img/vlm.svg" />Audioni tinglash</span><span onclick="lx_cl(4565171)"><img src="/img/lnk.svg" />Hujjat elementidan havola olish</span></div></div><div name="4565171" id="4565171">осуществляет общее руководство деятельностью уполномоченных организаций и силовых структур, других министерств и ведомств, вовлекаемых в мероприятия по идентификации и обезвреживанию несанкционированного ИИИ, посредством создаваемого при Кабинете Министров специального органа (комиссии) либо назначаемого уполномоченного должностного лица;</div></div><div class="ACT_TEXT lx_elem" onmousemove="lx_mo(event,4565196)"><div class="lx_elem2"><div class="lx_elem3"><span onclick="lx_sf(4565196)"><img src="/img/cmt.svg" />Hujjatga taklif yuborish</span><span onclick="lx_pa(4565196)"><img src="/img/vlm.svg" />Audioni tinglash</span><span onclick="lx_cl(4565196)"><img src="/img/lnk.svg" />Hujjat elementidan havola olish</span></div></div><div name="4565196" id="4565196">организует разработку и внесение на утверждение при необходимости решения Президента Республики Узбекистан о привлечении соединений, частей и учреждений Министерства обороны Республики Узбекистан к мероприятиям по предотвращению, локализации и ликвидации последствий радиационной аварии;</div></div><div class="ACT_TEXT lx_elem" onmousemove="lx_mo(event,4565198)"><div class="lx_elem2"><div class="lx_elem3"><span onclick="lx_sf(4565198)"><img src="/img/cmt.svg" />Hujjatga taklif yuborish</span><span onclick="lx_pa(4565198)"><img src="/img/vlm.svg" />Audioni tinglash</span><span onclick="lx_cl(4565198)"><img src="/img/lnk.svg" />Hujjat elementidan havola olish</span></div></div><div name="4565198" id="4565198">Министерство по чрезвычайным ситуациям:</div></div><div class="ACT_TEXT lx_elem" onmousemove="lx_mo(event,4565201)"><div class="lx_elem2"><div class="lx_elem3"><span onclick="lx_sf(4565201)"><img src="/img/cmt.svg" />Hujjatga taklif yuborish</span><span onclick="lx_pa(4565201)"><img src="/img/vlm.svg" />Audioni tinglash</span><span onclick="lx_cl(4565201)"><img src="/img/lnk.svg" />Hujjat elementidan havola olish</span></div></div><div name="4565201" id="4565201">оповещает уполномоченные организации и силовые структуры о факте обнаружения несанкционированного ИИИ;</div></div><div class="ACT_TEXT lx_elem" onmousemove="lx_mo(event,4565203)"><div class="lx_elem2"><div class="lx_elem3"><span onclick="lx_sf(4565203)"><img src="/img/cmt.svg" />Hujjatga taklif yuborish</span><span onclick="lx_pa(4565203)"><img src="/img/vlm.svg" />Audioni tinglash</span><span onclick="lx_cl(4565203)"><img src="/img/lnk.svg" />Hujjat elementidan havola olish</span></div></div><div name="4565203" id="4565203">обеспечивает оперативное прибытие на место происшествия;</div></div><div class="ACT_TEXT lx_elem" onmousemove="lx_mo(event,4565204)"><div class="lx_elem2"><div class="lx_elem3"><span onclick="lx_sf(4565204)"><img src="/img/cmt.svg" />Hujjatga taklif yuborish</span><span onclick="lx_pa(4565204)"><img src="/img/vlm.svg" />Audioni tinglash</span><span onclick="lx_cl(4565204)"><img src="/img/lnk.svg" />Hujjat elementidan havola olish</span></div></div><div name="4565204" id="4565204">организует и проводит радиационную разведку;</div></div><div class="ACT_TEXT lx_elem" onmousemove="lx_mo(event,4565205)"><div class="lx_elem2"><div class="lx_elem3"><span onclick="lx_sf(4565205)"><img src="/img/cmt.svg" />Hujjatga taklif yuborish</span><span onclick="lx_pa(4565205)"><img src="/img/vlm.svg" />Audioni tinglash</span><span onclick="lx_cl(4565205)"><img src="/img/lnk.svg" />Hujjat elementidan havola olish</span></div></div><div name="4565205" id="4565205">принимает участие в подготовке и принятии решения о проведении работ по локализации и ликвидации очага радиационного загрязнения;</div></div><div class="ACT_TEXT lx_elem" onmousemove="lx_mo(event,4565207)"><div class="lx_elem2"><div class="lx_elem3"><span onclick="lx_sf(4565207)"><img src="/img/cmt.svg" />Hujjatga taklif yuborish</span><span onclick="lx_pa(4565207)"><img src="/img/vlm.svg" />Audioni tinglash</span><span onclick="lx_cl(4565207)"><img src="/img/lnk.svg" />Hujjat elementidan havola olish</span></div></div><div name="4565207" id="4565207">обеспечивает организацию и принимает участие в проведении работ по обезвреживанию несанкционированного ИИИ;</div></div><div class="ACT_TEXT lx_elem" onmousemove="lx_mo(event,4565209)"><div class="lx_elem2"><div class="lx_elem3"><span onclick="lx_sf(4565209)"><img src="/img/cmt.svg" />Hujjatga taklif yuborish</span><span onclick="lx_pa(4565209)"><img src="/img/vlm.svg" />Audioni tinglash</span><span onclick="lx_cl(4565209)"><img src="/img/lnk.svg" />Hujjat elementidan havola olish</span></div></div><div name="4565209" id="4565209">информирует вышестоящие и взаимодействующие органы управления о результатах работ по обезвреживанию несанкционированного ИИИ;</div></div><div class="ACT_TEXT lx_elem" onmousemove="lx_mo(event,4565211)"><div class="lx_elem2"><div class="lx_elem3"><span onclick="lx_sf(4565211)"><img src="/img/cmt.svg" />Hujjatga taklif yuborish</span><span onclick="lx_pa(4565211)"><img src="/img/vlm.svg" />Audioni tinglash</span><span onclick="lx_cl(4565211)"><img src="/img/lnk.svg" />Hujjat elementidan havola olish</span></div></div><div name="4565211" id="4565211">Министерство здравоохранения:</div></div><div class="ACT_TEXT lx_elem" onmousemove="lx_mo(event,4565213)"><div class="lx_elem2"><div class="lx_elem3"><span onclick="lx_sf(4565213)"><img src="/img/cmt.svg" />Hujjatga taklif yuborish</span><span onclick="lx_pa(4565213)"><img src="/img/vlm.svg" />Audioni tinglash</span><span onclick="lx_cl(4565213)"><img src="/img/lnk.svg" />Hujjat elementidan havola olish</span></div></div><div name="4565213" id="4565213">обеспечивает прибытие на место происшествия (обнаружения) несанкционированного ИИИ;</div></div><div class="ACT_TEXT lx_elem" onmousemove="lx_mo(event,4565215)"><div class="lx_elem2"><div class="lx_elem3"><span onclick="lx_sf(4565215)"><img src="/img/cmt.svg" />Hujjatga taklif yuborish</span><span onclick="lx_pa(4565215)"><img src="/img/vlm.svg" />Audioni tinglash</span><span onclick="lx_cl(4565215)"><img src="/img/lnk.svg" />Hujjat elementidan havola olish</span></div></div><div name="4565215" id="4565215">принимает участие в организации радиационной разведки и проведении первичной идентификации материала;</div></div><div class="ACT_TEXT lx_elem" onmousemove="lx_mo(event,4565218)"><div class="lx_elem2"><div class="lx_elem3"><span onclick="lx_sf(4565218)"><img src="/img/cmt.svg" />Hujjatga taklif yuborish</span><span onclick="lx_pa(4565218)"><img src="/img/vlm.svg" />Audioni tinglash</span><span onclick="lx_cl(4565218)"><img src="/img/lnk.svg" />Hujjat elementidan havola olish</span></div></div><div name="4565218" id="4565218">осуществляет оценку ситуации (опасности) и определение режима радиационной безопасности;</div></div><div class="ACT_TEXT lx_elem" onmousemove="lx_mo(event,4565221)"><div class="lx_elem2"><div class="lx_elem3"><span onclick="lx_sf(4565221)"><img src="/img/cmt.svg" />Hujjatga taklif yuborish</span><span onclick="lx_pa(4565221)"><img src="/img/vlm.svg" />Audioni tinglash</span><span onclick="lx_cl(4565221)"><img src="/img/lnk.svg" />Hujjat elementidan havola olish</span></div></div><div name="4565221" id="4565221">обеспечивает выработку и представление предложений для принятия решения о проведении работ по локализации и ликвидации очага радиационной аварии;</div></div><div class="ACT_TEXT lx_elem" onmousemove="lx_mo(event,4565223)"><div class="lx_elem2"><div class="lx_elem3"><span onclick="lx_sf(4565223)"><img src="/img/cmt.svg" />Hujjatga taklif yuborish</span><span onclick="lx_pa(4565223)"><img src="/img/vlm.svg" />Audioni tinglash</span><span onclick="lx_cl(4565223)"><img src="/img/lnk.svg" />Hujjat elementidan havola olish</span></div></div><div name="4565223" id="4565223">принимает участие в организации работы по обезвреживанию и захоронению несанкционированного ИИИ;</div></div><div class="ACT_TEXT lx_elem" onmousemove="lx_mo(event,4565224)"><div class="lx_elem2"><div class="lx_elem3"><span onclick="lx_sf(4565224)"><img src="/img/cmt.svg" />Hujjatga taklif yuborish</span><span onclick="lx_pa(4565224)"><img src="/img/vlm.svg" />Audioni tinglash</span><span onclick="lx_cl(4565224)"><img src="/img/lnk.svg" />Hujjat elementidan havola olish</span></div></div><div name="4565224" id="4565224">осуществляет организацию и проведение индивидуального дозиметрического контроля персонала и личного состава, привлекаемого к работам по локализации и ликвидации очага радиационной аварии;</div></div><div class="ACT_TEXT lx_elem" onmousemove="lx_mo(event,4565227)"><div class="lx_elem2"><div class="lx_elem3"><span onclick="lx_sf(4565227)"><img src="/img/cmt.svg" />Hujjatga taklif yuborish</span><span onclick="lx_pa(4565227)"><img src="/img/vlm.svg" />Audioni tinglash</span><span onclick="lx_cl(4565227)"><img src="/img/lnk.svg" />Hujjat elementidan havola olish</span></div></div><div name="4565227" id="4565227">обеспечивает контроль качества дезактивационных работ в очаге радиационной аварии, а также специальной обработки личного состава и техники на пункте специальной обработки;</div></div><div class="ACT_TEXT lx_elem" onmousemove="lx_mo(event,4565228)"><div class="lx_elem2"><div class="lx_elem3"><span onclick="lx_sf(4565228)"><img src="/img/cmt.svg" />Hujjatga taklif yuborish</span><span onclick="lx_pa(4565228)"><img src="/img/vlm.svg" />Audioni tinglash</span><span onclick="lx_cl(4565228)"><img src="/img/lnk.svg" />Hujjat elementidan havola olish</span></div></div><div name="4565228" id="4565228">осуществляет документирование результатов идентификации обнаруженного (выявленного) несанкционированного ИИИ (экспертное заключение), а также информирование вышестоящих и взаимодействующих органов управления;</div></div><div class="ACT_TEXT lx_elem" onmousemove="lx_mo(event,4565230)"><div class="lx_elem2"><div class="lx_elem3"><span onclick="lx_sf(4565230)"><img src="/img/cmt.svg" />Hujjatga taklif yuborish</span><span onclick="lx_pa(4565230)"><img src="/img/vlm.svg" />Audioni tinglash</span><span onclick="lx_cl(4565230)"><img src="/img/lnk.svg" />Hujjat elementidan havola olish</span></div></div><div name="4565230" id="4565230">Министерство внутренних дел:</div></div><div class="ACT_TEXT lx_elem" onmousemove="lx_mo(event,4565231)"><div class="lx_elem2"><div class="lx_elem3"><span onclick="lx_sf(4565231)"><img src="/img/cmt.svg" />Hujjatga taklif yuborish</span><span onclick="lx_pa(4565231)"><img src="/img/vlm.svg" />Audioni tinglash</span><span onclick="lx_cl(4565231)"><img src="/img/lnk.svg" />Hujjat elementidan havola olish</span></div></div><div name="4565231" id="4565231">обеспечивает прибытие оперативно-территориальной группы на место происшествия (обнаружения);</div></div><div class="ACT_TEXT lx_elem" onmousemove="lx_mo(event,4565234)"><div class="lx_elem2"><div class="lx_elem3"><span onclick="lx_sf(4565234)"><img src="/img/cmt.svg" />Hujjatga taklif yuborish</span><span onclick="lx_pa(4565234)"><img src="/img/vlm.svg" />Audioni tinglash</span><span onclick="lx_cl(4565234)"><img src="/img/lnk.svg" />Hujjat elementidan havola olish</span></div></div><div name="4565234" id="4565234">принимает участие в оцеплении и охране территории опасной зоны с целью недопущения посторонних лиц и автотранспортных средств;</div></div><div class="ACT_TEXT lx_elem" onmousemove="lx_mo(event,4565235)"><div class="lx_elem2"><div class="lx_elem3"><span onclick="lx_sf(4565235)"><img src="/img/cmt.svg" />Hujjatga taklif yuborish</span><span onclick="lx_pa(4565235)"><img src="/img/vlm.svg" />Audioni tinglash</span><span onclick="lx_cl(4565235)"><img src="/img/lnk.svg" />Hujjat elementidan havola olish</span></div></div><div name="4565235" id="4565235">осуществляет проведение следственно-оперативных мероприятий по установлению происхождения обнаруженного (выявленного) несанкционированного ИИИ;</div></div><div class="ACT_TEXT lx_elem" onmousemove="lx_mo(event,4567298)"><div class="lx_elem2"><div class="lx_elem3"><span onclick="lx_sf(4567298)"><img src="/img/cmt.svg" />Hujjatga taklif yuborish</span><span onclick="lx_pa(4567298)"><img src="/img/vlm.svg" />Audioni tinglash</span><span onclick="lx_cl(4567298)"><img src="/img/lnk.svg" />Hujjat elementidan havola olish</span></div></div><div name="4567298" id="4567298">принимает участие в эвакуации людей и постороннего автотранспорта с территории опасной зоны;</div></div><div class="ACT_TEXT lx_elem" onmousemove="lx_mo(event,4565238)"><div class="lx_elem2"><div class="lx_elem3"><span onclick="lx_sf(4565238)"><img src="/img/cmt.svg" />Hujjatga taklif yuborish</span><span onclick="lx_pa(4565238)"><img src="/img/vlm.svg" />Audioni tinglash</span><span onclick="lx_cl(4565238)"><img src="/img/lnk.svg" />Hujjat elementidan havola olish</span></div></div><div name="4565238" id="4565238">организует сопровождение по маршруту вывоза обнаруженного (выявленного) несанкционированного ИИИ;</div></div><div class="ACT_TEXT lx_elem" onmousemove="lx_mo(event,4565240)"><div class="lx_elem2"><div class="lx_elem3"><span onclick="lx_sf(4565240)"><img src="/img/cmt.svg" />Hujjatga taklif yuborish</span><span onclick="lx_pa(4565240)"><img src="/img/vlm.svg" />Audioni tinglash</span><span onclick="lx_cl(4565240)"><img src="/img/lnk.svg" />Hujjat elementidan havola olish</span></div></div><div name="4565240" id="4565240">информирует органы управления и уполномоченные организации о результатах проведенных специальных работ;</div></div><div class="ACT_TEXT lx_elem" onmousemove="lx_mo(event,4565242)"><div class="lx_elem2"><div class="lx_elem3"><span onclick="lx_sf(4565242)"><img src="/img/cmt.svg" />Hujjatga taklif yuborish</span><span onclick="lx_pa(4565242)"><img src="/img/vlm.svg" />Audioni tinglash</span><span onclick="lx_cl(4565242)"><img src="/img/lnk.svg" />Hujjat elementidan havola olish</span></div></div><div name="4565242" id="4565242">Национальная гвардия:</div></div><div class="ACT_TEXT lx_elem" onmousemove="lx_mo(event,4565244)"><div class="lx_elem2"><div class="lx_elem3"><span onclick="lx_sf(4565244)"><img src="/img/cmt.svg" />Hujjatga taklif yuborish</span><span onclick="lx_pa(4565244)"><img src="/img/vlm.svg" />Audioni tinglash</span><span onclick="lx_cl(4565244)"><img src="/img/lnk.svg" />Hujjat elementidan havola olish</span></div></div><div name="4565244" id="4565244">обеспечивает прибытие территориальной группы на место происшествия (обнаружения);</div></div><div class="ACT_TEXT lx_elem" onmousemove="lx_mo(event,4565245)"><div class="lx_elem2"><div class="lx_elem3"><span onclick="lx_sf(4565245)"><img src="/img/cmt.svg" />Hujjatga taklif yuborish</span><span onclick="lx_pa(4565245)"><img src="/img/vlm.svg" />Audioni tinglash</span><span onclick="lx_cl(4565245)"><img src="/img/lnk.svg" />Hujjat elementidan havola olish</span></div></div><div name="4565245" id="4565245">принимает участие в оцеплении и охране территории опасной зоны с целью недопущения посторонних лиц и автотранспортных средств;</div></div><div class="ACT_TEXT lx_elem" onmousemove="lx_mo(event,4565246)"><div class="lx_elem2"><div class="lx_elem3"><span onclick="lx_sf(4565246)"><img src="/img/cmt.svg" />Hujjatga taklif yuborish</span><span onclick="lx_pa(4565246)"><img src="/img/vlm.svg" />Audioni tinglash</span><span onclick="lx_cl(4565246)"><img src="/img/lnk.svg" />Hujjat elementidan havola olish</span></div></div><div name="4565246" id="4565246">принимает участие в эвакуации людей и персонала из очага радиационной аварии;</div></div><div class="ACT_TEXT lx_elem" onmousemove="lx_mo(event,4565248)"><div class="lx_elem2"><div class="lx_elem3"><span onclick="lx_sf(4565248)"><img src="/img/cmt.svg" />Hujjatga taklif yuborish</span><span onclick="lx_pa(4565248)"><img src="/img/vlm.svg" />Audioni tinglash</span><span onclick="lx_cl(4565248)"><img src="/img/lnk.svg" />Hujjat elementidan havola olish</span></div></div><div name="4565248" id="4565248">информирует органы управления и уполномоченные организации о результатах проведенных специальных работ;</div></div><div class="ACT_TEXT lx_elem" onmousemove="lx_mo(event,4565250)"><div class="lx_elem2"><div class="lx_elem3"><span onclick="lx_sf(4565250)"><img src="/img/cmt.svg" />Hujjatga taklif yuborish</span><span onclick="lx_pa(4565250)"><img src="/img/vlm.svg" />Audioni tinglash</span><span onclick="lx_cl(4565250)"><img src="/img/lnk.svg" />Hujjat elementidan havola olish</span></div></div><div name="4565250" id="4565250">Государственный таможенный комитет:</div></div><div class="ACT_TEXT lx_elem" onmousemove="lx_mo(event,4565251)"><div class="lx_elem2"><div class="lx_elem3"><span onclick="lx_sf(4565251)"><img src="/img/cmt.svg" />Hujjatga taklif yuborish</span><span onclick="lx_pa(4565251)"><img src="/img/vlm.svg" />Audioni tinglash</span><span onclick="lx_cl(4565251)"><img src="/img/lnk.svg" />Hujjat elementidan havola olish</span></div></div><div name="4565251" id="4565251">информирует уполномоченные организации в случаях обнаружения (выявления) несанкционированного ИИИ в ходе осуществления радиационного контроля за ввозом/вывозом/транзитом на/из/через территорию республики радиоактивных материалов;</div></div><div class="ACT_TEXT lx_elem" onmousemove="lx_mo(event,4565256)"><div class="lx_elem2"><div class="lx_elem3"><span onclick="lx_sf(4565256)"><img src="/img/cmt.svg" />Hujjatga taklif yuborish</span><span onclick="lx_pa(4565256)"><img src="/img/vlm.svg" />Audioni tinglash</span><span onclick="lx_cl(4565256)"><img src="/img/lnk.svg" />Hujjat elementidan havola olish</span></div></div><div name="4565256" id="4565256">обеспечивает проведение предварительной радиометрии и идентификации выявленного (обнаруженного) несанкционированного ИИИ;</div></div><div class="ACT_TEXT lx_elem" onmousemove="lx_mo(event,4565258)"><div class="lx_elem2"><div class="lx_elem3"><span onclick="lx_sf(4565258)"><img src="/img/cmt.svg" />Hujjatga taklif yuborish</span><span onclick="lx_pa(4565258)"><img src="/img/vlm.svg" />Audioni tinglash</span><span onclick="lx_cl(4565258)"><img src="/img/lnk.svg" />Hujjat elementidan havola olish</span></div></div><div name="4565258" id="4565258">организует и осуществляет мероприятия по защите персонала и населения от вредного воздействия несанкционированного ИИИ;</div></div><div class="ACT_TEXT lx_elem" onmousemove="lx_mo(event,4565261)"><div class="lx_elem2"><div class="lx_elem3"><span onclick="lx_sf(4565261)"><img src="/img/cmt.svg" />Hujjatga taklif yuborish</span><span onclick="lx_pa(4565261)"><img src="/img/vlm.svg" />Audioni tinglash</span><span onclick="lx_cl(4565261)"><img src="/img/lnk.svg" />Hujjat elementidan havola olish</span></div></div><div name="4565261" id="4565261">обеспечивает инициирование в установленном порядке процедуры по недопущению ввоза или транзита (возврат отправителю), а также несанкционированного вывоза выявленных (обнаруженных) несанкционированных ИИИ;</div></div><div class="ACT_TEXT lx_elem" onmousemove="lx_mo(event,4565262)"><div class="lx_elem2"><div class="lx_elem3"><span onclick="lx_sf(4565262)"><img src="/img/cmt.svg" />Hujjatga taklif yuborish</span><span onclick="lx_pa(4565262)"><img src="/img/vlm.svg" />Audioni tinglash</span><span onclick="lx_cl(4565262)"><img src="/img/lnk.svg" />Hujjat elementidan havola olish</span></div></div><div name="4565262" id="4565262">обеспечивает неприкосновенность выявленного (обнаруженного) несанкционированного ИИИ до окончания работ по его идентификации и вывозу;</div></div><div class="ACT_TEXT lx_elem" onmousemove="lx_mo(event,4565265)"><div class="lx_elem2"><div class="lx_elem3"><span onclick="lx_sf(4565265)"><img src="/img/cmt.svg" />Hujjatga taklif yuborish</span><span onclick="lx_pa(4565265)"><img src="/img/vlm.svg" />Audioni tinglash</span><span onclick="lx_cl(4565265)"><img src="/img/lnk.svg" />Hujjat elementidan havola olish</span></div></div><div name="4565265" id="4565265">оказывает всестороннее содействие проведению мероприятий по идентификации и обезвреживанию выявленного (обнаруженного) несанкционированного ИИИ;</div></div><div class="ACT_TEXT lx_elem" onmousemove="lx_mo(event,4565268)"><div class="lx_elem2"><div class="lx_elem3"><span onclick="lx_sf(4565268)"><img src="/img/cmt.svg" />Hujjatga taklif yuborish</span><span onclick="lx_pa(4565268)"><img src="/img/vlm.svg" />Audioni tinglash</span><span onclick="lx_cl(4565268)"><img src="/img/lnk.svg" />Hujjat elementidan havola olish</span></div></div><div name="4565268" id="4565268">Служба государственной безопасности:</div></div><div class="ACT_TEXT lx_elem" onmousemove="lx_mo(event,4565271)"><div class="lx_elem2"><div class="lx_elem3"><span onclick="lx_sf(4565271)"><img src="/img/cmt.svg" />Hujjatga taklif yuborish</span><span onclick="lx_pa(4565271)"><img src="/img/vlm.svg" />Audioni tinglash</span><span onclick="lx_cl(4565271)"><img src="/img/lnk.svg" />Hujjat elementidan havola olish</span></div></div><div name="4565271" id="4565271">обеспечивает реагирование на факты обнаружения несанкционированных ИИИ, выявленных в рамках оперативно-розыскной деятельности, информирует органы управления взаимодействующих и контролирующих министерств и ведомств о фактах выявления несанкционированного ИИИ;</div></div><div class="ACT_TEXT lx_elem" onmousemove="lx_mo(event,4565273)"><div class="lx_elem2"><div class="lx_elem3"><span onclick="lx_sf(4565273)"><img src="/img/cmt.svg" />Hujjatga taklif yuborish</span><span onclick="lx_pa(4565273)"><img src="/img/vlm.svg" />Audioni tinglash</span><span onclick="lx_cl(4565273)"><img src="/img/lnk.svg" />Hujjat elementidan havola olish</span></div></div><div name="4565273" id="4565273">обеспечивает согласование порядка и пределов обмена информацией о результатах работ взаимодействующих подразделений уполномоченных организаций и силовых структур, других вовлекаемых министерств и ведомств;</div></div><div class="ACT_TEXT lx_elem" onmousemove="lx_mo(event,4565275)"><div class="lx_elem2"><div class="lx_elem3"><span onclick="lx_sf(4565275)"><img src="/img/cmt.svg" />Hujjatga taklif yuborish</span><span onclick="lx_pa(4565275)"><img src="/img/vlm.svg" />Audioni tinglash</span><span onclick="lx_cl(4565275)"><img src="/img/lnk.svg" />Hujjat elementidan havola olish</span></div></div><div name="4565275" id="4565275">принимает участие в оперативных мероприятиях по установлению происхождения выявленного несанкционированного ИИИ;</div></div><div class="ACT_TEXT lx_elem" onmousemove="lx_mo(event,4565277)"><div class="lx_elem2"><div class="lx_elem3"><span onclick="lx_sf(4565277)"><img src="/img/cmt.svg" />Hujjatga taklif yuborish</span><span onclick="lx_pa(4565277)"><img src="/img/vlm.svg" />Audioni tinglash</span><span onclick="lx_cl(4565277)"><img src="/img/lnk.svg" />Hujjat elementidan havola olish</span></div></div><div name="4565277" id="4565277">обеспечивает учет полученных сотрудниками индивидуальных доз ионизирующего излучения;</div></div><div class="BY_DEFAULT lx_elem" onmousemove="lx_mo(event,4565282)"><div class="lx_elem2"><div class="lx_elem3"><span onclick="lx_sf(4565282)"><img src="/img/cmt.svg" />Hujjatga taklif yuborish</span><span onclick="lx_pa(4565282)"><img src="/img/vlm.svg" />Audioni tinglash</span><span onclick="lx_cl(4565282)"><img src="/img/lnk.svg" />Hujjat elementidan havola olish</span></div></div><div name="4565282" id="4565282"></div></div><div class="COMMENT lx_no_select"><label id="s3934"></label><div name="edi7529480" id="edi7529480">См. <a href="/uz/docs/4559315?ONDATE=16.10.2019 00#7529479">предыдущую</a> редакцию.</div></div><div class="BY_DEFAULT lx_elem" onmousemove="lx_mo(event,7529480)"><div class="lx_elem2"><div class="lx_elem3"><span onclick="lx_sf(7529480)"><img src="/img/cmt.svg" />Hujjatga taklif yuborish</span><span onclick="lx_pa(7529480)"><img src="/img/vlm.svg" />Audioni tinglash</span><span onclick="lx_cl(7529480)"><img src="/img/lnk.svg" />Hujjat elementidan havola olish</span></div></div><div name="7529480" id="7529480"></div></div><div class="ACT_TEXT lx_elem" onmousemove="lx_mo(event,7529481)"><div class="lx_elem2"><div class="lx_elem3"><span onclick="lx_sf(7529481)"><img src="/img/cmt.svg" />Hujjatga taklif yuborish</span><span onclick="lx_pa(7529481)"><img src="/img/vlm.svg" />Audioni tinglash</span><span onclick="lx_cl(7529481)"><img src="/img/lnk.svg" />Hujjat elementidan havola olish</span></div></div><div name="7529481" id="7529481">Комитет по промышленной, радиационной и ядерной безопасности при Кабинете Министров:</div></div><div class="COMMENT lx_no_select"><label id="s527"></label><div class="COMMENTLEXUZ"><img src="/image/favicon.gif" /> Комментарий LexUz</div><div name="7529482" id="7529482">Неофициальный перевод. Абзац сорок пятый пункта 6 в редакции <a href="/uz/docs/7516104">постановления </a>Кабинета Министров Республики Узбекистан от 2 мая 2025 года № 289. Cм. официальный текст на <a href="/uz/docs/7510573?ONDATE=05.05.2025 00#7514261">узбекском языке</a>.</div></div><div class="ACT_TEXT lx_elem" onmousemove="lx_mo(event,4565285)"><div class="lx_elem2"><div class="lx_elem3"><span onclick="lx_sf(4565285)"><img src="/img/cmt.svg" />Hujjatga taklif yuborish</span><span onclick="lx_pa(4565285)"><img src="/img/vlm.svg" />Audioni tinglash</span><span onclick="lx_cl(4565285)"><img src="/img/lnk.svg" />Hujjat elementidan havola olish</span></div></div><div name="4565285" id="4565285">осуществляет подготовку соответствующего заключения и разрешения для Республиканского пункта захоронения радиоактивных отходов Академии наук Республики Узбекистан по организации и проведению комплекса мероприятий по долговременному хранению обнаруженного (выявленного) несанкционированного ИИИ;</div></div><div class="ACT_TEXT lx_elem" onmousemove="lx_mo(event,4565286)"><div class="lx_elem2"><div class="lx_elem3"><span onclick="lx_sf(4565286)"><img src="/img/cmt.svg" />Hujjatga taklif yuborish</span><span onclick="lx_pa(4565286)"><img src="/img/vlm.svg" />Audioni tinglash</span><span onclick="lx_cl(4565286)"><img src="/img/lnk.svg" />Hujjat elementidan havola olish</span></div></div><div name="4565286" id="4565286">обеспечивает взятие на учет/снятие с учета выявленного (обнаруженного) несанкционированного ИИИ;</div></div><div class="ACT_TEXT lx_elem" onmousemove="lx_mo(event,4565290)"><div class="lx_elem2"><div class="lx_elem3"><span onclick="lx_sf(4565290)"><img src="/img/cmt.svg" />Hujjatga taklif yuborish</span><span onclick="lx_pa(4565290)"><img src="/img/vlm.svg" />Audioni tinglash</span><span onclick="lx_cl(4565290)"><img src="/img/lnk.svg" />Hujjat elementidan havola olish</span></div></div><div name="4565290" id="4565290">информирует органы управления и уполномоченные организации о результатах работы по обезвреживанию и захоронению несанкционированного ИИИ;</div></div><div class="ACT_TEXT lx_elem" onmousemove="lx_mo(event,4565293)"><div class="lx_elem2"><div class="lx_elem3"><span onclick="lx_sf(4565293)"><img src="/img/cmt.svg" />Hujjatga taklif yuborish</span><span onclick="lx_pa(4565293)"><img src="/img/vlm.svg" />Audioni tinglash</span><span onclick="lx_cl(4565293)"><img src="/img/lnk.svg" />Hujjat elementidan havola olish</span></div></div><div name="4565293" id="4565293">Институт ядерной физики Академии наук Республики Узбекистан:</div></div><div class="ACT_TEXT lx_elem" onmousemove="lx_mo(event,4565295)"><div class="lx_elem2"><div class="lx_elem3"><span onclick="lx_sf(4565295)"><img src="/img/cmt.svg" />Hujjatga taklif yuborish</span><span onclick="lx_pa(4565295)"><img src="/img/vlm.svg" />Audioni tinglash</span><span onclick="lx_cl(4565295)"><img src="/img/lnk.svg" />Hujjat elementidan havola olish</span></div></div><div name="4565295" id="4565295">обеспечивает прибытие специального автотранспорта к месту обнаружения (выявления) несанкционированного ИИИ;</div></div><div class="ACT_TEXT lx_elem" onmousemove="lx_mo(event,4565297)"><div class="lx_elem2"><div class="lx_elem3"><span onclick="lx_sf(4565297)"><img src="/img/cmt.svg" />Hujjatga taklif yuborish</span><span onclick="lx_pa(4565297)"><img src="/img/vlm.svg" />Audioni tinglash</span><span onclick="lx_cl(4565297)"><img src="/img/lnk.svg" />Hujjat elementidan havola olish</span></div></div><div name="4565297" id="4565297">осуществляет транспортировку и временное хранение обнаруженного (выявленного) несанкционированного ИИИ до решения вопроса о передаче его в Республиканский пункт захоронения радиоактивных отходов Академии наук Республики Узбекистан в установленном порядке;</div></div><div class="COMMENT lx_no_select"><label id="s3934"></label><div name="edi7529483" id="edi7529483">См. <a href="/uz/docs/4559315?ONDATE=16.10.2019 00#4565299">предыдущую</a> редакцию.</div></div><div class="BY_DEFAULT lx_elem" onmousemove="lx_mo(event,7529483)"><div class="lx_elem2"><div class="lx_elem3"><span onclick="lx_sf(7529483)"><img src="/img/cmt.svg" />Hujjatga taklif yuborish</span><span onclick="lx_pa(7529483)"><img src="/img/vlm.svg" />Audioni tinglash</span><span onclick="lx_cl(7529483)"><img src="/img/lnk.svg" />Hujjat elementidan havola olish</span></div></div><div name="7529483" id="7529483"></div></div><div class="ACT_TEXT lx_elem" onmousemove="lx_mo(event,7529484)"><div class="lx_elem2"><div class="lx_elem3"><span onclick="lx_sf(7529484)"><img src="/img/cmt.svg" />Hujjatga taklif yuborish</span><span onclick="lx_pa(7529484)"><img src="/img/vlm.svg" />Audioni tinglash</span><span onclick="lx_cl(7529484)"><img src="/img/lnk.svg" />Hujjat elementidan havola olish</span></div></div><div name="7529484" id="7529484">содействует получению разрешения Министерства здравоохранения и Комитет по промышленной, радиационной и ядерной безопасности при Кабинете Министров на временное хранение обнаруженного несанкционированного ИИИ;</div></div><div class="COMMENT lx_no_select"><label id="s527"></label><div class="COMMENTLEXUZ"><img src="/image/favicon.gif" /> Комментарий LexUz</div><div name="7529485" id="7529485">Неофициальный перевод. Абзац пятьдесят второй пункта 6 в редакции <a href="/uz/docs/7516104">постановления </a>Кабинета Министров Республики Узбекистан от 2 мая 2025 года № 289. Cм. официальный текст на <a href="/uz/docs/7510573?ONDATE=05.05.2025 00#7514261">узбекском языке</a>.</div></div><div class="ACT_TEXT lx_elem" onmousemove="lx_mo(event,4565301)"><div class="lx_elem2"><div class="lx_elem3"><span onclick="lx_sf(4565301)"><img src="/img/cmt.svg" />Hujjatga taklif yuborish</span><span onclick="lx_pa(4565301)"><img src="/img/vlm.svg" />Audioni tinglash</span><span onclick="lx_cl(4565301)"><img src="/img/lnk.svg" />Hujjat elementidan havola olish</span></div></div><div name="4565301" id="4565301">обеспечивает проведение работ в горячей камере по идентификации несанкционированного ИИИ, с выдачей экспертного заключения на обнаруженный несанкционированный ИИИ;</div></div><div class="ACT_TEXT lx_elem" onmousemove="lx_mo(event,4565305)"><div class="lx_elem2"><div class="lx_elem3"><span onclick="lx_sf(4565305)"><img src="/img/cmt.svg" />Hujjatga taklif yuborish</span><span onclick="lx_pa(4565305)"><img src="/img/vlm.svg" />Audioni tinglash</span><span onclick="lx_cl(4565305)"><img src="/img/lnk.svg" />Hujjat elementidan havola olish</span></div></div><div name="4565305" id="4565305">Республиканский пункт захоронения радиоактивных отходов Академии наук Республики Узбекистан:</div></div><div class="ACT_TEXT lx_elem" onmousemove="lx_mo(event,4565307)"><div class="lx_elem2"><div class="lx_elem3"><span onclick="lx_sf(4565307)"><img src="/img/cmt.svg" />Hujjatga taklif yuborish</span><span onclick="lx_pa(4565307)"><img src="/img/vlm.svg" />Audioni tinglash</span><span onclick="lx_cl(4565307)"><img src="/img/lnk.svg" />Hujjat elementidan havola olish</span></div></div><div name="4565307" id="4565307">обеспечивает прибытие специального автотранспорта к месту временного хранения обнаруженного (выявленного) несанкционированного ИИИ;</div></div><div class="ACT_TEXT lx_elem" onmousemove="lx_mo(event,4565309)"><div class="lx_elem2"><div class="lx_elem3"><span onclick="lx_sf(4565309)"><img src="/img/cmt.svg" />Hujjatga taklif yuborish</span><span onclick="lx_pa(4565309)"><img src="/img/vlm.svg" />Audioni tinglash</span><span onclick="lx_cl(4565309)"><img src="/img/lnk.svg" />Hujjat elementidan havola olish</span></div></div><div name="4565309" id="4565309">осуществляет погрузку и доставку несанкционированного ИИИ к месту долговременного хранения в установленном порядке;</div></div><div class="ACT_TEXT lx_elem" onmousemove="lx_mo(event,4565311)"><div class="lx_elem2"><div class="lx_elem3"><span onclick="lx_sf(4565311)"><img src="/img/cmt.svg" />Hujjatga taklif yuborish</span><span onclick="lx_pa(4565311)"><img src="/img/vlm.svg" />Audioni tinglash</span><span onclick="lx_cl(4565311)"><img src="/img/lnk.svg" />Hujjat elementidan havola olish</span></div></div><div name="4565311" id="4565311">осуществляет долговременное хранение выявленных (обнаруженных) несанкционированных ИИИ.</div></div><div class="BY_DEFAULT lx_elem" onmousemove="lx_mo(event,4565313)"><div class="lx_elem2"><div class="lx_elem3"><span onclick="lx_sf(4565313)"><img src="/img/cmt.svg" />Hujjatga taklif yuborish</span><span onclick="lx_pa(4565313)"><img src="/img/vlm.svg" />Audioni tinglash</span><span onclick="lx_cl(4565313)"><img src="/img/lnk.svg" />Hujjat elementidan havola olish</span></div></div><div name="4565313" id="4565313"></div></div><div class="APPL_BANNER_LANDSCAPE_TITLE lx_elem" onmousemove="lx_mo(event,4565315)"><div class="lx_elem2"><div class="lx_elem3"><span onclick="lx_sf(4565315)"><img src="/img/cmt.svg" />Hujjatga taklif yuborish</span><span onclick="lx_pa(4565315)"><img src="/img/vlm.svg" />Audioni tinglash</span><span onclick="lx_cl(4565315)"><img src="/img/lnk.svg" />Hujjat elementidan havola olish</span></div></div><div name="4565315" id="4565315">ПРИЛОЖЕНИЕ<br />к <a href="/uz/docs/4559315#4565133">Порядку</a> взаимодействия уполномоченных организаций и силовых структур при обнаружении несанкционированных (бесхозных) источников ионизирующего излучения</div></div><div class="ACT_FORM lx_elem" onmousemove="lx_mo(event,4565328)"><div class="lx_elem2"><div class="lx_elem3"><span onclick="lx_sf(4565328)"><img src="/img/cmt.svg" />Hujjatga taklif yuborish</span><span onclick="lx_pa(4565328)"><img src="/img/vlm.svg" />Audioni tinglash</span><span onclick="lx_cl(4565328)"><img src="/img/lnk.svg" />Hujjat elementidan havola olish</span></div></div><div name="4565328" id="4565328">Схема</div></div><div class="ACT_TITLE_APPL lx_elem" onmousemove="lx_mo(event,4565321)"><div class="lx_elem2"><div class="lx_elem3"><span onclick="lx_sf(4565321)"><img src="/img/cmt.svg" />Hujjatga taklif yuborish</span><span onclick="lx_pa(4565321)"><img src="/img/vlm.svg" />Audioni tinglash</span><span onclick="lx_cl(4565321)"><img src="/img/lnk.svg" />Hujjat elementidan havola olish</span></div></div><div name="4565321" id="4565321"><strong>взаимодействия уполномоченных организаций и силовых структур при обнаружении несанкционированных</strong> <strong>ИИИ</strong></div></div><div class="COMMENT lx_no_select"><label id="s3934"></label><div name="edi7530003" id="edi7530003">См. <a href="/uz/docs/4559315?ONDATE=16.10.2019 00#4565324">предыдущую</a> редакцию.</div></div><div class="BY_DEFAULT lx_elem" onmousemove="lx_mo(event,7530003)"><div class="lx_elem2"><div class="lx_elem3"><span onclick="lx_sf(7530003)"><img src="/img/cmt.svg" />Hujjatga taklif yuborish</span><span onclick="lx_pa(7530003)"><img src="/img/vlm.svg" />Audioni tinglash</span><span onclick="lx_cl(7530003)"><img src="/img/lnk.svg" />Hujjat elementidan havola olish</span></div></div><div name="7530003" id="7530003"></div></div><div class="TEXT_CENTER lx_elem" onmousemove="lx_mo(event,7530008)"><div class="lx_elem2"><div class="lx_elem3"><span onclick="lx_sf(7530008)"><img src="/img/cmt.svg" />Hujjatga taklif yuborish</span><span onclick="lx_pa(7530008)"><img src="/img/vlm.svg" />Audioni tinglash</span><span onclick="lx_cl(7530008)"><img src="/img/lnk.svg" />Hujjat elementidan havola olish</span></div></div><div name="7530008" id="7530008"><img src="/uz/files/7530044.jpg" /></div></div><div class="COMMENT lx_no_select"><label id="s527"></label><div class="COMMENTLEXUZ"><img src="/image/favicon.gif" /> Комментарий LexUz</div><div name="7530011" id="7530011">Неофициальный перевод. Приложение в редакции <a href="/uz/docs/7516104">постановления </a>Кабинета Министров Республики Узбекистан от 2 мая 2025 года № 289. Cм. официальный текст на <a href="/uz/docs/7510573?ONDATE=05.05.2025 00#7514264">узбекском языке</a>.</div></div><div class="BY_DEFAULT lx_elem" onmousemove="lx_mo(event,4565327)"><div class="lx_elem2"><div class="lx_elem3"><span onclick="lx_sf(4565327)"><img src="/img/cmt.svg" />Hujjatga taklif yuborish</span><span onclick="lx_pa(4565327)"><img src="/img/vlm.svg" />Audioni tinglash</span><span onclick="lx_cl(4565327)"><img src="/img/lnk.svg" />Hujjat elementidan havola olish</span></div></div><div name="4565327" id="4565327"></div></div><div class="APPL_BANNER_LANDSCAPE_TITLE lx_elem" onmousemove="lx_mo(event,4565329)"><div class="lx_elem2"><div class="lx_elem3"><span onclick="lx_sf(4565329)"><img src="/img/cmt.svg" />Hujjatga taklif yuborish</span><span onclick="lx_pa(4565329)"><img src="/img/vlm.svg" />Audioni tinglash</span><span onclick="lx_cl(4565329)"><img src="/img/lnk.svg" />Hujjat elementidan havola olish</span></div></div><div name="4565329" id="4565329">ПРИЛОЖЕНИЕ № 3<br />к <a href="/uz/docs/4559315">постановлению</a> Кабинета Министров от 15 октября 2019 года № 869</div></div><div class="ACT_FORM lx_elem" onmousemove="lx_mo(event,4565330)"><div class="lx_elem2"><div class="lx_elem3"><span onclick="lx_sf(4565330)"><img src="/img/cmt.svg" />Hujjatga taklif yuborish</span><span onclick="lx_pa(4565330)"><img src="/img/vlm.svg" />Audioni tinglash</span><span onclick="lx_cl(4565330)"><img src="/img/lnk.svg" />Hujjat elementidan havola olish</span></div></div><div name="4565330" id="4565330"><strong>ПЕРЕЧЕНЬ</strong></div></div><div class="ACT_TITLE_APPL lx_elem" onmousemove="lx_mo(event,4565331)"><div class="lx_elem2"><div class="lx_elem3"><span onclick="lx_sf(4565331)"><img src="/img/cmt.svg" />Hujjatga taklif yuborish</span><span onclick="lx_pa(4565331)"><img src="/img/vlm.svg" />Audioni tinglash</span><span onclick="lx_cl(4565331)"><img src="/img/lnk.svg" />Hujjat elementidan havola olish</span></div></div><div name="4565331" id="4565331"><strong>некоторых решений Правительства Республики Узбекистан, признаваемых утратившими силу</strong></div></div><div class="BY_DEFAULT lx_elem" onmousemove="lx_mo(event,4565332)"><div class="lx_elem2"><div class="lx_elem3"><span onclick="lx_sf(4565332)"><img src="/img/cmt.svg" />Hujjatga taklif yuborish</span><span onclick="lx_pa(4565332)"><img src="/img/vlm.svg" />Audioni tinglash</span><span onclick="lx_cl(4565332)"><img src="/img/lnk.svg" />Hujjat elementidan havola olish</span></div></div><div name="4565332" id="4565332"></div></div><div class="ACT_TEXT lx_elem" onmousemove="lx_mo(event,4565334)"><div class="lx_elem2"><div class="lx_elem3"><span onclick="lx_sf(4565334)"><img src="/img/cmt.svg" />Hujjatga taklif yuborish</span><span onclick="lx_pa(4565334)"><img src="/img/vlm.svg" />Audioni tinglash</span><span onclick="lx_cl(4565334)"><img src="/img/lnk.svg" />Hujjat elementidan havola olish</span></div></div><div name="4565334" id="4565334">1. <a href="/uz/docs/2104100">Постановление</a> Кабинета Министров от 20 декабря 2012 г. № 358 «Об утверждении Положения о Единой государственной системе прогнозирования, раннего выявления и реагирования на радиационные аварии» (СЗ Республики Узбекистан, 2012 г., № 51, ст. 579).</div></div><div class="ACT_TEXT lx_elem" onmousemove="lx_mo(event,4565335)"><div class="lx_elem2"><div class="lx_elem3"><span onclick="lx_sf(4565335)"><img src="/img/cmt.svg" />Hujjatga taklif yuborish</span><span onclick="lx_pa(4565335)"><img src="/img/vlm.svg" />Audioni tinglash</span><span onclick="lx_cl(4565335)"><img src="/img/lnk.svg" />Hujjat elementidan havola olish</span></div></div><div name="4565335" id="4565335">2. <a href="/uz/docs/3314983?ONDATE=28.08.2017 00#3315641">Пункт 10</a> приложения № 1 к постановлению Кабинета Министров от 18 августа 2017 г. № 644 «О внесении изменений, а также признании утратившими силу некоторых решений Правительства Республики Узбекистан» (СП Республики Узбекистан, 2017 г., № 8, ст. 180).</div></div><div class="ACT_TEXT lx_elem" onmousemove="lx_mo(event,4565337)"><div class="lx_elem2"><div class="lx_elem3"><span onclick="lx_sf(4565337)"><img src="/img/cmt.svg" />Hujjatga taklif yuborish</span><span onclick="lx_pa(4565337)"><img src="/img/vlm.svg" />Audioni tinglash</span><span onclick="lx_cl(4565337)"><img src="/img/lnk.svg" />Hujjat elementidan havola olish</span></div></div><div name="4565337" id="4565337">3. <a href="/uz/docs/3757899?ONDATE=01.06.2018 01#3764574">Пункт 64</a> приложения к постановлению Кабинета Министров от 29 мая 2018 г. № 396 «О внесении изменений в некоторые решения Правительства Республики Узбекистан» (СП Республики Узбекистан, 2018 г., № 5, ст. 126).</div></div><div class="ACT_TEXT lx_elem" onmousemove="lx_mo(event,4565338)"><div class="lx_elem2"><div class="lx_elem3"><span onclick="lx_sf(4565338)"><img src="/img/cmt.svg" />Hujjatga taklif yuborish</span><span onclick="lx_pa(4565338)"><img src="/img/vlm.svg" />Audioni tinglash</span><span onclick="lx_cl(4565338)"><img src="/img/lnk.svg" />Hujjat elementidan havola olish</span></div></div><div name="4565338" id="4565338">4. <a href="/uz/docs/4229728?ONDATE=07.03.2019 00#4239424">Пункт 21</a> приложения к постановлению Кабинета Министров от 6 марта 2019 г. № 195 «О внесении изменений и дополнений в некоторые решения Правительства Республики Узбекистан».</div></div><div class="PUBLICATION_ORIGIN"><label id="s1089"></label><div name="4564297" id="4564297">(Национальная база данных законодательства, 16.10.2019 г., № 09/19/869/3935)</div></div></div>
                                            </div>
                                        </div>
                                    </div>
                                
                                
                                
                            </div>
                        </div>
                    </div>
                </div>
            </div>
            
            <div class="lx_revive_adserver">
                

<script type='text/javascript'><!--//<![CDATA[
    var m3_u = (location.protocol == 'https:' ? 'https://rk.adolatmarkazi.uz/www/delivery/ajs.php' : 'http://rk.adolatmarkazi.uz/www/delivery/ajs.php');
    var m3_r = Math.floor(Math.random() * 99999999999);
    if (!document.MAX_used) document.MAX_used = ',';
    document.write("<scr" + "ipt type='text/javascript' src='" + m3_u);
    document.write("?zoneid=8");
    document.write('&amp;cb=' + m3_r);
    if (document.MAX_used != ',') document.write("&amp;exclude=" + document.MAX_used);
    document.write(document.charset ? '&amp;charset=' + document.charset : (document.characterSet ? '&amp;charset=' + document.characterSet : ''));
    document.write("&amp;loc=" + escape(window.location));
    if (document.referrer) document.write("&amp;referer=" + escape(document.referrer));
    if (document.context) document.write("&context=" + escape(document.context));
    document.write("'><\/scr" + "ipt>");
    //]]>--></script>

            </div>
            
        </main>
        <div class="skiptranslate">
            
<footer class="footer">
    
    <div class="footer__top">
        <div class="container">
            <div class="footer__links">
                <div class="footer__links-ads">
                    <a href="/uz/about">Markaz haqida</a>
                </div>
                <div class="footer__links-ads">
                    <a href="/uz/news">Sayt yangiliklari</a>
                </div>
                <div class="footer__links-ads">
                    <a href="/uz/adv">Saytda reklama</a>
                </div>
                <div class="footer__links-ads">
                    <a href="/uz/rss">RSS</a>
                </div>
            </div>
            
            <div class="footer__app">
                <div class="footer__app-download">
                    <a target="_blank" href="https://play.google.com/store/apps/details?id=uz.lex.mobile">
                        <img src="/assets/img/google_app.svg"></a>
                </div>
                <div class="footer__app-download">
                    <a target="_blank" href="https://apps.apple.com/us/app/lexuz/id1608798574">
                        <img src="/assets/img/app_store.png"></a>
                </div>
            </div>
            <div class="footer__icon">
                <div class="footer__icons">
                    <a target="_blank" href="https://t.me/lexuzofficial"><i class="fab fa-telegram-plane"></i></a>
                </div>
                <div class="footer__icons">
                    <a target="_blank" href="https://www.facebook.com/minjustuz"><i class="fab fa-facebook-f"></i></a>
                </div>
                <div class="footer__icons">
                    <a target="_blank" href="https://www.instagram.com/adliyanews/"><i class="fab fa-instagram-square"></i></a>
                </div>
                <div class="footer__icons">
                    <a target="_blank" href="https://www.youtube.com/c/adliya"><i class="fab fa-youtube"></i></a>
                </div>
            </div>
            <div style="float: right; top: -30px; margin-top: -44px;">
<!-- START WWW.UZ TOP-RATING -->
<SCRIPT language="javascript" type="text/javascript">
		<!--
		top_js = "1.0"; top_r = "id=4079&r=" + escape(document.referrer) + "&pg=" + escape(window.location.href); document.cookie = "smart_top=1; path=/"; top_r += "&c=" + (document.cookie ? "Y" : "N")
		//-->
</SCRIPT>
<SCRIPT language="javascript1.1" type="text/javascript">
<!--
		top_js = "1.1"; top_r += "&j=" + (navigator.javaEnabled() ? "Y" : "N")
//-->
</SCRIPT>
<SCRIPT language="javascript1.2" type="text/javascript">
<!--
		top_js = "1.2"; top_r += "&wh=" + screen.width + 'x' + screen.height + "&px=" + (((navigator.appName.substring(0, 3) == "Mic")) ? screen.colorDepth : screen.pixelDepth)
//-->
</SCRIPT>
<SCRIPT language="javascript1.3" type="text/javascript">
<!--
		top_js = "1.3";
//-->
</SCRIPT>
<SCRIPT language="JavaScript" type="text/javascript">
		<!--
		top_rat = "&col=0C57A6&t=ffffff&p=DD7900"; top_r += "&js=" + top_js + ""; document.write('<a href="https://www.uz/rus/toprating/cmd/stat/id/4079" target="_blank"><img src="https://www.uz/plugins/top_rating/count/cnt.png?' + top_r + top_rat + '" width=88 height=31 border=0 alt="Топ рейтинг www.uz"></a>')//-->
</SCRIPT>
<NOSCRIPT>
		<A href="https://www.uz/rus/toprating/cmd/stat/id/4079" target="_blank">
				<img height="31" src="https://www.uz/plugins/top_rating/count/nojs_cnt.png?id=4079&pg=http%3A//lex.uz&col=0C57A6&t=ffffff&p=DD7900" width="88" border="0" alt="Топ рейтинг www.uz">
		</A>
</NOSCRIPT>
<!-- FINISH WWW.UZ TOP-RATING --></div>
            
        </div>
    </div>
    
    <div class="footer__bottom">
        <div class="container">
            <div class="footer__bottom-desc">&copy; O‘zbekiston Respublikasi Adliya vazirligi qoshidagi “Adolat” milliy huquqiy axborot markazi davlat muassasasi</div>
        </div>
    </div>
</footer>
<div id="lx_alert" style="display: none;">
    <div class="lx_alert_content">
        <div class="lx_alert_body">
            <div id="lx_alert_message"></div>
        </div>
        <div class="lx_alert_footer">
            <button id="lx_alert_close" type="button" class="btn btn-primary" onclick="lxCloseAlert();">Yopish</button>
        </div>
    </div>
</div>
<span id="lx_btn_up" onclick="lx_btn_up_top()" title="">
    <svg viewBox="0 0 512 512">
        <path fill="currentColor" d="M256 504c137 0 248-111 248-248S393 8 256 8 8 119 8 256s111 248 248 248zm0-448c110.5 0 200 89.5 200 200s-89.5 200-200 200S56 366.5 56 256 145.5 56 256 56zm20 328h-40c-6.6 0-12-5.4-12-12V256h-67c-10.7 0-16-12.9-8.5-20.5l99-99c4.7-4.7 12.3-4.7 17 0l99 99c7.6 7.6 2.2 20.5-8.5 20.5h-67v116c0 6.6-5.4 12-12 12z"></path></svg>
</span>

        </div>
        <div id="lx_md_send_feedback" class="modal" tabindex="-1" role="dialog">
            <div class="modal-dialog" role="document" style="max-width: 40rem; max-height: 90vh;">
                <div class="modal-content">
                    <div class="modal-header" style="display: block;">
                        <button type="button" class="close" data-dismiss="modal" aria-label="Close">
                            <span aria-hidden="true">&times;</span>
                        </button>
                        <h3 class="modal-title">Hujjatga taklif yuborish</h3>
                    </div>
                    <div class="modal-body">
                        <div class="form-group">
                            <select class="lx_select2_filter select2 form-control" id="lx_feedback_type" onchange="feedback_type_changed(this)">
                                <option value="" selected>Taklif turini tanlang</option>
                                <option value="1">Hujjatga taklif</option>
                                <option value="2">Texnik xatolik</option>
                            </select>
                        </div>
                        <div class="form-group">
                            <input id="lx_feedback_from" type="text" class="form-control" placeholder="Familiyasi, ismi, sharifi" />
                        </div>
                        <div class="form-group row">
                            <div class="col-6">
                                <input id="lx_feedback_phone" type="text" class="form-control" placeholder="Telefon" />
                            </div>
                            <div class="col-6">
                                <input id="lx_feedback_email" type="text" class="form-control" placeholder="Email" />
                            </div>
                        </div>
                        <div class="form-group">
                            <textarea id="lx_feedback_text" class="form-control" rows="7" maxlength="2000" style="resize: vertical; max-height: 600px;" placeholder="Matn"></textarea>
                        </div>
                        <div class="form-group">
                            <div class="custom-control custom-checkbox mb-2">
                                <input class="custom-control-input" id="lx_feedback_legis" type="checkbox" onchange="lx_feedback_legis_changed(this)">
                                <label class="custom-control-label" for="lx_feedback_legis">Qonunchilikka taklif berish <a href="https://lex.uz/" target="_blank" style="color:#0064a9">qoidalari</a> bilan tanishdim</label>
                            </div>
                        </div>
                    </div>
                    <div class="modal-footer" id="sendFeedback_group" style="display: none;">
                        <div id="dvCaptcha2"></div>
                        <input type="hidden" id="captcha_res2" />
                        <button type="button" class="btn btn-success" id="btn_sendFeedbackToDb" style="display: none;" onclick="sendFeedbackToDb(4559315, 4);">Jo‘natish</button>
                        <button type="button" class="btn btn-danger" id="btn_sendFeedbackCancel" data-dismiss="modal">Bekor qilish</button>
                    </div>
                </div>
            </div>
        </div>
        <div class="modal fade" id="modalShowCard" tabindex="-1" role="dialog" aria-hidden="true" style="z-index: 9000;">
            <div class="modal-dialog" style="margin: 0;">
                <div class="modal-content" style="background: #eee; width: 90vw; height: 92vh; left: 5vw; top: 4vh;">
                    <div class="modal-header" style="padding: 0 4px 0 0; display: block;">
                        <button type="button" class="close" data-dismiss="modal" style="margin: 0">&times;</button>
                    </div>
                    <div class="modal-body" style="padding: 0 4px; margin: 0;">
                        <iframe id="iframeShowCard" style="width: 100%; height: 100%; border: none;"></iframe>
                    </div>
                </div>
            </div>
        </div>
        <button id="lxPlayButton"></button>
        <button id="lxPlayLang" style="display: none">1</button>
        
        <script type="text/javascript">
            function googleTranslateElementInit() {
                new google.translate.TranslateElement({
                    pageLanguage: 'ru',
                    includedLanguages: 'sq,ar,hy,az,be,bn,bg,zh-CN,zh-TW,hr,cs,da,et,tl,fi,fr,ka,de,el,iw,hi,hu,is,id,it,ja,kk,ko,ky,lv,lt,ms,mn,no,ps,fa,pl,pt,ro,sr,sk,sl,es,sw,sv,tg,tt,th,tr,tk,uk,ur,ug,vi,en,uz',
                    layout: google.translate.TranslateElement.InlineLayout.SIMPLE
                }, 'google_translate_element');
            }
        </script>
        <script type="text/javascript" defer src="//translate.google.com/translate_a/element.js?cb=googleTranslateElementInit"></script>
        
        <script>
            const htmldark = document.getElementsByTagName('html')[0];

            if (localStorage.getItem("themes") === "light") {
                htmldark.dataset.theme = 'light';
            }
            else if (localStorage.getItem("themes") === "grey") {
                htmldark.dataset.theme = 'grey';
            }
            else if (localStorage.getItem("themes") === "dark") {
                htmldark.dataset.theme = 'dark';
            }
            const toggleTheme = (theme) => {
                htmldark.dataset.theme = theme;
                localStorage.setItem("themes", theme);
            }
        </script>
        <script>            
            
            $(document).ready(function () {
                document.getElementById('lx_var_b').innerHTML = document.getElementById('lx_var_t').innerHTML;
            });
            
        </script>
        <script type="text/javascript">
            
            $("#docContent__sideBar-show").click(function () {
                if ($("body").hasClass("sidebar-show")) {
                    $("body").removeClass("sidebar-show")
                }
                else {
                    $("body").addClass("sidebar-show")
                }
            })
            
        </script>
    </div>
    <div style="display: none;"></div>
</body>
</html>

<script>
    function changeScrollType(obj) {
        if ($(obj)["0"].checked) {
            scrollIndependent();
        }
        else {
            scrollCommon();
        }
    }

    function scrollCommon() {
        $('#lang1').css('overflow', 'auto');
        $(".lang1, .lang2").removeAttr('overflow');
        $(".lang1, .lang2").css('overflow', 'hidden');
        $(".lang1, .lang2").css('height', 'auto');
        $(".lang1, .lang2").css('padding-right', '0');
        $("body").css('overflow', 'auto');
    }

    function scrollIndependent() {
        $('#actPage').removeAttr('overflow');
        $(".lang1, .lang2").css('height', ($(window).height() - 38) + "px");
        $(".lang1, .lang2").css('overflow', 'auto');
        $(".lang1, .lang2").css('padding-right', '5px');
        $("body").css('overflow', 'hidden');
    }

    function clickAllChk(item_id, chk, pref1, pref2) {
        $.each($('#' + pref1 + '_dropdown_check').find("INPUT[type='checkbox']"), function () {
            if ($(this).attr('id') != item_id) {
                $(this).prop('checked', chk.checked);
                if (!chk.checked) {
                    $.each($('div').find('#s' + $(this).attr('id').substring(2)), function () { $(this).parent().hide(); });
                }
                else {
                    $.each($('div').find('#s' + $(this).attr('id').substring(2)), function () { $(this).parent().show(); });
                }
            }
        });

        $.each($('#' + pref2 + '_dropdown_check').find("INPUT[type='checkbox']"), function () {
            $(this).attr('checked', chk.checked);
        });
    }

    function hideItem(chk) {
        var chk_id = chk.id.substring(2);
        var $containers = $('[id="s' + chk_id + '"]').parent();
        if (!chk.checked) {
            $containers.hide();
        }
        else {
            if (chk_id === '1104') {
                $containers.removeClass("lx_no_select");
            }
            $containers.show();
        }
    }

    var showLexComments = false;

    function toggleLexComments() {
        var $containers = $('[id="s527"]').parent();
        if (showLexComments) {
            showLexComments = false;
            $("#t_btn_lex_comment").removeClass("active")
            $("#b_btn_lex_comment").removeClass("active")
            $containers.hide();
        }
        else {
            showLexComments = true;
            $("#t_btn_lex_comment").addClass("active")
            $("#b_btn_lex_comment").addClass("active")
            $containers.removeClass("lx_no_select");
            $containers.show();
        }
    }

    function scrollText(hash) {
        if (!hash) {
            window.scrollTo(0, 0);
            return;
        }
        history.pushState(null, '', '#' + hash);
        scrollToHash(hash);
    }

    function scrollToHash(hash, smooth = false) {
        const target = document.getElementById(hash);
        if (!target) return;
        const iframe = document.querySelector('.skiptranslate iframe');
        const iframeHeight = iframe ? iframe.offsetHeight : 0;
        const header = document.getElementById("doc_header");
        const headerHeight = header ? header.offsetHeight : 0;
        const y = target.getBoundingClientRect().top + window.pageYOffset - iframeHeight - headerHeight - 4;
        if (smooth) {
            setTimeout(() => { window.scrollTo(0, y); }, 100);
        } else {
            window.scrollTo(0, y);
        }
    }

    window.onload = function () {
        if (window.location.hash) {
            scrollToHash(window.location.hash.substring(1), true);
        }
    };

    window.addEventListener('hashchange', function () {
        if (window.location.hash) {
            scrollToHash(window.location.hash.substring(1));
        }
    });

    $(document).ready(function () {
        $('#search-criteria').on('input', function (e) {
            var txt = $('#search-criteria').val().toUpperCase();
            if (txt.length > 0) {
                $('.docNabvar__child').each(function () {
                    $(this).addClass('toc_show');
                });
                $('.search-text').each(function () {
                    var elem = $(this).closest('.search-toggle');
                    elem.removeClass('toc_show');
                    elem.removeClass('toc_hide');
                    if ($(this).text().toUpperCase().indexOf(txt) != -1) {
                        elem.addClass('toc_show');
                    } else {
                        elem.addClass('toc_hide');
                    }
                });
            }
            else {
                clearSearch();
            }
        });
    });

    function clearSearch() {
        $('#search-criteria').val('');
        $('.toc_show').each(function () {
            $(this).removeClass('toc_show');
        });
        $('.toc_hide').each(function () {
            $(this).removeClass('toc_hide');
        });
    }
</script>
<script>
    function addToFavorite() {
        $.ajax({
            type: "POST",
            url: "/pages/ajax_methods2.aspx",
            cache: false,
            data: {
                "action": "addToFavorite",
                "lact_id": "4559315",
                "lang": "4"
            },
            success: function (data) {
                var kvp = JSON.parse(data);
                lxAlert(kvp.message);
            },
            error: function () {
                lxAlert("Saqlashda xatolik!");
            }
        });
    }

    function showAddCard(tcard) {
        if (tcard < 1 || tcard > 6) {
            return;
        }

        $('#add_info').val('0').trigger('change');

        if (tcard == "1") {
            showIframeCard('/uz/actinfo/card1/4559315');
        }
        else if (tcard == "2") {
            showIframeCard('/uz/actinfo/card2/4559315');
        }
        else if (tcard == "3") {
            showIframeCard('/uz/actinfo/basrev/4559315');
        }
        else if (tcard == "4") {
            showIframeCard('/uz/actinfo/revhis/4559315');
        }
        else if (tcard == "5") {
            showIframeCard('/uz/actinfo/correspondents/4559315');
        }
        else if (tcard == "6") {
            showIframeCard('/uz/actinfo/respondents/4559315');
        }
    }

    function showIframeCard(_url) {
        $("#iframeShowCard").attr("src", _url);
        $('#modalShowCard').modal('show');
    }

    $('#modalShowCard').on('hidden.bs.modal', function () {
        $("#iframeShowCard").attr("src", "about:blank");  // clear after close
    });

    $(document).ready(function () {
        
    });
</script>
<script type="text/javascript">
    function downloadDoc() {
        const s527 = showLexComments ? '1' : '0';
        const s1089 = $('#t_1089').prop('checked') ? '1' : '0';
        const s1104 = $('#t_1104').prop('checked') ? '1' : '0';
        window.location.href = '/uz/docs/4559315?type=doc' + '&s527=' + s527 + '&s1089=' + s1089 + '&s1104=' + s1104;
    }

    function openTwoLang(lang_id) {
        window.location.href = "/uz/docs/4559315?otherlang=" + lang_id;
    }
</script>
<script>
    function lx_pa(elem_id) { lx_audio.playAudioByElemId(elem_id); }
    function lx_mo(e, elem_id) { lx_audio.moveElement(e, elem_id); }
    function a(event, word) { lx_def.showDef(event, '1', word); }
    function lx_cl(elem_id) {
        const link = window.location.origin + window.location.pathname + window.location.search + '#' + elem_id;
        navigator.clipboard.writeText(link)
            .then(() => {
                Swal.fire({
                    title: 'Havola olindi',
                    text: link,
                    confirmButtonText: "Yopish"
                });
            })
            .catch(err => {
                Swal.fire({
                    title: 'Error',
                    text: 'Failed to copy',
                    confirmButtonText: "Yopish"
                });
            });
    }
    async function lx_bm(elem_id) {
        const link = window.location.pathname + window.location.search + '#' + elem_id;
        try {
            const lang_id = 4;
            const response = await fetch('/Pages/GetPage.aspx/SaveBookmark', {
                method: "POST",
                headers: { "Content-Type": "application/json" },
                body: JSON.stringify({ lang_id, link }),
            });
            if (response.ok) {
                const result = (await response.json()).d;
                lxAlert(result);
            } else {
                lxAlert('Texnik xatolik');
            }
        }
        catch (error) {
            lxAlert('Texnik xatolik');
        }
    }
</script>
<script>
    var dvCaptcha2;

    var onloadCallback = function () {
        dvCaptcha2 = grecaptcha.render('dvCaptcha2', {
            'sitekey': '6Lc4eUoUAAAAADW-S-YIn_F1v9K-G6154fgrBmQq',
            'callback': function (response) {
                $("[id*=captcha_res2]").val(response);
                $('#btn_sendFeedbackToDb').show();
                $('#btn_sendFeedbackCancel').hide();
            }
        });
    };

    var _elem_id;

    function lx_sf(elem_id) { // added to xml
        sendFeedback(elem_id);
    }

    function sendFeedback(elem_id) {
        _elem_id = elem_id;
        grecaptcha.reset(dvCaptcha2);
        $('#lx_feedback_from').val('');
        $('#lx_feedback_text').val('');
        $('#lx_feedback_phone').val('');
        $('#lx_feedback_email').val('');
        $('#captcha_res2').val('');
        $('#btn_sendFeedbackToDb').hide();
        $('#lx_md_send_feedback').modal({
            backdrop: 'static',
            keyboard: true
        });
        $('#lx_feedback_type').val('').trigger('change');
        $('#lx_feedback_legis').prop('checked', false).trigger('change');
    }

    function feedback_type_changed(sel) {
        if (sel.value == '1') {
            $('#lx_feedback_phone').show();
            $('#lx_feedback_email').show();
        }
        else {
            $('#lx_feedback_phone').hide();
            $('#lx_feedback_email').hide();
        }
    }

    function lx_feedback_legis_changed(checkbox) {
        if (checkbox.checked) {
            $('#sendFeedback_group').show();
        } else {
            $('#sendFeedback_group').hide();
        }
    }

    function sendFeedbackToDb(lact_id, lang_id) {
        var feedback_from = $('#lx_feedback_from').val().trim();
        var feedback_text = $('#lx_feedback_text').val().trim();
        var feedback_type = $('#lx_feedback_type').val().trim();
        var feedback_phone = $('#lx_feedback_phone').val().trim();
        var feedback_email = $('#lx_feedback_email').val().trim();
        var captcha_result = $('#captcha_res2').val();

        if (feedback_type != '1' && feedback_type != '2') {
            lxAlert('Taklif turini tanlang!');
        }
        else if (feedback_from.length < 3 || feedback_from.length > 100) {
            lxAlert('Familiyasi, ismi, sharifi!');
        }
        else if (feedback_text.length < 10) {
            lxAlert('Ma’lumot to‘liq kiritilmagan!');
        }
        else if (feedback_text.length > 2000) {
            lxAlert('Матн 2000 ҳарфдан кўп!')
        }
        else if (feedback_phone.length > 20) {
            lxAlert('Telefon!');
        }
        else if (feedback_email.length > 30) {
            lxAlert('Email!');
        }
        else {
            $.ajax({
                type: "POST",
                url: "/pages/ajax_methods2.aspx",
                data: {
                    'action': 'sendfeedback',
                    'lact_id': lact_id,
                    'lang_id': lang_id,
                    'element_id': _elem_id,
                    'feedback_from': encodeHtmlEntities(feedback_from),
                    'feedback_text': encodeHtmlEntities(feedback_text),
                    'feedback_type': encodeHtmlEntities(feedback_type),
                    'feedback_phone': encodeHtmlEntities(feedback_phone),
                    'feedback_email': encodeHtmlEntities(feedback_email),
                    'captcha_result': captcha_result
                },
                success: function (data) {
                    $('#lx_feedback_from').val('');
                    $('#lx_feedback_text').val('');
                    $('#lx_feedback_type').val('');
                    $('#lx_feedback_phone').val('');
                    $('#lx_feedback_email').val('');
                    $('#captcha_res2').val('');
                    $('#btn_sendFeedbackToDb').hide();
                    $('#lx_md_send_feedback').modal('hide');
                    lxAlert(data);
                },
                error: function () {
                    $('#captcha_res2').val('');
                    $('#btn_sendFeedbackToDb').hide();
                    grecaptcha.reset(dvCaptcha2);
                    lxAlert('Saqlashda xatolik!');
                }
            });
        }
    }

    function encodeHtmlEntities(str) {
        return String(str).replace(/&/g, '&amp;')
            .replace(/</g, '&lt;')
            .replace(/>/g, '&gt;')
            .replace(/"/g, '&quot;')
            .replace(/'/g, '&#39;');
    }
</script>
<script>
    $('.stopProp').click(function (e) {
        e.stopPropagation();
    });
    function openUrl(url) {
        location.href = url;
    }
    function openInNew(url) {
        window.open(url, "_blank");
    }
    if ("" == "print") {
        $(document).ready(function () {
            window.print();
        });
    }
</script>
<script>
    let lxCompNotEqualId = 0;
    function lxCompNext() {
        if (lxCompNotEqualId < 0) {
            lxCompNotEqualId++;
            scrollText('d_' + lxCompNotEqualId);
        }
    }
    function lxCompPrev() {
        if (lxCompNotEqualId > 1) {
            lxCompNotEqualId--;
            scrollText('d_' + lxCompNotEqualId);
        }
    }
</script>
