

<!DOCTYPE html>
<html lang="uz-Cyrl-UZ">
<head>
    
   <!-- Global site tag (gtag.js) - Google Analytics -->
   <script async src="https://www.googletagmanager.com/gtag/js?id=UA-2682682-1"></script>
   <script>
      window.dataLayer = window.dataLayer || [];
      function gtag() { dataLayer.push(arguments); }
      gtag('js', new Date());
      gtag('config', 'UA-2682682-1');
   </script>

    <title>&nbsp;ПП-3913-сон 20.08.2018.&nbsp;О мерах по совершенствованию структуры органов по труду и укреплению системы защиты трудовых прав и охраны труда граждан</title>
    
<meta charset="utf-8" />
<meta name="viewport" content="width=device-width, initial-scale=1">
<meta name="google" content="notranslate">
<meta http-equiv="x-ua-compatible" content="ie=edge">
    <link href="/bundle/css2?v=NDIKJDoPuwZPy1MfOJpzXNiwBDUzdtQHywcNyEx0mjI1" rel="stylesheet"/>

    <script src="/bundle/js2?v=TYDc0n5cWRYNF8rf6nCuzSQBVlRXZ0BA8QWlo5AxYqQ1"></script>

    <link href="/bundle/css_actform?v=E2H5feooh50MK4BN8LKb-BQOM3rTyLoFxEQduTgJFcU1" rel="stylesheet"/>

    
    <script type="text/javascript" src="https://www.google.com/recaptcha/api.js?onload=onloadCallback&render=explicit" async defer></script>
    
    <style>
        .lx_revive_adserver.lx_adv_doc {
            margin-left: auto;
            margin-right: auto;
            z-index: 998;
        }

        #lx_gte {
            line-height: 1;
            background-color: #0064A9;
            border: solid 4px #0064A9;
            border-radius: 4px;
            padding: 2px 4px 0;
            margin: 0 0 0 4px;
        }

            #lx_gte img {
                max-width: 19px;
            }

            #lx_gte #google_translate_element {
                margin-bottom: 4px;
            }

            #lx_gte .lx_ot {
                font-size: 12px;
                color: #fff;
                text-align: center;
            }

            #lx_gte .goog-te-gadget-simple {
                width: 100%;
                padding: 2px 1px 2.5px 1px !important;
            }

                #lx_gte .goog-te-gadget-simple > span {
                    display: inline-block;
                }

                    #lx_gte .goog-te-gadget-simple > span > a {
                        display: inline-block;
                        margin: 0;
                    }

                        #lx_gte .goog-te-gadget-simple > span > a > span {
                            display: none;
                        }

                            #lx_gte .goog-te-gadget-simple > span > a > span:first-of-type {
                                display: inline;
                            }

                #lx_gte .goog-te-gadget-simple:hover {
                    color: #fff;
                    background-color: #0064A9;
                }

                    #lx_gte .goog-te-gadget-simple:hover a {
                        color: #fff;
                        background-color: #0064A9;
                        text-decoration: none;
                    }

        .toc_show {
            display: block !important;
        }

            .toc_show .fas {
                display: none !important;
            }

        .toc_hide {
            display: none !important;
        }

        .show_context {
            background-color: #FFFF00;
            color: inherit;
        }

        .act_warning {
            color: red;
        }

        .lx_date_ddm {
            padding: 0 !important;
            width: 170px !important;
            max-height: 70vh !important;
            overflow-y: auto !important;
        }

            .lx_date_ddm > div {
                padding: 5px 20px !important;
                margin-bottom: 0 !important;
            }

        .lx_date_selected {
            cursor: default;
            color: gray;
        }

        .lx_date_link:hover {
            cursor: pointer;
            background: #0064a9;
            color: #fff;
        }

        .docContentHeader__item-link .icon {
            height: 25px;
            fill: #0064a9;
        }

            .docContentHeader__item-link .icon.sm {
                height: 17px;
            }

        .docContentHeader__item-link:hover .icon {
            fill: #fff;
        }

        .lx_text_on_other_lang {
            margin: 12px 0 8px 0;
            padding: 8px 16px;
            color: black;
            background-color: #fef1e1;
            font-style: italic;
        }

        #lxPlayButton {
            display: none;
            position: absolute;
            background-color: #007bff;
            color: white;
            border: none;
            border-radius: 5px;
            cursor: pointer;
            font-size: 18px;
            width: 32px;
            height: 32px;
            margin: 0;
            padding: 0;
            z-index: 1000;
        }

            #lxPlayButton:focus {
                outline: none;
            }

        #divCont a.lx_next_ver {
            margin: 4px 0px;
            padding: 4px 16px;
            color: #ffffff;
            background-color: #0064a9;
            border-radius: 16px;
            display: inline-block;
            text-align: center;
            text-indent: initial;
        }

            #divCont a.lx_next_ver:hover {
                color: #ffffff;
            }

        @media (max-width:720px) {
            #divCont a.lx_next_ver {
                display: block;
            }
        }
    </style>

    
    <style>
        /*#divCont > div {
            overflow-x: auto;
            max-width: calc(100vw - 42px);
            padding-right: 30px;
        }*/

        /* .TABLE_STD, .BY_DEFAULT {
            overflow-y: auto;
            max-height: 80vh;
        }*/
    </style>
    
</head>
<body class="sidebar-show">
    
    <div class="wrapper">
        
        <div id="lx_adv_doc" class="lx_revive_adserver lx_adv_doc">
            

<script type='text/javascript'><!--//<![CDATA[
    var m3_u = (location.protocol == 'https:' ? 'https://rk.adolatmarkazi.uz/www/delivery/ajs.php' : 'http://rk.adolatmarkazi.uz/www/delivery/ajs.php');
    var m3_r = Math.floor(Math.random() * 99999999999);
    if (!document.MAX_used) document.MAX_used = ',';
    document.write("<scr" + "ipt type='text/javascript' src='" + m3_u);
    document.write("?zoneid=6");
    document.write('&amp;cb=' + m3_r);
    if (document.MAX_used != ',') document.write("&amp;exclude=" + document.MAX_used);
    document.write(document.charset ? '&amp;charset=' + document.charset : (document.characterSet ? '&amp;charset=' + document.characterSet : ''));
    document.write("&amp;loc=" + escape(window.location));
    if (document.referrer) document.write("&amp;referer=" + escape(document.referrer));
    if (document.context) document.write("&context=" + escape(document.context));
    document.write("'><\/scr" + "ipt>");
    //]]>--></script>

        </div>
        
        <header id="doc_header" class="header">
            <div class="header__top">
                <div class="container">
                    <div id="lx_lact_num_top">
                        
                        от 20.08.2018 г. № ПП-3913
                    </div>
                    <div class="header__top-right">
                        <div class="header__icons">
                            
                            <div class="header__icon">
                                <a target="_blank" href="https://t.me/lexuzofficial"><i class="fab fa-telegram-plane"></i></a>
                            </div>
                            <div class="header__icon">
                                <a target="_blank" href="https://www.facebook.com/minjustuz"><i class="fab fa-facebook-f"></i></a>
                            </div>
                            <div class="header__icon">
                                <a target="_blank" href="https://www.instagram.com/adliyanews/"><i class="fab fa-instagram-square"></i></a>
                            </div>
                            <div class="header__icon">
                                <a target="_blank" href="https://www.youtube.com/c/adliya"><i class="fab fa-youtube"></i></a>
                            </div>
                            
                        </div>
                    </div>
                </div>
            </div>
            <div class="header__bottom">
                <div class="container">
                    <div class="header__bottom-left w-100 skiptranslate">
                        <a class="header__logo" href="/">
                            <img src="/assets/img/lex_uz.svg">
                        </a>
                        <div class="docBody__content ml-4 docBody_top-nav">
                            <div class="docContentHeader">
                                <div class="docContentHeader__item docContentHeader__item-mobile-left docContentHeader__item--action">
                                    
                                    <div class="docContentHeader__item-link lx_border_left" id="docContent__sideBar-show" title="Мундарижани кўрсатиш">
                                        <i class="fas fa-bars"></i>
                                    </div>
                                    <div class="docContentHeader__item-link" onclick="addToFavorite()" title="Танланганларга қўшиш">
                                        <i class="far fa-star"></i>
                                    </div>
                                    
                                    <div class="dropdown docContentHeader__item-link-dropdown">
                                        <div class="docContentHeader__item-link" id="dropdownMenuButton_t" title="Қўшимча модуллар" data-toggle="dropdown" aria-haspopup="true" aria-expanded="false">
                                            <i class="fas fa-tags"></i>
                                        </div>
                                        <div class="dropdown-menu" aria-labelledby="dropdownMenuButton_t" id="t_dropdown_check">
                                            <div class="dropdown-menu__item">
                                                <div class="custom-control custom-checkbox stopProp">
                                                    <input class="custom-control-input" id="t_checkAll" type="checkbox" onclick="clickAllChk('t_checkAll', this,'t','b')">
                                                    <label class="custom-control-label" for="t_checkAll"></label>
                                                </div>
                                                Ҳаммаси
                                            </div>
                                            <div class="dropdown-menu__item">
                                                <div class="custom-control custom-checkbox stopProp">
                                                    <input class="custom-control-input" id="t_3935" type="checkbox" onclick="hideItem(this)" checked="checked">
                                                    <label class="custom-control-label" for="t_3935"></label>
                                                </div>
                                                Кейинги таҳрирга ҳавола
                                            </div>
                                            <div class="dropdown-menu__item">
                                                <div class="custom-control custom-checkbox stopProp">
                                                    <input class="custom-control-input" id="t_3934" type="checkbox" onclick="hideItem(this)" checked="checked">
                                                    <label class="custom-control-label" for="t_3934"></label>
                                                </div>
                                                Олдинги таҳрирга ҳавола
                                            </div>
                                            <div class="dropdown-menu__item">
                                                <div class="custom-control custom-checkbox stopProp">
                                                    <input class="custom-control-input" id="t_5987" type="checkbox" onclick="hideItem(this)">
                                                    <label class="custom-control-label" for="t_5987"></label>
                                                </div>
                                                ҚТУК бўйича индекслаш
                                            </div>
                                            <div class="dropdown-menu__item">
                                                <div class="custom-control custom-checkbox stopProp">
                                                    <input class="custom-control-input" id="t_5988" type="checkbox" onclick="hideItem(this)">
                                                    <label class="custom-control-label" for="t_5988"></label>
                                                </div>
                                                ҚМҚ бўйича индекслаш
                                            </div>
                                            <div class="dropdown-menu__item">
                                                <div class="custom-control custom-checkbox stopProp">
                                                    <input class="custom-control-input" id="t_1104" type="checkbox" onclick="hideItem(this)" checked="checked">
                                                    <label class="custom-control-label" for="t_1104"></label>
                                                </div>
                                                Ўзгартиришлар манбаси
                                            </div>
                                            <div class="dropdown-menu__item">
                                                <div class="custom-control custom-checkbox stopProp">
                                                    <input class="custom-control-input" id="t_1089" type="checkbox" onclick="hideItem(this)" checked="checked">
                                                    <label class="custom-control-label" for="t_1089"></label>
                                                </div>
                                                Расмий нашр манбаси
                                            </div>
                                        </div>
                                    </div>
                                    <div class="docContentHeader__item-link" id="t_btn_lex_comment" onclick="toggleLexComments()" title="Комментарий LexUz">
                                        <i class="fas fa-file-signature"></i>
                                    </div>
                                    
                                    <div class="dropdown docContentHeader__item-link-dropdown" title="Вариантлар">
                                        <div class="docContentHeader__item-link" id="dd3" data-toggle="dropdown" aria-haspopup="true" aria-expanded="false">
                                            <i class="fas fa-calendar" style="font-weight: 400;"></i>
                                        </div>
                                        <div class="dropdown-menu lx_date_ddm" aria-labelledby="dd3" id="lx_var_t" title="">
                                            
                                                    <div class="dropdown-menu__item lx_date_selected stopProp">30.11.2021</div>
                                                
                                                    <div class="dropdown-menu__item lx_date_link" onclick="lxOpenUrl('/docs/4213624?ONDATE=09.06.2021')">09.06.2021</div>
                                                
                                                    <div class="dropdown-menu__item lx_date_link" onclick="lxOpenUrl('/docs/4213624?ONDATE=12.08.2020')">12.08.2020</div>
                                                
                                                    <div class="dropdown-menu__item lx_date_link" onclick="lxOpenUrl('/docs/4213624?ONDATE=20.08.2018')">20.08.2018</div>
                                                
                                        </div>
                                    </div>
                                    
                                    <div class="dropdown docContentHeader__item-link-dropdown" title="Вариантларни солиштириш">
                                        <div class="docContentHeader__item-link" id="dd4" data-toggle="dropdown" aria-haspopup="true" aria-expanded="false">
                                            <svg class="icon">
                                                <use xlink:href="/assets/img/sprite2.svg#compare"></use></svg>
                                        </div>
                                        <div class="dropdown-menu lx_date_ddm" aria-labelledby="dd4" title="">
                                            <div class="dropdown-menu__item lx_date_link" onclick="lxOpenUrl('/docs/4213624?ONDATE2=30.11.2021&action=compare')">30.11.2021</div>
<div class="dropdown-menu__item lx_date_link" onclick="lxOpenUrl('/docs/4213624?ONDATE2=09.06.2021&action=compare')">09.06.2021</div>
<div class="dropdown-menu__item lx_date_link" onclick="lxOpenUrl('/docs/4213624?ONDATE2=12.08.2020&action=compare')">12.08.2020</div>
<div class="dropdown-menu__item lx_date_link" onclick="lxOpenUrl('/docs/4213624?ONDATE2=20.08.2018&action=compare')">20.08.2018</div>
                                        </div>
                                    </div>
                                    
                                    <div class="docContentHeader__item-link" onclick="downloadDoc()" title="MS Word га сақлаш">
                                        <svg class="icon">
                                            <use xlink:href="/assets/img/sprite2.svg#word"></use></svg>
                                    </div>
                                    
                                    <div class="docContentHeader__item-link lx_border_right" onclick="window.print()" title="Чоп этиш">
                                        <i class="fas fa-print"></i>
                                    </div>
                                    
                                </div>
                                <div class="docContentHeader__item docContentHeader__item-mobile-right skiptranslate">
                                    <div class="dropdown">
                                        <div class="docContentHeader__item-link lx_border_both mr-1" data-toggle="dropdown">
                                            <i class="fas fa-eye"></i>
                                        </div>
                                        <div class="dropdown-menu drop_menu">
                                            <h6 class="show_size">Кўриниш</h6>
                                            <div class="row" style="margin-right: 1.3rem; margin-left: 0rem;">
                                                <div class="col-4">
                                                    <button class="btnA btn__left" onclick="toggleTheme('light');">A</button>
                                                </div>
                                                <div class="col-4">
                                                    <button class="btnA btn__cebter" onclick="toggleTheme('grey');">A</button>
                                                </div>
                                                <div class="col-4">
                                                    <button class="btnA btn__reght" onclick="toggleTheme('dark');">A</button>
                                                </div>
                                            </div>
                                        </div>
                                    </div>
                                    <div class="docContentHeader__item-link lx_border_left active" title="На русском">Рус</div><div class="docContentHeader__item-link" onclick="openUrl('/docs/7553869')" title="In english">Eng</div><div class="docContentHeader__item-link" onclick="openUrl('/docs/4213627')" title="Ўзбекча">Ўзб</div><div class="docContentHeader__item-link" onclick="openUrl('/docs/-4213627')" title="O'zbekcha">O’zb</div><div class="docContentHeader__item-link-language" onclick="openTwoLang(3)" title="Иккита тилда">Рус|Ўзб</div><div class="docContentHeader__item-link-language lx_border_right" onclick="openTwoLang(4)" title="Иккита тилда">Рус|O‘zb</div>
                                    
                                    <div id="lx_gte">
                                        <div id="google_translate_element"></div>
                                        <div class="lx_ot skiptranslate">ONLINE TRANSLATE</div>
                                    </div>
                                    
                                </div>
                            </div>
                        </div>
                    </div>
                </div>
            </div>
        </header>
        
        <div id="docBody__sidebar" class="docBody__sidebar">
            <div class="docBody__sidebar-em">
                <div class="docNavbar">
                    <div class="docBody__search input-group">
                        <input id="search-criteria" class="form-control" type="text" placeholder="Излаш">
                        <div class="input-group-append">
                            <button class="btn" type="button" onclick="clearSearch();" title="Излашни тозалаш"><i class="fas fa-times"></i></button>
                        </div>
                    </div>
                    
                    <div class="lx_revive_adserver">
                        

<script type='text/javascript'><!--//<![CDATA[
    var m3_u = (location.protocol == 'https:' ? 'https://rk.adolatmarkazi.uz/www/delivery/ajs.php' : 'http://rk.adolatmarkazi.uz/www/delivery/ajs.php');
    var m3_r = Math.floor(Math.random() * 99999999999);
    if (!document.MAX_used) document.MAX_used = ',';
    document.write("<scr" + "ipt type='text/javascript' src='" + m3_u);
    document.write("?zoneid=7");
    document.write('&amp;cb=' + m3_r);
    if (document.MAX_used != ',') document.write("&amp;exclude=" + document.MAX_used);
    document.write(document.charset ? '&amp;charset=' + document.charset : (document.characterSet ? '&amp;charset=' + document.characterSet : ''));
    document.write("&amp;loc=" + escape(window.location));
    if (document.referrer) document.write("&amp;referer=" + escape(document.referrer));
    if (document.context) document.write("&context=" + escape(document.context));
    document.write("'><\/scr" + "ipt>");
    //]]>--></script>

                    </div>
                    <div id="dvToc" style="margin: 5px;"><div class="docNavbar__item"><div class="docNavbar__item-link search-toggle" data-toggle="collapse" href="#collapse4246225" role="button" aria-expanded="false" aria-controls="collapse4246225"><div class="docNavbar__item-link-title"><a class="stopProp search-text" href="javascript:scrollText('4246225');">О мерах по совершенствованию структуры органов по труду и укреплению системы защиты трудовых прав и охраны труда граждан</a></div></div></div><div class="docNavbar__item"><div class="docNavbar__item-link search-toggle" data-toggle="collapse" href="#collapse4246942" role="button" aria-expanded="false" aria-controls="collapse4246942"><div class="docNavbar__item-link-title"><a class="stopProp search-text" href="javascript:scrollText('4246942');">ПРИЛОЖЕНИЕ № 1<br />ОРГАНИЗАЦИОННАЯ СТРУКТУРА Министерства занятости и трудовых отношений Республики Узбекистан</a></div></div></div><div class="docNavbar__item"><div class="docNavbar__item-link search-toggle" data-toggle="collapse" href="#collapse5481631" role="button" aria-expanded="false" aria-controls="collapse5481631"><div class="docNavbar__item-link-title"><a class="stopProp search-text" href="javascript:scrollText('5481631');">СТРУКТУРА  центрального аппарата Министерства занятости и трудовых отношений Республики Узбекистан </a></div></div></div><div class="docNavbar__item"><div class="docNavbar__item-link search-toggle" data-toggle="collapse" href="#collapse4957381" role="button" aria-expanded="false" aria-controls="collapse4957381"><div class="docNavbar__item-link-title"><a class="stopProp search-text" href="javascript:scrollText('4957381');">СТРУКТУРА  Министерства занятости и трудовых отношений Республики Каракалпакстан </a></div></div></div><div class="docNavbar__item"><div class="docNavbar__item-link search-toggle" data-toggle="collapse" href="#collapse5481678" role="button" aria-expanded="false" aria-controls="collapse5481678"><div class="docNavbar__item-link-title"><a class="stopProp search-text" href="javascript:scrollText('5481678');">Типовая структура  главных управлений занятости областей и города Ташкента </a></div></div></div><div class="docNavbar__item"><div class="docNavbar__item-link search-toggle" data-toggle="collapse" href="#collapse4248268" role="button" aria-expanded="false" aria-controls="collapse4248268"><div class="docNavbar__item-link-title"><a class="stopProp search-text" href="javascript:scrollText('4248268');">ПРИЛОЖЕНИЕ № 5<br />ТИПОВАЯ СТРУКТУРА районного (городского) Центра содействия занятости населения</a></div></div></div><div class="docNavbar__item"><div class="docNavbar__item-link search-toggle" data-toggle="collapse" href="#collapse4248684" role="button" aria-expanded="false" aria-controls="collapse4248684"><div class="docNavbar__item-link-title"><a class="stopProp search-text" href="javascript:scrollText('4248684');">ПРИЛОЖЕНИЕ № 6<br />«ДОРОЖНАЯ КАРТА» — программа мероприятий «Безопасный и защищенный труд»</a></div></div></div></div>
                </div>
            </div>
        </div>
        
        <main class="main" id="doc_main">
            <div class="container">
                <div class="docHeader skiptranslate">
                    <div class="docHeader__col docHeader__col__1">
                        <div class="docHeader__item d-flex">
                            <div class="docHeader__item-label">Постановление Президента Республики Узбекистан, от 20.08.2018 г. № ПП-3913</div>
                        </div>
                    </div>
                    <div class="docHeader__col docHeader__col__2">
                        <div class="docHeader__item d-flex">
                            <div class="docHeader__item-label" style="width: 60%">Кучга кириш санаси</div>
                            <div class="docHeader__item-value d-flex" style="width: 40%;">20.08.2018</div>
                        </div>
                    </div>
                    <div class="docHeader__col docHeader__col__3">
                        <div class="docHeader__item d-flex">
                            <div style="width: 60%">
                                <div class="dropdown mr-3">
                                    <a role="button" data-toggle="dropdown" aria-expanded="false">Қўшимча ахборот</a>
                                    <div class="dropdown-menu" style="margin-top: -2px;">
                                        <a class="dropdown-item" onclick="showAddCard(1)">Асосий реквизитлар</a>
                                        <a class="dropdown-item" onclick="showAddCard(2)">Кодификация</a>
                                        <a class="dropdown-item" onclick="showAddCard(3)">Қайта кўриб чиқилган ҳужжатлар</a>
                                        <a class="dropdown-item" onclick="showAddCard(4)">Ҳужжатни қайта кўриб чиқишга асос бўлган ҳужжатлар</a>
                                        <a class="dropdown-item" onclick="showAddCard(5)">Корреспондентлар</a>
                                        <a class="dropdown-item" onclick="showAddCard(6)">Респондентлар</a>
                                    </div>
                                </div>
                            </div>
                            <div style="width: 40%">
                                <div class="dropdown">
                                    <a role="button" data-toggle="dropdown" aria-expanded="false"><i class="fa fa-share-alt mr-2"></i>Улашиш</a>
                                    <div class="dropdown-menu" style="margin-top: -2px;">
                                        <a class="dropdown-item" target="_blank" href="https://telegram.me/share/url?url=http://lex.uz//docs/4213624 О мерах по совершенствованию структуры органов по труду и укреплению системы защиты трудовых прав и охраны труда граждан">Telegram</a>
                                        <a class="dropdown-item" target="_blank" href="https://www.facebook.com/sharer/sharer.php?u=http://lex.uz//docs/4213624">Facebook</a>
                                        <a class="dropdown-item" target="_blank" href="">Twitter</a>
                                        <a class="dropdown-item" target="_blank" href="">Instagram</a>
                                    </div>
                                </div>
                            </div>
                        </div>
                    </div>
                </div>
            </div>
            <div class="container docBody-container">
                <div class="docBody d-flex">
                    <div class="docBody__content">
                        <div class="docContentHeader docBody_bottom-nav">
                            <div class="docContentHeader__item docContentHeader__item-mobile-left docContentHeader__item--action">
                                <div class="docContentHeader__item-link lx_border_left" onclick="addToFavorite()" title="Танланганларга қўшиш">
                                    <i class="far fa-star"></i>
                                </div>
                                
                                <div class="dropdown docContentHeader__item-link-dropdown">
                                    <div class="docContentHeader__item-link" id="dropdownMenuButton_b" title="Қўшимча модуллар" data-toggle="dropdown" aria-haspopup="true" aria-expanded="false">
                                        <i class="fas fa-tags"></i>
                                    </div>
                                    <div class="dropdown-menu" aria-labelledby="dropdownMenuButton_b" id="b_dropdown_check">
                                        <div class="dropdown-menu__item">
                                            <div class="custom-control custom-checkbox">
                                                <input class="custom-control-input" id="b_checkAll" type="checkbox" onclick="clickAllChk('b_checkAll', this,'b','t')">
                                                <label class="custom-control-label" for="b_checkAll"></label>
                                            </div>
                                            Ҳаммаси
                                        </div>
                                        <div class="dropdown-menu__item">
                                            <div class="custom-control custom-checkbox">
                                                <input class="custom-control-input" id="b_3935" type="checkbox" onclick="hideItem(this)" checked="checked">
                                                <label class="custom-control-label" for="b_3935"></label>
                                            </div>
                                            Кейинги таҳрирга ҳавола
                                        </div>
                                        <div class="dropdown-menu__item">
                                            <div class="custom-control custom-checkbox">
                                                <input class="custom-control-input" id="b_3934" type="checkbox" onclick="hideItem(this)" checked="checked">
                                                <label class="custom-control-label" for="b_3934"></label>
                                            </div>
                                            Олдинги таҳрирга ҳавола
                                        </div>
                                        <div class="dropdown-menu__item">
                                            <div class="custom-control custom-checkbox">
                                                <input class="custom-control-input" id="b_5987" type="checkbox" onclick="hideItem(this)">
                                                <label class="custom-control-label" for="b_5987"></label>
                                            </div>
                                            ҚТУК бўйича индекслаш
                                        </div>
                                        <div class="dropdown-menu__item">
                                            <div class="custom-control custom-checkbox">
                                                <input class="custom-control-input" id="b_5988" type="checkbox" onclick="hideItem(this)">
                                                <label class="custom-control-label" for="b_5988"></label>
                                            </div>
                                            ҚМҚ бўйича индекслаш
                                        </div>
                                        <div class="dropdown-menu__item">
                                            <div class="custom-control custom-checkbox">
                                                <input class="custom-control-input" id="b_1104" type="checkbox" onclick="hideItem(this)" checked="checked">
                                                <label class="custom-control-label" for="b_1104"></label>
                                            </div>
                                            Ўзгартиришлар манбаси
                                        </div>
                                        <div class="dropdown-menu__item">
                                            <div class="custom-control custom-checkbox">
                                                <input class="custom-control-input" id="b_1089" type="checkbox" onclick="hideItem(this)" checked="checked">
                                                <label class="custom-control-label" for="b_1089"></label>
                                            </div>
                                            Расмий нашр манбаси
                                        </div>
                                    </div>
                                </div>
                                <div class="docContentHeader__item-link" id="b_btn_lex_comment" onclick="toggleLexComments()">
                                    <i class="fas fa-file-signature"></i>
                                </div>
                                
                                <div class="dropdown docContentHeader__item-link-dropdown" title="Вариантлар">
                                    <div class="docContentHeader__item-link" id="dd3_" data-toggle="dropdown" aria-haspopup="true" aria-expanded="false">
                                        <i class="fas fa-calendar" style="font-weight: 400;"></i>
                                    </div>
                                    <div class="dropdown-menu lx_date_ddm" aria-labelledby="dd3_" id="lx_var_b" title=""></div>
                                </div>
                                
                                <div class="dropdown docContentHeader__item-link-dropdown" title="Вариантларни солиштириш">
                                    <div class="docContentHeader__item-link" id="dd4_" data-toggle="dropdown" aria-haspopup="true" aria-expanded="false">
                                        <svg class="icon sm">
                                            <use xlink:href="/assets/img/sprite2.svg#compare"></use></svg>
                                    </div>
                                    <div class="dropdown-menu lx_date_ddm" aria-labelledby="dd4_" title="">
                                        <div class="dropdown-menu__item lx_date_link" onclick="lxOpenUrl('/docs/4213624?ONDATE2=30.11.2021&action=compare')">30.11.2021</div>
<div class="dropdown-menu__item lx_date_link" onclick="lxOpenUrl('/docs/4213624?ONDATE2=09.06.2021&action=compare')">09.06.2021</div>
<div class="dropdown-menu__item lx_date_link" onclick="lxOpenUrl('/docs/4213624?ONDATE2=12.08.2020&action=compare')">12.08.2020</div>
<div class="dropdown-menu__item lx_date_link" onclick="lxOpenUrl('/docs/4213624?ONDATE2=20.08.2018&action=compare')">20.08.2018</div>
                                    </div>
                                </div>
                                
                                <div class="docContentHeader__item-link" onclick="downloadDoc()" title="MS Word га сақлаш">
                                    <svg class="icon sm">
                                        <use xlink:href="/assets/img/sprite2.svg#word"></use></svg>
                                </div>
                                
                                <div class="docContentHeader__item-link lx_border_right" onclick="window.print()" title="Чоп этиш">
                                    <i class="fas fa-print"></i>
                                </div>
                            </div>
                            <div class="docContentHeader__item docContentHeader__item-mobile-right skiptranslate">
                                <div class="dropdown eye_btn">
                                    <div class="docContentHeader__item-link lx_border_both mr-1" data-toggle="dropdown">
                                        <i class="fas fa-eye"></i>
                                    </div>
                                    <div class="dropdown-menu drop_menu">
                                        <h6 class="show_size">Кўриниш</h6>
                                        <div class="row" style="margin-right: 1.3rem; margin-left: 0rem;">
                                            <div class="col-4">
                                                <button class="btnA btn__left" onclick="toggleTheme('light');">A</button>
                                            </div>
                                            <div class="col-4">
                                                <button class="btnA btn__cebter" onclick="toggleTheme('grey');">A</button>
                                            </div>
                                            <div class="col-4">
                                                <button class="btnA btn__reght" onclick="toggleTheme('dark');">A</button>
                                            </div>
                                        </div>
                                    </div>
                                </div>
                                <div class="docContentHeader__item-link lx_border_left active" title="На русском">Рус</div><div class="docContentHeader__item-link" onclick="openUrl('/docs/7553869')" title="In english">Eng</div><div class="docContentHeader__item-link" onclick="openUrl('/docs/4213627')" title="Ўзбекча">Ўзб</div><div class="docContentHeader__item-link" onclick="openUrl('/docs/-4213627')" title="O'zbekcha">O’zb</div><div class="docContentHeader__item-link-language" onclick="openTwoLang(3)" title="Иккита тилда">Рус|Ўзб</div><div class="docContentHeader__item-link-language lx_border_right" onclick="openTwoLang(4)" title="Иккита тилда">Рус|O‘zb</div>
                            </div>
                        </div>
                        <div class="docBody__container">
                            <div class="docBody__content-em" id='main_container1'>
                                
                                    <div style="background-color: #fff; padding: 16px 14px 16px 8px;">
                                        <table style="width: 100%; font-family: Arial; font-size: 14px; font-weight: bold;">
                                            <tr>
                                                <td style="width: 50%; border: 0;">
                                                    
                                                </td>
                                                <td style="width: 50%; border: 0;" align="right">
                                                    
                                                    
                                                </td>
                                            </tr>
                                            
                                        </table>
                                        <div id="mD" class="main-column document" style="margin: 0px;">
                                            <div id="divBody">
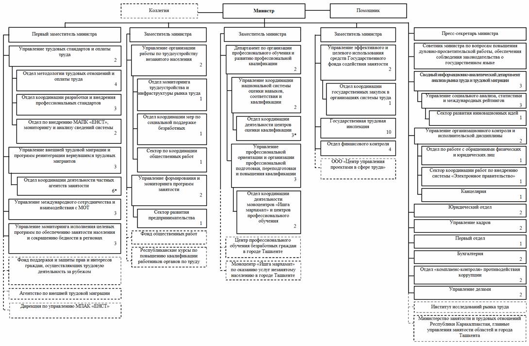
                                                <div id="divCont" style="background:#ffffff;border:none;margin:auto;"><div class="INDEXES_ON_REF lx_no_select" style="display:none"><label id="s5987"></label><div name="onLBC4213624" id="onLBC4213624">[<b>ОКОЗ:</b><div id="LBC6445"><span class="iorRN">1.</span><span class="iorVal">05.00.00.00 Законодательство о труде и занятости населения / 05.07.00.00 Охрана труда / 05.07.01.00 Общие вопросы;</span></div><div id="LBC6470"><span class="iorRN">2.</span><span class="iorVal">05.00.00.00 Законодательство о труде и занятости населения / 05.12.00.00 Надзор и контроль за соблюдением законодательства о труде. Ответственность за нарушение трудового законодательства / 05.12.01.00 Надзор и контроль за соблюдением законодательства о труде]</span></div></div></div><div class="INDEXES_ON_REF lx_no_select" style="display:none"><label id="s5988"></label><div name="onLS4213624" id="onLS4213624">[<b>ТСЗ:</b><div id="LS3697"><span class="iorRN">1.</span><span class="iorVal">Социально-культурные вопросы / Труд. Занятость населения]</span></div></div></div><div class="ACT_FORM lx_elem" onmousemove="lx_mo(event,4246222)"><div class="lx_elem2"><div class="lx_elem3"><span onclick="lx_sf(4246222)"><img src="/img/cmt.svg" />Ҳужжатга таклиф юбориш</span><span onclick="lx_pa(4246222)"><img src="/img/vlm.svg" />Аудиони тинглаш</span><span onclick="lx_cl(4246222)"><img src="/img/lnk.svg" />Ҳужжат элементидан ҳавола олиш</span></div></div><div name="4246222" id="4246222">Постановление</div></div><div class="ACCEPTING_BODY lx_elem" onmousemove="lx_mo(event,4246224)"><div class="lx_elem2"><div class="lx_elem3"><span onclick="lx_sf(4246224)"><img src="/img/cmt.svg" />Ҳужжатга таклиф юбориш</span><span onclick="lx_pa(4246224)"><img src="/img/vlm.svg" />Аудиони тинглаш</span><span onclick="lx_cl(4246224)"><img src="/img/lnk.svg" />Ҳужжат элементидан ҳавола олиш</span></div></div><div name="4246224" id="4246224">Президента Республики Узбекистан</div></div><div class="ACT_TITLE lx_elem" onmousemove="lx_mo(event,4246225)"><div class="lx_elem2"><div class="lx_elem3"><span onclick="lx_sf(4246225)"><img src="/img/cmt.svg" />Ҳужжатга таклиф юбориш</span><span onclick="lx_pa(4246225)"><img src="/img/vlm.svg" />Аудиони тинглаш</span><span onclick="lx_cl(4246225)"><img src="/img/lnk.svg" />Ҳужжат элементидан ҳавола олиш</span></div></div><div name="4246225" id="4246225">О мерах по совершенствованию структуры органов по труду и укреплению системы защиты трудовых прав и охраны труда граждан</div></div><div class="BY_DEFAULT lx_elem" onmousemove="lx_mo(event,4246227)"><div class="lx_elem2"><div class="lx_elem3"><span onclick="lx_sf(4246227)"><img src="/img/cmt.svg" />Ҳужжатга таклиф юбориш</span><span onclick="lx_pa(4246227)"><img src="/img/vlm.svg" />Аудиони тинглаш</span><span onclick="lx_cl(4246227)"><img src="/img/lnk.svg" />Ҳужжат элементидан ҳавола олиш</span></div></div><div name="4246227" id="4246227"></div></div><div class="ACT_TEXT lx_elem" onmousemove="lx_mo(event,4246237)"><div class="lx_elem2"><div class="lx_elem3"><span onclick="lx_sf(4246237)"><img src="/img/cmt.svg" />Ҳужжатга таклиф юбориш</span><span onclick="lx_pa(4246237)"><img src="/img/vlm.svg" />Аудиони тинглаш</span><span onclick="lx_cl(4246237)"><img src="/img/lnk.svg" />Ҳужжат элементидан ҳавола олиш</span></div></div><div name="4246237" id="4246237">Отметить, что несмотря на принимаемые меры по усилению защиты трудовых прав и охраны труда работников, все еще не удается искоренить проблемные вопросы, препятствующие обеспечению безопасности, сохранению здоровья и работоспособности граждан в процессе труда, поддержанию сбалансированных трудовых отношений между работодателями и работниками.</div></div><div class="INDEXES_ON_REF lx_no_select" style="display:none"><label id="s5987"></label><div name="onLBC4246242" id="onLBC4246242">[<b>ОКОЗ:</b><div id="LBC6449"><span class="iorRN">1.</span><span class="iorVal">05.00.00.00 Законодательство о труде и занятости населения / 05.07.00.00 Охрана труда / 05.07.05.00 Несчастные случаи. Порядок их расследования и учета]</span></div></div></div><div class="ACT_TEXT lx_elem" onmousemove="lx_mo(event,4246242)"><div class="lx_elem2"><div class="lx_elem3"><span onclick="lx_sf(4246242)"><img src="/img/cmt.svg" />Ҳужжатга таклиф юбориш</span><span onclick="lx_pa(4246242)"><img src="/img/vlm.svg" />Аудиони тинглаш</span><span onclick="lx_cl(4246242)"><img src="/img/lnk.svg" />Ҳужжат элементидан ҳавола олиш</span></div></div><div name="4246242" id="4246242">За последние три года произошло 1214 несчастных случаев на производстве, из них 241 со смертельным исходом, более 21 тысячи граждан обратились в связи с нарушениями их трудовых прав и привлечением к принудительному труду. Особенно остро указанные проблемы проявляются в неформальном секторе экономики.</div></div><div class="ACT_TEXT lx_elem" onmousemove="lx_mo(event,4246244)"><div class="lx_elem2"><div class="lx_elem3"><span onclick="lx_sf(4246244)"><img src="/img/cmt.svg" />Ҳужжатга таклиф юбориш</span><span onclick="lx_pa(4246244)"><img src="/img/vlm.svg" />Аудиони тинглаш</span><span onclick="lx_cl(4246244)"><img src="/img/lnk.svg" />Ҳужжат элементидан ҳавола олиш</span></div></div><div name="4246244" id="4246244">Организационная структура, эффективность применения полномочий и в целом деятельность Государственной правовой инспекции труда и Государственной инспекции по охране и экспертизе условий труда Министерства занятости и трудовых отношений Республики Узбекистан, а также профессиональный уровень и квалификация их инспекторов не позволяют им всесторонне решать на системной основе вопросы защиты трудовых прав и охраны труда граждан.</div></div><div class="ACT_TEXT lx_elem" onmousemove="lx_mo(event,4246247)"><div class="lx_elem2"><div class="lx_elem3"><span onclick="lx_sf(4246247)"><img src="/img/cmt.svg" />Ҳужжатга таклиф юбориш</span><span onclick="lx_pa(4246247)"><img src="/img/vlm.svg" />Аудиони тинглаш</span><span onclick="lx_cl(4246247)"><img src="/img/lnk.svg" />Ҳужжат элементидан ҳавола олиш</span></div></div><div name="4246247" id="4246247">В целях дальнейшего усиления потенциала органов по труду в обеспечении безопасных условий труда, защиты трудовых прав граждан, недопущения и полного искоренения принудительного труда, оказания консультативной и методологической помощи работникам и работодателям в рамках трудовых отношений, а также повышения эффективности деятельности Министерства занятости и трудовых отношений Республики Узбекистан:</div></div><div class="INDEXES_ON_REF lx_no_select" style="display:none"><label id="s5987"></label><div name="onLBC4246250" id="onLBC4246250">[<b>ОКОЗ:</b><div id="LBC6119"><span class="iorRN">1.</span><span class="iorVal">02.00.00.00 Основы государственного управления / 02.03.00.00 Республиканские органы исполнительной власти и органы хозяйственного управления / 02.03.04.00 Агентства, инспекции и другие ведомства]</span></div></div></div><div class="ACT_TEXT lx_elem" onmousemove="lx_mo(event,4246250)"><div class="lx_elem2"><div class="lx_elem3"><span onclick="lx_sf(4246250)"><img src="/img/cmt.svg" />Ҳужжатга таклиф юбориш</span><span onclick="lx_pa(4246250)"><img src="/img/vlm.svg" />Аудиони тинглаш</span><span onclick="lx_cl(4246250)"><img src="/img/lnk.svg" />Ҳужжат элементидан ҳавола олиш</span></div></div><div name="4246250" id="4246250">1. Образовать Государственную трудовую инспекцию (далее — Инспекция) Министерства занятости и трудовых отношений Республики Узбекистан на базе упраздняемых Государственной правовой инспекции труда и Государственной инспекции по охране и экспертизе условий труда Министерства занятости и трудовых отношений Республики Узбекистан.</div></div><div class="ACT_TEXT lx_elem" onmousemove="lx_mo(event,4246255)"><div class="lx_elem2"><div class="lx_elem3"><span onclick="lx_sf(4246255)"><img src="/img/cmt.svg" />Ҳужжатга таклиф юбориш</span><span onclick="lx_pa(4246255)"><img src="/img/vlm.svg" />Аудиони тинглаш</span><span onclick="lx_cl(4246255)"><img src="/img/lnk.svg" />Ҳужжат элементидан ҳавола олиш</span></div></div><div name="4246255" id="4246255">2. Определить основными задачами Инспекции:</div></div><div class="ACT_TEXT lx_elem" onmousemove="lx_mo(event,4246263)"><div class="lx_elem2"><div class="lx_elem3"><span onclick="lx_sf(4246263)"><img src="/img/cmt.svg" />Ҳужжатга таклиф юбориш</span><span onclick="lx_pa(4246263)"><img src="/img/vlm.svg" />Аудиони тинглаш</span><span onclick="lx_cl(4246263)"><img src="/img/lnk.svg" />Ҳужжат элементидан ҳавола олиш</span></div></div><div name="4246263" id="4246263">осуществление государственного надзора и контроля за соблюдением организациями, независимо от организационно-правовой формы, требований законодательства в сфере обеспечения соблюдения и защиты трудовых прав граждан, а также безопасных условий и охраны труда;</div></div><div class="INDEXES_ON_REF lx_no_select" style="display:none"><label id="s5987"></label><div name="onLBC4246264" id="onLBC4246264">[<b>ОКОЗ:</b><div id="LBC6447"><span class="iorRN">1.</span><span class="iorVal">05.00.00.00 Законодательство о труде и занятости населения / 05.07.00.00 Охрана труда / 05.07.03.00 Медицинские осмотры. Профессиональные болезни. Трудовые увечья;</span></div><div id="LBC6448"><span class="iorRN">2.</span><span class="iorVal">05.00.00.00 Законодательство о труде и занятости населения / 05.07.00.00 Охрана труда / 05.07.04.00 Вредные и тяжелые условия труда. Особый характер труда]</span></div></div></div><div class="ACT_TEXT lx_elem" onmousemove="lx_mo(event,4246264)"><div class="lx_elem2"><div class="lx_elem3"><span onclick="lx_sf(4246264)"><img src="/img/cmt.svg" />Ҳужжатга таклиф юбориш</span><span onclick="lx_pa(4246264)"><img src="/img/vlm.svg" />Аудиони тинглаш</span><span onclick="lx_cl(4246264)"><img src="/img/lnk.svg" />Ҳужжат элементидан ҳавола олиш</span></div></div><div name="4246264" id="4246264">проведение постоянного анализа состояния охраны труда в республике, причин производственного травматизма и профессиональных заболеваний, разработку путей их устранения;</div></div><div class="ACT_TEXT lx_elem" onmousemove="lx_mo(event,4246265)"><div class="lx_elem2"><div class="lx_elem3"><span onclick="lx_sf(4246265)"><img src="/img/cmt.svg" />Ҳужжатга таклиф юбориш</span><span onclick="lx_pa(4246265)"><img src="/img/vlm.svg" />Аудиони тинглаш</span><span onclick="lx_cl(4246265)"><img src="/img/lnk.svg" />Ҳужжат элементидан ҳавола олиш</span></div></div><div name="4246265" id="4246265">проведение системного анализа соглашений и локальных актов о труде, приказов работодателей по вопросам трудовых отношений на предмет их соответствия законодательству;</div></div><div class="ACT_TEXT lx_elem" onmousemove="lx_mo(event,4246267)"><div class="lx_elem2"><div class="lx_elem3"><span onclick="lx_sf(4246267)"><img src="/img/cmt.svg" />Ҳужжатга таклиф юбориш</span><span onclick="lx_pa(4246267)"><img src="/img/vlm.svg" />Аудиони тинглаш</span><span onclick="lx_cl(4246267)"><img src="/img/lnk.svg" />Ҳужжат элементидан ҳавола олиш</span></div></div><div name="4246267" id="4246267">осуществление постоянного мониторинга и защиты прав субъектов трудовых отношений, предусмотренных законодательством о труде, занятости населения и охране труда;</div></div><div class="ACT_TEXT lx_elem" onmousemove="lx_mo(event,4246270)"><div class="lx_elem2"><div class="lx_elem3"><span onclick="lx_sf(4246270)"><img src="/img/cmt.svg" />Ҳужжатга таклиф юбориш</span><span onclick="lx_pa(4246270)"><img src="/img/vlm.svg" />Аудиони тинглаш</span><span onclick="lx_cl(4246270)"><img src="/img/lnk.svg" />Ҳужжат элементидан ҳавола олиш</span></div></div><div name="4246270" id="4246270">осуществление государственного контроля за качеством проведения аттестации рабочих мест по условиям труда;</div></div><div class="COMMENT lx_no_select"><label id="s3934"></label><div name="edi5757081" id="edi5757081">См. <a href="/docs/4213624?ONDATE=20.08.2018 00#4254674">предыдущую</a> редакцию.</div></div><div class="BY_DEFAULT lx_elem" onmousemove="lx_mo(event,5757081)"><div class="lx_elem2"><div class="lx_elem3"><span onclick="lx_sf(5757081)"><img src="/img/cmt.svg" />Ҳужжатга таклиф юбориш</span><span onclick="lx_pa(5757081)"><img src="/img/vlm.svg" />Аудиони тинглаш</span><span onclick="lx_cl(5757081)"><img src="/img/lnk.svg" />Ҳужжат элементидан ҳавола олиш</span></div></div><div name="5757081" id="5757081"></div></div><div class="INDEXES_ON_REF lx_no_select" style="display:none"><label id="s5987"></label><div name="onLBC5757089" id="onLBC5757089">[<b>ОКОЗ:</b><div id="LBC6457"><span class="iorRN">1.</span><span class="iorVal">05.00.00.00 Законодательство о труде и занятости населения / 05.09.00.00 Дополнительные гарантии и особенности регулирования труда работников, нуждающихся в социальной защите / 05.09.03.00 Труд инвалидов]</span></div></div></div><div class="ACT_TEXT lx_elem" onmousemove="lx_mo(event,5757089)"><div class="lx_elem2"><div class="lx_elem3"><span onclick="lx_sf(5757089)"><img src="/img/cmt.svg" />Ҳужжатга таклиф юбориш</span><span onclick="lx_pa(5757089)"><img src="/img/vlm.svg" />Аудиони тинглаш</span><span onclick="lx_cl(5757089)"><img src="/img/lnk.svg" />Ҳужжат элементидан ҳавола олиш</span></div></div><div name="5757089" id="5757089">осуществление государственного контроля за соблюдением законодательства о правах лиц с инвалидностью в части создания условий лицам с инвалидностью для беспрепятственного доступа к объектам социальной инфраструктуры, а также для пользования всеми видами транспорта, транспортными коммуникациями, средствами связи общего пользования и информации;</div></div><div class="CHANGES_ORIGINS lx_no_select"><label id="s1104"></label><div name="5757101" id="5757101">(абзац седьмой пункта 2 в редакции <a href="/docs/5748322?ONDATE=30.11.2021 00#5752590">Указа</a> Президента Республики Узбекистан от 29 ноября 2021 года № УП-26 — Национальная база данных законодательства, 30.11.2021 г., № 06/21/26/1111)</div></div><div class="ACT_TEXT lx_elem" onmousemove="lx_mo(event,4246587)"><div class="lx_elem2"><div class="lx_elem3"><span onclick="lx_sf(4246587)"><img src="/img/cmt.svg" />Ҳужжатга таклиф юбориш</span><span onclick="lx_pa(4246587)"><img src="/img/vlm.svg" />Аудиони тинглаш</span><span onclick="lx_cl(4246587)"><img src="/img/lnk.svg" />Ҳужжат элементидан ҳавола олиш</span></div></div><div name="4246587" id="4246587">организацию совместно с заинтересованными министерствами, ведомствами и общественными организациями мер по недопущению и полному искоренению принудительного труда, в том числе путем привлечения к ответственности виновных должностных лиц в соответствии с законодательством;</div></div><div class="COMMENT lx_no_select" style="display:none"><label id="s527"></label><div class="COMMENTLEXUZ"><img src="/image/favicon.gif" /> Комментарий LexUz</div><div name="6968671" id="6968671">См.: <a href="/docs/6257291#6259525">статью 5</a> Трудового кодекса, <a href="/docs/97661#4497381">статью 49</a> Кодекса Республики Узбекистан об административной ответственности.</div></div><div class="ACT_TEXT lx_elem" onmousemove="lx_mo(event,4246589)"><div class="lx_elem2"><div class="lx_elem3"><span onclick="lx_sf(4246589)"><img src="/img/cmt.svg" />Ҳужжатга таклиф юбориш</span><span onclick="lx_pa(4246589)"><img src="/img/vlm.svg" />Аудиони тинглаш</span><span onclick="lx_cl(4246589)"><img src="/img/lnk.svg" />Ҳужжат элементидан ҳавола олиш</span></div></div><div name="4246589" id="4246589">оказание консультативной и методологической помощи работникам и работодателям, в том числе субъектам предпринимательства, по вопросам применения и соблюдения законодательства о труде и охране труда, проведение профилактической работы по предотвращению случаев производственного травматизма и несчастных случаев на производстве;</div></div><div class="INDEXES_ON_REF lx_no_select" style="display:none"><label id="s5987"></label><div name="onLBC4246592" id="onLBC4246592">[<b>ОКОЗ:</b><div id="LBC6446"><span class="iorRN">1.</span><span class="iorVal">05.00.00.00 Законодательство о труде и занятости населения / 05.07.00.00 Охрана труда / 05.07.02.00 Безопасность и гигиена труда]</span></div></div></div><div class="ACT_TEXT lx_elem" onmousemove="lx_mo(event,4246592)"><div class="lx_elem2"><div class="lx_elem3"><span onclick="lx_sf(4246592)"><img src="/img/cmt.svg" />Ҳужжатга таклиф юбориш</span><span onclick="lx_pa(4246592)"><img src="/img/vlm.svg" />Аудиони тинглаш</span><span onclick="lx_cl(4246592)"><img src="/img/lnk.svg" />Ҳужжат элементидан ҳавола олиш</span></div></div><div name="4246592" id="4246592">проведение широкой информационно-разъяснительной работы среди юридических и физических лиц о необходимости соблюдения трудовых прав граждан и обеспечения безопасных условий и охраны труда;</div></div><div class="ACT_TEXT lx_elem" onmousemove="lx_mo(event,4246595)"><div class="lx_elem2"><div class="lx_elem3"><span onclick="lx_sf(4246595)"><img src="/img/cmt.svg" />Ҳужжатга таклиф юбориш</span><span onclick="lx_pa(4246595)"><img src="/img/vlm.svg" />Аудиони тинглаш</span><span onclick="lx_cl(4246595)"><img src="/img/lnk.svg" />Ҳужжат элементидан ҳавола олиш</span></div></div><div name="4246595" id="4246595">участие в разработке и реализации государственных программ, нормативно-правовых актов и иных документов в сфере трудовых отношений и охраны труда, а также предложений и мер по обеспечению прав граждан на достойные и безопасные условия труда.</div></div><div class="ACT_TEXT lx_elem" onmousemove="lx_mo(event,4246600)"><div class="lx_elem2"><div class="lx_elem3"><span onclick="lx_sf(4246600)"><img src="/img/cmt.svg" />Ҳужжатга таклиф юбориш</span><span onclick="lx_pa(4246600)"><img src="/img/vlm.svg" />Аудиони тинглаш</span><span onclick="lx_cl(4246600)"><img src="/img/lnk.svg" />Ҳужжат элементидан ҳавола олиш</span></div></div><div name="4246600" id="4246600">3. Установить, что:</div></div><div class="ACT_TEXT lx_elem" onmousemove="lx_mo(event,4246604)"><div class="lx_elem2"><div class="lx_elem3"><span onclick="lx_sf(4246604)"><img src="/img/cmt.svg" />Ҳужжатга таклиф юбориш</span><span onclick="lx_pa(4246604)"><img src="/img/vlm.svg" />Аудиони тинглаш</span><span onclick="lx_cl(4246604)"><img src="/img/lnk.svg" />Ҳужжат элементидан ҳавола олиш</span></div></div><div name="4246604" id="4246604">предельный срок привлечения контролирующими и правоохранительными органами работников Инспекции к проведению проверок составляет не более 10 рабочих дней в месяц;</div></div><div class="ACT_TEXT lx_elem" onmousemove="lx_mo(event,4246612)"><div class="lx_elem2"><div class="lx_elem3"><span onclick="lx_sf(4246612)"><img src="/img/cmt.svg" />Ҳужжатга таклиф юбориш</span><span onclick="lx_pa(4246612)"><img src="/img/vlm.svg" />Аудиони тинглаш</span><span onclick="lx_cl(4246612)"><img src="/img/lnk.svg" />Ҳужжат элементидан ҳавола олиш</span></div></div><div name="4246612" id="4246612">инспекторы Инспекции с высшим юридическим образованием приравниваются к работникам юридической службы государственных органов и организаций, с распространением на них порядка присвоения классных чинов работникам органов юстиции.</div></div><div class="ACT_TEXT lx_elem" onmousemove="lx_mo(event,4246616)"><div class="lx_elem2"><div class="lx_elem3"><span onclick="lx_sf(4246616)"><img src="/img/cmt.svg" />Ҳужжатга таклиф юбориш</span><span onclick="lx_pa(4246616)"><img src="/img/vlm.svg" />Аудиони тинглаш</span><span onclick="lx_cl(4246616)"><img src="/img/lnk.svg" />Ҳужжат элементидан ҳавола олиш</span></div></div><div name="4246616" id="4246616">4. Предоставить право Инспекции проводить на основании обращений физических и юридических лиц, письменных обращений органов государственной налоговой службы без предварительного согласования со специальными уполномоченными органами внеплановые краткосрочные проверки соблюдения организациями, независимо от организационных правовых форм, требований законодательства о занятости, труде и охране труда.</div></div><div class="ACT_TEXT lx_elem" onmousemove="lx_mo(event,4246621)"><div class="lx_elem2"><div class="lx_elem3"><span onclick="lx_sf(4246621)"><img src="/img/cmt.svg" />Ҳужжатга таклиф юбориш</span><span onclick="lx_pa(4246621)"><img src="/img/vlm.svg" />Аудиони тинглаш</span><span onclick="lx_cl(4246621)"><img src="/img/lnk.svg" />Ҳужжат элементидан ҳавола олиш</span></div></div><div name="4246621" id="4246621">Определить, что:</div></div><div class="ACT_TEXT lx_elem" onmousemove="lx_mo(event,4246657)"><div class="lx_elem2"><div class="lx_elem3"><span onclick="lx_sf(4246657)"><img src="/img/cmt.svg" />Ҳужжатга таклиф юбориш</span><span onclick="lx_pa(4246657)"><img src="/img/vlm.svg" />Аудиони тинглаш</span><span onclick="lx_cl(4246657)"><img src="/img/lnk.svg" />Ҳужжат элементидан ҳавола олиш</span></div></div><div name="4246657" id="4246657">срок проведения проверки не может превышать одного рабочего дня:</div></div><div class="ACT_TEXT lx_elem" onmousemove="lx_mo(event,4246664)"><div class="lx_elem2"><div class="lx_elem3"><span onclick="lx_sf(4246664)"><img src="/img/cmt.svg" />Ҳужжатга таклиф юбориш</span><span onclick="lx_pa(4246664)"><img src="/img/vlm.svg" />Аудиони тинглаш</span><span onclick="lx_cl(4246664)"><img src="/img/lnk.svg" />Ҳужжат элементидан ҳавола олиш</span></div></div><div name="4246664" id="4246664">в ходе проверок не допускается вмешательство работников Инспекции в финансово-хозяйственную, а также любую другую деятельность субъектов предпринимательства, не связанную с предметом проверки.</div></div><div class="COMMENT lx_no_select"><label id="s3934"></label><div name="edi4957361" id="edi4957361">См. <a href="/docs/4213624?ONDATE=20.08.2018 00#4246669">предыдущую</a> редакцию.</div></div><div class="BY_DEFAULT lx_elem" onmousemove="lx_mo(event,4957361)"><div class="lx_elem2"><div class="lx_elem3"><span onclick="lx_sf(4957361)"><img src="/img/cmt.svg" />Ҳужжатга таклиф юбориш</span><span onclick="lx_pa(4957361)"><img src="/img/vlm.svg" />Аудиони тинглаш</span><span onclick="lx_cl(4957361)"><img src="/img/lnk.svg" />Ҳужжат элементидан ҳавола олиш</span></div></div><div name="4957361" id="4957361"></div></div><div class="INDEXES_ON_REF lx_no_select" style="display:none"><label id="s5987"></label><div name="onLBC4957362" id="onLBC4957362">[<b>ОКОЗ:</b><div id="LBC6341"><span class="iorRN">1.</span><span class="iorVal">05.00.00.00 Законодательство о труде и занятости населения / 05.01.00.00 Трудоустройство и занятость населения / 05.01.02.00 Управление в сфере трудоустройства и занятости населения;</span></div><div id="LBC6453"><span class="iorRN">2.</span><span class="iorVal">05.00.00.00 Законодательство о труде и занятости населения / 05.08.00.00 Профессиональная подготовка, повышение квалификации и переподготовка]</span></div></div></div><div class="ACT_TEXT lx_elem" onmousemove="lx_mo(event,4957362)"><div class="lx_elem2"><div class="lx_elem3"><span onclick="lx_sf(4957362)"><img src="/img/cmt.svg" />Ҳужжатга таклиф юбориш</span><span onclick="lx_pa(4957362)"><img src="/img/vlm.svg" />Аудиони тинглаш</span><span onclick="lx_cl(4957362)"><img src="/img/lnk.svg" />Ҳужжат элементидан ҳавола олиш</span></div></div><div name="4957362" id="4957362">5. Принять предложение Министерства занятости и трудовых отношений Республики Узбекистан о создании в порядке эксперимента в Яшнабадском районе города Ташкента моноцентра по оказанию услуг незанятому населению «Ишга мархамат» в форме общества с ограниченной ответственностью, определив основными направлениями его деятельности трудоустройство, профессиональное обучение, социальную защиту незанятого населения, а также предвыездную адаптацию граждан, направляемых в установленном порядке для временного трудоустройства за рубежом.</div></div><div class="CHANGES_ORIGINS lx_no_select"><label id="s1104"></label><div name="4957363" id="4957363">(пункт 5 в редакции <a href="/docs/4945780?ONDATE=12.08.2020 00#4949822">постановления </a>Президента Республики Узбекистан от 11 августа 2020 года № ПП-4804 — Национальная база данных законодательства, 12.08.2020 г., № 07/20/4804/1173)</div></div><div class="ACT_TEXT lx_elem" onmousemove="lx_mo(event,4246702)"><div class="lx_elem2"><div class="lx_elem3"><span onclick="lx_sf(4246702)"><img src="/img/cmt.svg" />Ҳужжатга таклиф юбориш</span><span onclick="lx_pa(4246702)"><img src="/img/vlm.svg" />Аудиони тинглаш</span><span onclick="lx_cl(4246702)"><img src="/img/lnk.svg" />Ҳужжат элементидан ҳавола олиш</span></div></div><div name="4246702" id="4246702">6. Определить Центр профессионального обучения безработных граждан в городе Ташкенте при Министерстве занятости и трудовых отношений Республики Узбекистан (далее — Центр) головным учреждением, ответственным за организацию, координацию и учебно-методическое обеспечение работы профессиональных колледжей, передаваемых в ведение Министерства занятости и трудовых отношений Республики Узбекистан, а также создаваемых при них центров профессионального обучения.</div></div><div class="ACT_TEXT lx_elem" onmousemove="lx_mo(event,4246710)"><div class="lx_elem2"><div class="lx_elem3"><span onclick="lx_sf(4246710)"><img src="/img/cmt.svg" />Ҳужжатга таклиф юбориш</span><span onclick="lx_pa(4246710)"><img src="/img/vlm.svg" />Аудиони тинглаш</span><span onclick="lx_cl(4246710)"><img src="/img/lnk.svg" />Ҳужжат элементидан ҳавола олиш</span></div></div><div name="4246710" id="4246710">Создать в структуре Центра Управление по организации профессионально-технического обучения в составе 5 штатных единиц, финансируемое за счет внебюджетных средств. Приравнять уровень оплаты труда директора Центра к начальнику управления, работников управления по организации профессионально-технического обучения — к работникам Министерства занятости и трудовых отношений Республики Узбекистан.</div></div><div class="ACT_TEXT lx_elem" onmousemove="lx_mo(event,4246713)"><div class="lx_elem2"><div class="lx_elem3"><span onclick="lx_sf(4246713)"><img src="/img/cmt.svg" />Ҳужжатга таклиф юбориш</span><span onclick="lx_pa(4246713)"><img src="/img/vlm.svg" />Аудиони тинглаш</span><span onclick="lx_cl(4246713)"><img src="/img/lnk.svg" />Ҳужжат элементидан ҳавола олиш</span></div></div><div name="4246713" id="4246713">7. Утвердить:</div></div><div class="ACT_TEXT lx_elem" onmousemove="lx_mo(event,4246718)"><div class="lx_elem2"><div class="lx_elem3"><span onclick="lx_sf(4246718)"><img src="/img/cmt.svg" />Ҳужжатга таклиф юбориш</span><span onclick="lx_pa(4246718)"><img src="/img/vlm.svg" />Аудиони тинглаш</span><span onclick="lx_cl(4246718)"><img src="/img/lnk.svg" />Ҳужжат элементидан ҳавола олиш</span></div></div><div name="4246718" id="4246718">обновленную организационную структуру Министерства занятости и трудовых отношений Республики Узбекистан согласно <a href="/docs/4213624#4246942">приложению № 1</a>;</div></div><div class="ACT_TEXT lx_elem" onmousemove="lx_mo(event,4246723)"><div class="lx_elem2"><div class="lx_elem3"><span onclick="lx_sf(4246723)"><img src="/img/cmt.svg" />Ҳужжатга таклиф юбориш</span><span onclick="lx_pa(4246723)"><img src="/img/vlm.svg" />Аудиони тинглаш</span><span onclick="lx_cl(4246723)"><img src="/img/lnk.svg" />Ҳужжат элементидан ҳавола олиш</span></div></div><div name="4246723" id="4246723">структуру центрального аппарата Министерства занятости и трудовых отношений с предельной численностью управленческого персонала в количестве 60 единиц согласно <a href="/docs/4213624#4247061">приложению № 2</a>;</div></div><div class="ACT_TEXT lx_elem" onmousemove="lx_mo(event,4246728)"><div class="lx_elem2"><div class="lx_elem3"><span onclick="lx_sf(4246728)"><img src="/img/cmt.svg" />Ҳужжатга таклиф юбориш</span><span onclick="lx_pa(4246728)"><img src="/img/vlm.svg" />Аудиони тинглаш</span><span onclick="lx_cl(4246728)"><img src="/img/lnk.svg" />Ҳужжат элементидан ҳавола олиш</span></div></div><div name="4246728" id="4246728">структуру Министерства занятости и трудовых отношений Республики Каракалпакстан согласно <a href="/docs/4213624#4248133">приложению № 3</a>;</div></div><div class="ACT_TEXT lx_elem" onmousemove="lx_mo(event,4246732)"><div class="lx_elem2"><div class="lx_elem3"><span onclick="lx_sf(4246732)"><img src="/img/cmt.svg" />Ҳужжатга таклиф юбориш</span><span onclick="lx_pa(4246732)"><img src="/img/vlm.svg" />Аудиони тинглаш</span><span onclick="lx_cl(4246732)"><img src="/img/lnk.svg" />Ҳужжат элементидан ҳавола олиш</span></div></div><div name="4246732" id="4246732">типовую структуру главных управлений занятости областей и города Ташкента согласно <a href="/docs/4213624#4248185">приложению № 4</a>;</div></div><div class="ACT_TEXT lx_elem" onmousemove="lx_mo(event,4246736)"><div class="lx_elem2"><div class="lx_elem3"><span onclick="lx_sf(4246736)"><img src="/img/cmt.svg" />Ҳужжатга таклиф юбориш</span><span onclick="lx_pa(4246736)"><img src="/img/vlm.svg" />Аудиони тинглаш</span><span onclick="lx_cl(4246736)"><img src="/img/lnk.svg" />Ҳужжат элементидан ҳавола олиш</span></div></div><div name="4246736" id="4246736">типовую структуру районного (городского) Центра содействия занятости населения согласно <a href="/docs/4213624#4248268">приложению № 5</a>.</div></div><div class="ACT_TEXT lx_elem" onmousemove="lx_mo(event,4246744)"><div class="lx_elem2"><div class="lx_elem3"><span onclick="lx_sf(4246744)"><img src="/img/cmt.svg" />Ҳужжатга таклиф юбориш</span><span onclick="lx_pa(4246744)"><img src="/img/vlm.svg" />Аудиони тинглаш</span><span onclick="lx_cl(4246744)"><img src="/img/lnk.svg" />Ҳужжат элементидан ҳавола олиш</span></div></div><div name="4246744" id="4246744">8. Одобрить «Дорожную карту» — программу мероприятий «Безопасный и защищенный труд» согласно <a href="/docs/4213624#4248684">приложению № 6</a>, предусматривающую реализацию следующих приоритетных задач:</div></div><div class="ACT_TEXT lx_elem" onmousemove="lx_mo(event,4246749)"><div class="lx_elem2"><div class="lx_elem3"><span onclick="lx_sf(4246749)"><img src="/img/cmt.svg" />Ҳужжатга таклиф юбориш</span><span onclick="lx_pa(4246749)"><img src="/img/vlm.svg" />Аудиони тинглаш</span><span onclick="lx_cl(4246749)"><img src="/img/lnk.svg" />Ҳужжат элементидан ҳавола олиш</span></div></div><div name="4246749" id="4246749">совершенствование нормативно-правовой базы охраны труда, трудовых прав и свобод граждан в соответствии с конвенциями и рекомендациями Международной организации труда;</div></div><div class="ACT_TEXT lx_elem" onmousemove="lx_mo(event,4246753)"><div class="lx_elem2"><div class="lx_elem3"><span onclick="lx_sf(4246753)"><img src="/img/cmt.svg" />Ҳужжатга таклиф юбориш</span><span onclick="lx_pa(4246753)"><img src="/img/vlm.svg" />Аудиони тинглаш</span><span onclick="lx_cl(4246753)"><img src="/img/lnk.svg" />Ҳужжат элементидан ҳавола олиш</span></div></div><div name="4246753" id="4246753">меры по внедрению в республике международных стандартов и методик безопасности и управления охраной труда, в том числе Концепции «нулевого травматизма», Системы управления охраной труда;</div></div><div class="ACT_TEXT lx_elem" onmousemove="lx_mo(event,4246756)"><div class="lx_elem2"><div class="lx_elem3"><span onclick="lx_sf(4246756)"><img src="/img/cmt.svg" />Ҳужжатга таклиф юбориш</span><span onclick="lx_pa(4246756)"><img src="/img/vlm.svg" />Аудиони тинглаш</span><span onclick="lx_cl(4246756)"><img src="/img/lnk.svg" />Ҳужжат элементидан ҳавола олиш</span></div></div><div name="4246756" id="4246756">повышение профессионального уровня работников органов по труду, внедрение в их деятельность современных методик, а также кардинальное совершенствование деятельности Научного центра занятости и охраны труда;</div></div><div class="ACT_TEXT lx_elem" onmousemove="lx_mo(event,4246762)"><div class="lx_elem2"><div class="lx_elem3"><span onclick="lx_sf(4246762)"><img src="/img/cmt.svg" />Ҳужжатга таклиф юбориш</span><span onclick="lx_pa(4246762)"><img src="/img/vlm.svg" />Аудиони тинглаш</span><span onclick="lx_cl(4246762)"><img src="/img/lnk.svg" />Ҳужжат элементидан ҳавола олиш</span></div></div><div name="4246762" id="4246762">обеспечение постоянного диалога с населением, повышение информированности населения и работодателей по вопросам охраны труда и защиты трудовых прав.</div></div><div class="ACT_TEXT lx_elem" onmousemove="lx_mo(event,4246766)"><div class="lx_elem2"><div class="lx_elem3"><span onclick="lx_sf(4246766)"><img src="/img/cmt.svg" />Ҳужжатга таклиф юбориш</span><span onclick="lx_pa(4246766)"><img src="/img/vlm.svg" />Аудиони тинглаш</span><span onclick="lx_cl(4246766)"><img src="/img/lnk.svg" />Ҳужжат элементидан ҳавола олиш</span></div></div><div name="4246766" id="4246766">9. Предоставить право министру занятости и трудовых отношений Республики Узбекистан за счет внебюджетных средств устанавливать работникам, обеспечивающим наиболее высокие показатели эффективности деятельности, персональные надбавки в двукратном размере к их должностным окладам.</div></div><div class="COMMENT lx_no_select"><label id="s3934"></label><div name="edi4957365" id="edi4957365">См. <a href="/docs/4213624?ONDATE=20.08.2018 00#4246770">предыдущую</a> редакцию.</div></div><div class="BY_DEFAULT lx_elem" onmousemove="lx_mo(event,4957365)"><div class="lx_elem2"><div class="lx_elem3"><span onclick="lx_sf(4957365)"><img src="/img/cmt.svg" />Ҳужжатга таклиф юбориш</span><span onclick="lx_pa(4957365)"><img src="/img/vlm.svg" />Аудиони тинглаш</span><span onclick="lx_cl(4957365)"><img src="/img/lnk.svg" />Ҳужжат элементидан ҳавола олиш</span></div></div><div name="4957365" id="4957365"></div></div><div class="ACT_TEXT lx_elem" onmousemove="lx_mo(event,4957366)"><div class="lx_elem2"><div class="lx_elem3"><span onclick="lx_sf(4957366)"><img src="/img/cmt.svg" />Ҳужжатга таклиф юбориш</span><span onclick="lx_pa(4957366)"><img src="/img/vlm.svg" />Аудиони тинглаш</span><span onclick="lx_cl(4957366)"><img src="/img/lnk.svg" />Ҳужжат элементидан ҳавола олиш</span></div></div><div name="4957366" id="4957366">10. Передать Министерству занятости и трудовых отношений Республики Узбекистан безвозмездно на праве оперативного управления здания и сооружения Яшнабадского политехнического профессионального колледжа, расположенного по адресу: город Ташкент, Яшнабадский район, улица Паркентская, 331, с прилегающей территорией — для размещения и организации деятельности моноцентра по оказанию услуг незанятому населению «Ишга мархамат».</div></div><div class="CHANGES_ORIGINS lx_no_select"><label id="s1104"></label><div name="4957367" id="4957367">(пункт 10 в редакции <a href="/docs/4945780?ONDATE=12.08.2020 00#4949829">постановления </a>Президента Республики Узбекистан от 11 августа 2020 года № ПП-4804 — Национальная база данных законодательства, 12.08.2020 г., № 07/20/4804/1173)</div></div><div class="ACT_TEXT lx_elem" onmousemove="lx_mo(event,4246788)"><div class="lx_elem2"><div class="lx_elem3"><span onclick="lx_sf(4246788)"><img src="/img/cmt.svg" />Ҳужжатга таклиф юбориш</span><span onclick="lx_pa(4246788)"><img src="/img/vlm.svg" />Аудиони тинглаш</span><span onclick="lx_cl(4246788)"><img src="/img/lnk.svg" />Ҳужжат элементидан ҳавола олиш</span></div></div><div name="4246788" id="4246788">11. Министерству высшего и среднего специального образования Республики Узбекистан обеспечить:</div></div><div class="ACT_TEXT lx_elem" onmousemove="lx_mo(event,4246789)"><div class="lx_elem2"><div class="lx_elem3"><span onclick="lx_sf(4246789)"><img src="/img/cmt.svg" />Ҳужжатга таклиф юбориш</span><span onclick="lx_pa(4246789)"><img src="/img/vlm.svg" />Аудиони тинглаш</span><span onclick="lx_cl(4246789)"><img src="/img/lnk.svg" />Ҳужжат элементидан ҳавола олиш</span></div></div><div name="4246789" id="4246789">завершение обучения учащихся 3-х курсов передаваемых Министерству занятости и трудовых отношений Республики Узбекистан профессиональных колледжей до 1 сентября 2020 года, с их включением в контингент учащихся близлежащих профессиональных колледжей с аналогичными направлениями обучения;</div></div><div class="ACT_TEXT lx_elem" onmousemove="lx_mo(event,4246790)"><div class="lx_elem2"><div class="lx_elem3"><span onclick="lx_sf(4246790)"><img src="/img/cmt.svg" />Ҳужжатга таклиф юбориш</span><span onclick="lx_pa(4246790)"><img src="/img/vlm.svg" />Аудиони тинглаш</span><span onclick="lx_cl(4246790)"><img src="/img/lnk.svg" />Ҳужжат элементидан ҳавола олиш</span></div></div><div name="4246790" id="4246790">совместно с Центром профессионального образования в месячный срок передачу, а Министерству занятости и трудовых отношений принятие вышеуказанных зданий и сооружений с прилегающей территорией и их целевое использование.</div></div><div class="ACT_TEXT lx_elem" onmousemove="lx_mo(event,4246791)"><div class="lx_elem2"><div class="lx_elem3"><span onclick="lx_sf(4246791)"><img src="/img/cmt.svg" />Ҳужжатга таклиф юбориш</span><span onclick="lx_pa(4246791)"><img src="/img/vlm.svg" />Аудиони тинглаш</span><span onclick="lx_cl(4246791)"><img src="/img/lnk.svg" />Ҳужжат элементидан ҳавола олиш</span></div></div><div name="4246791" id="4246791">12. Министерству занятости и трудовых отношений по согласованию с Министерством финансов Республики Узбекистан в месячный срок утвердить программу ремонта и технического оснащения в 2018 году территориальных главных управлений занятости Министерства занятости и трудовых отношений за счет средств Фонда стимулирования труда работников и укрепления материально-технической базы органов по труду.</div></div><div class="ACT_TEXT lx_elem" onmousemove="lx_mo(event,4246826)"><div class="lx_elem2"><div class="lx_elem3"><span onclick="lx_sf(4246826)"><img src="/img/cmt.svg" />Ҳужжатга таклиф юбориш</span><span onclick="lx_pa(4246826)"><img src="/img/vlm.svg" />Аудиони тинглаш</span><span onclick="lx_cl(4246826)"><img src="/img/lnk.svg" />Ҳужжат элементидан ҳавола олиш</span></div></div><div name="4246826" id="4246826">13. Признать утратившими силу <a href="/docs/3219688?ONDATE=05.06.2017 00#3221524">абзацы второй — седьмой</a> пункта 1 постановления Президента Республики Узбекистан от 24 мая 2017 года № ПП-3001 «О мерах по организации деятельности Министерства занятости и трудовых отношений Республики Узбекистан», а также <a href="/docs/3219688?ONDATE=05.06.2017 00#3221679">приложения № 1 — 6</a> к нему. </div></div><div class="ACT_TEXT lx_elem" onmousemove="lx_mo(event,4246896)"><div class="lx_elem2"><div class="lx_elem3"><span onclick="lx_sf(4246896)"><img src="/img/cmt.svg" />Ҳужжатга таклиф юбориш</span><span onclick="lx_pa(4246896)"><img src="/img/vlm.svg" />Аудиони тинглаш</span><span onclick="lx_cl(4246896)"><img src="/img/lnk.svg" />Ҳужжат элементидан ҳавола олиш</span></div></div><div name="4246896" id="4246896">14. Министерству занятости и трудовых отношений совместно с Министерством юстиции Республики Узбекистан, другими заинтересованными министерствами и ведомствами в двухмесячный срок:</div></div><div class="ACT_TEXT lx_elem" onmousemove="lx_mo(event,4246897)"><div class="lx_elem2"><div class="lx_elem3"><span onclick="lx_sf(4246897)"><img src="/img/cmt.svg" />Ҳужжатга таклиф юбориш</span><span onclick="lx_pa(4246897)"><img src="/img/vlm.svg" />Аудиони тинглаш</span><span onclick="lx_cl(4246897)"><img src="/img/lnk.svg" />Ҳужжат элементидан ҳавола олиш</span></div></div><div name="4246897" id="4246897">внести предложения об изменениях и дополнениях в законодательство, вытекающих из настоящего постановления;</div></div><div class="ACT_TEXT lx_elem" onmousemove="lx_mo(event,4246898)"><div class="lx_elem2"><div class="lx_elem3"><span onclick="lx_sf(4246898)"><img src="/img/cmt.svg" />Ҳужжатга таклиф юбориш</span><span onclick="lx_pa(4246898)"><img src="/img/vlm.svg" />Аудиони тинглаш</span><span onclick="lx_cl(4246898)"><img src="/img/lnk.svg" />Ҳужжат элементидан ҳавола олиш</span></div></div><div name="4246898" id="4246898">привести принятые ими ведомственные нормативно-правовые акты в соответствие с настоящим постановлением.</div></div><div class="ACT_TEXT lx_elem" onmousemove="lx_mo(event,4246899)"><div class="lx_elem2"><div class="lx_elem3"><span onclick="lx_sf(4246899)"><img src="/img/cmt.svg" />Ҳужжатга таклиф юбориш</span><span onclick="lx_pa(4246899)"><img src="/img/vlm.svg" />Аудиони тинглаш</span><span onclick="lx_cl(4246899)"><img src="/img/lnk.svg" />Ҳужжат элементидан ҳавола олиш</span></div></div><div name="4246899" id="4246899">15. Контроль за исполнением настоящего постановления возложить на заместителя Премьер-министра — министра финансов Республики Узбекистан Д.А. Кучкарова и министра занятости и трудовых отношений Республики Узбекистан Ш.Д. Кудбиева.</div></div><div class="SIGNATURE lx_elem" onmousemove="lx_mo(event,4246900)"><div class="lx_elem2"><div class="lx_elem3"><span onclick="lx_sf(4246900)"><img src="/img/cmt.svg" />Ҳужжатга таклиф юбориш</span><span onclick="lx_pa(4246900)"><img src="/img/vlm.svg" />Аудиони тинглаш</span><span onclick="lx_cl(4246900)"><img src="/img/lnk.svg" />Ҳужжат элементидан ҳавола олиш</span></div></div><div name="4246900" id="4246900">Президент Республики Узбекистан Ш. МИРЗИЁЕВ</div></div><div class="ACT_ESSENTIAL_ELEMENTS lx_elem" onmousemove="lx_mo(event,4246901)"><div class="lx_elem2"><div class="lx_elem3"><span onclick="lx_sf(4246901)"><img src="/img/cmt.svg" />Ҳужжатга таклиф юбориш</span><span onclick="lx_pa(4246901)"><img src="/img/vlm.svg" />Аудиони тинглаш</span><span onclick="lx_cl(4246901)"><img src="/img/lnk.svg" />Ҳужжат элементидан ҳавола олиш</span></div></div><div name="4246901" id="4246901">г. Ташкент,</div></div><div class="ACT_ESSENTIAL_ELEMENTS lx_elem" onmousemove="lx_mo(event,4246902)"><div class="lx_elem2"><div class="lx_elem3"><span onclick="lx_sf(4246902)"><img src="/img/cmt.svg" />Ҳужжатга таклиф юбориш</span><span onclick="lx_pa(4246902)"><img src="/img/vlm.svg" />Аудиони тинглаш</span><span onclick="lx_cl(4246902)"><img src="/img/lnk.svg" />Ҳужжат элементидан ҳавола олиш</span></div></div><div name="4246902" id="4246902">20 августа 2018 г.,</div></div><div class="ACT_ESSENTIAL_ELEMENTS_NUM lx_elem" onmousemove="lx_mo(event,4246903)"><div class="lx_elem2"><div class="lx_elem3"><span onclick="lx_sf(4246903)"><img src="/img/cmt.svg" />Ҳужжатга таклиф юбориш</span><span onclick="lx_pa(4246903)"><img src="/img/vlm.svg" />Аудиони тинглаш</span><span onclick="lx_cl(4246903)"><img src="/img/lnk.svg" />Ҳужжат элементидан ҳавола олиш</span></div></div><div name="4246903" id="4246903">№ ПП-3913</div></div><div class="BY_DEFAULT lx_elem" onmousemove="lx_mo(event,4246924)"><div class="lx_elem2"><div class="lx_elem3"><span onclick="lx_sf(4246924)"><img src="/img/cmt.svg" />Ҳужжатга таклиф юбориш</span><span onclick="lx_pa(4246924)"><img src="/img/vlm.svg" />Аудиони тинглаш</span><span onclick="lx_cl(4246924)"><img src="/img/lnk.svg" />Ҳужжат элементидан ҳавола олиш</span></div></div><div name="4246924" id="4246924"></div></div><div class="APPL_BANNER_LANDSCAPE_TITLE lx_elem" onmousemove="lx_mo(event,4246942)"><div class="lx_elem2"><div class="lx_elem3"><span onclick="lx_sf(4246942)"><img src="/img/cmt.svg" />Ҳужжатга таклиф юбориш</span><span onclick="lx_pa(4246942)"><img src="/img/vlm.svg" />Аудиони тинглаш</span><span onclick="lx_cl(4246942)"><img src="/img/lnk.svg" />Ҳужжат элементидан ҳавола олиш</span></div></div><div name="4246942" id="4246942">ПРИЛОЖЕНИЕ № 1 <br />к <a href="/docs/4213624">постановлению</a> Президента Республики Узбекистан от 20 августа 2018 года № ПП-3913 </div></div><div class="ACT_FORM lx_elem" onmousemove="lx_mo(event,4246943)"><div class="lx_elem2"><div class="lx_elem3"><span onclick="lx_sf(4246943)"><img src="/img/cmt.svg" />Ҳужжатга таклиф юбориш</span><span onclick="lx_pa(4246943)"><img src="/img/vlm.svg" />Аудиони тинглаш</span><span onclick="lx_cl(4246943)"><img src="/img/lnk.svg" />Ҳужжат элементидан ҳавола олиш</span></div></div><div name="4246943" id="4246943">ОРГАНИЗАЦИОННАЯ СТРУКТУРА</div></div><div class="ACT_TITLE_APPL lx_elem" onmousemove="lx_mo(event,4246947)"><div class="lx_elem2"><div class="lx_elem3"><span onclick="lx_sf(4246947)"><img src="/img/cmt.svg" />Ҳужжатга таклиф юбориш</span><span onclick="lx_pa(4246947)"><img src="/img/vlm.svg" />Аудиони тинглаш</span><span onclick="lx_cl(4246947)"><img src="/img/lnk.svg" />Ҳужжат элементидан ҳавола олиш</span></div></div><div name="4246947" id="4246947">Министерства занятости и трудовых отношений Республики Узбекистан</div></div><div class="BY_DEFAULT lx_elem" onmousemove="lx_mo(event,4246948)"><div class="lx_elem2"><div class="lx_elem3"><span onclick="lx_sf(4246948)"><img src="/img/cmt.svg" />Ҳужжатга таклиф юбориш</span><span onclick="lx_pa(4246948)"><img src="/img/vlm.svg" />Аудиони тинглаш</span><span onclick="lx_cl(4246948)"><img src="/img/lnk.svg" />Ҳужжат элементидан ҳавола олиш</span></div></div><div name="4246948" id="4246948"></div></div><div class="BY_DEFAULT lx_elem" onmousemove="lx_mo(event,4274923)"><div class="lx_elem2"><div class="lx_elem3"><span onclick="lx_sf(4274923)"><img src="/img/cmt.svg" />Ҳужжатга таклиф юбориш</span><span onclick="lx_pa(4274923)"><img src="/img/vlm.svg" />Аудиони тинглаш</span><span onclick="lx_cl(4274923)"><img src="/img/lnk.svg" />Ҳужжат элементидан ҳавола олиш</span></div></div><div name="4274923" id="4274923"><div align="center">
<table style="BORDER-COLLAPSE: collapse" cellspacing="0" cellpadding="0" width="80%" border="0">
<tbody>
<tr style="HEIGHT: 14.2pt">
<td style="BORDER-RIGHT: #ece9d8; PADDING-RIGHT: 2.85pt; BORDER-TOP: #ece9d8; PADDING-LEFT: 2.85pt; BACKGROUND: white; PADDING-BOTTOM: 0cm; BORDER-LEFT: #ece9d8; PADDING-TOP: 0cm; BORDER-BOTTOM: #ece9d8; HEIGHT: 14.2pt" width="2%">
<p align="center"><span style="FONT-WEIGHT: normal"></span></p></td>
<td style="BORDER-RIGHT: #ece9d8; PADDING-RIGHT: 2.85pt; BORDER-TOP: #ece9d8; PADDING-LEFT: 2.85pt; BACKGROUND: white; PADDING-BOTTOM: 0cm; BORDER-LEFT: #ece9d8; PADDING-TOP: 0cm; BORDER-BOTTOM: #ece9d8; HEIGHT: 14.2pt" width="3%">
<p align="center"></p></td>
<td style="BORDER-RIGHT: #ece9d8; PADDING-RIGHT: 2.85pt; BORDER-TOP: #ece9d8; PADDING-LEFT: 2.85pt; BACKGROUND: white; PADDING-BOTTOM: 0cm; BORDER-LEFT: #ece9d8; PADDING-TOP: 0cm; BORDER-BOTTOM: #ece9d8; HEIGHT: 14.2pt" width="3%">
<p align="center"></p></td>
<td style="BORDER-RIGHT: #ece9d8; PADDING-RIGHT: 2.85pt; BORDER-TOP: #ece9d8; PADDING-LEFT: 2.85pt; BACKGROUND: white; PADDING-BOTTOM: 0cm; BORDER-LEFT: #ece9d8; PADDING-TOP: 0cm; BORDER-BOTTOM: #ece9d8; HEIGHT: 14.2pt" width="3%">
<p align="center"></p></td>
<td style="BORDER-RIGHT: #ece9d8; PADDING-RIGHT: 2.85pt; BORDER-TOP: #ece9d8; PADDING-LEFT: 2.85pt; BACKGROUND: white; PADDING-BOTTOM: 0cm; BORDER-LEFT: #ece9d8; PADDING-TOP: 0cm; BORDER-BOTTOM: #ece9d8; HEIGHT: 14.2pt" width="3%">
<p align="center"></p></td>
<td style="BORDER-RIGHT: #ece9d8; PADDING-RIGHT: 2.85pt; BORDER-TOP: #ece9d8; PADDING-LEFT: 2.85pt; BACKGROUND: white; PADDING-BOTTOM: 0cm; BORDER-LEFT: #ece9d8; PADDING-TOP: 0cm; BORDER-BOTTOM: #ece9d8; HEIGHT: 14.2pt" width="3%">
<p align="center"></p></td>
<td style="BORDER-RIGHT: #ece9d8; PADDING-RIGHT: 2.85pt; BORDER-TOP: #ece9d8; PADDING-LEFT: 2.85pt; BACKGROUND: white; PADDING-BOTTOM: 0cm; BORDER-LEFT: #ece9d8; PADDING-TOP: 0cm; BORDER-BOTTOM: #ece9d8; HEIGHT: 14.2pt" width="3%">
<p align="center"></p></td>
<td style="BORDER-RIGHT: #ece9d8; PADDING-RIGHT: 2.85pt; BORDER-TOP: #ece9d8; PADDING-LEFT: 2.85pt; BACKGROUND: white; PADDING-BOTTOM: 0cm; BORDER-LEFT: #ece9d8; PADDING-TOP: 0cm; BORDER-BOTTOM: #ece9d8; HEIGHT: 14.2pt" width="3%">
<p align="center"></p></td>
<td style="BORDER-RIGHT: #ece9d8; PADDING-RIGHT: 2.85pt; BORDER-TOP: #ece9d8; PADDING-LEFT: 2.85pt; BACKGROUND: white; PADDING-BOTTOM: 0cm; BORDER-LEFT: #ece9d8; PADDING-TOP: 0cm; BORDER-BOTTOM: #ece9d8; HEIGHT: 14.2pt" width="1%">
<p align="center"></p></td>
<td style="BORDER-RIGHT: #ece9d8; PADDING-RIGHT: 2.85pt; BORDER-TOP: #ece9d8; PADDING-LEFT: 2.85pt; BACKGROUND: white; PADDING-BOTTOM: 0cm; BORDER-LEFT: #ece9d8; PADDING-TOP: 0cm; BORDER-BOTTOM: #ece9d8; HEIGHT: 14.2pt" width="3%">
<p align="center"></p></td>
<td style="BORDER-RIGHT: #ece9d8; PADDING-RIGHT: 2.85pt; BORDER-TOP: #ece9d8; PADDING-LEFT: 2.85pt; BACKGROUND: white; PADDING-BOTTOM: 0cm; BORDER-LEFT: #ece9d8; PADDING-TOP: 0cm; BORDER-BOTTOM: #ece9d8; HEIGHT: 14.2pt" width="1%">
<p align="center"></p></td>
<td style="BORDER-RIGHT: #ece9d8; PADDING-RIGHT: 2.85pt; BORDER-TOP: #ece9d8; PADDING-LEFT: 2.85pt; BACKGROUND: white; PADDING-BOTTOM: 0cm; BORDER-LEFT: #ece9d8; PADDING-TOP: 0cm; BORDER-BOTTOM: #ece9d8; HEIGHT: 14.2pt" width="3%">
<p align="center"></p></td>
<td style="BORDER-RIGHT: #ece9d8; PADDING-RIGHT: 2.85pt; BORDER-TOP: #ece9d8; PADDING-LEFT: 2.85pt; BACKGROUND: white; PADDING-BOTTOM: 0cm; BORDER-LEFT: #ece9d8; PADDING-TOP: 0cm; BORDER-BOTTOM: #ece9d8; HEIGHT: 14.2pt" width="3%">
<p align="center"></p></td>
<td style="BORDER-RIGHT: #ece9d8; PADDING-RIGHT: 2.85pt; BORDER-TOP: #ece9d8; PADDING-LEFT: 2.85pt; BACKGROUND: white; PADDING-BOTTOM: 0cm; BORDER-LEFT: #ece9d8; PADDING-TOP: 0cm; BORDER-BOTTOM: #ece9d8; HEIGHT: 14.2pt" width="3%">
<p align="center"></p></td>
<td style="BORDER-RIGHT: #ece9d8; PADDING-RIGHT: 2.85pt; BORDER-TOP: #ece9d8; PADDING-LEFT: 2.85pt; BACKGROUND: white; PADDING-BOTTOM: 0cm; BORDER-LEFT: #ece9d8; PADDING-TOP: 0cm; BORDER-BOTTOM: #ece9d8; HEIGHT: 14.2pt" width="3%">
<p align="center"></p></td>
<td style="BORDER-RIGHT: #ece9d8; PADDING-RIGHT: 2.85pt; BORDER-TOP: #ece9d8; PADDING-LEFT: 2.85pt; BACKGROUND: white; PADDING-BOTTOM: 0cm; BORDER-LEFT: #ece9d8; PADDING-TOP: 0cm; BORDER-BOTTOM: #ece9d8; HEIGHT: 14.2pt" width="3%">
<p align="center"></p></td>
<td style="BORDER-RIGHT: #ece9d8; PADDING-RIGHT: 2.85pt; BORDER-TOP: #ece9d8; PADDING-LEFT: 2.85pt; BACKGROUND: white; PADDING-BOTTOM: 0cm; BORDER-LEFT: #ece9d8; PADDING-TOP: 0cm; BORDER-BOTTOM: #ece9d8; HEIGHT: 14.2pt" width="3%">
<p align="center"></p></td>
<td style="BORDER-RIGHT: #ece9d8; PADDING-RIGHT: 2.85pt; BORDER-TOP: #ece9d8; PADDING-LEFT: 2.85pt; BACKGROUND: white; PADDING-BOTTOM: 0cm; BORDER-LEFT: #ece9d8; PADDING-TOP: 0cm; BORDER-BOTTOM: #ece9d8; HEIGHT: 14.2pt" width="1%">
<p align="center"></p></td>
<td style="BORDER-RIGHT: #ece9d8; PADDING-RIGHT: 2.85pt; BORDER-TOP: #ece9d8; PADDING-LEFT: 2.85pt; BACKGROUND: white; PADDING-BOTTOM: 0cm; BORDER-LEFT: #ece9d8; PADDING-TOP: 0cm; BORDER-BOTTOM: #ece9d8; HEIGHT: 14.2pt" width="3%">
<p align="center"></p></td>
<td style="BORDER-RIGHT: #ece9d8; PADDING-RIGHT: 2.85pt; BORDER-TOP: #ece9d8; PADDING-LEFT: 2.85pt; BACKGROUND: white; PADDING-BOTTOM: 0cm; BORDER-LEFT: #ece9d8; PADDING-TOP: 0cm; BORDER-BOTTOM: #ece9d8; HEIGHT: 14.2pt" width="1%">
<p align="center"></p></td>
<td style="BORDER-RIGHT: #ece9d8; PADDING-RIGHT: 2.85pt; BORDER-TOP: #ece9d8; PADDING-LEFT: 2.85pt; BACKGROUND: white; PADDING-BOTTOM: 0cm; BORDER-LEFT: #ece9d8; PADDING-TOP: 0cm; BORDER-BOTTOM: #ece9d8; HEIGHT: 14.2pt" width="3%">
<p align="center"></p></td>
<td style="BORDER-RIGHT: #ece9d8; PADDING-RIGHT: 2.85pt; BORDER-TOP: #ece9d8; PADDING-LEFT: 2.85pt; BACKGROUND: white; PADDING-BOTTOM: 0cm; BORDER-LEFT: #ece9d8; PADDING-TOP: 0cm; BORDER-BOTTOM: #ece9d8; HEIGHT: 14.2pt" width="3%">
<p align="center"></p></td>
<td style="BORDER-RIGHT: #ece9d8; PADDING-RIGHT: 2.85pt; BORDER-TOP: #ece9d8; PADDING-LEFT: 2.85pt; BACKGROUND: white; PADDING-BOTTOM: 0cm; BORDER-LEFT: #ece9d8; PADDING-TOP: 0cm; BORDER-BOTTOM: #ece9d8; HEIGHT: 14.2pt" width="3%">
<p align="center"></p></td>
<td style="BORDER-RIGHT: #ece9d8; PADDING-RIGHT: 2.85pt; BORDER-TOP: #ece9d8; PADDING-LEFT: 2.85pt; BACKGROUND: white; PADDING-BOTTOM: 0cm; BORDER-LEFT: #ece9d8; PADDING-TOP: 0cm; BORDER-BOTTOM: #ece9d8; HEIGHT: 14.2pt" width="3%">
<p align="center"></p></td>
<td style="BORDER-RIGHT: #ece9d8; PADDING-RIGHT: 2.85pt; BORDER-TOP: #ece9d8; PADDING-LEFT: 2.85pt; BACKGROUND: white; PADDING-BOTTOM: 0cm; BORDER-LEFT: #ece9d8; PADDING-TOP: 0cm; BORDER-BOTTOM: #ece9d8; HEIGHT: 14.2pt" width="3%">
<p align="center"></p></td>
<td style="BORDER-RIGHT: #ece9d8; PADDING-RIGHT: 2.85pt; BORDER-TOP: #ece9d8; PADDING-LEFT: 2.85pt; BACKGROUND: white; PADDING-BOTTOM: 0cm; BORDER-LEFT: #ece9d8; PADDING-TOP: 0cm; BORDER-BOTTOM: #ece9d8; HEIGHT: 14.2pt" width="3%">
<p align="center"></p></td>
<td style="BORDER-RIGHT: #ece9d8; PADDING-RIGHT: 2.85pt; BORDER-TOP: #ece9d8; PADDING-LEFT: 2.85pt; BACKGROUND: white; PADDING-BOTTOM: 0cm; BORDER-LEFT: #ece9d8; PADDING-TOP: 0cm; BORDER-BOTTOM: #ece9d8; HEIGHT: 14.2pt" width="1%">
<p align="center"></p></td>
<td style="BORDER-RIGHT: #ece9d8; PADDING-RIGHT: 2.85pt; BORDER-TOP: #ece9d8; PADDING-LEFT: 2.85pt; BACKGROUND: white; PADDING-BOTTOM: 0cm; BORDER-LEFT: #ece9d8; PADDING-TOP: 0cm; BORDER-BOTTOM: #ece9d8; HEIGHT: 14.2pt" width="1%">
<p align="center"></p></td>
<td style="BORDER-RIGHT: #ece9d8; PADDING-RIGHT: 2.85pt; BORDER-TOP: #ece9d8; PADDING-LEFT: 2.85pt; BACKGROUND: white; PADDING-BOTTOM: 0cm; BORDER-LEFT: #ece9d8; PADDING-TOP: 0cm; BORDER-BOTTOM: #ece9d8; HEIGHT: 14.2pt" width="3%">
<p align="center"></p></td>
<td style="BORDER-RIGHT: #ece9d8; PADDING-RIGHT: 2.85pt; BORDER-TOP: #ece9d8; PADDING-LEFT: 2.85pt; BACKGROUND: white; PADDING-BOTTOM: 0cm; BORDER-LEFT: #ece9d8; PADDING-TOP: 0cm; BORDER-BOTTOM: #ece9d8; HEIGHT: 14.2pt" width="1%">
<p align="center"></p></td>
<td style="BORDER-RIGHT: #ece9d8; PADDING-RIGHT: 2.85pt; BORDER-TOP: #ece9d8; PADDING-LEFT: 2.85pt; BACKGROUND: white; PADDING-BOTTOM: 0cm; BORDER-LEFT: #ece9d8; PADDING-TOP: 0cm; BORDER-BOTTOM: #ece9d8; HEIGHT: 14.2pt" width="3%">
<p align="center"></p></td>
<td style="BORDER-RIGHT: #ece9d8; PADDING-RIGHT: 2.85pt; BORDER-TOP: #ece9d8; PADDING-LEFT: 2.85pt; BACKGROUND: white; PADDING-BOTTOM: 0cm; BORDER-LEFT: #ece9d8; PADDING-TOP: 0cm; BORDER-BOTTOM: #ece9d8; HEIGHT: 14.2pt" width="3%">
<p align="center"></p></td>
<td style="BORDER-RIGHT: #ece9d8; PADDING-RIGHT: 2.85pt; BORDER-TOP: #ece9d8; PADDING-LEFT: 2.85pt; BACKGROUND: white; PADDING-BOTTOM: 0cm; BORDER-LEFT: #ece9d8; PADDING-TOP: 0cm; BORDER-BOTTOM: #ece9d8; HEIGHT: 14.2pt" width="3%">
<p align="center"></p></td>
<td style="BORDER-RIGHT: #ece9d8; PADDING-RIGHT: 2.85pt; BORDER-TOP: #ece9d8; PADDING-LEFT: 2.85pt; BACKGROUND: white; PADDING-BOTTOM: 0cm; BORDER-LEFT: #ece9d8; PADDING-TOP: 0cm; BORDER-BOTTOM: #ece9d8; HEIGHT: 14.2pt" width="2%">
<p align="center"></p></td></tr>
<tr style="HEIGHT: 14.2pt">
<td style="BORDER-RIGHT: #ece9d8; PADDING-RIGHT: 2.85pt; BORDER-TOP: #ece9d8; PADDING-LEFT: 2.85pt; BACKGROUND: white; PADDING-BOTTOM: 0cm; BORDER-LEFT: #ece9d8; PADDING-TOP: 0cm; BORDER-BOTTOM: #ece9d8; HEIGHT: 14.2pt" width="2%">
<p align="center"></p></td>
<td style="BORDER-RIGHT: #ece9d8; PADDING-RIGHT: 2.85pt; BORDER-TOP: #ece9d8; PADDING-LEFT: 2.85pt; BACKGROUND: white; PADDING-BOTTOM: 0cm; BORDER-LEFT: #ece9d8; PADDING-TOP: 0cm; BORDER-BOTTOM: #ece9d8; HEIGHT: 14.2pt" width="3%">
<p align="center"></p></td>
<td style="BORDER-RIGHT: #ece9d8; PADDING-RIGHT: 2.85pt; BORDER-TOP: #ece9d8; PADDING-LEFT: 2.85pt; BACKGROUND: white; PADDING-BOTTOM: 0cm; BORDER-LEFT: #ece9d8; PADDING-TOP: 0cm; BORDER-BOTTOM: #ece9d8; HEIGHT: 14.2pt" width="3%">
<p align="center"></p></td>
<td style="BORDER-RIGHT: #ece9d8; PADDING-RIGHT: 2.85pt; BORDER-TOP: #ece9d8; PADDING-LEFT: 2.85pt; BACKGROUND: white; PADDING-BOTTOM: 0cm; BORDER-LEFT: #ece9d8; PADDING-TOP: 0cm; BORDER-BOTTOM: #ece9d8; HEIGHT: 14.2pt" width="3%">
<p align="center"></p></td>
<td style="BORDER-RIGHT: #ece9d8; PADDING-RIGHT: 2.85pt; BORDER-TOP: #ece9d8; PADDING-LEFT: 2.85pt; BACKGROUND: white; PADDING-BOTTOM: 0cm; BORDER-LEFT: #ece9d8; PADDING-TOP: 0cm; BORDER-BOTTOM: #ece9d8; HEIGHT: 14.2pt" width="3%">
<p align="center"></p></td>
<td style="BORDER-RIGHT: #ece9d8; PADDING-RIGHT: 2.85pt; BORDER-TOP: #ece9d8; PADDING-LEFT: 2.85pt; BACKGROUND: white; PADDING-BOTTOM: 0cm; BORDER-LEFT: #ece9d8; PADDING-TOP: 0cm; BORDER-BOTTOM: #ece9d8; HEIGHT: 14.2pt" width="3%">
<p align="center"></p></td>
<td style="BORDER-RIGHT: #ece9d8; PADDING-RIGHT: 2.85pt; BORDER-TOP: #ece9d8; PADDING-LEFT: 2.85pt; BACKGROUND: white; PADDING-BOTTOM: 0cm; BORDER-LEFT: #ece9d8; PADDING-TOP: 0cm; BORDER-BOTTOM: #ece9d8; HEIGHT: 14.2pt" width="3%">
<p align="center"></p></td>
<td style="BORDER-RIGHT: #ece9d8; PADDING-RIGHT: 2.85pt; BORDER-TOP: #ece9d8; PADDING-LEFT: 2.85pt; BACKGROUND: white; PADDING-BOTTOM: 0cm; BORDER-LEFT: #ece9d8; PADDING-TOP: 0cm; BORDER-BOTTOM: #ece9d8; HEIGHT: 14.2pt" width="3%">
<p align="center"></p></td>
<td style="BORDER-RIGHT: #ece9d8; PADDING-RIGHT: 2.85pt; BORDER-TOP: #ece9d8; PADDING-LEFT: 2.85pt; BACKGROUND: white; PADDING-BOTTOM: 0cm; BORDER-LEFT: #ece9d8; PADDING-TOP: 0cm; BORDER-BOTTOM: #ece9d8; HEIGHT: 14.2pt" width="1%">
<p align="center"></p></td>
<td style="BORDER-RIGHT: windowtext 1pt solid; PADDING-RIGHT: 2.85pt; BORDER-TOP: windowtext 1pt solid; PADDING-LEFT: 2.85pt; BACKGROUND: white; PADDING-BOTTOM: 0cm; BORDER-LEFT: windowtext 1pt solid; PADDING-TOP: 0cm; BORDER-BOTTOM: windowtext 1pt solid; HEIGHT: 14.2pt" width="52%" colspan="17" rowspan="2">
<p align="center"><span style="FONT-WEIGHT: normal">Министерство занятости и трудовых отношений Республики Узбекистан</span></p></td>
<td style="BORDER-RIGHT: #ece9d8; PADDING-RIGHT: 2.85pt; BORDER-TOP: #ece9d8; PADDING-LEFT: 2.85pt; BACKGROUND: white; PADDING-BOTTOM: 0cm; BORDER-LEFT: #ece9d8; PADDING-TOP: 0cm; BORDER-BOTTOM: #ece9d8; HEIGHT: 14.2pt" width="1%">
<p align="center"></p></td>
<td style="BORDER-RIGHT: #ece9d8; PADDING-RIGHT: 2.85pt; BORDER-TOP: #ece9d8; PADDING-LEFT: 2.85pt; BACKGROUND: white; PADDING-BOTTOM: 0cm; BORDER-LEFT: #ece9d8; PADDING-TOP: 0cm; BORDER-BOTTOM: #ece9d8; HEIGHT: 14.2pt" width="1%">
<p align="center"></p></td>
<td style="BORDER-RIGHT: #ece9d8; PADDING-RIGHT: 2.85pt; BORDER-TOP: #ece9d8; PADDING-LEFT: 2.85pt; BACKGROUND: white; PADDING-BOTTOM: 0cm; BORDER-LEFT: #ece9d8; PADDING-TOP: 0cm; BORDER-BOTTOM: #ece9d8; HEIGHT: 14.2pt" width="3%">
<p align="center"></p></td>
<td style="BORDER-RIGHT: #ece9d8; PADDING-RIGHT: 2.85pt; BORDER-TOP: #ece9d8; PADDING-LEFT: 2.85pt; BACKGROUND: white; PADDING-BOTTOM: 0cm; BORDER-LEFT: #ece9d8; PADDING-TOP: 0cm; BORDER-BOTTOM: #ece9d8; HEIGHT: 14.2pt" width="1%">
<p align="center"></p></td>
<td style="BORDER-RIGHT: #ece9d8; PADDING-RIGHT: 2.85pt; BORDER-TOP: #ece9d8; PADDING-LEFT: 2.85pt; BACKGROUND: white; PADDING-BOTTOM: 0cm; BORDER-LEFT: #ece9d8; PADDING-TOP: 0cm; BORDER-BOTTOM: #ece9d8; HEIGHT: 14.2pt" width="3%">
<p align="center"></p></td>
<td style="BORDER-RIGHT: #ece9d8; PADDING-RIGHT: 2.85pt; BORDER-TOP: #ece9d8; PADDING-LEFT: 2.85pt; BACKGROUND: white; PADDING-BOTTOM: 0cm; BORDER-LEFT: #ece9d8; PADDING-TOP: 0cm; BORDER-BOTTOM: #ece9d8; HEIGHT: 14.2pt" width="3%">
<p align="center"></p></td>
<td style="BORDER-RIGHT: #ece9d8; PADDING-RIGHT: 2.85pt; BORDER-TOP: #ece9d8; PADDING-LEFT: 2.85pt; BACKGROUND: white; PADDING-BOTTOM: 0cm; BORDER-LEFT: #ece9d8; PADDING-TOP: 0cm; BORDER-BOTTOM: #ece9d8; HEIGHT: 14.2pt" width="3%">
<p align="center"></p></td>
<td style="BORDER-RIGHT: #ece9d8; PADDING-RIGHT: 2.85pt; BORDER-TOP: #ece9d8; PADDING-LEFT: 2.85pt; BACKGROUND: white; PADDING-BOTTOM: 0cm; BORDER-LEFT: #ece9d8; PADDING-TOP: 0cm; BORDER-BOTTOM: #ece9d8; HEIGHT: 14.2pt" width="2%">
<p align="center"></p></td></tr>
<tr style="HEIGHT: 14.2pt">
<td style="BORDER-RIGHT: #ece9d8; PADDING-RIGHT: 2.85pt; BORDER-TOP: #ece9d8; PADDING-LEFT: 2.85pt; BACKGROUND: white; PADDING-BOTTOM: 0cm; BORDER-LEFT: #ece9d8; PADDING-TOP: 0cm; BORDER-BOTTOM: #ece9d8; HEIGHT: 14.2pt" width="2%">
<p align="center"></p></td>
<td style="BORDER-RIGHT: #ece9d8; PADDING-RIGHT: 2.85pt; BORDER-TOP: #ece9d8; PADDING-LEFT: 2.85pt; BACKGROUND: white; PADDING-BOTTOM: 0cm; BORDER-LEFT: #ece9d8; PADDING-TOP: 0cm; BORDER-BOTTOM: #ece9d8; HEIGHT: 14.2pt" width="3%">
<p align="center"></p></td>
<td style="BORDER-RIGHT: #ece9d8; PADDING-RIGHT: 2.85pt; BORDER-TOP: #ece9d8; PADDING-LEFT: 2.85pt; BACKGROUND: white; PADDING-BOTTOM: 0cm; BORDER-LEFT: #ece9d8; PADDING-TOP: 0cm; BORDER-BOTTOM: #ece9d8; HEIGHT: 14.2pt" width="3%">
<p align="center"></p></td>
<td style="BORDER-RIGHT: #ece9d8; PADDING-RIGHT: 2.85pt; BORDER-TOP: #ece9d8; PADDING-LEFT: 2.85pt; BACKGROUND: white; PADDING-BOTTOM: 0cm; BORDER-LEFT: #ece9d8; PADDING-TOP: 0cm; BORDER-BOTTOM: #ece9d8; HEIGHT: 14.2pt" width="3%">
<p align="center"></p></td>
<td style="BORDER-RIGHT: #ece9d8; PADDING-RIGHT: 2.85pt; BORDER-TOP: #ece9d8; PADDING-LEFT: 2.85pt; BACKGROUND: white; PADDING-BOTTOM: 0cm; BORDER-LEFT: #ece9d8; PADDING-TOP: 0cm; BORDER-BOTTOM: #ece9d8; HEIGHT: 14.2pt" width="3%">
<p align="center"></p></td>
<td style="BORDER-RIGHT: #ece9d8; PADDING-RIGHT: 2.85pt; BORDER-TOP: #ece9d8; PADDING-LEFT: 2.85pt; BACKGROUND: white; PADDING-BOTTOM: 0cm; BORDER-LEFT: #ece9d8; PADDING-TOP: 0cm; BORDER-BOTTOM: #ece9d8; HEIGHT: 14.2pt" width="3%">
<p align="center"></p></td>
<td style="BORDER-RIGHT: #ece9d8; PADDING-RIGHT: 2.85pt; BORDER-TOP: #ece9d8; PADDING-LEFT: 2.85pt; BACKGROUND: white; PADDING-BOTTOM: 0cm; BORDER-LEFT: #ece9d8; PADDING-TOP: 0cm; BORDER-BOTTOM: #ece9d8; HEIGHT: 14.2pt" width="3%">
<p align="center"></p></td>
<td style="BORDER-RIGHT: #ece9d8; PADDING-RIGHT: 2.85pt; BORDER-TOP: #ece9d8; PADDING-LEFT: 2.85pt; BACKGROUND: white; PADDING-BOTTOM: 0cm; BORDER-LEFT: #ece9d8; PADDING-TOP: 0cm; BORDER-BOTTOM: #ece9d8; HEIGHT: 14.2pt" width="3%">
<p align="center"></p></td>
<td style="BORDER-RIGHT: #ece9d8; PADDING-RIGHT: 2.85pt; BORDER-TOP: #ece9d8; PADDING-LEFT: 2.85pt; BACKGROUND: white; PADDING-BOTTOM: 0cm; BORDER-LEFT: #ece9d8; PADDING-TOP: 0cm; BORDER-BOTTOM: #ece9d8; HEIGHT: 14.2pt" width="1%">
<p align="center"></p></td>
<td style="BORDER-RIGHT: #ece9d8; PADDING-RIGHT: 2.85pt; BORDER-TOP: #ece9d8; PADDING-LEFT: 2.85pt; BACKGROUND: white; PADDING-BOTTOM: 0cm; BORDER-LEFT: #ece9d8; PADDING-TOP: 0cm; BORDER-BOTTOM: #ece9d8; HEIGHT: 14.2pt" width="1%">
<p align="center"></p></td>
<td style="BORDER-RIGHT: #ece9d8; PADDING-RIGHT: 2.85pt; BORDER-TOP: #ece9d8; PADDING-LEFT: 2.85pt; BACKGROUND: white; PADDING-BOTTOM: 0cm; BORDER-LEFT: #ece9d8; PADDING-TOP: 0cm; BORDER-BOTTOM: #ece9d8; HEIGHT: 14.2pt" width="1%">
<p align="center"></p></td>
<td style="BORDER-RIGHT: #ece9d8; PADDING-RIGHT: 2.85pt; BORDER-TOP: #ece9d8; PADDING-LEFT: 2.85pt; BACKGROUND: white; PADDING-BOTTOM: 0cm; BORDER-LEFT: #ece9d8; PADDING-TOP: 0cm; BORDER-BOTTOM: #ece9d8; HEIGHT: 14.2pt" width="3%">
<p align="center"></p></td>
<td style="BORDER-RIGHT: #ece9d8; PADDING-RIGHT: 2.85pt; BORDER-TOP: #ece9d8; PADDING-LEFT: 2.85pt; BACKGROUND: white; PADDING-BOTTOM: 0cm; BORDER-LEFT: #ece9d8; PADDING-TOP: 0cm; BORDER-BOTTOM: #ece9d8; HEIGHT: 14.2pt" width="1%">
<p align="center"></p></td>
<td style="BORDER-RIGHT: #ece9d8; PADDING-RIGHT: 2.85pt; BORDER-TOP: #ece9d8; PADDING-LEFT: 2.85pt; BACKGROUND: white; PADDING-BOTTOM: 0cm; BORDER-LEFT: #ece9d8; PADDING-TOP: 0cm; BORDER-BOTTOM: #ece9d8; HEIGHT: 14.2pt" width="3%">
<p align="center"></p></td>
<td style="BORDER-RIGHT: #ece9d8; PADDING-RIGHT: 2.85pt; BORDER-TOP: #ece9d8; PADDING-LEFT: 2.85pt; BACKGROUND: white; PADDING-BOTTOM: 0cm; BORDER-LEFT: #ece9d8; PADDING-TOP: 0cm; BORDER-BOTTOM: #ece9d8; HEIGHT: 14.2pt" width="3%">
<p align="center"></p></td>
<td style="BORDER-RIGHT: #ece9d8; PADDING-RIGHT: 2.85pt; BORDER-TOP: #ece9d8; PADDING-LEFT: 2.85pt; BACKGROUND: white; PADDING-BOTTOM: 0cm; BORDER-LEFT: #ece9d8; PADDING-TOP: 0cm; BORDER-BOTTOM: #ece9d8; HEIGHT: 14.2pt" width="3%">
<p align="center"></p></td>
<td style="BORDER-RIGHT: #ece9d8; PADDING-RIGHT: 2.85pt; BORDER-TOP: #ece9d8; PADDING-LEFT: 2.85pt; BACKGROUND: white; PADDING-BOTTOM: 0cm; BORDER-LEFT: #ece9d8; PADDING-TOP: 0cm; BORDER-BOTTOM: #ece9d8; HEIGHT: 14.2pt" width="2%">
<p align="center"></p></td></tr>
<tr style="HEIGHT: 14.2pt">
<td style="BORDER-RIGHT: #ece9d8; PADDING-RIGHT: 2.85pt; BORDER-TOP: #ece9d8; PADDING-LEFT: 2.85pt; BACKGROUND: white; PADDING-BOTTOM: 0cm; BORDER-LEFT: #ece9d8; PADDING-TOP: 0cm; BORDER-BOTTOM: #ece9d8; HEIGHT: 14.2pt" width="2%">
<p align="center"></p></td>
<td style="BORDER-RIGHT: #ece9d8; PADDING-RIGHT: 2.85pt; BORDER-TOP: #ece9d8; PADDING-LEFT: 2.85pt; BACKGROUND: white; PADDING-BOTTOM: 0cm; BORDER-LEFT: #ece9d8; PADDING-TOP: 0cm; BORDER-BOTTOM: #ece9d8; HEIGHT: 14.2pt" width="3%">
<p align="center"></p></td>
<td style="BORDER-RIGHT: #ece9d8; PADDING-RIGHT: 2.85pt; BORDER-TOP: #ece9d8; PADDING-LEFT: 2.85pt; BACKGROUND: white; PADDING-BOTTOM: 0cm; BORDER-LEFT: #ece9d8; PADDING-TOP: 0cm; BORDER-BOTTOM: #ece9d8; HEIGHT: 14.2pt" width="3%">
<p align="center"></p></td>
<td style="BORDER-RIGHT: #ece9d8; PADDING-RIGHT: 2.85pt; BORDER-TOP: #ece9d8; PADDING-LEFT: 2.85pt; BACKGROUND: white; PADDING-BOTTOM: 0cm; BORDER-LEFT: #ece9d8; PADDING-TOP: 0cm; BORDER-BOTTOM: #ece9d8; HEIGHT: 14.2pt" width="3%">
<p align="center"></p></td>
<td style="BORDER-RIGHT: #ece9d8; PADDING-RIGHT: 2.85pt; BORDER-TOP: #ece9d8; PADDING-LEFT: 2.85pt; BACKGROUND: white; PADDING-BOTTOM: 0cm; BORDER-LEFT: #ece9d8; PADDING-TOP: 0cm; BORDER-BOTTOM: #ece9d8; HEIGHT: 14.2pt" width="3%">
<p align="center"></p></td>
<td style="BORDER-RIGHT: #ece9d8; PADDING-RIGHT: 2.85pt; BORDER-TOP: #ece9d8; PADDING-LEFT: 2.85pt; BACKGROUND: white; PADDING-BOTTOM: 0cm; BORDER-LEFT: #ece9d8; PADDING-TOP: 0cm; BORDER-BOTTOM: #ece9d8; HEIGHT: 14.2pt" width="3%">
<p align="center"></p></td>
<td style="BORDER-RIGHT: #ece9d8; PADDING-RIGHT: 2.85pt; BORDER-TOP: #ece9d8; PADDING-LEFT: 2.85pt; BACKGROUND: white; PADDING-BOTTOM: 0cm; BORDER-LEFT: #ece9d8; PADDING-TOP: 0cm; BORDER-BOTTOM: #ece9d8; HEIGHT: 14.2pt" width="3%">
<p align="center"></p></td>
<td style="BORDER-RIGHT: #ece9d8; PADDING-RIGHT: 2.85pt; BORDER-TOP: #ece9d8; PADDING-LEFT: 2.85pt; BACKGROUND: white; PADDING-BOTTOM: 0cm; BORDER-LEFT: #ece9d8; PADDING-TOP: 0cm; BORDER-BOTTOM: #ece9d8; HEIGHT: 14.2pt" width="3%">
<p align="center"></p></td>
<td style="BORDER-RIGHT: #ece9d8; PADDING-RIGHT: 2.85pt; BORDER-TOP: #ece9d8; PADDING-LEFT: 2.85pt; BACKGROUND: white; PADDING-BOTTOM: 0cm; BORDER-LEFT: #ece9d8; PADDING-TOP: 0cm; BORDER-BOTTOM: #ece9d8; HEIGHT: 14.2pt" width="1%">
<p align="center"></p></td>
<td style="BORDER-RIGHT: #ece9d8; PADDING-RIGHT: 2.85pt; BORDER-TOP: #ece9d8; PADDING-LEFT: 2.85pt; BACKGROUND: white; PADDING-BOTTOM: 0cm; BORDER-LEFT: #ece9d8; PADDING-TOP: 0cm; BORDER-BOTTOM: #ece9d8; HEIGHT: 14.2pt" width="3%">
<p align="center"></p></td>
<td style="BORDER-RIGHT: #ece9d8; PADDING-RIGHT: 2.85pt; BORDER-TOP: #ece9d8; PADDING-LEFT: 2.85pt; BACKGROUND: white; PADDING-BOTTOM: 0cm; BORDER-LEFT: #ece9d8; PADDING-TOP: 0cm; BORDER-BOTTOM: #ece9d8; HEIGHT: 14.2pt" width="1%">
<p align="center"></p></td>
<td style="BORDER-RIGHT: #ece9d8; PADDING-RIGHT: 2.85pt; BORDER-TOP: #ece9d8; PADDING-LEFT: 2.85pt; BACKGROUND: white; PADDING-BOTTOM: 0cm; BORDER-LEFT: #ece9d8; PADDING-TOP: 0cm; BORDER-BOTTOM: #ece9d8; HEIGHT: 14.2pt" width="3%">
<p align="center"></p></td>
<td style="BORDER-RIGHT: #ece9d8; PADDING-RIGHT: 2.85pt; BORDER-TOP: #ece9d8; PADDING-LEFT: 2.85pt; BACKGROUND: white; PADDING-BOTTOM: 0cm; BORDER-LEFT: #ece9d8; PADDING-TOP: 0cm; BORDER-BOTTOM: #ece9d8; HEIGHT: 14.2pt" width="3%">
<p align="center"></p></td>
<td style="BORDER-RIGHT: #ece9d8; PADDING-RIGHT: 2.85pt; BORDER-TOP: #ece9d8; PADDING-LEFT: 2.85pt; BACKGROUND: white; PADDING-BOTTOM: 0cm; BORDER-LEFT: #ece9d8; PADDING-TOP: 0cm; BORDER-BOTTOM: #ece9d8; HEIGHT: 14.2pt" width="3%">
<p align="center"></p></td>
<td style="BORDER-RIGHT: #ece9d8; PADDING-RIGHT: 2.85pt; BORDER-TOP: #ece9d8; PADDING-LEFT: 2.85pt; BACKGROUND: white; PADDING-BOTTOM: 0cm; BORDER-LEFT: #ece9d8; PADDING-TOP: 0cm; BORDER-BOTTOM: #ece9d8; HEIGHT: 14.2pt" width="3%">
<p align="center"></p></td>
<td style="BORDER-RIGHT: #ece9d8; PADDING-RIGHT: 2.85pt; BORDER-TOP: #ece9d8; PADDING-LEFT: 2.85pt; BACKGROUND: white; PADDING-BOTTOM: 0cm; BORDER-LEFT: #ece9d8; PADDING-TOP: 0cm; BORDER-BOTTOM: #ece9d8; HEIGHT: 14.2pt" width="3%">
<p align="center"></p></td>
<td style="BORDER-RIGHT: #ece9d8; PADDING-RIGHT: 2.85pt; BORDER-TOP: #ece9d8; PADDING-LEFT: 2.85pt; BACKGROUND: white; PADDING-BOTTOM: 0cm; BORDER-LEFT: #ece9d8; PADDING-TOP: 0cm; BORDER-BOTTOM: #ece9d8; HEIGHT: 14.2pt" width="3%">
<p align="center"></p></td>
<td style="BORDER-RIGHT: windowtext 1pt solid; PADDING-RIGHT: 2.85pt; BORDER-TOP: #ece9d8; PADDING-LEFT: 2.85pt; BACKGROUND: white; PADDING-BOTTOM: 0cm; BORDER-LEFT: #ece9d8; PADDING-TOP: 0cm; BORDER-BOTTOM: windowtext 1pt solid; HEIGHT: 14.2pt" width="1%">
<p align="center"></p></td>
<td style="BORDER-RIGHT: #ece9d8; PADDING-RIGHT: 2.85pt; BORDER-TOP: #ece9d8; PADDING-LEFT: 2.85pt; BACKGROUND: white; PADDING-BOTTOM: 0cm; BORDER-LEFT: #ece9d8; PADDING-TOP: 0cm; BORDER-BOTTOM: #ece9d8; HEIGHT: 14.2pt" width="3%">
<p align="center"></p></td>
<td style="BORDER-RIGHT: #ece9d8; PADDING-RIGHT: 2.85pt; BORDER-TOP: #ece9d8; PADDING-LEFT: 2.85pt; BACKGROUND: white; PADDING-BOTTOM: 0cm; BORDER-LEFT: #ece9d8; PADDING-TOP: 0cm; BORDER-BOTTOM: #ece9d8; HEIGHT: 14.2pt" width="1%">
<p align="center"></p></td>
<td style="BORDER-RIGHT: #ece9d8; PADDING-RIGHT: 2.85pt; BORDER-TOP: #ece9d8; PADDING-LEFT: 2.85pt; BACKGROUND: white; PADDING-BOTTOM: 0cm; BORDER-LEFT: #ece9d8; PADDING-TOP: 0cm; BORDER-BOTTOM: #ece9d8; HEIGHT: 14.2pt" width="3%">
<p align="center"></p></td>
<td style="BORDER-RIGHT: #ece9d8; PADDING-RIGHT: 2.85pt; BORDER-TOP: #ece9d8; PADDING-LEFT: 2.85pt; BACKGROUND: white; PADDING-BOTTOM: 0cm; BORDER-LEFT: #ece9d8; PADDING-TOP: 0cm; BORDER-BOTTOM: #ece9d8; HEIGHT: 14.2pt" width="3%">
<p align="center"></p></td>
<td style="BORDER-RIGHT: #ece9d8; PADDING-RIGHT: 2.85pt; BORDER-TOP: #ece9d8; PADDING-LEFT: 2.85pt; BACKGROUND: white; PADDING-BOTTOM: 0cm; BORDER-LEFT: #ece9d8; PADDING-TOP: 0cm; BORDER-BOTTOM: #ece9d8; HEIGHT: 14.2pt" width="3%">
<p align="center"></p></td>
<td style="BORDER-RIGHT: #ece9d8; PADDING-RIGHT: 2.85pt; BORDER-TOP: #ece9d8; PADDING-LEFT: 2.85pt; BACKGROUND: white; PADDING-BOTTOM: 0cm; BORDER-LEFT: #ece9d8; PADDING-TOP: 0cm; BORDER-BOTTOM: #ece9d8; HEIGHT: 14.2pt" width="3%">
<p align="center"></p></td>
<td style="BORDER-RIGHT: #ece9d8; PADDING-RIGHT: 2.85pt; BORDER-TOP: #ece9d8; PADDING-LEFT: 2.85pt; BACKGROUND: white; PADDING-BOTTOM: 0cm; BORDER-LEFT: #ece9d8; PADDING-TOP: 0cm; BORDER-BOTTOM: #ece9d8; HEIGHT: 14.2pt" width="3%">
<p align="center"></p></td>
<td style="BORDER-RIGHT: #ece9d8; PADDING-RIGHT: 2.85pt; BORDER-TOP: #ece9d8; PADDING-LEFT: 2.85pt; BACKGROUND: white; PADDING-BOTTOM: 0cm; BORDER-LEFT: #ece9d8; PADDING-TOP: 0cm; BORDER-BOTTOM: #ece9d8; HEIGHT: 14.2pt" width="3%">
<p align="center"></p></td>
<td style="BORDER-RIGHT: #ece9d8; PADDING-RIGHT: 2.85pt; BORDER-TOP: #ece9d8; PADDING-LEFT: 2.85pt; BACKGROUND: white; PADDING-BOTTOM: 0cm; BORDER-LEFT: #ece9d8; PADDING-TOP: 0cm; BORDER-BOTTOM: #ece9d8; HEIGHT: 14.2pt" width="1%">
<p align="center"></p></td>
<td style="BORDER-RIGHT: #ece9d8; PADDING-RIGHT: 2.85pt; BORDER-TOP: #ece9d8; PADDING-LEFT: 2.85pt; BACKGROUND: white; PADDING-BOTTOM: 0cm; BORDER-LEFT: #ece9d8; PADDING-TOP: 0cm; BORDER-BOTTOM: #ece9d8; HEIGHT: 14.2pt" width="1%">
<p align="center"></p></td>
<td style="BORDER-RIGHT: #ece9d8; PADDING-RIGHT: 2.85pt; BORDER-TOP: #ece9d8; PADDING-LEFT: 2.85pt; BACKGROUND: white; PADDING-BOTTOM: 0cm; BORDER-LEFT: #ece9d8; PADDING-TOP: 0cm; BORDER-BOTTOM: #ece9d8; HEIGHT: 14.2pt" width="3%">
<p align="center"></p></td>
<td style="BORDER-RIGHT: #ece9d8; PADDING-RIGHT: 2.85pt; BORDER-TOP: #ece9d8; PADDING-LEFT: 2.85pt; BACKGROUND: white; PADDING-BOTTOM: 0cm; BORDER-LEFT: #ece9d8; PADDING-TOP: 0cm; BORDER-BOTTOM: #ece9d8; HEIGHT: 14.2pt" width="1%">
<p align="center"></p></td>
<td style="BORDER-RIGHT: #ece9d8; PADDING-RIGHT: 2.85pt; BORDER-TOP: #ece9d8; PADDING-LEFT: 2.85pt; BACKGROUND: white; PADDING-BOTTOM: 0cm; BORDER-LEFT: #ece9d8; PADDING-TOP: 0cm; BORDER-BOTTOM: #ece9d8; HEIGHT: 14.2pt" width="3%">
<p align="center"></p></td>
<td style="BORDER-RIGHT: #ece9d8; PADDING-RIGHT: 2.85pt; BORDER-TOP: #ece9d8; PADDING-LEFT: 2.85pt; BACKGROUND: white; PADDING-BOTTOM: 0cm; BORDER-LEFT: #ece9d8; PADDING-TOP: 0cm; BORDER-BOTTOM: #ece9d8; HEIGHT: 14.2pt" width="3%">
<p align="center"></p></td>
<td style="BORDER-RIGHT: #ece9d8; PADDING-RIGHT: 2.85pt; BORDER-TOP: #ece9d8; PADDING-LEFT: 2.85pt; BACKGROUND: white; PADDING-BOTTOM: 0cm; BORDER-LEFT: #ece9d8; PADDING-TOP: 0cm; BORDER-BOTTOM: #ece9d8; HEIGHT: 14.2pt" width="3%">
<p align="center"></p></td>
<td style="BORDER-RIGHT: #ece9d8; PADDING-RIGHT: 2.85pt; BORDER-TOP: #ece9d8; PADDING-LEFT: 2.85pt; BACKGROUND: white; PADDING-BOTTOM: 0cm; BORDER-LEFT: #ece9d8; PADDING-TOP: 0cm; BORDER-BOTTOM: #ece9d8; HEIGHT: 14.2pt" width="2%">
<p align="center"></p></td></tr>
<tr style="HEIGHT: 14.2pt">
<td style="BORDER-RIGHT: #ece9d8; PADDING-RIGHT: 2.85pt; BORDER-TOP: #ece9d8; PADDING-LEFT: 2.85pt; BACKGROUND: white; PADDING-BOTTOM: 0cm; BORDER-LEFT: #ece9d8; PADDING-TOP: 0cm; BORDER-BOTTOM: #ece9d8; HEIGHT: 14.2pt" width="2%">
<p align="center"></p></td>
<td style="BORDER-RIGHT: #ece9d8; PADDING-RIGHT: 2.85pt; BORDER-TOP: #ece9d8; PADDING-LEFT: 2.85pt; BACKGROUND: white; PADDING-BOTTOM: 0cm; BORDER-LEFT: #ece9d8; PADDING-TOP: 0cm; BORDER-BOTTOM: #ece9d8; HEIGHT: 14.2pt" width="3%">
<p align="center"></p></td>
<td style="BORDER-RIGHT: #ece9d8; PADDING-RIGHT: 2.85pt; BORDER-TOP: #ece9d8; PADDING-LEFT: 2.85pt; BACKGROUND: white; PADDING-BOTTOM: 0cm; BORDER-LEFT: #ece9d8; PADDING-TOP: 0cm; BORDER-BOTTOM: #ece9d8; HEIGHT: 14.2pt" width="3%">
<p align="center"></p></td>
<td style="BORDER-RIGHT: windowtext 1pt solid; PADDING-RIGHT: 2.85pt; BORDER-TOP: #ece9d8; PADDING-LEFT: 2.85pt; BACKGROUND: white; PADDING-BOTTOM: 0cm; BORDER-LEFT: #ece9d8; PADDING-TOP: 0cm; BORDER-BOTTOM: #ece9d8; HEIGHT: 14.2pt" width="3%">
<p align="center"></p></td>
<td style="BORDER-RIGHT: #ece9d8; PADDING-RIGHT: 2.85pt; BORDER-TOP: windowtext 1pt solid; PADDING-LEFT: 2.85pt; BACKGROUND: white; PADDING-BOTTOM: 0cm; BORDER-LEFT: #ece9d8; PADDING-TOP: 0cm; BORDER-BOTTOM: #ece9d8; HEIGHT: 14.2pt" width="3%">
<p align="center"></p></td>
<td style="BORDER-RIGHT: #ece9d8; PADDING-RIGHT: 2.85pt; BORDER-TOP: windowtext 1pt solid; PADDING-LEFT: 2.85pt; BACKGROUND: white; PADDING-BOTTOM: 0cm; BORDER-LEFT: #ece9d8; PADDING-TOP: 0cm; BORDER-BOTTOM: #ece9d8; HEIGHT: 14.2pt" width="3%">
<p align="center"></p></td>
<td style="BORDER-RIGHT: #ece9d8; PADDING-RIGHT: 2.85pt; BORDER-TOP: windowtext 1pt solid; PADDING-LEFT: 2.85pt; BACKGROUND: white; PADDING-BOTTOM: 0cm; BORDER-LEFT: #ece9d8; PADDING-TOP: 0cm; BORDER-BOTTOM: #ece9d8; HEIGHT: 14.2pt" width="3%">
<p align="center"></p></td>
<td style="BORDER-RIGHT: #ece9d8; PADDING-RIGHT: 2.85pt; BORDER-TOP: windowtext 1pt solid; PADDING-LEFT: 2.85pt; BACKGROUND: white; PADDING-BOTTOM: 0cm; BORDER-LEFT: #ece9d8; PADDING-TOP: 0cm; BORDER-BOTTOM: #ece9d8; HEIGHT: 14.2pt" width="3%">
<p align="center"></p></td>
<td style="BORDER-RIGHT: #ece9d8; PADDING-RIGHT: 2.85pt; BORDER-TOP: windowtext 1pt solid; PADDING-LEFT: 2.85pt; BACKGROUND: white; PADDING-BOTTOM: 0cm; BORDER-LEFT: #ece9d8; PADDING-TOP: 0cm; BORDER-BOTTOM: #ece9d8; HEIGHT: 14.2pt" width="1%">
<p align="center"></p></td>
<td style="BORDER-RIGHT: #ece9d8; PADDING-RIGHT: 2.85pt; BORDER-TOP: windowtext 1pt solid; PADDING-LEFT: 2.85pt; BACKGROUND: white; PADDING-BOTTOM: 0cm; BORDER-LEFT: #ece9d8; PADDING-TOP: 0cm; BORDER-BOTTOM: #ece9d8; HEIGHT: 14.2pt" width="3%">
<p align="center"></p></td>
<td style="BORDER-RIGHT: #ece9d8; PADDING-RIGHT: 2.85pt; BORDER-TOP: windowtext 1pt solid; PADDING-LEFT: 2.85pt; BACKGROUND: white; PADDING-BOTTOM: 0cm; BORDER-LEFT: #ece9d8; PADDING-TOP: 0cm; BORDER-BOTTOM: #ece9d8; HEIGHT: 14.2pt" width="1%">
<p align="center"></p></td>
<td style="BORDER-RIGHT: #ece9d8; PADDING-RIGHT: 2.85pt; BORDER-TOP: windowtext 1pt solid; PADDING-LEFT: 2.85pt; BACKGROUND: white; PADDING-BOTTOM: 0cm; BORDER-LEFT: #ece9d8; PADDING-TOP: 0cm; BORDER-BOTTOM: #ece9d8; HEIGHT: 14.2pt" width="3%">
<p align="center"></p></td>
<td style="BORDER-RIGHT: windowtext 1pt solid; PADDING-RIGHT: 2.85pt; BORDER-TOP: windowtext 1pt solid; PADDING-LEFT: 2.85pt; BACKGROUND: white; PADDING-BOTTOM: 0cm; BORDER-LEFT: #ece9d8; PADDING-TOP: 0cm; BORDER-BOTTOM: #ece9d8; HEIGHT: 14.2pt" width="3%">
<p align="center"></p></td>
<td style="BORDER-RIGHT: #ece9d8; PADDING-RIGHT: 2.85pt; BORDER-TOP: windowtext 1pt solid; PADDING-LEFT: 2.85pt; BACKGROUND: white; PADDING-BOTTOM: 0cm; BORDER-LEFT: #ece9d8; PADDING-TOP: 0cm; BORDER-BOTTOM: #ece9d8; HEIGHT: 14.2pt" width="3%">
<p align="center"></p></td>
<td style="BORDER-RIGHT: #ece9d8; PADDING-RIGHT: 2.85pt; BORDER-TOP: windowtext 1pt solid; PADDING-LEFT: 2.85pt; BACKGROUND: white; PADDING-BOTTOM: 0cm; BORDER-LEFT: #ece9d8; PADDING-TOP: 0cm; BORDER-BOTTOM: #ece9d8; HEIGHT: 14.2pt" width="3%">
<p align="center"></p></td>
<td style="BORDER-RIGHT: #ece9d8; PADDING-RIGHT: 2.85pt; BORDER-TOP: windowtext 1pt solid; PADDING-LEFT: 2.85pt; BACKGROUND: white; PADDING-BOTTOM: 0cm; BORDER-LEFT: #ece9d8; PADDING-TOP: 0cm; BORDER-BOTTOM: #ece9d8; HEIGHT: 14.2pt" width="3%">
<p align="center"></p></td>
<td style="BORDER-RIGHT: #ece9d8; PADDING-RIGHT: 2.85pt; BORDER-TOP: windowtext 1pt solid; PADDING-LEFT: 2.85pt; BACKGROUND: white; PADDING-BOTTOM: 0cm; BORDER-LEFT: #ece9d8; PADDING-TOP: 0cm; BORDER-BOTTOM: #ece9d8; HEIGHT: 14.2pt" width="3%">
<p align="center"></p></td>
<td style="BORDER-RIGHT: #ece9d8; PADDING-RIGHT: 2.85pt; BORDER-TOP: #ece9d8; PADDING-LEFT: 2.85pt; BACKGROUND: white; PADDING-BOTTOM: 0cm; BORDER-LEFT: #ece9d8; PADDING-TOP: 0cm; BORDER-BOTTOM: #ece9d8; HEIGHT: 14.2pt" width="1%">
<p align="center"></p></td>
<td style="BORDER-RIGHT: #ece9d8; PADDING-RIGHT: 2.85pt; BORDER-TOP: windowtext 1pt solid; PADDING-LEFT: 2.85pt; BACKGROUND: white; PADDING-BOTTOM: 0cm; BORDER-LEFT: #ece9d8; PADDING-TOP: 0cm; BORDER-BOTTOM: #ece9d8; HEIGHT: 14.2pt" width="3%">
<p align="center"></p></td>
<td style="BORDER-RIGHT: #ece9d8; PADDING-RIGHT: 2.85pt; BORDER-TOP: windowtext 1pt solid; PADDING-LEFT: 2.85pt; BACKGROUND: white; PADDING-BOTTOM: 0cm; BORDER-LEFT: #ece9d8; PADDING-TOP: 0cm; BORDER-BOTTOM: #ece9d8; HEIGHT: 14.2pt" width="1%">
<p align="center"></p></td>
<td style="BORDER-RIGHT: #ece9d8; PADDING-RIGHT: 2.85pt; BORDER-TOP: windowtext 1pt solid; PADDING-LEFT: 2.85pt; BACKGROUND: white; PADDING-BOTTOM: 0cm; BORDER-LEFT: #ece9d8; PADDING-TOP: 0cm; BORDER-BOTTOM: #ece9d8; HEIGHT: 14.2pt" width="3%">
<p align="center"></p></td>
<td style="BORDER-RIGHT: windowtext 1pt solid; PADDING-RIGHT: 2.85pt; BORDER-TOP: windowtext 1pt solid; PADDING-LEFT: 2.85pt; BACKGROUND: white; PADDING-BOTTOM: 0cm; BORDER-LEFT: #ece9d8; PADDING-TOP: 0cm; BORDER-BOTTOM: #ece9d8; HEIGHT: 14.2pt" width="3%">
<p align="center"></p></td>
<td style="BORDER-RIGHT: #ece9d8; PADDING-RIGHT: 2.85pt; BORDER-TOP: windowtext 1pt solid; PADDING-LEFT: 2.85pt; BACKGROUND: white; PADDING-BOTTOM: 0cm; BORDER-LEFT: #ece9d8; PADDING-TOP: 0cm; BORDER-BOTTOM: #ece9d8; HEIGHT: 14.2pt" width="3%">
<p align="center"></p></td>
<td style="BORDER-RIGHT: #ece9d8; PADDING-RIGHT: 2.85pt; BORDER-TOP: windowtext 1pt solid; PADDING-LEFT: 2.85pt; BACKGROUND: white; PADDING-BOTTOM: 0cm; BORDER-LEFT: #ece9d8; PADDING-TOP: 0cm; BORDER-BOTTOM: #ece9d8; HEIGHT: 14.2pt" width="3%">
<p align="center"></p></td>
<td style="BORDER-RIGHT: #ece9d8; PADDING-RIGHT: 2.85pt; BORDER-TOP: windowtext 1pt solid; PADDING-LEFT: 2.85pt; BACKGROUND: white; PADDING-BOTTOM: 0cm; BORDER-LEFT: #ece9d8; PADDING-TOP: 0cm; BORDER-BOTTOM: #ece9d8; HEIGHT: 14.2pt" width="3%">
<p align="center"></p></td>
<td style="BORDER-RIGHT: #ece9d8; PADDING-RIGHT: 2.85pt; BORDER-TOP: windowtext 1pt solid; PADDING-LEFT: 2.85pt; BACKGROUND: white; PADDING-BOTTOM: 0cm; BORDER-LEFT: #ece9d8; PADDING-TOP: 0cm; BORDER-BOTTOM: #ece9d8; HEIGHT: 14.2pt" width="3%">
<p align="center"></p></td>
<td style="BORDER-RIGHT: #ece9d8; PADDING-RIGHT: 2.85pt; BORDER-TOP: windowtext 1pt solid; PADDING-LEFT: 2.85pt; BACKGROUND: white; PADDING-BOTTOM: 0cm; BORDER-LEFT: #ece9d8; PADDING-TOP: 0cm; BORDER-BOTTOM: #ece9d8; HEIGHT: 14.2pt" width="1%">
<p align="center"></p></td>
<td style="BORDER-RIGHT: #ece9d8; PADDING-RIGHT: 2.85pt; BORDER-TOP: #ece9d8; PADDING-LEFT: 2.85pt; BACKGROUND: white; PADDING-BOTTOM: 0cm; BORDER-LEFT: windowtext 1pt solid; PADDING-TOP: 0cm; BORDER-BOTTOM: #ece9d8; HEIGHT: 14.2pt" width="1%">
<p align="center"></p></td>
<td style="BORDER-RIGHT: #ece9d8; PADDING-RIGHT: 2.85pt; BORDER-TOP: #ece9d8; PADDING-LEFT: 2.85pt; BACKGROUND: white; PADDING-BOTTOM: 0cm; BORDER-LEFT: #ece9d8; PADDING-TOP: 0cm; BORDER-BOTTOM: #ece9d8; HEIGHT: 14.2pt" width="3%">
<p align="center"></p></td>
<td style="BORDER-RIGHT: #ece9d8; PADDING-RIGHT: 2.85pt; BORDER-TOP: #ece9d8; PADDING-LEFT: 2.85pt; BACKGROUND: white; PADDING-BOTTOM: 0cm; BORDER-LEFT: #ece9d8; PADDING-TOP: 0cm; BORDER-BOTTOM: #ece9d8; HEIGHT: 14.2pt" width="1%">
<p align="center"></p></td>
<td style="BORDER-RIGHT: #ece9d8; PADDING-RIGHT: 2.85pt; BORDER-TOP: #ece9d8; PADDING-LEFT: 2.85pt; BACKGROUND: white; PADDING-BOTTOM: 0cm; BORDER-LEFT: #ece9d8; PADDING-TOP: 0cm; BORDER-BOTTOM: #ece9d8; HEIGHT: 14.2pt" width="3%">
<p align="center"></p></td>
<td style="BORDER-RIGHT: #ece9d8; PADDING-RIGHT: 2.85pt; BORDER-TOP: #ece9d8; PADDING-LEFT: 2.85pt; BACKGROUND: white; PADDING-BOTTOM: 0cm; BORDER-LEFT: #ece9d8; PADDING-TOP: 0cm; BORDER-BOTTOM: #ece9d8; HEIGHT: 14.2pt" width="3%">
<p align="center"></p></td>
<td style="BORDER-RIGHT: #ece9d8; PADDING-RIGHT: 2.85pt; BORDER-TOP: #ece9d8; PADDING-LEFT: 2.85pt; BACKGROUND: white; PADDING-BOTTOM: 0cm; BORDER-LEFT: #ece9d8; PADDING-TOP: 0cm; BORDER-BOTTOM: #ece9d8; HEIGHT: 14.2pt" width="3%">
<p align="center"></p></td>
<td style="BORDER-RIGHT: #ece9d8; PADDING-RIGHT: 2.85pt; BORDER-TOP: #ece9d8; PADDING-LEFT: 2.85pt; BACKGROUND: white; PADDING-BOTTOM: 0cm; BORDER-LEFT: #ece9d8; PADDING-TOP: 0cm; BORDER-BOTTOM: #ece9d8; HEIGHT: 14.2pt" width="2%">
<p align="center"></p></td></tr>
<tr style="HEIGHT: 14.2pt">
<td style="BORDER-RIGHT: windowtext 1pt solid; PADDING-RIGHT: 2.85pt; BORDER-TOP: windowtext 1pt solid; PADDING-LEFT: 2.85pt; BACKGROUND: white; PADDING-BOTTOM: 0cm; BORDER-LEFT: windowtext 1pt solid; PADDING-TOP: 0cm; BORDER-BOTTOM: windowtext 1pt solid; HEIGHT: 14.2pt" width="26%" colspan="8" rowspan="4">
<p align="center"><span style="FONT-WEIGHT: normal">Министерство занятости и трудовых отношений Республики Каракалпакстан, главные управления занятости областей и г. Ташкента</span></p></td>
<td style="BORDER-RIGHT: #ece9d8; PADDING-RIGHT: 2.85pt; BORDER-TOP: #ece9d8; PADDING-LEFT: 2.85pt; BACKGROUND: white; PADDING-BOTTOM: 0cm; BORDER-LEFT: #ece9d8; PADDING-TOP: 0cm; BORDER-BOTTOM: #ece9d8; HEIGHT: 14.2pt" width="1%">
<p align="center"></p></td>
<td style="BORDER-RIGHT: windowtext 1pt solid; PADDING-RIGHT: 2.85pt; BORDER-TOP: windowtext 1pt solid; PADDING-LEFT: 2.85pt; BACKGROUND: white; PADDING-BOTTOM: 0cm; BORDER-LEFT: windowtext 1pt solid; PADDING-TOP: 0cm; BORDER-BOTTOM: windowtext 1pt solid; HEIGHT: 14.2pt" width="25%" colspan="8" rowspan="2">
<p align="center"><span style="FONT-WEIGHT: normal">Агентство по внешней трудовой миграции</span></p></td>
<td style="BORDER-RIGHT: #ece9d8; PADDING-RIGHT: 2.85pt; BORDER-TOP: #ece9d8; PADDING-LEFT: 2.85pt; BACKGROUND: white; PADDING-BOTTOM: 0cm; BORDER-LEFT: #ece9d8; PADDING-TOP: 0cm; BORDER-BOTTOM: #ece9d8; HEIGHT: 14.2pt" width="1%">
<p align="center"></p></td>
<td style="BORDER-RIGHT: windowtext 1pt solid; PADDING-RIGHT: 2.85pt; BORDER-TOP: windowtext 1pt solid; PADDING-LEFT: 2.85pt; BACKGROUND: white; PADDING-BOTTOM: 0cm; BORDER-LEFT: windowtext 1pt solid; PADDING-TOP: 0cm; BORDER-BOTTOM: windowtext 1pt solid; HEIGHT: 14.2pt" width="25%" colspan="8" rowspan="3">
<p align="center"><span style="FONT-WEIGHT: normal">Центр профессионального обучения безработных граждан в городе Ташкенте</span></p></td>
<td style="BORDER-RIGHT: #ece9d8; PADDING-RIGHT: 2.85pt; BORDER-TOP: #ece9d8; PADDING-LEFT: 2.85pt; BACKGROUND: white; PADDING-BOTTOM: 0cm; BORDER-LEFT: #ece9d8; PADDING-TOP: 0cm; BORDER-BOTTOM: #ece9d8; HEIGHT: 14.2pt" width="1%">
<p align="center"></p></td>
<td style="BORDER-RIGHT: #ece9d8; PADDING-RIGHT: 2.85pt; BORDER-TOP: #ece9d8; PADDING-LEFT: 2.85pt; BACKGROUND: white; PADDING-BOTTOM: 0cm; BORDER-LEFT: windowtext 1pt solid; PADDING-TOP: 0cm; BORDER-BOTTOM: #ece9d8; HEIGHT: 14.2pt" width="1%">
<p align="center"></p></td>
<td style="BORDER-RIGHT: windowtext 1pt solid; PADDING-RIGHT: 2.85pt; BORDER-TOP: windowtext 1pt solid; PADDING-LEFT: 2.85pt; BACKGROUND: white; PADDING-BOTTOM: 0cm; BORDER-LEFT: windowtext 1pt solid; PADDING-TOP: 0cm; BORDER-BOTTOM: windowtext 1pt solid; HEIGHT: 14.2pt" width="17%" colspan="6" rowspan="4">
<p align="center"><span style="FONT-WEIGHT: normal">Фонд поддержки и защиты прав и интересов граждан, осуществляющих трудовую деятельность за рубежом</span></p></td></tr>
<tr style="HEIGHT: 14.2pt">
<td style="BORDER-RIGHT: #ece9d8; PADDING-RIGHT: 2.85pt; BORDER-TOP: #ece9d8; PADDING-LEFT: 2.85pt; BACKGROUND: white; PADDING-BOTTOM: 0cm; BORDER-LEFT: #ece9d8; PADDING-TOP: 0cm; BORDER-BOTTOM: #ece9d8; HEIGHT: 14.2pt" width="1%">
<p align="center"></p></td>
<td style="BORDER-RIGHT: #ece9d8; PADDING-RIGHT: 2.85pt; BORDER-TOP: #ece9d8; PADDING-LEFT: 2.85pt; BACKGROUND: white; PADDING-BOTTOM: 0cm; BORDER-LEFT: #ece9d8; PADDING-TOP: 0cm; BORDER-BOTTOM: #ece9d8; HEIGHT: 14.2pt" width="1%">
<p align="center"></p></td>
<td style="BORDER-RIGHT: #ece9d8; PADDING-RIGHT: 2.85pt; BORDER-TOP: #ece9d8; PADDING-LEFT: 2.85pt; BACKGROUND: white; PADDING-BOTTOM: 0cm; BORDER-LEFT: #ece9d8; PADDING-TOP: 0cm; BORDER-BOTTOM: #ece9d8; HEIGHT: 14.2pt" width="1%">
<p align="center"></p></td>
<td style="BORDER-RIGHT: #ece9d8; PADDING-RIGHT: 2.85pt; BORDER-TOP: #ece9d8; PADDING-LEFT: 2.85pt; BACKGROUND: white; PADDING-BOTTOM: 0cm; BORDER-LEFT: windowtext 1pt solid; PADDING-TOP: 0cm; BORDER-BOTTOM: #ece9d8; HEIGHT: 14.2pt" width="1%">
<p align="center"></p></td></tr>
<tr style="HEIGHT: 14.2pt">
<td style="BORDER-RIGHT: #ece9d8; PADDING-RIGHT: 2.85pt; BORDER-TOP: #ece9d8; PADDING-LEFT: 2.85pt; BACKGROUND: white; PADDING-BOTTOM: 0cm; BORDER-LEFT: #ece9d8; PADDING-TOP: 0cm; BORDER-BOTTOM: #ece9d8; HEIGHT: 14.2pt" width="1%">
<p align="center"></p></td>
<td style="BORDER-RIGHT: windowtext 1pt solid; PADDING-RIGHT: 2.85pt; BORDER-TOP: #ece9d8; PADDING-LEFT: 2.85pt; BACKGROUND: white; PADDING-BOTTOM: 0cm; BORDER-LEFT: #ece9d8; PADDING-TOP: 0cm; BORDER-BOTTOM: #ece9d8; HEIGHT: 14.2pt" width="3%">
<p align="center"></p></td>
<td style="BORDER-RIGHT: #ece9d8; PADDING-RIGHT: 2.85pt; BORDER-TOP: #ece9d8; PADDING-LEFT: 2.85pt; BACKGROUND: white; PADDING-BOTTOM: 0cm; BORDER-LEFT: #ece9d8; PADDING-TOP: 0cm; BORDER-BOTTOM: #ece9d8; HEIGHT: 14.2pt" width="1%">
<p align="center"></p></td>
<td style="BORDER-RIGHT: #ece9d8; PADDING-RIGHT: 2.85pt; BORDER-TOP: #ece9d8; PADDING-LEFT: 2.85pt; BACKGROUND: white; PADDING-BOTTOM: 0cm; BORDER-LEFT: #ece9d8; PADDING-TOP: 0cm; BORDER-BOTTOM: #ece9d8; HEIGHT: 14.2pt" width="3%">
<p align="center"></p></td>
<td style="BORDER-RIGHT: #ece9d8; PADDING-RIGHT: 2.85pt; BORDER-TOP: #ece9d8; PADDING-LEFT: 2.85pt; BACKGROUND: white; PADDING-BOTTOM: 0cm; BORDER-LEFT: #ece9d8; PADDING-TOP: 0cm; BORDER-BOTTOM: #ece9d8; HEIGHT: 14.2pt" width="3%">
<p align="center"></p></td>
<td style="BORDER-RIGHT: #ece9d8; PADDING-RIGHT: 2.85pt; BORDER-TOP: #ece9d8; PADDING-LEFT: 2.85pt; BACKGROUND: white; PADDING-BOTTOM: 0cm; BORDER-LEFT: #ece9d8; PADDING-TOP: 0cm; BORDER-BOTTOM: #ece9d8; HEIGHT: 14.2pt" width="3%">
<p align="center"></p></td>
<td style="BORDER-RIGHT: #ece9d8; PADDING-RIGHT: 2.85pt; BORDER-TOP: #ece9d8; PADDING-LEFT: 2.85pt; BACKGROUND: white; PADDING-BOTTOM: 0cm; BORDER-LEFT: #ece9d8; PADDING-TOP: 0cm; BORDER-BOTTOM: #ece9d8; HEIGHT: 14.2pt" width="3%">
<p align="center"></p></td>
<td style="BORDER-RIGHT: #ece9d8; PADDING-RIGHT: 2.85pt; BORDER-TOP: #ece9d8; PADDING-LEFT: 2.85pt; BACKGROUND: white; PADDING-BOTTOM: 0cm; BORDER-LEFT: #ece9d8; PADDING-TOP: 0cm; BORDER-BOTTOM: #ece9d8; HEIGHT: 14.2pt" width="3%">
<p align="center"></p></td>
<td style="BORDER-RIGHT: #ece9d8; PADDING-RIGHT: 2.85pt; BORDER-TOP: #ece9d8; PADDING-LEFT: 2.85pt; BACKGROUND: white; PADDING-BOTTOM: 0cm; BORDER-LEFT: #ece9d8; PADDING-TOP: 0cm; BORDER-BOTTOM: #ece9d8; HEIGHT: 14.2pt" width="3%">
<p align="center"></p></td>
<td style="BORDER-RIGHT: #ece9d8; PADDING-RIGHT: 2.85pt; BORDER-TOP: #ece9d8; PADDING-LEFT: 2.85pt; BACKGROUND: white; PADDING-BOTTOM: 0cm; BORDER-LEFT: #ece9d8; PADDING-TOP: 0cm; BORDER-BOTTOM: #ece9d8; HEIGHT: 14.2pt" width="1%">
<p align="center"></p></td>
<td style="BORDER-RIGHT: #ece9d8; PADDING-RIGHT: 2.85pt; BORDER-TOP: #ece9d8; PADDING-LEFT: 2.85pt; BACKGROUND: white; PADDING-BOTTOM: 0cm; BORDER-LEFT: #ece9d8; PADDING-TOP: 0cm; BORDER-BOTTOM: #ece9d8; HEIGHT: 14.2pt" width="1%">
<p align="center"></p></td>
<td style="BORDER-RIGHT: #ece9d8; PADDING-RIGHT: 2.85pt; BORDER-TOP: windowtext 1pt solid; PADDING-LEFT: 2.85pt; BACKGROUND: white; PADDING-BOTTOM: 0cm; BORDER-LEFT: windowtext 1pt solid; PADDING-TOP: 0cm; BORDER-BOTTOM: #ece9d8; HEIGHT: 14.2pt" width="1%">
<p align="center"></p></td></tr>
<tr style="HEIGHT: 14.2pt">
<td style="BORDER-RIGHT: #ece9d8; PADDING-RIGHT: 2.85pt; BORDER-TOP: #ece9d8; PADDING-LEFT: 2.85pt; BACKGROUND: white; PADDING-BOTTOM: 0cm; BORDER-LEFT: #ece9d8; PADDING-TOP: 0cm; BORDER-BOTTOM: #ece9d8; HEIGHT: 14.2pt" width="1%">
<p align="center"></p></td>
<td style="BORDER-RIGHT: windowtext 1pt solid; PADDING-RIGHT: 2.85pt; BORDER-TOP: #ece9d8; PADDING-LEFT: 2.85pt; BACKGROUND: white; PADDING-BOTTOM: 0cm; BORDER-LEFT: #ece9d8; PADDING-TOP: 0cm; BORDER-BOTTOM: #ece9d8; HEIGHT: 14.2pt" width="3%">
<p align="center"></p></td>
<td style="BORDER-RIGHT: #ece9d8; PADDING-RIGHT: 2.85pt; BORDER-TOP: #ece9d8; PADDING-LEFT: 2.85pt; BACKGROUND: white; PADDING-BOTTOM: 0cm; BORDER-LEFT: #ece9d8; PADDING-TOP: 0cm; BORDER-BOTTOM: #ece9d8; HEIGHT: 14.2pt" width="1%">
<p align="center"></p></td>
<td style="BORDER-RIGHT: windowtext 1pt solid; PADDING-RIGHT: 2.85pt; BORDER-TOP: windowtext 1pt solid; PADDING-LEFT: 2.85pt; BACKGROUND: white; PADDING-BOTTOM: 0cm; BORDER-LEFT: windowtext 1pt solid; PADDING-TOP: 0cm; BORDER-BOTTOM: windowtext 1pt solid; HEIGHT: 14.2pt" width="20%" colspan="6" rowspan="3">
<p align="center"><span style="FONT-WEIGHT: normal">Региональные бюро по трудоустройству граждан за рубежом</span></p></td>
<td style="BORDER-RIGHT: #ece9d8; PADDING-RIGHT: 2.85pt; BORDER-TOP: #ece9d8; PADDING-LEFT: 2.85pt; BACKGROUND: white; PADDING-BOTTOM: 0cm; BORDER-LEFT: #ece9d8; PADDING-TOP: 0cm; BORDER-BOTTOM: #ece9d8; HEIGHT: 14.2pt" width="1%">
<p align="center"></p></td>
<td style="BORDER-RIGHT: windowtext 1pt solid; PADDING-RIGHT: 2.85pt; BORDER-TOP: #ece9d8; PADDING-LEFT: 2.85pt; BACKGROUND: white; PADDING-BOTTOM: 0cm; BORDER-LEFT: #ece9d8; PADDING-TOP: 0cm; BORDER-BOTTOM: #ece9d8; HEIGHT: 14.2pt" width="3%">
<p align="center"></p></td>
<td style="BORDER-RIGHT: #ece9d8; PADDING-RIGHT: 2.85pt; BORDER-TOP: #ece9d8; PADDING-LEFT: 2.85pt; BACKGROUND: white; PADDING-BOTTOM: 0cm; BORDER-LEFT: #ece9d8; PADDING-TOP: 0cm; BORDER-BOTTOM: #ece9d8; HEIGHT: 14.2pt" width="1%">
<p align="center"></p></td>
<td style="BORDER-RIGHT: #ece9d8; PADDING-RIGHT: 2.85pt; BORDER-TOP: #ece9d8; PADDING-LEFT: 2.85pt; BACKGROUND: white; PADDING-BOTTOM: 0cm; BORDER-LEFT: #ece9d8; PADDING-TOP: 0cm; BORDER-BOTTOM: #ece9d8; HEIGHT: 14.2pt" width="3%">
<p align="center"></p></td>
<td style="BORDER-RIGHT: #ece9d8; PADDING-RIGHT: 2.85pt; BORDER-TOP: #ece9d8; PADDING-LEFT: 2.85pt; BACKGROUND: white; PADDING-BOTTOM: 0cm; BORDER-LEFT: #ece9d8; PADDING-TOP: 0cm; BORDER-BOTTOM: #ece9d8; HEIGHT: 14.2pt" width="3%">
<p align="center"></p></td>
<td style="BORDER-RIGHT: #ece9d8; PADDING-RIGHT: 2.85pt; BORDER-TOP: #ece9d8; PADDING-LEFT: 2.85pt; BACKGROUND: white; PADDING-BOTTOM: 0cm; BORDER-LEFT: #ece9d8; PADDING-TOP: 0cm; BORDER-BOTTOM: #ece9d8; HEIGHT: 14.2pt" width="3%">
<p align="center"></p></td>
<td style="BORDER-RIGHT: #ece9d8; PADDING-RIGHT: 2.85pt; BORDER-TOP: #ece9d8; PADDING-LEFT: 2.85pt; BACKGROUND: white; PADDING-BOTTOM: 0cm; BORDER-LEFT: #ece9d8; PADDING-TOP: 0cm; BORDER-BOTTOM: #ece9d8; HEIGHT: 14.2pt" width="3%">
<p align="center"></p></td>
<td style="BORDER-RIGHT: #ece9d8; PADDING-RIGHT: 2.85pt; BORDER-TOP: #ece9d8; PADDING-LEFT: 2.85pt; BACKGROUND: white; PADDING-BOTTOM: 0cm; BORDER-LEFT: #ece9d8; PADDING-TOP: 0cm; BORDER-BOTTOM: #ece9d8; HEIGHT: 14.2pt" width="3%">
<p align="center"></p></td>
<td style="BORDER-RIGHT: #ece9d8; PADDING-RIGHT: 2.85pt; BORDER-TOP: #ece9d8; PADDING-LEFT: 2.85pt; BACKGROUND: white; PADDING-BOTTOM: 0cm; BORDER-LEFT: #ece9d8; PADDING-TOP: 0cm; BORDER-BOTTOM: #ece9d8; HEIGHT: 14.2pt" width="3%">
<p align="center"></p></td>
<td style="BORDER-RIGHT: #ece9d8; PADDING-RIGHT: 2.85pt; BORDER-TOP: #ece9d8; PADDING-LEFT: 2.85pt; BACKGROUND: white; PADDING-BOTTOM: 0cm; BORDER-LEFT: #ece9d8; PADDING-TOP: 0cm; BORDER-BOTTOM: #ece9d8; HEIGHT: 14.2pt" width="1%">
<p align="center"></p></td>
<td style="BORDER-RIGHT: #ece9d8; PADDING-RIGHT: 2.85pt; BORDER-TOP: #ece9d8; PADDING-LEFT: 2.85pt; BACKGROUND: white; PADDING-BOTTOM: 0cm; BORDER-LEFT: windowtext 1pt solid; PADDING-TOP: 0cm; BORDER-BOTTOM: #ece9d8; HEIGHT: 14.2pt" width="1%">
<p align="center"></p></td></tr>
<tr style="HEIGHT: 14.2pt">
<td style="BORDER-RIGHT: #ece9d8; PADDING-RIGHT: 2.85pt; BORDER-TOP: #ece9d8; PADDING-LEFT: 2.85pt; BACKGROUND: white; PADDING-BOTTOM: 0cm; BORDER-LEFT: #ece9d8; PADDING-TOP: 0cm; BORDER-BOTTOM: #ece9d8; HEIGHT: 14.2pt" width="2%">
<p align="center"></p></td>
<td style="BORDER-RIGHT: #ece9d8; PADDING-RIGHT: 2.85pt; BORDER-TOP: #ece9d8; PADDING-LEFT: 2.85pt; BACKGROUND: white; PADDING-BOTTOM: 0cm; BORDER-LEFT: #ece9d8; PADDING-TOP: 0cm; BORDER-BOTTOM: #ece9d8; HEIGHT: 14.2pt" width="3%">
<p align="center"></p></td>
<td style="BORDER-RIGHT: #ece9d8; PADDING-RIGHT: 2.85pt; BORDER-TOP: #ece9d8; PADDING-LEFT: 2.85pt; BACKGROUND: white; PADDING-BOTTOM: 0cm; BORDER-LEFT: #ece9d8; PADDING-TOP: 0cm; BORDER-BOTTOM: #ece9d8; HEIGHT: 14.2pt" width="3%">
<p align="center"></p></td>
<td style="BORDER-RIGHT: windowtext 1pt solid; PADDING-RIGHT: 2.85pt; BORDER-TOP: #ece9d8; PADDING-LEFT: 2.85pt; BACKGROUND: white; PADDING-BOTTOM: 0cm; BORDER-LEFT: #ece9d8; PADDING-TOP: 0cm; BORDER-BOTTOM: #ece9d8; HEIGHT: 14.2pt" width="3%">
<p align="center"></p></td>
<td style="BORDER-RIGHT: #ece9d8; PADDING-RIGHT: 2.85pt; BORDER-TOP: #ece9d8; PADDING-LEFT: 2.85pt; BACKGROUND: white; PADDING-BOTTOM: 0cm; BORDER-LEFT: #ece9d8; PADDING-TOP: 0cm; BORDER-BOTTOM: #ece9d8; HEIGHT: 14.2pt" width="3%">
<p align="center"></p></td>
<td style="BORDER-RIGHT: #ece9d8; PADDING-RIGHT: 2.85pt; BORDER-TOP: #ece9d8; PADDING-LEFT: 2.85pt; BACKGROUND: white; PADDING-BOTTOM: 0cm; BORDER-LEFT: #ece9d8; PADDING-TOP: 0cm; BORDER-BOTTOM: #ece9d8; HEIGHT: 14.2pt" width="3%">
<p align="center"></p></td>
<td style="BORDER-RIGHT: #ece9d8; PADDING-RIGHT: 2.85pt; BORDER-TOP: #ece9d8; PADDING-LEFT: 2.85pt; BACKGROUND: white; PADDING-BOTTOM: 0cm; BORDER-LEFT: #ece9d8; PADDING-TOP: 0cm; BORDER-BOTTOM: #ece9d8; HEIGHT: 14.2pt" width="3%">
<p align="center"></p></td>
<td style="BORDER-RIGHT: #ece9d8; PADDING-RIGHT: 2.85pt; BORDER-TOP: #ece9d8; PADDING-LEFT: 2.85pt; BACKGROUND: white; PADDING-BOTTOM: 0cm; BORDER-LEFT: #ece9d8; PADDING-TOP: 0cm; BORDER-BOTTOM: #ece9d8; HEIGHT: 14.2pt" width="3%">
<p align="center"></p></td>
<td style="BORDER-RIGHT: #ece9d8; PADDING-RIGHT: 2.85pt; BORDER-TOP: #ece9d8; PADDING-LEFT: 2.85pt; BACKGROUND: white; PADDING-BOTTOM: 0cm; BORDER-LEFT: #ece9d8; PADDING-TOP: 0cm; BORDER-BOTTOM: #ece9d8; HEIGHT: 14.2pt" width="1%">
<p align="center"></p></td>
<td style="BORDER-RIGHT: windowtext 1pt solid; PADDING-RIGHT: 2.85pt; BORDER-TOP: #ece9d8; PADDING-LEFT: 2.85pt; BACKGROUND: white; PADDING-BOTTOM: 0cm; BORDER-LEFT: #ece9d8; PADDING-TOP: 0cm; BORDER-BOTTOM: #ece9d8; HEIGHT: 14.2pt" width="3%">
<p align="center"></p></td>
<td style="BORDER-RIGHT: #ece9d8; PADDING-RIGHT: 2.85pt; BORDER-TOP: windowtext 1pt solid; PADDING-LEFT: 2.85pt; BACKGROUND: white; PADDING-BOTTOM: 0cm; BORDER-LEFT: #ece9d8; PADDING-TOP: 0cm; BORDER-BOTTOM: #ece9d8; HEIGHT: 14.2pt" width="1%">
<p align="center"></p></td>
<td style="BORDER-RIGHT: #ece9d8; PADDING-RIGHT: 2.85pt; BORDER-TOP: #ece9d8; PADDING-LEFT: 2.85pt; BACKGROUND: white; PADDING-BOTTOM: 0cm; BORDER-LEFT: #ece9d8; PADDING-TOP: 0cm; BORDER-BOTTOM: #ece9d8; HEIGHT: 14.2pt" width="1%">
<p align="center"></p></td>
<td style="BORDER-RIGHT: windowtext 1pt solid; PADDING-RIGHT: 2.85pt; BORDER-TOP: #ece9d8; PADDING-LEFT: 2.85pt; BACKGROUND: white; PADDING-BOTTOM: 0cm; BORDER-LEFT: #ece9d8; PADDING-TOP: 0cm; BORDER-BOTTOM: #ece9d8; HEIGHT: 14.2pt" width="3%">
<p align="center"></p></td>
<td style="BORDER-RIGHT: #ece9d8; PADDING-RIGHT: 2.85pt; BORDER-TOP: #ece9d8; PADDING-LEFT: 2.85pt; BACKGROUND: white; PADDING-BOTTOM: 0cm; BORDER-LEFT: #ece9d8; PADDING-TOP: 0cm; BORDER-BOTTOM: #ece9d8; HEIGHT: 14.2pt" width="1%">
<p align="center"></p></td>
<td style="BORDER-RIGHT: windowtext 1pt solid; PADDING-RIGHT: 2.85pt; BORDER-TOP: windowtext 1pt solid; PADDING-LEFT: 2.85pt; BACKGROUND: white; PADDING-BOTTOM: 0cm; BORDER-LEFT: windowtext 1pt solid; PADDING-TOP: 0cm; BORDER-BOTTOM: windowtext 1pt solid; HEIGHT: 14.2pt" width="20%" colspan="6" rowspan="4">
<p align="center"><span style="FONT-WEIGHT: normal">Региональные центры профессионального обучения безработных и незанятого населения</span></p></td>
<td style="BORDER-RIGHT: #ece9d8; PADDING-RIGHT: 2.85pt; BORDER-TOP: #ece9d8; PADDING-LEFT: 2.85pt; BACKGROUND: white; PADDING-BOTTOM: 0cm; BORDER-LEFT: #ece9d8; PADDING-TOP: 0cm; BORDER-BOTTOM: #ece9d8; HEIGHT: 14.2pt" width="1%">
<p align="center"></p></td>
<td style="BORDER-RIGHT: #ece9d8; PADDING-RIGHT: 2.85pt; BORDER-TOP: #ece9d8; PADDING-LEFT: 2.85pt; BACKGROUND: white; PADDING-BOTTOM: 0cm; BORDER-LEFT: windowtext 1pt solid; PADDING-TOP: 0cm; BORDER-BOTTOM: #ece9d8; HEIGHT: 14.2pt" width="1%">
<p align="center"></p></td>
<td style="BORDER-RIGHT: #ece9d8; PADDING-RIGHT: 2.85pt; BORDER-TOP: #ece9d8; PADDING-LEFT: 2.85pt; BACKGROUND: white; PADDING-BOTTOM: 0cm; BORDER-LEFT: #ece9d8; PADDING-TOP: 0cm; BORDER-BOTTOM: #ece9d8; HEIGHT: 14.2pt" width="3%">
<p align="center"></p></td>
<td style="BORDER-RIGHT: #ece9d8; PADDING-RIGHT: 2.85pt; BORDER-TOP: #ece9d8; PADDING-LEFT: 2.85pt; BACKGROUND: white; PADDING-BOTTOM: 0cm; BORDER-LEFT: #ece9d8; PADDING-TOP: 0cm; BORDER-BOTTOM: #ece9d8; HEIGHT: 14.2pt" width="1%">
<p align="center"></p></td>
<td style="BORDER-RIGHT: #ece9d8; PADDING-RIGHT: 2.85pt; BORDER-TOP: #ece9d8; PADDING-LEFT: 2.85pt; BACKGROUND: white; PADDING-BOTTOM: 0cm; BORDER-LEFT: #ece9d8; PADDING-TOP: 0cm; BORDER-BOTTOM: #ece9d8; HEIGHT: 14.2pt" width="3%">
<p align="center"></p></td>
<td style="BORDER-RIGHT: #ece9d8; PADDING-RIGHT: 2.85pt; BORDER-TOP: #ece9d8; PADDING-LEFT: 2.85pt; BACKGROUND: white; PADDING-BOTTOM: 0cm; BORDER-LEFT: #ece9d8; PADDING-TOP: 0cm; BORDER-BOTTOM: #ece9d8; HEIGHT: 14.2pt" width="3%">
<p align="center"></p></td>
<td style="BORDER-RIGHT: #ece9d8; PADDING-RIGHT: 2.85pt; BORDER-TOP: #ece9d8; PADDING-LEFT: 2.85pt; BACKGROUND: white; PADDING-BOTTOM: 0cm; BORDER-LEFT: #ece9d8; PADDING-TOP: 0cm; BORDER-BOTTOM: #ece9d8; HEIGHT: 14.2pt" width="3%">
<p align="center"></p></td>
<td style="BORDER-RIGHT: #ece9d8; PADDING-RIGHT: 2.85pt; BORDER-TOP: #ece9d8; PADDING-LEFT: 2.85pt; BACKGROUND: white; PADDING-BOTTOM: 0cm; BORDER-LEFT: #ece9d8; PADDING-TOP: 0cm; BORDER-BOTTOM: #ece9d8; HEIGHT: 14.2pt" width="2%">
<p align="center"></p></td></tr>
<tr style="HEIGHT: 14.2pt">
<td style="BORDER-RIGHT: windowtext 1pt solid; PADDING-RIGHT: 2.85pt; BORDER-TOP: windowtext 1pt solid; PADDING-LEFT: 2.85pt; BACKGROUND: white; PADDING-BOTTOM: 0cm; BORDER-LEFT: windowtext 1pt solid; PADDING-TOP: 0cm; BORDER-BOTTOM: windowtext 1pt solid; HEIGHT: 14.2pt" width="26%" colspan="8" rowspan="2">
<p align="center"><span style="FONT-WEIGHT: normal">Районные (городские) центры содействия занятости населения</span></p></td>
<td style="BORDER-RIGHT: #ece9d8; PADDING-RIGHT: 2.85pt; BORDER-TOP: #ece9d8; PADDING-LEFT: 2.85pt; BACKGROUND: white; PADDING-BOTTOM: 0cm; BORDER-LEFT: #ece9d8; PADDING-TOP: 0cm; BORDER-BOTTOM: #ece9d8; HEIGHT: 14.2pt" width="1%">
<p align="center"></p></td>
<td style="BORDER-RIGHT: windowtext 1pt solid; PADDING-RIGHT: 2.85pt; BORDER-TOP: #ece9d8; PADDING-LEFT: 2.85pt; BACKGROUND: white; PADDING-BOTTOM: 0cm; BORDER-LEFT: #ece9d8; PADDING-TOP: 0cm; BORDER-BOTTOM: #ece9d8; HEIGHT: 14.2pt" width="3%">
<p align="center"></p></td>
<td style="BORDER-RIGHT: #ece9d8; PADDING-RIGHT: 2.85pt; BORDER-TOP: #ece9d8; PADDING-LEFT: 2.85pt; BACKGROUND: white; PADDING-BOTTOM: 0cm; BORDER-LEFT: #ece9d8; PADDING-TOP: 0cm; BORDER-BOTTOM: #ece9d8; HEIGHT: 14.2pt" width="1%">
<p align="center"></p></td>
<td style="BORDER-RIGHT: #ece9d8; PADDING-RIGHT: 2.85pt; BORDER-TOP: #ece9d8; PADDING-LEFT: 2.85pt; BACKGROUND: white; PADDING-BOTTOM: 0cm; BORDER-LEFT: #ece9d8; PADDING-TOP: 0cm; BORDER-BOTTOM: #ece9d8; HEIGHT: 14.2pt" width="1%">
<p align="center"></p></td>
<td style="BORDER-RIGHT: windowtext 1pt solid; PADDING-RIGHT: 2.85pt; BORDER-TOP: #ece9d8; PADDING-LEFT: 2.85pt; BACKGROUND: white; PADDING-BOTTOM: 0cm; BORDER-LEFT: #ece9d8; PADDING-TOP: 0cm; BORDER-BOTTOM: #ece9d8; HEIGHT: 14.2pt" width="3%">
<p align="center"></p></td>
<td style="BORDER-RIGHT: #ece9d8; PADDING-RIGHT: 2.85pt; BORDER-TOP: #ece9d8; PADDING-LEFT: 2.85pt; BACKGROUND: white; PADDING-BOTTOM: 0cm; BORDER-LEFT: #ece9d8; PADDING-TOP: 0cm; BORDER-BOTTOM: #ece9d8; HEIGHT: 14.2pt" width="1%">
<p align="center"></p></td>
<td style="BORDER-RIGHT: #ece9d8; PADDING-RIGHT: 2.85pt; BORDER-TOP: #ece9d8; PADDING-LEFT: 2.85pt; BACKGROUND: white; PADDING-BOTTOM: 0cm; BORDER-LEFT: #ece9d8; PADDING-TOP: 0cm; BORDER-BOTTOM: #ece9d8; HEIGHT: 14.2pt" width="1%">
<p align="center"></p></td>
<td style="BORDER-RIGHT: #ece9d8; PADDING-RIGHT: 2.85pt; BORDER-TOP: #ece9d8; PADDING-LEFT: 2.85pt; BACKGROUND: white; PADDING-BOTTOM: 0cm; BORDER-LEFT: windowtext 1pt solid; PADDING-TOP: 0cm; BORDER-BOTTOM: #ece9d8; HEIGHT: 14.2pt" width="1%">
<p align="center"></p></td>
<td style="BORDER-RIGHT: windowtext 1pt solid; PADDING-RIGHT: 2.85pt; BORDER-TOP: windowtext 1pt solid; PADDING-LEFT: 2.85pt; BACKGROUND: white; PADDING-BOTTOM: 0cm; BORDER-LEFT: windowtext 1pt solid; PADDING-TOP: 0cm; BORDER-BOTTOM: windowtext 1pt solid; HEIGHT: 14.2pt" width="17%" colspan="6" rowspan="2">
<p align="center"><span style="FONT-WEIGHT: normal">Фонд общественных работ</span></p></td></tr>
<tr style="HEIGHT: 14.2pt">
<td style="BORDER-RIGHT: #ece9d8; PADDING-RIGHT: 2.85pt; BORDER-TOP: #ece9d8; PADDING-LEFT: 2.85pt; BACKGROUND: white; PADDING-BOTTOM: 0cm; BORDER-LEFT: #ece9d8; PADDING-TOP: 0cm; BORDER-BOTTOM: #ece9d8; HEIGHT: 14.2pt" width="1%">
<p align="center"></p></td>
<td style="BORDER-RIGHT: windowtext 1pt solid; PADDING-RIGHT: 2.85pt; BORDER-TOP: #ece9d8; PADDING-LEFT: 2.85pt; BACKGROUND: white; PADDING-BOTTOM: 0cm; BORDER-LEFT: #ece9d8; PADDING-TOP: 0cm; BORDER-BOTTOM: #ece9d8; HEIGHT: 14.2pt" width="3%">
<p align="center"></p></td>
<td style="BORDER-RIGHT: #ece9d8; PADDING-RIGHT: 2.85pt; BORDER-TOP: #ece9d8; PADDING-LEFT: 2.85pt; BACKGROUND: white; PADDING-BOTTOM: 0cm; BORDER-LEFT: #ece9d8; PADDING-TOP: 0cm; BORDER-BOTTOM: #ece9d8; HEIGHT: 14.2pt" width="1%">
<p align="center"></p></td>
<td style="BORDER-RIGHT: #ece9d8; PADDING-RIGHT: 2.85pt; BORDER-TOP: #ece9d8; PADDING-LEFT: 2.85pt; BACKGROUND: white; PADDING-BOTTOM: 0cm; BORDER-LEFT: #ece9d8; PADDING-TOP: 0cm; BORDER-BOTTOM: #ece9d8; HEIGHT: 14.2pt" width="3%">
<p align="center"></p></td>
<td style="BORDER-RIGHT: #ece9d8; PADDING-RIGHT: 2.85pt; BORDER-TOP: #ece9d8; PADDING-LEFT: 2.85pt; BACKGROUND: white; PADDING-BOTTOM: 0cm; BORDER-LEFT: #ece9d8; PADDING-TOP: 0cm; BORDER-BOTTOM: #ece9d8; HEIGHT: 14.2pt" width="3%">
<p align="center"></p></td>
<td style="BORDER-RIGHT: #ece9d8; PADDING-RIGHT: 2.85pt; BORDER-TOP: #ece9d8; PADDING-LEFT: 2.85pt; BACKGROUND: white; PADDING-BOTTOM: 0cm; BORDER-LEFT: #ece9d8; PADDING-TOP: 0cm; BORDER-BOTTOM: #ece9d8; HEIGHT: 14.2pt" width="3%">
<p align="center"></p></td>
<td style="BORDER-RIGHT: #ece9d8; PADDING-RIGHT: 2.85pt; BORDER-TOP: #ece9d8; PADDING-LEFT: 2.85pt; BACKGROUND: white; PADDING-BOTTOM: 0cm; BORDER-LEFT: #ece9d8; PADDING-TOP: 0cm; BORDER-BOTTOM: #ece9d8; HEIGHT: 14.2pt" width="3%">
<p align="center"></p></td>
<td style="BORDER-RIGHT: #ece9d8; PADDING-RIGHT: 2.85pt; BORDER-TOP: #ece9d8; PADDING-LEFT: 2.85pt; BACKGROUND: white; PADDING-BOTTOM: 0cm; BORDER-LEFT: #ece9d8; PADDING-TOP: 0cm; BORDER-BOTTOM: #ece9d8; HEIGHT: 14.2pt" width="3%">
<p align="center"></p></td>
<td style="BORDER-RIGHT: #ece9d8; PADDING-RIGHT: 2.85pt; BORDER-TOP: #ece9d8; PADDING-LEFT: 2.85pt; BACKGROUND: white; PADDING-BOTTOM: 0cm; BORDER-LEFT: #ece9d8; PADDING-TOP: 0cm; BORDER-BOTTOM: #ece9d8; HEIGHT: 14.2pt" width="3%">
<p align="center"></p></td>
<td style="BORDER-RIGHT: #ece9d8; PADDING-RIGHT: 2.85pt; BORDER-TOP: #ece9d8; PADDING-LEFT: 2.85pt; BACKGROUND: white; PADDING-BOTTOM: 0cm; BORDER-LEFT: #ece9d8; PADDING-TOP: 0cm; BORDER-BOTTOM: #ece9d8; HEIGHT: 14.2pt" width="1%">
<p align="center"></p></td>
<td style="BORDER-RIGHT: windowtext 1pt solid; PADDING-RIGHT: 2.85pt; BORDER-TOP: #ece9d8; PADDING-LEFT: 2.85pt; BACKGROUND: white; PADDING-BOTTOM: 0cm; BORDER-LEFT: #ece9d8; PADDING-TOP: 0cm; BORDER-BOTTOM: #ece9d8; HEIGHT: 14.2pt" width="3%">
<p align="center"></p></td>
<td style="BORDER-RIGHT: #ece9d8; PADDING-RIGHT: 2.85pt; BORDER-TOP: windowtext 1pt solid; PADDING-LEFT: 2.85pt; BACKGROUND: white; PADDING-BOTTOM: 0cm; BORDER-LEFT: #ece9d8; PADDING-TOP: 0cm; BORDER-BOTTOM: #ece9d8; HEIGHT: 14.2pt" width="1%">
<p align="center"></p></td>
<td style="BORDER-RIGHT: #ece9d8; PADDING-RIGHT: 2.85pt; BORDER-TOP: #ece9d8; PADDING-LEFT: 2.85pt; BACKGROUND: white; PADDING-BOTTOM: 0cm; BORDER-LEFT: #ece9d8; PADDING-TOP: 0cm; BORDER-BOTTOM: #ece9d8; HEIGHT: 14.2pt" width="1%">
<p align="center"></p></td>
<td style="BORDER-RIGHT: #ece9d8; PADDING-RIGHT: 2.85pt; BORDER-TOP: windowtext 1pt solid; PADDING-LEFT: 2.85pt; BACKGROUND: white; PADDING-BOTTOM: 0cm; BORDER-LEFT: windowtext 1pt solid; PADDING-TOP: 0cm; BORDER-BOTTOM: #ece9d8; HEIGHT: 14.2pt" width="1%">
<p align="center"></p></td></tr>
<tr style="HEIGHT: 14.2pt">
<td style="BORDER-RIGHT: #ece9d8; PADDING-RIGHT: 2.85pt; BORDER-TOP: #ece9d8; PADDING-LEFT: 2.85pt; BACKGROUND: white; PADDING-BOTTOM: 0cm; BORDER-LEFT: #ece9d8; PADDING-TOP: 0cm; BORDER-BOTTOM: #ece9d8; HEIGHT: 14.2pt" width="2%">
<p align="center"></p></td>
<td style="BORDER-RIGHT: #ece9d8; PADDING-RIGHT: 2.85pt; BORDER-TOP: #ece9d8; PADDING-LEFT: 2.85pt; BACKGROUND: white; PADDING-BOTTOM: 0cm; BORDER-LEFT: #ece9d8; PADDING-TOP: 0cm; BORDER-BOTTOM: #ece9d8; HEIGHT: 14.2pt" width="3%">
<p align="center"></p></td>
<td style="BORDER-RIGHT: #ece9d8; PADDING-RIGHT: 2.85pt; BORDER-TOP: #ece9d8; PADDING-LEFT: 2.85pt; BACKGROUND: white; PADDING-BOTTOM: 0cm; BORDER-LEFT: #ece9d8; PADDING-TOP: 0cm; BORDER-BOTTOM: #ece9d8; HEIGHT: 14.2pt" width="3%">
<p align="center"></p></td>
<td style="BORDER-RIGHT: #ece9d8; PADDING-RIGHT: 2.85pt; BORDER-TOP: #ece9d8; PADDING-LEFT: 2.85pt; BACKGROUND: white; PADDING-BOTTOM: 0cm; BORDER-LEFT: #ece9d8; PADDING-TOP: 0cm; BORDER-BOTTOM: #ece9d8; HEIGHT: 14.2pt" width="3%">
<p align="center"></p></td>
<td style="BORDER-RIGHT: #ece9d8; PADDING-RIGHT: 2.85pt; BORDER-TOP: #ece9d8; PADDING-LEFT: 2.85pt; BACKGROUND: white; PADDING-BOTTOM: 0cm; BORDER-LEFT: #ece9d8; PADDING-TOP: 0cm; BORDER-BOTTOM: #ece9d8; HEIGHT: 14.2pt" width="3%">
<p align="center"></p></td>
<td style="BORDER-RIGHT: #ece9d8; PADDING-RIGHT: 2.85pt; BORDER-TOP: #ece9d8; PADDING-LEFT: 2.85pt; BACKGROUND: white; PADDING-BOTTOM: 0cm; BORDER-LEFT: #ece9d8; PADDING-TOP: 0cm; BORDER-BOTTOM: #ece9d8; HEIGHT: 14.2pt" width="3%">
<p align="center"></p></td>
<td style="BORDER-RIGHT: #ece9d8; PADDING-RIGHT: 2.85pt; BORDER-TOP: #ece9d8; PADDING-LEFT: 2.85pt; BACKGROUND: white; PADDING-BOTTOM: 0cm; BORDER-LEFT: #ece9d8; PADDING-TOP: 0cm; BORDER-BOTTOM: #ece9d8; HEIGHT: 14.2pt" width="3%">
<p align="center"></p></td>
<td style="BORDER-RIGHT: #ece9d8; PADDING-RIGHT: 2.85pt; BORDER-TOP: #ece9d8; PADDING-LEFT: 2.85pt; BACKGROUND: white; PADDING-BOTTOM: 0cm; BORDER-LEFT: #ece9d8; PADDING-TOP: 0cm; BORDER-BOTTOM: #ece9d8; HEIGHT: 14.2pt" width="3%">
<p align="center"></p></td>
<td style="BORDER-RIGHT: #ece9d8; PADDING-RIGHT: 2.85pt; BORDER-TOP: #ece9d8; PADDING-LEFT: 2.85pt; BACKGROUND: white; PADDING-BOTTOM: 0cm; BORDER-LEFT: #ece9d8; PADDING-TOP: 0cm; BORDER-BOTTOM: #ece9d8; HEIGHT: 14.2pt" width="1%">
<p align="center"></p></td>
<td style="BORDER-RIGHT: windowtext 1pt solid; PADDING-RIGHT: 2.85pt; BORDER-TOP: #ece9d8; PADDING-LEFT: 2.85pt; BACKGROUND: white; PADDING-BOTTOM: 0cm; BORDER-LEFT: #ece9d8; PADDING-TOP: 0cm; BORDER-BOTTOM: #ece9d8; HEIGHT: 14.2pt" width="3%">
<p align="center"></p></td>
<td style="BORDER-RIGHT: #ece9d8; PADDING-RIGHT: 2.85pt; BORDER-TOP: #ece9d8; PADDING-LEFT: 2.85pt; BACKGROUND: white; PADDING-BOTTOM: 0cm; BORDER-LEFT: #ece9d8; PADDING-TOP: 0cm; BORDER-BOTTOM: #ece9d8; HEIGHT: 14.2pt" width="1%">
<p align="center"></p></td>
<td style="BORDER-RIGHT: windowtext 1pt solid; PADDING-RIGHT: 2.85pt; BORDER-TOP: windowtext 1pt solid; PADDING-LEFT: 2.85pt; BACKGROUND: white; PADDING-BOTTOM: 0cm; BORDER-LEFT: windowtext 1pt solid; PADDING-TOP: 0cm; BORDER-BOTTOM: windowtext 1pt solid; HEIGHT: 14.2pt" width="20%" colspan="6" rowspan="3">
<p align="center"><span style="FONT-WEIGHT: normal">Центры предвыездной адаптации граждан, выезжающих за рубеж</span></p></td>
<td style="BORDER-RIGHT: #ece9d8; PADDING-RIGHT: 2.85pt; BORDER-TOP: #ece9d8; PADDING-LEFT: 2.85pt; BACKGROUND: white; PADDING-BOTTOM: 0cm; BORDER-LEFT: #ece9d8; PADDING-TOP: 0cm; BORDER-BOTTOM: #ece9d8; HEIGHT: 14.2pt" width="1%">
<p align="center"></p></td>
<td style="BORDER-RIGHT: windowtext 1pt solid; PADDING-RIGHT: 2.85pt; BORDER-TOP: #ece9d8; PADDING-LEFT: 2.85pt; BACKGROUND: white; PADDING-BOTTOM: 0cm; BORDER-LEFT: #ece9d8; PADDING-TOP: 0cm; BORDER-BOTTOM: #ece9d8; HEIGHT: 14.2pt" width="3%">
<p align="center"></p></td>
<td style="BORDER-RIGHT: #ece9d8; PADDING-RIGHT: 2.85pt; BORDER-TOP: #ece9d8; PADDING-LEFT: 2.85pt; BACKGROUND: white; PADDING-BOTTOM: 0cm; BORDER-LEFT: #ece9d8; PADDING-TOP: 0cm; BORDER-BOTTOM: #ece9d8; HEIGHT: 14.2pt" width="1%">
<p align="center"></p></td>
<td style="BORDER-RIGHT: #ece9d8; PADDING-RIGHT: 2.85pt; BORDER-TOP: #ece9d8; PADDING-LEFT: 2.85pt; BACKGROUND: white; PADDING-BOTTOM: 0cm; BORDER-LEFT: #ece9d8; PADDING-TOP: 0cm; BORDER-BOTTOM: #ece9d8; HEIGHT: 14.2pt" width="1%">
<p align="center"></p></td>
<td style="BORDER-RIGHT: #ece9d8; PADDING-RIGHT: 2.85pt; BORDER-TOP: #ece9d8; PADDING-LEFT: 2.85pt; BACKGROUND: white; PADDING-BOTTOM: 0cm; BORDER-LEFT: windowtext 1pt solid; PADDING-TOP: 0cm; BORDER-BOTTOM: #ece9d8; HEIGHT: 14.2pt" width="1%">
<p align="center"></p></td>
<td style="BORDER-RIGHT: #ece9d8; PADDING-RIGHT: 2.85pt; BORDER-TOP: #ece9d8; PADDING-LEFT: 2.85pt; BACKGROUND: white; PADDING-BOTTOM: 0cm; BORDER-LEFT: #ece9d8; PADDING-TOP: 0cm; BORDER-BOTTOM: #ece9d8; HEIGHT: 14.2pt" width="3%">
<p align="center"></p></td>
<td style="BORDER-RIGHT: #ece9d8; PADDING-RIGHT: 2.85pt; BORDER-TOP: #ece9d8; PADDING-LEFT: 2.85pt; BACKGROUND: white; PADDING-BOTTOM: 0cm; BORDER-LEFT: #ece9d8; PADDING-TOP: 0cm; BORDER-BOTTOM: #ece9d8; HEIGHT: 14.2pt" width="1%">
<p align="center"></p></td>
<td style="BORDER-RIGHT: #ece9d8; PADDING-RIGHT: 2.85pt; BORDER-TOP: #ece9d8; PADDING-LEFT: 2.85pt; BACKGROUND: white; PADDING-BOTTOM: 0cm; BORDER-LEFT: #ece9d8; PADDING-TOP: 0cm; BORDER-BOTTOM: #ece9d8; HEIGHT: 14.2pt" width="3%">
<p align="center"></p></td>
<td style="BORDER-RIGHT: #ece9d8; PADDING-RIGHT: 2.85pt; BORDER-TOP: #ece9d8; PADDING-LEFT: 2.85pt; BACKGROUND: white; PADDING-BOTTOM: 0cm; BORDER-LEFT: #ece9d8; PADDING-TOP: 0cm; BORDER-BOTTOM: #ece9d8; HEIGHT: 14.2pt" width="3%">
<p align="center"></p></td>
<td style="BORDER-RIGHT: #ece9d8; PADDING-RIGHT: 2.85pt; BORDER-TOP: #ece9d8; PADDING-LEFT: 2.85pt; BACKGROUND: white; PADDING-BOTTOM: 0cm; BORDER-LEFT: #ece9d8; PADDING-TOP: 0cm; BORDER-BOTTOM: #ece9d8; HEIGHT: 14.2pt" width="3%">
<p align="center"></p></td>
<td style="BORDER-RIGHT: #ece9d8; PADDING-RIGHT: 2.85pt; BORDER-TOP: #ece9d8; PADDING-LEFT: 2.85pt; BACKGROUND: white; PADDING-BOTTOM: 0cm; BORDER-LEFT: #ece9d8; PADDING-TOP: 0cm; BORDER-BOTTOM: #ece9d8; HEIGHT: 14.2pt" width="2%">
<p align="center"></p></td></tr>
<tr style="HEIGHT: 14.2pt">
<td style="BORDER-RIGHT: #ece9d8; PADDING-RIGHT: 2.85pt; BORDER-TOP: #ece9d8; PADDING-LEFT: 2.85pt; BACKGROUND: white; PADDING-BOTTOM: 0cm; BORDER-LEFT: #ece9d8; PADDING-TOP: 0cm; BORDER-BOTTOM: #ece9d8; HEIGHT: 14.2pt" width="2%">
<p align="center"></p></td>
<td style="BORDER-RIGHT: #ece9d8; PADDING-RIGHT: 2.85pt; BORDER-TOP: #ece9d8; PADDING-LEFT: 2.85pt; BACKGROUND: white; PADDING-BOTTOM: 0cm; BORDER-LEFT: #ece9d8; PADDING-TOP: 0cm; BORDER-BOTTOM: #ece9d8; HEIGHT: 14.2pt" width="3%">
<p align="center"></p></td>
<td style="BORDER-RIGHT: #ece9d8; PADDING-RIGHT: 2.85pt; BORDER-TOP: #ece9d8; PADDING-LEFT: 2.85pt; BACKGROUND: white; PADDING-BOTTOM: 0cm; BORDER-LEFT: #ece9d8; PADDING-TOP: 0cm; BORDER-BOTTOM: #ece9d8; HEIGHT: 14.2pt" width="3%">
<p align="center"></p></td>
<td style="BORDER-RIGHT: #ece9d8; PADDING-RIGHT: 2.85pt; BORDER-TOP: #ece9d8; PADDING-LEFT: 2.85pt; BACKGROUND: white; PADDING-BOTTOM: 0cm; BORDER-LEFT: #ece9d8; PADDING-TOP: 0cm; BORDER-BOTTOM: #ece9d8; HEIGHT: 14.2pt" width="3%">
<p align="center"></p></td>
<td style="BORDER-RIGHT: #ece9d8; PADDING-RIGHT: 2.85pt; BORDER-TOP: #ece9d8; PADDING-LEFT: 2.85pt; BACKGROUND: white; PADDING-BOTTOM: 0cm; BORDER-LEFT: #ece9d8; PADDING-TOP: 0cm; BORDER-BOTTOM: #ece9d8; HEIGHT: 14.2pt" width="3%">
<p align="center"></p></td>
<td style="BORDER-RIGHT: #ece9d8; PADDING-RIGHT: 2.85pt; BORDER-TOP: #ece9d8; PADDING-LEFT: 2.85pt; BACKGROUND: white; PADDING-BOTTOM: 0cm; BORDER-LEFT: #ece9d8; PADDING-TOP: 0cm; BORDER-BOTTOM: #ece9d8; HEIGHT: 14.2pt" width="3%">
<p align="center"></p></td>
<td style="BORDER-RIGHT: #ece9d8; PADDING-RIGHT: 2.85pt; BORDER-TOP: #ece9d8; PADDING-LEFT: 2.85pt; BACKGROUND: white; PADDING-BOTTOM: 0cm; BORDER-LEFT: #ece9d8; PADDING-TOP: 0cm; BORDER-BOTTOM: #ece9d8; HEIGHT: 14.2pt" width="3%">
<p align="center"></p></td>
<td style="BORDER-RIGHT: #ece9d8; PADDING-RIGHT: 2.85pt; BORDER-TOP: #ece9d8; PADDING-LEFT: 2.85pt; BACKGROUND: white; PADDING-BOTTOM: 0cm; BORDER-LEFT: #ece9d8; PADDING-TOP: 0cm; BORDER-BOTTOM: #ece9d8; HEIGHT: 14.2pt" width="3%">
<p align="center"></p></td>
<td style="BORDER-RIGHT: #ece9d8; PADDING-RIGHT: 2.85pt; BORDER-TOP: #ece9d8; PADDING-LEFT: 2.85pt; BACKGROUND: white; PADDING-BOTTOM: 0cm; BORDER-LEFT: #ece9d8; PADDING-TOP: 0cm; BORDER-BOTTOM: #ece9d8; HEIGHT: 14.2pt" width="1%">
<p align="center"></p></td>
<td style="BORDER-RIGHT: windowtext 1pt solid; PADDING-RIGHT: 2.85pt; BORDER-TOP: #ece9d8; PADDING-LEFT: 2.85pt; BACKGROUND: white; PADDING-BOTTOM: 0cm; BORDER-LEFT: #ece9d8; PADDING-TOP: 0cm; BORDER-BOTTOM: #ece9d8; HEIGHT: 14.2pt" width="3%">
<p align="center"></p></td>
<td style="BORDER-RIGHT: #ece9d8; PADDING-RIGHT: 2.85pt; BORDER-TOP: windowtext 1pt solid; PADDING-LEFT: 2.85pt; BACKGROUND: white; PADDING-BOTTOM: 0cm; BORDER-LEFT: #ece9d8; PADDING-TOP: 0cm; BORDER-BOTTOM: #ece9d8; HEIGHT: 14.2pt" width="1%">
<p align="center"></p></td>
<td style="BORDER-RIGHT: #ece9d8; PADDING-RIGHT: 2.85pt; BORDER-TOP: #ece9d8; PADDING-LEFT: 2.85pt; BACKGROUND: white; PADDING-BOTTOM: 0cm; BORDER-LEFT: #ece9d8; PADDING-TOP: 0cm; BORDER-BOTTOM: #ece9d8; HEIGHT: 14.2pt" width="1%">
<p align="center"></p></td>
<td style="BORDER-RIGHT: windowtext 1pt solid; PADDING-RIGHT: 2.85pt; BORDER-TOP: #ece9d8; PADDING-LEFT: 2.85pt; BACKGROUND: white; PADDING-BOTTOM: 0cm; BORDER-LEFT: #ece9d8; PADDING-TOP: 0cm; BORDER-BOTTOM: #ece9d8; HEIGHT: 14.2pt" width="3%">
<p align="center"></p></td>
<td style="BORDER-RIGHT: #ece9d8; PADDING-RIGHT: 2.85pt; BORDER-TOP: #ece9d8; PADDING-LEFT: 2.85pt; BACKGROUND: white; PADDING-BOTTOM: 0cm; BORDER-LEFT: #ece9d8; PADDING-TOP: 0cm; BORDER-BOTTOM: #ece9d8; HEIGHT: 14.2pt" width="1%">
<p align="center"></p></td>
<td style="BORDER-RIGHT: #ece9d8; PADDING-RIGHT: 2.85pt; BORDER-TOP: #ece9d8; PADDING-LEFT: 2.85pt; BACKGROUND: white; PADDING-BOTTOM: 0cm; BORDER-LEFT: #ece9d8; PADDING-TOP: 0cm; BORDER-BOTTOM: #ece9d8; HEIGHT: 14.2pt" width="3%">
<p align="center"></p></td>
<td style="BORDER-RIGHT: #ece9d8; PADDING-RIGHT: 2.85pt; BORDER-TOP: #ece9d8; PADDING-LEFT: 2.85pt; BACKGROUND: white; PADDING-BOTTOM: 0cm; BORDER-LEFT: #ece9d8; PADDING-TOP: 0cm; BORDER-BOTTOM: #ece9d8; HEIGHT: 14.2pt" width="3%">
<p align="center"></p></td>
<td style="BORDER-RIGHT: #ece9d8; PADDING-RIGHT: 2.85pt; BORDER-TOP: #ece9d8; PADDING-LEFT: 2.85pt; BACKGROUND: white; PADDING-BOTTOM: 0cm; BORDER-LEFT: #ece9d8; PADDING-TOP: 0cm; BORDER-BOTTOM: #ece9d8; HEIGHT: 14.2pt" width="3%">
<p align="center"></p></td>
<td style="BORDER-RIGHT: #ece9d8; PADDING-RIGHT: 2.85pt; BORDER-TOP: #ece9d8; PADDING-LEFT: 2.85pt; BACKGROUND: white; PADDING-BOTTOM: 0cm; BORDER-LEFT: #ece9d8; PADDING-TOP: 0cm; BORDER-BOTTOM: #ece9d8; HEIGHT: 14.2pt" width="3%">
<p align="center"></p></td>
<td style="BORDER-RIGHT: #ece9d8; PADDING-RIGHT: 2.85pt; BORDER-TOP: #ece9d8; PADDING-LEFT: 2.85pt; BACKGROUND: white; PADDING-BOTTOM: 0cm; BORDER-LEFT: #ece9d8; PADDING-TOP: 0cm; BORDER-BOTTOM: #ece9d8; HEIGHT: 14.2pt" width="3%">
<p align="center"></p></td>
<td style="BORDER-RIGHT: #ece9d8; PADDING-RIGHT: 2.85pt; BORDER-TOP: #ece9d8; PADDING-LEFT: 2.85pt; BACKGROUND: white; PADDING-BOTTOM: 0cm; BORDER-LEFT: #ece9d8; PADDING-TOP: 0cm; BORDER-BOTTOM: #ece9d8; HEIGHT: 14.2pt" width="3%">
<p align="center"></p></td>
<td style="BORDER-RIGHT: #ece9d8; PADDING-RIGHT: 2.85pt; BORDER-TOP: #ece9d8; PADDING-LEFT: 2.85pt; BACKGROUND: white; PADDING-BOTTOM: 0cm; BORDER-LEFT: #ece9d8; PADDING-TOP: 0cm; BORDER-BOTTOM: #ece9d8; HEIGHT: 14.2pt" width="1%">
<p align="center"></p></td>
<td style="BORDER-RIGHT: #ece9d8; PADDING-RIGHT: 2.85pt; BORDER-TOP: #ece9d8; PADDING-LEFT: 2.85pt; BACKGROUND: white; PADDING-BOTTOM: 0cm; BORDER-LEFT: windowtext 1pt solid; PADDING-TOP: 0cm; BORDER-BOTTOM: #ece9d8; HEIGHT: 14.2pt" width="1%">
<p align="center"></p></td>
<td style="BORDER-RIGHT: windowtext 1pt solid; PADDING-RIGHT: 2.85pt; BORDER-TOP: windowtext 1pt solid; PADDING-LEFT: 2.85pt; BACKGROUND: white; PADDING-BOTTOM: 0cm; BORDER-LEFT: windowtext 1pt solid; PADDING-TOP: 0cm; BORDER-BOTTOM: windowtext 1pt solid; HEIGHT: 14.2pt" width="17%" colspan="6" rowspan="3">
<p align="center"><span style="FONT-WEIGHT: normal">Республиканские курсы повышения квалификации работников органов по труду</span></p></td></tr>
<tr style="HEIGHT: 14.2pt">
<td style="BORDER-RIGHT: #ece9d8; PADDING-RIGHT: 2.85pt; BORDER-TOP: #ece9d8; PADDING-LEFT: 2.85pt; BACKGROUND: white; PADDING-BOTTOM: 0cm; BORDER-LEFT: #ece9d8; PADDING-TOP: 0cm; BORDER-BOTTOM: #ece9d8; HEIGHT: 14.2pt" width="2%">
<p align="center"></p></td>
<td style="BORDER-RIGHT: #ece9d8; PADDING-RIGHT: 2.85pt; BORDER-TOP: #ece9d8; PADDING-LEFT: 2.85pt; BACKGROUND: white; PADDING-BOTTOM: 0cm; BORDER-LEFT: #ece9d8; PADDING-TOP: 0cm; BORDER-BOTTOM: #ece9d8; HEIGHT: 14.2pt" width="3%">
<p align="center"></p></td>
<td style="BORDER-RIGHT: #ece9d8; PADDING-RIGHT: 2.85pt; BORDER-TOP: #ece9d8; PADDING-LEFT: 2.85pt; BACKGROUND: white; PADDING-BOTTOM: 0cm; BORDER-LEFT: #ece9d8; PADDING-TOP: 0cm; BORDER-BOTTOM: #ece9d8; HEIGHT: 14.2pt" width="3%">
<p align="center"></p></td>
<td style="BORDER-RIGHT: #ece9d8; PADDING-RIGHT: 2.85pt; BORDER-TOP: #ece9d8; PADDING-LEFT: 2.85pt; BACKGROUND: white; PADDING-BOTTOM: 0cm; BORDER-LEFT: #ece9d8; PADDING-TOP: 0cm; BORDER-BOTTOM: #ece9d8; HEIGHT: 14.2pt" width="3%">
<p align="center"></p></td>
<td style="BORDER-RIGHT: #ece9d8; PADDING-RIGHT: 2.85pt; BORDER-TOP: #ece9d8; PADDING-LEFT: 2.85pt; BACKGROUND: white; PADDING-BOTTOM: 0cm; BORDER-LEFT: #ece9d8; PADDING-TOP: 0cm; BORDER-BOTTOM: #ece9d8; HEIGHT: 14.2pt" width="3%">
<p align="center"></p></td>
<td style="BORDER-RIGHT: #ece9d8; PADDING-RIGHT: 2.85pt; BORDER-TOP: #ece9d8; PADDING-LEFT: 2.85pt; BACKGROUND: white; PADDING-BOTTOM: 0cm; BORDER-LEFT: #ece9d8; PADDING-TOP: 0cm; BORDER-BOTTOM: #ece9d8; HEIGHT: 14.2pt" width="3%">
<p align="center"></p></td>
<td style="BORDER-RIGHT: #ece9d8; PADDING-RIGHT: 2.85pt; BORDER-TOP: #ece9d8; PADDING-LEFT: 2.85pt; BACKGROUND: white; PADDING-BOTTOM: 0cm; BORDER-LEFT: #ece9d8; PADDING-TOP: 0cm; BORDER-BOTTOM: #ece9d8; HEIGHT: 14.2pt" width="3%">
<p align="center"></p></td>
<td style="BORDER-RIGHT: #ece9d8; PADDING-RIGHT: 2.85pt; BORDER-TOP: #ece9d8; PADDING-LEFT: 2.85pt; BACKGROUND: white; PADDING-BOTTOM: 0cm; BORDER-LEFT: #ece9d8; PADDING-TOP: 0cm; BORDER-BOTTOM: #ece9d8; HEIGHT: 14.2pt" width="3%">
<p align="center"></p></td>
<td style="BORDER-RIGHT: #ece9d8; PADDING-RIGHT: 2.85pt; BORDER-TOP: #ece9d8; PADDING-LEFT: 2.85pt; BACKGROUND: white; PADDING-BOTTOM: 0cm; BORDER-LEFT: #ece9d8; PADDING-TOP: 0cm; BORDER-BOTTOM: #ece9d8; HEIGHT: 14.2pt" width="1%">
<p align="center"></p></td>
<td style="BORDER-RIGHT: windowtext 1pt solid; PADDING-RIGHT: 2.85pt; BORDER-TOP: #ece9d8; PADDING-LEFT: 2.85pt; BACKGROUND: white; PADDING-BOTTOM: 0cm; BORDER-LEFT: #ece9d8; PADDING-TOP: 0cm; BORDER-BOTTOM: #ece9d8; HEIGHT: 14.2pt" width="3%">
<p align="center"></p></td>
<td style="BORDER-RIGHT: #ece9d8; PADDING-RIGHT: 2.85pt; BORDER-TOP: #ece9d8; PADDING-LEFT: 2.85pt; BACKGROUND: white; PADDING-BOTTOM: 0cm; BORDER-LEFT: #ece9d8; PADDING-TOP: 0cm; BORDER-BOTTOM: #ece9d8; HEIGHT: 14.2pt" width="1%">
<p align="center"></p></td>
<td style="BORDER-RIGHT: #ece9d8; PADDING-RIGHT: 2.85pt; BORDER-TOP: #ece9d8; PADDING-LEFT: 2.85pt; BACKGROUND: white; PADDING-BOTTOM: 0cm; BORDER-LEFT: #ece9d8; PADDING-TOP: 0cm; BORDER-BOTTOM: #ece9d8; HEIGHT: 14.2pt" width="1%">
<p align="center"></p></td>
<td style="BORDER-RIGHT: windowtext 1pt solid; PADDING-RIGHT: 2.85pt; BORDER-TOP: #ece9d8; PADDING-LEFT: 2.85pt; BACKGROUND: white; PADDING-BOTTOM: 0cm; BORDER-LEFT: #ece9d8; PADDING-TOP: 0cm; BORDER-BOTTOM: #ece9d8; HEIGHT: 14.2pt" width="3%">
<p align="center"></p></td>
<td style="BORDER-RIGHT: #ece9d8; PADDING-RIGHT: 2.85pt; BORDER-TOP: #ece9d8; PADDING-LEFT: 2.85pt; BACKGROUND: white; PADDING-BOTTOM: 0cm; BORDER-LEFT: #ece9d8; PADDING-TOP: 0cm; BORDER-BOTTOM: #ece9d8; HEIGHT: 14.2pt" width="1%">
<p align="center"></p></td>
<td style="BORDER-RIGHT: windowtext 1pt solid; PADDING-RIGHT: 2.85pt; BORDER-TOP: windowtext 1pt solid; PADDING-LEFT: 2.85pt; BACKGROUND: white; PADDING-BOTTOM: 0cm; BORDER-LEFT: windowtext 1pt solid; PADDING-TOP: 0cm; BORDER-BOTTOM: windowtext 1pt solid; HEIGHT: 14.2pt" width="20%" colspan="6" rowspan="5">
<p align="center"><span style="FONT-WEIGHT: normal">Профессиональные колледжи и центры предвыездной адаптации и профессиональной подготовки</span></p></td>
<td style="BORDER-RIGHT: #ece9d8; PADDING-RIGHT: 2.85pt; BORDER-TOP: #ece9d8; PADDING-LEFT: 2.85pt; BACKGROUND: white; PADDING-BOTTOM: 0cm; BORDER-LEFT: #ece9d8; PADDING-TOP: 0cm; BORDER-BOTTOM: #ece9d8; HEIGHT: 14.2pt" width="1%">
<p align="center"></p></td>
<td style="BORDER-RIGHT: #ece9d8; PADDING-RIGHT: 2.85pt; BORDER-TOP: windowtext 1pt solid; PADDING-LEFT: 2.85pt; BACKGROUND: white; PADDING-BOTTOM: 0cm; BORDER-LEFT: windowtext 1pt solid; PADDING-TOP: 0cm; BORDER-BOTTOM: #ece9d8; HEIGHT: 14.2pt" width="1%">
<p align="center"></p></td></tr>
<tr style="HEIGHT: 14.2pt">
<td style="BORDER-RIGHT: #ece9d8; PADDING-RIGHT: 2.85pt; BORDER-TOP: #ece9d8; PADDING-LEFT: 2.85pt; BACKGROUND: white; PADDING-BOTTOM: 0cm; BORDER-LEFT: #ece9d8; PADDING-TOP: 0cm; BORDER-BOTTOM: #ece9d8; HEIGHT: 14.2pt" width="2%">
<p align="center"></p></td>
<td style="BORDER-RIGHT: #ece9d8; PADDING-RIGHT: 2.85pt; BORDER-TOP: #ece9d8; PADDING-LEFT: 2.85pt; BACKGROUND: white; PADDING-BOTTOM: 0cm; BORDER-LEFT: #ece9d8; PADDING-TOP: 0cm; BORDER-BOTTOM: #ece9d8; HEIGHT: 14.2pt" width="3%">
<p align="center"></p></td>
<td style="BORDER-RIGHT: #ece9d8; PADDING-RIGHT: 2.85pt; BORDER-TOP: #ece9d8; PADDING-LEFT: 2.85pt; BACKGROUND: white; PADDING-BOTTOM: 0cm; BORDER-LEFT: #ece9d8; PADDING-TOP: 0cm; BORDER-BOTTOM: #ece9d8; HEIGHT: 14.2pt" width="3%">
<p align="center"></p></td>
<td style="BORDER-RIGHT: #ece9d8; PADDING-RIGHT: 2.85pt; BORDER-TOP: #ece9d8; PADDING-LEFT: 2.85pt; BACKGROUND: white; PADDING-BOTTOM: 0cm; BORDER-LEFT: #ece9d8; PADDING-TOP: 0cm; BORDER-BOTTOM: #ece9d8; HEIGHT: 14.2pt" width="3%">
<p align="center"></p></td>
<td style="BORDER-RIGHT: #ece9d8; PADDING-RIGHT: 2.85pt; BORDER-TOP: #ece9d8; PADDING-LEFT: 2.85pt; BACKGROUND: white; PADDING-BOTTOM: 0cm; BORDER-LEFT: #ece9d8; PADDING-TOP: 0cm; BORDER-BOTTOM: #ece9d8; HEIGHT: 14.2pt" width="3%">
<p align="center"></p></td>
<td style="BORDER-RIGHT: #ece9d8; PADDING-RIGHT: 2.85pt; BORDER-TOP: #ece9d8; PADDING-LEFT: 2.85pt; BACKGROUND: white; PADDING-BOTTOM: 0cm; BORDER-LEFT: #ece9d8; PADDING-TOP: 0cm; BORDER-BOTTOM: #ece9d8; HEIGHT: 14.2pt" width="3%">
<p align="center"></p></td>
<td style="BORDER-RIGHT: #ece9d8; PADDING-RIGHT: 2.85pt; BORDER-TOP: #ece9d8; PADDING-LEFT: 2.85pt; BACKGROUND: white; PADDING-BOTTOM: 0cm; BORDER-LEFT: #ece9d8; PADDING-TOP: 0cm; BORDER-BOTTOM: #ece9d8; HEIGHT: 14.2pt" width="3%">
<p align="center"></p></td>
<td style="BORDER-RIGHT: #ece9d8; PADDING-RIGHT: 2.85pt; BORDER-TOP: #ece9d8; PADDING-LEFT: 2.85pt; BACKGROUND: white; PADDING-BOTTOM: 0cm; BORDER-LEFT: #ece9d8; PADDING-TOP: 0cm; BORDER-BOTTOM: #ece9d8; HEIGHT: 14.2pt" width="3%">
<p align="center"></p></td>
<td style="BORDER-RIGHT: #ece9d8; PADDING-RIGHT: 2.85pt; BORDER-TOP: #ece9d8; PADDING-LEFT: 2.85pt; BACKGROUND: white; PADDING-BOTTOM: 0cm; BORDER-LEFT: #ece9d8; PADDING-TOP: 0cm; BORDER-BOTTOM: #ece9d8; HEIGHT: 14.2pt" width="1%">
<p align="center"></p></td>
<td style="BORDER-RIGHT: windowtext 1pt solid; PADDING-RIGHT: 2.85pt; BORDER-TOP: #ece9d8; PADDING-LEFT: 2.85pt; BACKGROUND: white; PADDING-BOTTOM: 0cm; BORDER-LEFT: #ece9d8; PADDING-TOP: 0cm; BORDER-BOTTOM: #ece9d8; HEIGHT: 14.2pt" width="3%">
<p align="center"></p></td>
<td style="BORDER-RIGHT: #ece9d8; PADDING-RIGHT: 2.85pt; BORDER-TOP: #ece9d8; PADDING-LEFT: 2.85pt; BACKGROUND: white; PADDING-BOTTOM: 0cm; BORDER-LEFT: #ece9d8; PADDING-TOP: 0cm; BORDER-BOTTOM: #ece9d8; HEIGHT: 14.2pt" width="1%">
<p align="center"></p></td>
<td style="BORDER-RIGHT: #ece9d8; PADDING-RIGHT: 2.85pt; BORDER-TOP: #ece9d8; PADDING-LEFT: 2.85pt; BACKGROUND: white; PADDING-BOTTOM: 0cm; BORDER-LEFT: #ece9d8; PADDING-TOP: 0cm; BORDER-BOTTOM: #ece9d8; HEIGHT: 14.2pt" width="3%">
<p align="center"></p></td>
<td style="BORDER-RIGHT: #ece9d8; PADDING-RIGHT: 2.85pt; BORDER-TOP: #ece9d8; PADDING-LEFT: 2.85pt; BACKGROUND: white; PADDING-BOTTOM: 0cm; BORDER-LEFT: #ece9d8; PADDING-TOP: 0cm; BORDER-BOTTOM: #ece9d8; HEIGHT: 14.2pt" width="3%">
<p align="center"></p></td>
<td style="BORDER-RIGHT: #ece9d8; PADDING-RIGHT: 2.85pt; BORDER-TOP: #ece9d8; PADDING-LEFT: 2.85pt; BACKGROUND: white; PADDING-BOTTOM: 0cm; BORDER-LEFT: #ece9d8; PADDING-TOP: 0cm; BORDER-BOTTOM: #ece9d8; HEIGHT: 14.2pt" width="3%">
<p align="center"></p></td>
<td style="BORDER-RIGHT: #ece9d8; PADDING-RIGHT: 2.85pt; BORDER-TOP: #ece9d8; PADDING-LEFT: 2.85pt; BACKGROUND: white; PADDING-BOTTOM: 0cm; BORDER-LEFT: #ece9d8; PADDING-TOP: 0cm; BORDER-BOTTOM: #ece9d8; HEIGHT: 14.2pt" width="3%">
<p align="center"></p></td>
<td style="BORDER-RIGHT: #ece9d8; PADDING-RIGHT: 2.85pt; BORDER-TOP: #ece9d8; PADDING-LEFT: 2.85pt; BACKGROUND: white; PADDING-BOTTOM: 0cm; BORDER-LEFT: #ece9d8; PADDING-TOP: 0cm; BORDER-BOTTOM: #ece9d8; HEIGHT: 14.2pt" width="3%">
<p align="center"></p></td>
<td style="BORDER-RIGHT: #ece9d8; PADDING-RIGHT: 2.85pt; BORDER-TOP: #ece9d8; PADDING-LEFT: 2.85pt; BACKGROUND: white; PADDING-BOTTOM: 0cm; BORDER-LEFT: #ece9d8; PADDING-TOP: 0cm; BORDER-BOTTOM: #ece9d8; HEIGHT: 14.2pt" width="3%">
<p align="center"></p></td>
<td style="BORDER-RIGHT: #ece9d8; PADDING-RIGHT: 2.85pt; BORDER-TOP: #ece9d8; PADDING-LEFT: 2.85pt; BACKGROUND: white; PADDING-BOTTOM: 0cm; BORDER-LEFT: #ece9d8; PADDING-TOP: 0cm; BORDER-BOTTOM: #ece9d8; HEIGHT: 14.2pt" width="1%">
<p align="center"></p></td>
<td style="BORDER-RIGHT: windowtext 1pt solid; PADDING-RIGHT: 2.85pt; BORDER-TOP: #ece9d8; PADDING-LEFT: 2.85pt; BACKGROUND: white; PADDING-BOTTOM: 0cm; BORDER-LEFT: #ece9d8; PADDING-TOP: 0cm; BORDER-BOTTOM: #ece9d8; HEIGHT: 14.2pt" width="3%">
<p align="center"></p></td>
<td style="BORDER-RIGHT: #ece9d8; PADDING-RIGHT: 2.85pt; BORDER-TOP: #ece9d8; PADDING-LEFT: 2.85pt; BACKGROUND: white; PADDING-BOTTOM: 0cm; BORDER-LEFT: #ece9d8; PADDING-TOP: 0cm; BORDER-BOTTOM: #ece9d8; HEIGHT: 14.2pt" width="1%">
<p align="center"></p></td>
<td style="BORDER-RIGHT: #ece9d8; PADDING-RIGHT: 2.85pt; BORDER-TOP: #ece9d8; PADDING-LEFT: 2.85pt; BACKGROUND: white; PADDING-BOTTOM: 0cm; BORDER-LEFT: #ece9d8; PADDING-TOP: 0cm; BORDER-BOTTOM: #ece9d8; HEIGHT: 14.2pt" width="1%">
<p align="center"></p></td>
<td style="BORDER-RIGHT: #ece9d8; PADDING-RIGHT: 2.85pt; BORDER-TOP: #ece9d8; PADDING-LEFT: 2.85pt; BACKGROUND: white; PADDING-BOTTOM: 0cm; BORDER-LEFT: windowtext 1pt solid; PADDING-TOP: 0cm; BORDER-BOTTOM: #ece9d8; HEIGHT: 14.2pt" width="1%">
<p align="center"></p></td></tr>
<tr style="HEIGHT: 14.2pt">
<td style="BORDER-RIGHT: #ece9d8; PADDING-RIGHT: 2.85pt; BORDER-TOP: #ece9d8; PADDING-LEFT: 2.85pt; BACKGROUND: white; PADDING-BOTTOM: 0cm; BORDER-LEFT: #ece9d8; PADDING-TOP: 0cm; BORDER-BOTTOM: #ece9d8; HEIGHT: 14.2pt" width="2%">
<p align="center"></p></td>
<td style="BORDER-RIGHT: #ece9d8; PADDING-RIGHT: 2.85pt; BORDER-TOP: #ece9d8; PADDING-LEFT: 2.85pt; BACKGROUND: white; PADDING-BOTTOM: 0cm; BORDER-LEFT: #ece9d8; PADDING-TOP: 0cm; BORDER-BOTTOM: #ece9d8; HEIGHT: 14.2pt" width="3%">
<p align="center"></p></td>
<td style="BORDER-RIGHT: #ece9d8; PADDING-RIGHT: 2.85pt; BORDER-TOP: #ece9d8; PADDING-LEFT: 2.85pt; BACKGROUND: white; PADDING-BOTTOM: 0cm; BORDER-LEFT: #ece9d8; PADDING-TOP: 0cm; BORDER-BOTTOM: #ece9d8; HEIGHT: 14.2pt" width="3%">
<p align="center"></p></td>
<td style="BORDER-RIGHT: #ece9d8; PADDING-RIGHT: 2.85pt; BORDER-TOP: #ece9d8; PADDING-LEFT: 2.85pt; BACKGROUND: white; PADDING-BOTTOM: 0cm; BORDER-LEFT: #ece9d8; PADDING-TOP: 0cm; BORDER-BOTTOM: #ece9d8; HEIGHT: 14.2pt" width="3%">
<p align="center"></p></td>
<td style="BORDER-RIGHT: #ece9d8; PADDING-RIGHT: 2.85pt; BORDER-TOP: #ece9d8; PADDING-LEFT: 2.85pt; BACKGROUND: white; PADDING-BOTTOM: 0cm; BORDER-LEFT: #ece9d8; PADDING-TOP: 0cm; BORDER-BOTTOM: #ece9d8; HEIGHT: 14.2pt" width="3%">
<p align="center"></p></td>
<td style="BORDER-RIGHT: #ece9d8; PADDING-RIGHT: 2.85pt; BORDER-TOP: #ece9d8; PADDING-LEFT: 2.85pt; BACKGROUND: white; PADDING-BOTTOM: 0cm; BORDER-LEFT: #ece9d8; PADDING-TOP: 0cm; BORDER-BOTTOM: #ece9d8; HEIGHT: 14.2pt" width="3%">
<p align="center"></p></td>
<td style="BORDER-RIGHT: #ece9d8; PADDING-RIGHT: 2.85pt; BORDER-TOP: #ece9d8; PADDING-LEFT: 2.85pt; BACKGROUND: white; PADDING-BOTTOM: 0cm; BORDER-LEFT: #ece9d8; PADDING-TOP: 0cm; BORDER-BOTTOM: #ece9d8; HEIGHT: 14.2pt" width="3%">
<p align="center"></p></td>
<td style="BORDER-RIGHT: #ece9d8; PADDING-RIGHT: 2.85pt; BORDER-TOP: #ece9d8; PADDING-LEFT: 2.85pt; BACKGROUND: white; PADDING-BOTTOM: 0cm; BORDER-LEFT: #ece9d8; PADDING-TOP: 0cm; BORDER-BOTTOM: #ece9d8; HEIGHT: 14.2pt" width="3%">
<p align="center"></p></td>
<td style="BORDER-RIGHT: #ece9d8; PADDING-RIGHT: 2.85pt; BORDER-TOP: #ece9d8; PADDING-LEFT: 2.85pt; BACKGROUND: white; PADDING-BOTTOM: 0cm; BORDER-LEFT: #ece9d8; PADDING-TOP: 0cm; BORDER-BOTTOM: #ece9d8; HEIGHT: 14.2pt" width="1%">
<p align="center"></p></td>
<td style="BORDER-RIGHT: windowtext 1pt solid; PADDING-RIGHT: 2.85pt; BORDER-TOP: #ece9d8; PADDING-LEFT: 2.85pt; BACKGROUND: white; PADDING-BOTTOM: 0cm; BORDER-LEFT: #ece9d8; PADDING-TOP: 0cm; BORDER-BOTTOM: #ece9d8; HEIGHT: 14.2pt" width="3%">
<p align="center"></p></td>
<td style="BORDER-RIGHT: #ece9d8; PADDING-RIGHT: 2.85pt; BORDER-TOP: #ece9d8; PADDING-LEFT: 2.85pt; BACKGROUND: white; PADDING-BOTTOM: 0cm; BORDER-LEFT: #ece9d8; PADDING-TOP: 0cm; BORDER-BOTTOM: #ece9d8; HEIGHT: 14.2pt" width="1%">
<p align="center"></p></td>
<td style="BORDER-RIGHT: windowtext 1pt solid; PADDING-RIGHT: 2.85pt; BORDER-TOP: windowtext 1pt solid; PADDING-LEFT: 2.85pt; BACKGROUND: white; PADDING-BOTTOM: 0cm; BORDER-LEFT: windowtext 1pt solid; PADDING-TOP: 0cm; BORDER-BOTTOM: windowtext 1pt solid; HEIGHT: 14.2pt" width="20%" colspan="6" rowspan="3">
<p align="center"><span style="FONT-WEIGHT: normal">Представительства Агентства за рубежом</span></p></td>
<td style="BORDER-RIGHT: #ece9d8; PADDING-RIGHT: 2.85pt; BORDER-TOP: #ece9d8; PADDING-LEFT: 2.85pt; BACKGROUND: white; PADDING-BOTTOM: 0cm; BORDER-LEFT: #ece9d8; PADDING-TOP: 0cm; BORDER-BOTTOM: #ece9d8; HEIGHT: 14.2pt" width="1%">
<p align="center"></p></td>
<td style="BORDER-RIGHT: windowtext 1pt solid; PADDING-RIGHT: 2.85pt; BORDER-TOP: #ece9d8; PADDING-LEFT: 2.85pt; BACKGROUND: white; PADDING-BOTTOM: 0cm; BORDER-LEFT: #ece9d8; PADDING-TOP: 0cm; BORDER-BOTTOM: #ece9d8; HEIGHT: 14.2pt" width="3%">
<p align="center"></p></td>
<td style="BORDER-RIGHT: #ece9d8; PADDING-RIGHT: 2.85pt; BORDER-TOP: #ece9d8; PADDING-LEFT: 2.85pt; BACKGROUND: white; PADDING-BOTTOM: 0cm; BORDER-LEFT: #ece9d8; PADDING-TOP: 0cm; BORDER-BOTTOM: windowtext 1pt solid; HEIGHT: 14.2pt" width="1%">
<p align="center"></p></td>
<td style="BORDER-RIGHT: #ece9d8; PADDING-RIGHT: 2.85pt; BORDER-TOP: #ece9d8; PADDING-LEFT: 2.85pt; BACKGROUND: white; PADDING-BOTTOM: 0cm; BORDER-LEFT: #ece9d8; PADDING-TOP: 0cm; BORDER-BOTTOM: #ece9d8; HEIGHT: 14.2pt" width="1%">
<p align="center"></p></td>
<td style="BORDER-RIGHT: #ece9d8; PADDING-RIGHT: 2.85pt; BORDER-TOP: #ece9d8; PADDING-LEFT: 2.85pt; BACKGROUND: white; PADDING-BOTTOM: 0cm; BORDER-LEFT: windowtext 1pt solid; PADDING-TOP: 0cm; BORDER-BOTTOM: #ece9d8; HEIGHT: 14.2pt" width="1%">
<p align="center"></p></td>
<td style="BORDER-RIGHT: #ece9d8; PADDING-RIGHT: 2.85pt; BORDER-TOP: #ece9d8; PADDING-LEFT: 2.85pt; BACKGROUND: white; PADDING-BOTTOM: 0cm; BORDER-LEFT: #ece9d8; PADDING-TOP: 0cm; BORDER-BOTTOM: #ece9d8; HEIGHT: 14.2pt" width="3%">
<p align="center"></p></td>
<td style="BORDER-RIGHT: #ece9d8; PADDING-RIGHT: 2.85pt; BORDER-TOP: #ece9d8; PADDING-LEFT: 2.85pt; BACKGROUND: white; PADDING-BOTTOM: 0cm; BORDER-LEFT: #ece9d8; PADDING-TOP: 0cm; BORDER-BOTTOM: #ece9d8; HEIGHT: 14.2pt" width="1%">
<p align="center"></p></td>
<td style="BORDER-RIGHT: #ece9d8; PADDING-RIGHT: 2.85pt; BORDER-TOP: #ece9d8; PADDING-LEFT: 2.85pt; BACKGROUND: white; PADDING-BOTTOM: 0cm; BORDER-LEFT: #ece9d8; PADDING-TOP: 0cm; BORDER-BOTTOM: #ece9d8; HEIGHT: 14.2pt" width="3%">
<p align="center"></p></td>
<td style="BORDER-RIGHT: #ece9d8; PADDING-RIGHT: 2.85pt; BORDER-TOP: #ece9d8; PADDING-LEFT: 2.85pt; BACKGROUND: white; PADDING-BOTTOM: 0cm; BORDER-LEFT: #ece9d8; PADDING-TOP: 0cm; BORDER-BOTTOM: #ece9d8; HEIGHT: 14.2pt" width="3%">
<p align="center"></p></td>
<td style="BORDER-RIGHT: #ece9d8; PADDING-RIGHT: 2.85pt; BORDER-TOP: #ece9d8; PADDING-LEFT: 2.85pt; BACKGROUND: white; PADDING-BOTTOM: 0cm; BORDER-LEFT: #ece9d8; PADDING-TOP: 0cm; BORDER-BOTTOM: #ece9d8; HEIGHT: 14.2pt" width="3%">
<p align="center"></p></td>
<td style="BORDER-RIGHT: #ece9d8; PADDING-RIGHT: 2.85pt; BORDER-TOP: #ece9d8; PADDING-LEFT: 2.85pt; BACKGROUND: white; PADDING-BOTTOM: 0cm; BORDER-LEFT: #ece9d8; PADDING-TOP: 0cm; BORDER-BOTTOM: #ece9d8; HEIGHT: 14.2pt" width="2%">
<p align="center"></p></td></tr>
<tr style="HEIGHT: 14.2pt">
<td style="BORDER-RIGHT: #ece9d8; PADDING-RIGHT: 2.85pt; BORDER-TOP: #ece9d8; PADDING-LEFT: 2.85pt; BACKGROUND: white; PADDING-BOTTOM: 0cm; BORDER-LEFT: #ece9d8; PADDING-TOP: 0cm; BORDER-BOTTOM: #ece9d8; HEIGHT: 14.2pt" width="2%">
<p align="center"></p></td>
<td style="BORDER-RIGHT: #ece9d8; PADDING-RIGHT: 2.85pt; BORDER-TOP: #ece9d8; PADDING-LEFT: 2.85pt; BACKGROUND: white; PADDING-BOTTOM: 0cm; BORDER-LEFT: #ece9d8; PADDING-TOP: 0cm; BORDER-BOTTOM: #ece9d8; HEIGHT: 14.2pt" width="3%">
<p align="center"></p></td>
<td style="BORDER-RIGHT: #ece9d8; PADDING-RIGHT: 2.85pt; BORDER-TOP: #ece9d8; PADDING-LEFT: 2.85pt; BACKGROUND: white; PADDING-BOTTOM: 0cm; BORDER-LEFT: #ece9d8; PADDING-TOP: 0cm; BORDER-BOTTOM: #ece9d8; HEIGHT: 14.2pt" width="3%">
<p align="center"></p></td>
<td style="BORDER-RIGHT: #ece9d8; PADDING-RIGHT: 2.85pt; BORDER-TOP: #ece9d8; PADDING-LEFT: 2.85pt; BACKGROUND: white; PADDING-BOTTOM: 0cm; BORDER-LEFT: #ece9d8; PADDING-TOP: 0cm; BORDER-BOTTOM: #ece9d8; HEIGHT: 14.2pt" width="3%">
<p align="center"></p></td>
<td style="BORDER-RIGHT: #ece9d8; PADDING-RIGHT: 2.85pt; BORDER-TOP: #ece9d8; PADDING-LEFT: 2.85pt; BACKGROUND: white; PADDING-BOTTOM: 0cm; BORDER-LEFT: #ece9d8; PADDING-TOP: 0cm; BORDER-BOTTOM: #ece9d8; HEIGHT: 14.2pt" width="3%">
<p align="center"></p></td>
<td style="BORDER-RIGHT: #ece9d8; PADDING-RIGHT: 2.85pt; BORDER-TOP: #ece9d8; PADDING-LEFT: 2.85pt; BACKGROUND: white; PADDING-BOTTOM: 0cm; BORDER-LEFT: #ece9d8; PADDING-TOP: 0cm; BORDER-BOTTOM: #ece9d8; HEIGHT: 14.2pt" width="3%">
<p align="center"></p></td>
<td style="BORDER-RIGHT: #ece9d8; PADDING-RIGHT: 2.85pt; BORDER-TOP: #ece9d8; PADDING-LEFT: 2.85pt; BACKGROUND: white; PADDING-BOTTOM: 0cm; BORDER-LEFT: #ece9d8; PADDING-TOP: 0cm; BORDER-BOTTOM: #ece9d8; HEIGHT: 14.2pt" width="3%">
<p align="center"></p></td>
<td style="BORDER-RIGHT: #ece9d8; PADDING-RIGHT: 2.85pt; BORDER-TOP: #ece9d8; PADDING-LEFT: 2.85pt; BACKGROUND: white; PADDING-BOTTOM: 0cm; BORDER-LEFT: #ece9d8; PADDING-TOP: 0cm; BORDER-BOTTOM: #ece9d8; HEIGHT: 14.2pt" width="3%">
<p align="center"></p></td>
<td style="BORDER-RIGHT: #ece9d8; PADDING-RIGHT: 2.85pt; BORDER-TOP: #ece9d8; PADDING-LEFT: 2.85pt; BACKGROUND: white; PADDING-BOTTOM: 0cm; BORDER-LEFT: #ece9d8; PADDING-TOP: 0cm; BORDER-BOTTOM: #ece9d8; HEIGHT: 14.2pt" width="1%">
<p align="center"></p></td>
<td style="BORDER-RIGHT: windowtext 1pt solid; PADDING-RIGHT: 2.85pt; BORDER-TOP: #ece9d8; PADDING-LEFT: 2.85pt; BACKGROUND: white; PADDING-BOTTOM: 0cm; BORDER-LEFT: #ece9d8; PADDING-TOP: 0cm; BORDER-BOTTOM: #ece9d8; HEIGHT: 14.2pt" width="3%">
<p align="center"></p></td>
<td style="BORDER-RIGHT: #ece9d8; PADDING-RIGHT: 2.85pt; BORDER-TOP: #ece9d8; PADDING-LEFT: 2.85pt; BACKGROUND: white; PADDING-BOTTOM: 0cm; BORDER-LEFT: #ece9d8; PADDING-TOP: 0cm; BORDER-BOTTOM: windowtext 1pt solid; HEIGHT: 14.2pt" width="1%">
<p align="center"></p></td>
<td style="BORDER-RIGHT: #ece9d8; PADDING-RIGHT: 2.85pt; BORDER-TOP: #ece9d8; PADDING-LEFT: 2.85pt; BACKGROUND: white; PADDING-BOTTOM: 0cm; BORDER-LEFT: #ece9d8; PADDING-TOP: 0cm; BORDER-BOTTOM: #ece9d8; HEIGHT: 14.2pt" width="1%">
<p align="center"></p></td>
<td style="BORDER-RIGHT: #ece9d8; PADDING-RIGHT: 2.85pt; BORDER-TOP: #ece9d8; PADDING-LEFT: 2.85pt; BACKGROUND: white; PADDING-BOTTOM: 0cm; BORDER-LEFT: #ece9d8; PADDING-TOP: 0cm; BORDER-BOTTOM: #ece9d8; HEIGHT: 14.2pt" width="3%">
<p align="center"></p></td>
<td style="BORDER-RIGHT: #ece9d8; PADDING-RIGHT: 2.85pt; BORDER-TOP: #ece9d8; PADDING-LEFT: 2.85pt; BACKGROUND: white; PADDING-BOTTOM: 0cm; BORDER-LEFT: #ece9d8; PADDING-TOP: 0cm; BORDER-BOTTOM: #ece9d8; HEIGHT: 14.2pt" width="1%">
<p align="center"></p></td>
<td style="BORDER-RIGHT: #ece9d8; PADDING-RIGHT: 2.85pt; BORDER-TOP: #ece9d8; PADDING-LEFT: 2.85pt; BACKGROUND: white; PADDING-BOTTOM: 0cm; BORDER-LEFT: #ece9d8; PADDING-TOP: 0cm; BORDER-BOTTOM: #ece9d8; HEIGHT: 14.2pt" width="1%">
<p align="center"></p></td>
<td style="BORDER-RIGHT: #ece9d8; PADDING-RIGHT: 2.85pt; BORDER-TOP: #ece9d8; PADDING-LEFT: 2.85pt; BACKGROUND: white; PADDING-BOTTOM: 0cm; BORDER-LEFT: windowtext 1pt solid; PADDING-TOP: 0cm; BORDER-BOTTOM: #ece9d8; HEIGHT: 14.2pt" width="1%">
<p align="center"></p></td>
<td style="BORDER-RIGHT: windowtext 1pt solid; PADDING-RIGHT: 2.85pt; BORDER-TOP: windowtext 1pt solid; PADDING-LEFT: 2.85pt; BACKGROUND: white; PADDING-BOTTOM: 0cm; BORDER-LEFT: windowtext 1pt solid; PADDING-TOP: 0cm; BORDER-BOTTOM: windowtext 1pt solid; HEIGHT: 14.2pt" width="17%" colspan="6" rowspan="3">
<p align="center"><span style="FONT-WEIGHT: normal">ООО «Моноцентр по оказанию услуг незанятому населению «Ишга мархамат»*</span></p></td></tr>
<tr style="HEIGHT: 14.2pt">
<td style="BORDER-RIGHT: #ece9d8; PADDING-RIGHT: 2.85pt; BORDER-TOP: #ece9d8; PADDING-LEFT: 2.85pt; BACKGROUND: white; PADDING-BOTTOM: 0cm; BORDER-LEFT: #ece9d8; PADDING-TOP: 0cm; BORDER-BOTTOM: #ece9d8; HEIGHT: 14.2pt" width="2%">
<p align="center"></p></td>
<td style="BORDER-RIGHT: #ece9d8; PADDING-RIGHT: 2.85pt; BORDER-TOP: #ece9d8; PADDING-LEFT: 2.85pt; BACKGROUND: white; PADDING-BOTTOM: 0cm; BORDER-LEFT: #ece9d8; PADDING-TOP: 0cm; BORDER-BOTTOM: #ece9d8; HEIGHT: 14.2pt" width="3%">
<p align="center"></p></td>
<td style="BORDER-RIGHT: #ece9d8; PADDING-RIGHT: 2.85pt; BORDER-TOP: #ece9d8; PADDING-LEFT: 2.85pt; BACKGROUND: white; PADDING-BOTTOM: 0cm; BORDER-LEFT: #ece9d8; PADDING-TOP: 0cm; BORDER-BOTTOM: #ece9d8; HEIGHT: 14.2pt" width="3%">
<p align="center"></p></td>
<td style="BORDER-RIGHT: #ece9d8; PADDING-RIGHT: 2.85pt; BORDER-TOP: #ece9d8; PADDING-LEFT: 2.85pt; BACKGROUND: white; PADDING-BOTTOM: 0cm; BORDER-LEFT: #ece9d8; PADDING-TOP: 0cm; BORDER-BOTTOM: #ece9d8; HEIGHT: 14.2pt" width="3%">
<p align="center"></p></td>
<td style="BORDER-RIGHT: #ece9d8; PADDING-RIGHT: 2.85pt; BORDER-TOP: #ece9d8; PADDING-LEFT: 2.85pt; BACKGROUND: white; PADDING-BOTTOM: 0cm; BORDER-LEFT: #ece9d8; PADDING-TOP: 0cm; BORDER-BOTTOM: #ece9d8; HEIGHT: 14.2pt" width="3%">
<p align="center"></p></td>
<td style="BORDER-RIGHT: #ece9d8; PADDING-RIGHT: 2.85pt; BORDER-TOP: #ece9d8; PADDING-LEFT: 2.85pt; BACKGROUND: white; PADDING-BOTTOM: 0cm; BORDER-LEFT: #ece9d8; PADDING-TOP: 0cm; BORDER-BOTTOM: #ece9d8; HEIGHT: 14.2pt" width="3%">
<p align="center"></p></td>
<td style="BORDER-RIGHT: #ece9d8; PADDING-RIGHT: 2.85pt; BORDER-TOP: #ece9d8; PADDING-LEFT: 2.85pt; BACKGROUND: white; PADDING-BOTTOM: 0cm; BORDER-LEFT: #ece9d8; PADDING-TOP: 0cm; BORDER-BOTTOM: #ece9d8; HEIGHT: 14.2pt" width="3%">
<p align="center"></p></td>
<td style="BORDER-RIGHT: #ece9d8; PADDING-RIGHT: 2.85pt; BORDER-TOP: #ece9d8; PADDING-LEFT: 2.85pt; BACKGROUND: white; PADDING-BOTTOM: 0cm; BORDER-LEFT: #ece9d8; PADDING-TOP: 0cm; BORDER-BOTTOM: #ece9d8; HEIGHT: 14.2pt" width="3%">
<p align="center"></p></td>
<td style="BORDER-RIGHT: #ece9d8; PADDING-RIGHT: 2.85pt; BORDER-TOP: #ece9d8; PADDING-LEFT: 2.85pt; BACKGROUND: white; PADDING-BOTTOM: 0cm; BORDER-LEFT: #ece9d8; PADDING-TOP: 0cm; BORDER-BOTTOM: #ece9d8; HEIGHT: 14.2pt" width="1%">
<p align="center"></p></td>
<td style="BORDER-RIGHT: #ece9d8; PADDING-RIGHT: 2.85pt; BORDER-TOP: #ece9d8; PADDING-LEFT: 2.85pt; BACKGROUND: white; PADDING-BOTTOM: 0cm; BORDER-LEFT: #ece9d8; PADDING-TOP: 0cm; BORDER-BOTTOM: #ece9d8; HEIGHT: 14.2pt" width="3%">
<p align="center"></p></td>
<td style="BORDER-RIGHT: #ece9d8; PADDING-RIGHT: 2.85pt; BORDER-TOP: #ece9d8; PADDING-LEFT: 2.85pt; BACKGROUND: white; PADDING-BOTTOM: 0cm; BORDER-LEFT: #ece9d8; PADDING-TOP: 0cm; BORDER-BOTTOM: #ece9d8; HEIGHT: 14.2pt" width="1%">
<p align="center"></p></td>
<td style="BORDER-RIGHT: #ece9d8; PADDING-RIGHT: 2.85pt; BORDER-TOP: #ece9d8; PADDING-LEFT: 2.85pt; BACKGROUND: white; PADDING-BOTTOM: 0cm; BORDER-LEFT: #ece9d8; PADDING-TOP: 0cm; BORDER-BOTTOM: #ece9d8; HEIGHT: 14.2pt" width="1%">
<p align="center"></p></td>
<td style="BORDER-RIGHT: #ece9d8; PADDING-RIGHT: 2.85pt; BORDER-TOP: #ece9d8; PADDING-LEFT: 2.85pt; BACKGROUND: white; PADDING-BOTTOM: 0cm; BORDER-LEFT: #ece9d8; PADDING-TOP: 0cm; BORDER-BOTTOM: #ece9d8; HEIGHT: 14.2pt" width="3%">
<p align="center"></p></td>
<td style="BORDER-RIGHT: #ece9d8; PADDING-RIGHT: 2.85pt; BORDER-TOP: #ece9d8; PADDING-LEFT: 2.85pt; BACKGROUND: white; PADDING-BOTTOM: 0cm; BORDER-LEFT: #ece9d8; PADDING-TOP: 0cm; BORDER-BOTTOM: #ece9d8; HEIGHT: 14.2pt" width="1%">
<p align="center"></p></td>
<td style="BORDER-RIGHT: #ece9d8; PADDING-RIGHT: 2.85pt; BORDER-TOP: #ece9d8; PADDING-LEFT: 2.85pt; BACKGROUND: white; PADDING-BOTTOM: 0cm; BORDER-LEFT: #ece9d8; PADDING-TOP: 0cm; BORDER-BOTTOM: #ece9d8; HEIGHT: 14.2pt" width="1%">
<p align="center"></p></td>
<td style="BORDER-RIGHT: #ece9d8; PADDING-RIGHT: 2.85pt; BORDER-TOP: windowtext 1pt solid; PADDING-LEFT: 2.85pt; BACKGROUND: white; PADDING-BOTTOM: 0cm; BORDER-LEFT: windowtext 1pt solid; PADDING-TOP: 0cm; BORDER-BOTTOM: #ece9d8; HEIGHT: 14.2pt" width="1%">
<p align="center"></p></td></tr>
<tr style="HEIGHT: 14.2pt">
<td style="BORDER-RIGHT: #ece9d8; PADDING-RIGHT: 2.85pt; BORDER-TOP: #ece9d8; PADDING-LEFT: 2.85pt; BACKGROUND: white; PADDING-BOTTOM: 0cm; BORDER-LEFT: #ece9d8; PADDING-TOP: 0cm; BORDER-BOTTOM: #ece9d8; HEIGHT: 14.2pt" width="2%">
<p align="center"></p></td>
<td style="BORDER-RIGHT: #ece9d8; PADDING-RIGHT: 2.85pt; BORDER-TOP: #ece9d8; PADDING-LEFT: 2.85pt; BACKGROUND: white; PADDING-BOTTOM: 0cm; BORDER-LEFT: #ece9d8; PADDING-TOP: 0cm; BORDER-BOTTOM: #ece9d8; HEIGHT: 14.2pt" width="3%">
<p align="center"></p></td>
<td style="BORDER-RIGHT: #ece9d8; PADDING-RIGHT: 2.85pt; BORDER-TOP: #ece9d8; PADDING-LEFT: 2.85pt; BACKGROUND: white; PADDING-BOTTOM: 0cm; BORDER-LEFT: #ece9d8; PADDING-TOP: 0cm; BORDER-BOTTOM: #ece9d8; HEIGHT: 14.2pt" width="3%">
<p align="center"></p></td>
<td style="BORDER-RIGHT: #ece9d8; PADDING-RIGHT: 2.85pt; BORDER-TOP: #ece9d8; PADDING-LEFT: 2.85pt; BACKGROUND: white; PADDING-BOTTOM: 0cm; BORDER-LEFT: #ece9d8; PADDING-TOP: 0cm; BORDER-BOTTOM: #ece9d8; HEIGHT: 14.2pt" width="3%">
<p align="center"></p></td>
<td style="BORDER-RIGHT: #ece9d8; PADDING-RIGHT: 2.85pt; BORDER-TOP: #ece9d8; PADDING-LEFT: 2.85pt; BACKGROUND: white; PADDING-BOTTOM: 0cm; BORDER-LEFT: #ece9d8; PADDING-TOP: 0cm; BORDER-BOTTOM: #ece9d8; HEIGHT: 14.2pt" width="3%">
<p align="center"></p></td>
<td style="BORDER-RIGHT: #ece9d8; PADDING-RIGHT: 2.85pt; BORDER-TOP: #ece9d8; PADDING-LEFT: 2.85pt; BACKGROUND: white; PADDING-BOTTOM: 0cm; BORDER-LEFT: #ece9d8; PADDING-TOP: 0cm; BORDER-BOTTOM: #ece9d8; HEIGHT: 14.2pt" width="3%">
<p align="center"></p></td>
<td style="BORDER-RIGHT: #ece9d8; PADDING-RIGHT: 2.85pt; BORDER-TOP: #ece9d8; PADDING-LEFT: 2.85pt; BACKGROUND: white; PADDING-BOTTOM: 0cm; BORDER-LEFT: #ece9d8; PADDING-TOP: 0cm; BORDER-BOTTOM: #ece9d8; HEIGHT: 14.2pt" width="3%">
<p align="center"></p></td>
<td style="BORDER-RIGHT: #ece9d8; PADDING-RIGHT: 2.85pt; BORDER-TOP: #ece9d8; PADDING-LEFT: 2.85pt; BACKGROUND: white; PADDING-BOTTOM: 0cm; BORDER-LEFT: #ece9d8; PADDING-TOP: 0cm; BORDER-BOTTOM: #ece9d8; HEIGHT: 14.2pt" width="3%">
<p align="center"></p></td>
<td style="BORDER-RIGHT: #ece9d8; PADDING-RIGHT: 2.85pt; BORDER-TOP: #ece9d8; PADDING-LEFT: 2.85pt; BACKGROUND: white; PADDING-BOTTOM: 0cm; BORDER-LEFT: #ece9d8; PADDING-TOP: 0cm; BORDER-BOTTOM: #ece9d8; HEIGHT: 14.2pt" width="1%">
<p align="center"></p></td>
<td style="BORDER-RIGHT: #ece9d8; PADDING-RIGHT: 2.85pt; BORDER-TOP: #ece9d8; PADDING-LEFT: 2.85pt; BACKGROUND: white; PADDING-BOTTOM: 0cm; BORDER-LEFT: #ece9d8; PADDING-TOP: 0cm; BORDER-BOTTOM: #ece9d8; HEIGHT: 14.2pt" width="3%">
<p align="center"></p></td>
<td style="BORDER-RIGHT: #ece9d8; PADDING-RIGHT: 2.85pt; BORDER-TOP: #ece9d8; PADDING-LEFT: 2.85pt; BACKGROUND: white; PADDING-BOTTOM: 0cm; BORDER-LEFT: #ece9d8; PADDING-TOP: 0cm; BORDER-BOTTOM: #ece9d8; HEIGHT: 14.2pt" width="1%">
<p align="center"></p></td>
<td style="BORDER-RIGHT: #ece9d8; PADDING-RIGHT: 2.85pt; BORDER-TOP: #ece9d8; PADDING-LEFT: 2.85pt; BACKGROUND: white; PADDING-BOTTOM: 0cm; BORDER-LEFT: #ece9d8; PADDING-TOP: 0cm; BORDER-BOTTOM: #ece9d8; HEIGHT: 14.2pt" width="3%">
<p align="center"></p></td>
<td style="BORDER-RIGHT: #ece9d8; PADDING-RIGHT: 2.85pt; BORDER-TOP: #ece9d8; PADDING-LEFT: 2.85pt; BACKGROUND: white; PADDING-BOTTOM: 0cm; BORDER-LEFT: #ece9d8; PADDING-TOP: 0cm; BORDER-BOTTOM: #ece9d8; HEIGHT: 14.2pt" width="3%">
<p align="center"></p></td>
<td style="BORDER-RIGHT: #ece9d8; PADDING-RIGHT: 2.85pt; BORDER-TOP: #ece9d8; PADDING-LEFT: 2.85pt; BACKGROUND: white; PADDING-BOTTOM: 0cm; BORDER-LEFT: #ece9d8; PADDING-TOP: 0cm; BORDER-BOTTOM: #ece9d8; HEIGHT: 14.2pt" width="3%">
<p align="center"></p></td>
<td style="BORDER-RIGHT: #ece9d8; PADDING-RIGHT: 2.85pt; BORDER-TOP: #ece9d8; PADDING-LEFT: 2.85pt; BACKGROUND: white; PADDING-BOTTOM: 0cm; BORDER-LEFT: #ece9d8; PADDING-TOP: 0cm; BORDER-BOTTOM: #ece9d8; HEIGHT: 14.2pt" width="3%">
<p align="center"></p></td>
<td style="BORDER-RIGHT: #ece9d8; PADDING-RIGHT: 2.85pt; BORDER-TOP: #ece9d8; PADDING-LEFT: 2.85pt; BACKGROUND: white; PADDING-BOTTOM: 0cm; BORDER-LEFT: #ece9d8; PADDING-TOP: 0cm; BORDER-BOTTOM: #ece9d8; HEIGHT: 14.2pt" width="3%">
<p align="center"></p></td>
<td style="BORDER-RIGHT: #ece9d8; PADDING-RIGHT: 2.85pt; BORDER-TOP: #ece9d8; PADDING-LEFT: 2.85pt; BACKGROUND: white; PADDING-BOTTOM: 0cm; BORDER-LEFT: #ece9d8; PADDING-TOP: 0cm; BORDER-BOTTOM: #ece9d8; HEIGHT: 14.2pt" width="3%">
<p align="center"></p></td>
<td style="BORDER-RIGHT: #ece9d8; PADDING-RIGHT: 2.85pt; BORDER-TOP: #ece9d8; PADDING-LEFT: 2.85pt; BACKGROUND: white; PADDING-BOTTOM: 0cm; BORDER-LEFT: #ece9d8; PADDING-TOP: 0cm; BORDER-BOTTOM: #ece9d8; HEIGHT: 14.2pt" width="1%">
<p align="center"></p></td>
<td style="BORDER-RIGHT: #ece9d8; PADDING-RIGHT: 2.85pt; BORDER-TOP: #ece9d8; PADDING-LEFT: 2.85pt; BACKGROUND: white; PADDING-BOTTOM: 0cm; BORDER-LEFT: #ece9d8; PADDING-TOP: 0cm; BORDER-BOTTOM: #ece9d8; HEIGHT: 14.2pt" width="3%">
<p align="center"></p></td>
<td style="BORDER-RIGHT: #ece9d8; PADDING-RIGHT: 2.85pt; BORDER-TOP: #ece9d8; PADDING-LEFT: 2.85pt; BACKGROUND: white; PADDING-BOTTOM: 0cm; BORDER-LEFT: #ece9d8; PADDING-TOP: 0cm; BORDER-BOTTOM: #ece9d8; HEIGHT: 14.2pt" width="1%">
<p align="center"></p></td>
<td style="BORDER-RIGHT: #ece9d8; PADDING-RIGHT: 2.85pt; BORDER-TOP: #ece9d8; PADDING-LEFT: 2.85pt; BACKGROUND: white; PADDING-BOTTOM: 0cm; BORDER-LEFT: #ece9d8; PADDING-TOP: 0cm; BORDER-BOTTOM: #ece9d8; HEIGHT: 14.2pt" width="3%">
<p align="center"></p></td>
<td style="BORDER-RIGHT: #ece9d8; PADDING-RIGHT: 2.85pt; BORDER-TOP: #ece9d8; PADDING-LEFT: 2.85pt; BACKGROUND: white; PADDING-BOTTOM: 0cm; BORDER-LEFT: #ece9d8; PADDING-TOP: 0cm; BORDER-BOTTOM: #ece9d8; HEIGHT: 14.2pt" width="3%">
<p align="center"></p></td>
<td style="BORDER-RIGHT: #ece9d8; PADDING-RIGHT: 2.85pt; BORDER-TOP: #ece9d8; PADDING-LEFT: 2.85pt; BACKGROUND: white; PADDING-BOTTOM: 0cm; BORDER-LEFT: #ece9d8; PADDING-TOP: 0cm; BORDER-BOTTOM: #ece9d8; HEIGHT: 14.2pt" width="3%">
<p align="center"></p></td>
<td style="BORDER-RIGHT: #ece9d8; PADDING-RIGHT: 2.85pt; BORDER-TOP: #ece9d8; PADDING-LEFT: 2.85pt; BACKGROUND: white; PADDING-BOTTOM: 0cm; BORDER-LEFT: #ece9d8; PADDING-TOP: 0cm; BORDER-BOTTOM: #ece9d8; HEIGHT: 14.2pt" width="3%">
<p align="center"></p></td>
<td style="BORDER-RIGHT: #ece9d8; PADDING-RIGHT: 2.85pt; BORDER-TOP: #ece9d8; PADDING-LEFT: 2.85pt; BACKGROUND: white; PADDING-BOTTOM: 0cm; BORDER-LEFT: #ece9d8; PADDING-TOP: 0cm; BORDER-BOTTOM: #ece9d8; HEIGHT: 14.2pt" width="3%">
<p align="center"></p></td>
<td style="BORDER-RIGHT: #ece9d8; PADDING-RIGHT: 2.85pt; BORDER-TOP: #ece9d8; PADDING-LEFT: 2.85pt; BACKGROUND: white; PADDING-BOTTOM: 0cm; BORDER-LEFT: #ece9d8; PADDING-TOP: 0cm; BORDER-BOTTOM: #ece9d8; HEIGHT: 14.2pt" width="3%">
<p align="center"></p></td>
<td style="BORDER-RIGHT: #ece9d8; PADDING-RIGHT: 2.85pt; BORDER-TOP: #ece9d8; PADDING-LEFT: 2.85pt; BACKGROUND: white; PADDING-BOTTOM: 0cm; BORDER-LEFT: #ece9d8; PADDING-TOP: 0cm; BORDER-BOTTOM: #ece9d8; HEIGHT: 14.2pt" width="1%">
<p align="center"></p></td>
<td style="BORDER-RIGHT: #ece9d8; PADDING-RIGHT: 2.85pt; BORDER-TOP: #ece9d8; PADDING-LEFT: 2.85pt; BACKGROUND: white; PADDING-BOTTOM: 0cm; BORDER-LEFT: windowtext 1pt solid; PADDING-TOP: 0cm; BORDER-BOTTOM: #ece9d8; HEIGHT: 14.2pt" width="1%">
<p align="center"></p></td></tr>
<tr style="HEIGHT: 14.2pt">
<td style="BORDER-RIGHT: #ece9d8; PADDING-RIGHT: 2.85pt; BORDER-TOP: #ece9d8; PADDING-LEFT: 2.85pt; BACKGROUND: white; PADDING-BOTTOM: 0cm; BORDER-LEFT: #ece9d8; PADDING-TOP: 0cm; BORDER-BOTTOM: #ece9d8; HEIGHT: 14.2pt" width="2%">
<p align="center"></p></td>
<td style="BORDER-RIGHT: #ece9d8; PADDING-RIGHT: 2.85pt; BORDER-TOP: #ece9d8; PADDING-LEFT: 2.85pt; BACKGROUND: white; PADDING-BOTTOM: 0cm; BORDER-LEFT: #ece9d8; PADDING-TOP: 0cm; BORDER-BOTTOM: #ece9d8; HEIGHT: 14.2pt" width="3%">
<p align="center"></p></td>
<td style="BORDER-RIGHT: #ece9d8; PADDING-RIGHT: 2.85pt; BORDER-TOP: #ece9d8; PADDING-LEFT: 2.85pt; BACKGROUND: white; PADDING-BOTTOM: 0cm; BORDER-LEFT: #ece9d8; PADDING-TOP: 0cm; BORDER-BOTTOM: #ece9d8; HEIGHT: 14.2pt" width="3%">
<p align="center"></p></td>
<td style="BORDER-RIGHT: #ece9d8; PADDING-RIGHT: 2.85pt; BORDER-TOP: #ece9d8; PADDING-LEFT: 2.85pt; BACKGROUND: white; PADDING-BOTTOM: 0cm; BORDER-LEFT: #ece9d8; PADDING-TOP: 0cm; BORDER-BOTTOM: #ece9d8; HEIGHT: 14.2pt" width="3%">
<p align="center"></p></td>
<td style="BORDER-RIGHT: #ece9d8; PADDING-RIGHT: 2.85pt; BORDER-TOP: #ece9d8; PADDING-LEFT: 2.85pt; BACKGROUND: white; PADDING-BOTTOM: 0cm; BORDER-LEFT: #ece9d8; PADDING-TOP: 0cm; BORDER-BOTTOM: #ece9d8; HEIGHT: 14.2pt" width="3%">
<p align="center"></p></td>
<td style="BORDER-RIGHT: #ece9d8; PADDING-RIGHT: 2.85pt; BORDER-TOP: #ece9d8; PADDING-LEFT: 2.85pt; BACKGROUND: white; PADDING-BOTTOM: 0cm; BORDER-LEFT: #ece9d8; PADDING-TOP: 0cm; BORDER-BOTTOM: #ece9d8; HEIGHT: 14.2pt" width="3%">
<p align="center"></p></td>
<td style="BORDER-RIGHT: #ece9d8; PADDING-RIGHT: 2.85pt; BORDER-TOP: #ece9d8; PADDING-LEFT: 2.85pt; BACKGROUND: white; PADDING-BOTTOM: 0cm; BORDER-LEFT: #ece9d8; PADDING-TOP: 0cm; BORDER-BOTTOM: #ece9d8; HEIGHT: 14.2pt" width="3%">
<p align="center"></p></td>
<td style="BORDER-RIGHT: #ece9d8; PADDING-RIGHT: 2.85pt; BORDER-TOP: #ece9d8; PADDING-LEFT: 2.85pt; BACKGROUND: white; PADDING-BOTTOM: 0cm; BORDER-LEFT: #ece9d8; PADDING-TOP: 0cm; BORDER-BOTTOM: #ece9d8; HEIGHT: 14.2pt" width="3%">
<p align="center"></p></td>
<td style="BORDER-RIGHT: #ece9d8; PADDING-RIGHT: 2.85pt; BORDER-TOP: #ece9d8; PADDING-LEFT: 2.85pt; BACKGROUND: white; PADDING-BOTTOM: 0cm; BORDER-LEFT: #ece9d8; PADDING-TOP: 0cm; BORDER-BOTTOM: #ece9d8; HEIGHT: 14.2pt" width="1%">
<p align="center"></p></td>
<td style="BORDER-RIGHT: #ece9d8; PADDING-RIGHT: 2.85pt; BORDER-TOP: #ece9d8; PADDING-LEFT: 2.85pt; BACKGROUND: white; PADDING-BOTTOM: 0cm; BORDER-LEFT: #ece9d8; PADDING-TOP: 0cm; BORDER-BOTTOM: #ece9d8; HEIGHT: 14.2pt" width="3%">
<p align="center"></p></td>
<td style="BORDER-RIGHT: #ece9d8; PADDING-RIGHT: 2.85pt; BORDER-TOP: #ece9d8; PADDING-LEFT: 2.85pt; BACKGROUND: white; PADDING-BOTTOM: 0cm; BORDER-LEFT: #ece9d8; PADDING-TOP: 0cm; BORDER-BOTTOM: #ece9d8; HEIGHT: 14.2pt" width="1%">
<p align="center"></p></td>
<td style="BORDER-RIGHT: #ece9d8; PADDING-RIGHT: 2.85pt; BORDER-TOP: #ece9d8; PADDING-LEFT: 2.85pt; BACKGROUND: white; PADDING-BOTTOM: 0cm; BORDER-LEFT: #ece9d8; PADDING-TOP: 0cm; BORDER-BOTTOM: #ece9d8; HEIGHT: 14.2pt" width="3%">
<p align="center"></p></td>
<td style="BORDER-RIGHT: #ece9d8; PADDING-RIGHT: 2.85pt; BORDER-TOP: #ece9d8; PADDING-LEFT: 2.85pt; BACKGROUND: white; PADDING-BOTTOM: 0cm; BORDER-LEFT: #ece9d8; PADDING-TOP: 0cm; BORDER-BOTTOM: #ece9d8; HEIGHT: 14.2pt" width="3%">
<p align="center"></p></td>
<td style="BORDER-RIGHT: #ece9d8; PADDING-RIGHT: 2.85pt; BORDER-TOP: #ece9d8; PADDING-LEFT: 2.85pt; BACKGROUND: white; PADDING-BOTTOM: 0cm; BORDER-LEFT: #ece9d8; PADDING-TOP: 0cm; BORDER-BOTTOM: #ece9d8; HEIGHT: 14.2pt" width="3%">
<p align="center"></p></td>
<td style="BORDER-RIGHT: #ece9d8; PADDING-RIGHT: 2.85pt; BORDER-TOP: #ece9d8; PADDING-LEFT: 2.85pt; BACKGROUND: white; PADDING-BOTTOM: 0cm; BORDER-LEFT: #ece9d8; PADDING-TOP: 0cm; BORDER-BOTTOM: #ece9d8; HEIGHT: 14.2pt" width="3%">
<p align="center"></p></td>
<td style="BORDER-RIGHT: #ece9d8; PADDING-RIGHT: 2.85pt; BORDER-TOP: #ece9d8; PADDING-LEFT: 2.85pt; BACKGROUND: white; PADDING-BOTTOM: 0cm; BORDER-LEFT: #ece9d8; PADDING-TOP: 0cm; BORDER-BOTTOM: #ece9d8; HEIGHT: 14.2pt" width="3%">
<p align="center"></p></td>
<td style="BORDER-RIGHT: #ece9d8; PADDING-RIGHT: 2.85pt; BORDER-TOP: #ece9d8; PADDING-LEFT: 2.85pt; BACKGROUND: white; PADDING-BOTTOM: 0cm; BORDER-LEFT: #ece9d8; PADDING-TOP: 0cm; BORDER-BOTTOM: #ece9d8; HEIGHT: 14.2pt" width="3%">
<p align="center"></p></td>
<td style="BORDER-RIGHT: #ece9d8; PADDING-RIGHT: 2.85pt; BORDER-TOP: #ece9d8; PADDING-LEFT: 2.85pt; BACKGROUND: white; PADDING-BOTTOM: 0cm; BORDER-LEFT: #ece9d8; PADDING-TOP: 0cm; BORDER-BOTTOM: #ece9d8; HEIGHT: 14.2pt" width="1%">
<p align="center"></p></td>
<td style="BORDER-RIGHT: #ece9d8; PADDING-RIGHT: 2.85pt; BORDER-TOP: #ece9d8; PADDING-LEFT: 2.85pt; BACKGROUND: white; PADDING-BOTTOM: 0cm; BORDER-LEFT: #ece9d8; PADDING-TOP: 0cm; BORDER-BOTTOM: #ece9d8; HEIGHT: 14.2pt" width="3%">
<p align="center"></p></td>
<td style="BORDER-RIGHT: #ece9d8; PADDING-RIGHT: 2.85pt; BORDER-TOP: #ece9d8; PADDING-LEFT: 2.85pt; BACKGROUND: white; PADDING-BOTTOM: 0cm; BORDER-LEFT: #ece9d8; PADDING-TOP: 0cm; BORDER-BOTTOM: #ece9d8; HEIGHT: 14.2pt" width="1%">
<p align="center"></p></td>
<td style="BORDER-RIGHT: #ece9d8; PADDING-RIGHT: 2.85pt; BORDER-TOP: #ece9d8; PADDING-LEFT: 2.85pt; BACKGROUND: white; PADDING-BOTTOM: 0cm; BORDER-LEFT: #ece9d8; PADDING-TOP: 0cm; BORDER-BOTTOM: #ece9d8; HEIGHT: 14.2pt" width="3%">
<p align="center"></p></td>
<td style="BORDER-RIGHT: #ece9d8; PADDING-RIGHT: 2.85pt; BORDER-TOP: #ece9d8; PADDING-LEFT: 2.85pt; BACKGROUND: white; PADDING-BOTTOM: 0cm; BORDER-LEFT: #ece9d8; PADDING-TOP: 0cm; BORDER-BOTTOM: #ece9d8; HEIGHT: 14.2pt" width="3%">
<p align="center"></p></td>
<td style="BORDER-RIGHT: #ece9d8; PADDING-RIGHT: 2.85pt; BORDER-TOP: #ece9d8; PADDING-LEFT: 2.85pt; BACKGROUND: white; PADDING-BOTTOM: 0cm; BORDER-LEFT: #ece9d8; PADDING-TOP: 0cm; BORDER-BOTTOM: #ece9d8; HEIGHT: 14.2pt" width="3%">
<p align="center"></p></td>
<td style="BORDER-RIGHT: #ece9d8; PADDING-RIGHT: 2.85pt; BORDER-TOP: #ece9d8; PADDING-LEFT: 2.85pt; BACKGROUND: white; PADDING-BOTTOM: 0cm; BORDER-LEFT: #ece9d8; PADDING-TOP: 0cm; BORDER-BOTTOM: #ece9d8; HEIGHT: 14.2pt" width="3%">
<p align="center"></p></td>
<td style="BORDER-RIGHT: #ece9d8; PADDING-RIGHT: 2.85pt; BORDER-TOP: #ece9d8; PADDING-LEFT: 2.85pt; BACKGROUND: white; PADDING-BOTTOM: 0cm; BORDER-LEFT: #ece9d8; PADDING-TOP: 0cm; BORDER-BOTTOM: #ece9d8; HEIGHT: 14.2pt" width="3%">
<p align="center"></p></td>
<td style="BORDER-RIGHT: #ece9d8; PADDING-RIGHT: 2.85pt; BORDER-TOP: #ece9d8; PADDING-LEFT: 2.85pt; BACKGROUND: white; PADDING-BOTTOM: 0cm; BORDER-LEFT: #ece9d8; PADDING-TOP: 0cm; BORDER-BOTTOM: #ece9d8; HEIGHT: 14.2pt" width="3%">
<p align="center"></p></td>
<td style="BORDER-RIGHT: windowtext 1pt solid; PADDING-RIGHT: 2.85pt; BORDER-TOP: #ece9d8; PADDING-LEFT: 2.85pt; BACKGROUND: white; PADDING-BOTTOM: 0cm; BORDER-LEFT: #ece9d8; PADDING-TOP: 0cm; BORDER-BOTTOM: #ece9d8; HEIGHT: 14.2pt" width="1%">
<p align="center"></p></td>
<td style="BORDER-RIGHT: #ece9d8; PADDING-RIGHT: 2.85pt; BORDER-TOP: #ece9d8; PADDING-LEFT: 2.85pt; BACKGROUND: white; PADDING-BOTTOM: 0cm; BORDER-LEFT: #ece9d8; PADDING-TOP: 0cm; BORDER-BOTTOM: #ece9d8; HEIGHT: 14.2pt" width="1%">
<p align="center"></p></td>
<td style="BORDER-RIGHT: #ece9d8; PADDING-RIGHT: 2.85pt; BORDER-TOP: #ece9d8; PADDING-LEFT: 2.85pt; BACKGROUND: white; PADDING-BOTTOM: 0cm; BORDER-LEFT: #ece9d8; PADDING-TOP: 0cm; BORDER-BOTTOM: #ece9d8; HEIGHT: 14.2pt" width="3%">
<p align="center"></p></td>
<td style="BORDER-RIGHT: #ece9d8; PADDING-RIGHT: 2.85pt; BORDER-TOP: #ece9d8; PADDING-LEFT: 2.85pt; BACKGROUND: white; PADDING-BOTTOM: 0cm; BORDER-LEFT: #ece9d8; PADDING-TOP: 0cm; BORDER-BOTTOM: #ece9d8; HEIGHT: 14.2pt" width="1%">
<p align="center"></p></td>
<td style="BORDER-RIGHT: #ece9d8; PADDING-RIGHT: 2.85pt; BORDER-TOP: #ece9d8; PADDING-LEFT: 2.85pt; BACKGROUND: white; PADDING-BOTTOM: 0cm; BORDER-LEFT: #ece9d8; PADDING-TOP: 0cm; BORDER-BOTTOM: #ece9d8; HEIGHT: 14.2pt" width="3%">
<p align="center"></p></td>
<td style="BORDER-RIGHT: #ece9d8; PADDING-RIGHT: 2.85pt; BORDER-TOP: #ece9d8; PADDING-LEFT: 2.85pt; BACKGROUND: white; PADDING-BOTTOM: 0cm; BORDER-LEFT: #ece9d8; PADDING-TOP: 0cm; BORDER-BOTTOM: #ece9d8; HEIGHT: 14.2pt" width="3%">
<p align="center"></p></td>
<td style="BORDER-RIGHT: #ece9d8; PADDING-RIGHT: 2.85pt; BORDER-TOP: #ece9d8; PADDING-LEFT: 2.85pt; BACKGROUND: white; PADDING-BOTTOM: 0cm; BORDER-LEFT: #ece9d8; PADDING-TOP: 0cm; BORDER-BOTTOM: #ece9d8; HEIGHT: 14.2pt" width="3%">
<p align="center"></p></td>
<td style="BORDER-RIGHT: #ece9d8; PADDING-RIGHT: 2.85pt; BORDER-TOP: #ece9d8; PADDING-LEFT: 2.85pt; BACKGROUND: white; PADDING-BOTTOM: 0cm; BORDER-LEFT: #ece9d8; PADDING-TOP: 0cm; BORDER-BOTTOM: #ece9d8; HEIGHT: 14.2pt" width="2%">
<p align="center"></p></td></tr>
<tr style="HEIGHT: 14.2pt">
<td style="BORDER-RIGHT: #ece9d8; PADDING-RIGHT: 2.85pt; BORDER-TOP: #ece9d8; PADDING-LEFT: 2.85pt; BACKGROUND: white; PADDING-BOTTOM: 0cm; BORDER-LEFT: #ece9d8; PADDING-TOP: 0cm; BORDER-BOTTOM: #ece9d8; HEIGHT: 14.2pt" width="2%">
<p align="center"></p></td>
<td style="BORDER-RIGHT: #ece9d8; PADDING-RIGHT: 2.85pt; BORDER-TOP: #ece9d8; PADDING-LEFT: 2.85pt; BACKGROUND: white; PADDING-BOTTOM: 0cm; BORDER-LEFT: #ece9d8; PADDING-TOP: 0cm; BORDER-BOTTOM: #ece9d8; HEIGHT: 14.2pt" width="3%">
<p align="center"></p></td>
<td style="BORDER-RIGHT: #ece9d8; PADDING-RIGHT: 2.85pt; BORDER-TOP: #ece9d8; PADDING-LEFT: 2.85pt; BACKGROUND: white; PADDING-BOTTOM: 0cm; BORDER-LEFT: #ece9d8; PADDING-TOP: 0cm; BORDER-BOTTOM: #ece9d8; HEIGHT: 14.2pt" width="3%">
<p align="center"></p></td>
<td style="BORDER-RIGHT: #ece9d8; PADDING-RIGHT: 2.85pt; BORDER-TOP: #ece9d8; PADDING-LEFT: 2.85pt; BACKGROUND: white; PADDING-BOTTOM: 0cm; BORDER-LEFT: #ece9d8; PADDING-TOP: 0cm; BORDER-BOTTOM: #ece9d8; HEIGHT: 14.2pt" width="3%">
<p align="center"></p></td>
<td style="BORDER-RIGHT: #ece9d8; PADDING-RIGHT: 2.85pt; BORDER-TOP: #ece9d8; PADDING-LEFT: 2.85pt; BACKGROUND: white; PADDING-BOTTOM: 0cm; BORDER-LEFT: #ece9d8; PADDING-TOP: 0cm; BORDER-BOTTOM: #ece9d8; HEIGHT: 14.2pt" width="3%">
<p align="center"></p></td>
<td style="BORDER-RIGHT: #ece9d8; PADDING-RIGHT: 2.85pt; BORDER-TOP: #ece9d8; PADDING-LEFT: 2.85pt; BACKGROUND: white; PADDING-BOTTOM: 0cm; BORDER-LEFT: #ece9d8; PADDING-TOP: 0cm; BORDER-BOTTOM: #ece9d8; HEIGHT: 14.2pt" width="3%">
<p align="center"></p></td>
<td style="BORDER-RIGHT: #ece9d8; PADDING-RIGHT: 2.85pt; BORDER-TOP: #ece9d8; PADDING-LEFT: 2.85pt; BACKGROUND: white; PADDING-BOTTOM: 0cm; BORDER-LEFT: #ece9d8; PADDING-TOP: 0cm; BORDER-BOTTOM: #ece9d8; HEIGHT: 14.2pt" width="3%">
<p align="center"></p></td>
<td style="BORDER-RIGHT: #ece9d8; PADDING-RIGHT: 2.85pt; BORDER-TOP: #ece9d8; PADDING-LEFT: 2.85pt; BACKGROUND: white; PADDING-BOTTOM: 0cm; BORDER-LEFT: #ece9d8; PADDING-TOP: 0cm; BORDER-BOTTOM: #ece9d8; HEIGHT: 14.2pt" width="3%">
<p align="center"></p></td>
<td style="BORDER-RIGHT: #ece9d8; PADDING-RIGHT: 2.85pt; BORDER-TOP: #ece9d8; PADDING-LEFT: 2.85pt; BACKGROUND: white; PADDING-BOTTOM: 0cm; BORDER-LEFT: #ece9d8; PADDING-TOP: 0cm; BORDER-BOTTOM: #ece9d8; HEIGHT: 14.2pt" width="1%">
<p align="center"></p></td>
<td style="BORDER-RIGHT: #ece9d8; PADDING-RIGHT: 2.85pt; BORDER-TOP: #ece9d8; PADDING-LEFT: 2.85pt; BACKGROUND: white; PADDING-BOTTOM: 0cm; BORDER-LEFT: #ece9d8; PADDING-TOP: 0cm; BORDER-BOTTOM: #ece9d8; HEIGHT: 14.2pt" width="3%">
<p align="center"></p></td>
<td style="BORDER-RIGHT: #ece9d8; PADDING-RIGHT: 2.85pt; BORDER-TOP: #ece9d8; PADDING-LEFT: 2.85pt; BACKGROUND: white; PADDING-BOTTOM: 0cm; BORDER-LEFT: #ece9d8; PADDING-TOP: 0cm; BORDER-BOTTOM: #ece9d8; HEIGHT: 14.2pt" width="1%">
<p align="center"></p></td>
<td style="BORDER-RIGHT: #ece9d8; PADDING-RIGHT: 2.85pt; BORDER-TOP: #ece9d8; PADDING-LEFT: 2.85pt; BACKGROUND: white; PADDING-BOTTOM: 0cm; BORDER-LEFT: #ece9d8; PADDING-TOP: 0cm; BORDER-BOTTOM: #ece9d8; HEIGHT: 14.2pt" width="3%">
<p align="center"></p></td>
<td style="BORDER-RIGHT: #ece9d8; PADDING-RIGHT: 2.85pt; BORDER-TOP: #ece9d8; PADDING-LEFT: 2.85pt; BACKGROUND: white; PADDING-BOTTOM: 0cm; BORDER-LEFT: #ece9d8; PADDING-TOP: 0cm; BORDER-BOTTOM: #ece9d8; HEIGHT: 14.2pt" width="3%">
<p align="center"></p></td>
<td style="BORDER-RIGHT: #ece9d8; PADDING-RIGHT: 2.85pt; BORDER-TOP: #ece9d8; PADDING-LEFT: 2.85pt; BACKGROUND: white; PADDING-BOTTOM: 0cm; BORDER-LEFT: #ece9d8; PADDING-TOP: 0cm; BORDER-BOTTOM: #ece9d8; HEIGHT: 14.2pt" width="3%">
<p align="center"></p></td>
<td style="BORDER-RIGHT: #ece9d8; PADDING-RIGHT: 2.85pt; BORDER-TOP: #ece9d8; PADDING-LEFT: 2.85pt; BACKGROUND: white; PADDING-BOTTOM: 0cm; BORDER-LEFT: #ece9d8; PADDING-TOP: 0cm; BORDER-BOTTOM: #ece9d8; HEIGHT: 14.2pt" width="3%">
<p align="center"></p></td>
<td style="BORDER-RIGHT: #ece9d8; PADDING-RIGHT: 2.85pt; BORDER-TOP: #ece9d8; PADDING-LEFT: 2.85pt; BACKGROUND: white; PADDING-BOTTOM: 0cm; BORDER-LEFT: #ece9d8; PADDING-TOP: 0cm; BORDER-BOTTOM: #ece9d8; HEIGHT: 14.2pt" width="3%">
<p align="center"></p></td>
<td style="BORDER-RIGHT: #ece9d8; PADDING-RIGHT: 2.85pt; BORDER-TOP: #ece9d8; PADDING-LEFT: 2.85pt; BACKGROUND: white; PADDING-BOTTOM: 0cm; BORDER-LEFT: #ece9d8; PADDING-TOP: 0cm; BORDER-BOTTOM: #ece9d8; HEIGHT: 14.2pt" width="3%">
<p align="center"></p></td>
<td style="BORDER-RIGHT: #ece9d8; PADDING-RIGHT: 2.85pt; BORDER-TOP: #ece9d8; PADDING-LEFT: 2.85pt; BACKGROUND: white; PADDING-BOTTOM: 0cm; BORDER-LEFT: #ece9d8; PADDING-TOP: 0cm; BORDER-BOTTOM: #ece9d8; HEIGHT: 14.2pt" width="1%">
<p align="center"></p></td>
<td style="BORDER-RIGHT: #ece9d8; PADDING-RIGHT: 2.85pt; BORDER-TOP: #ece9d8; PADDING-LEFT: 2.85pt; BACKGROUND: white; PADDING-BOTTOM: 0cm; BORDER-LEFT: #ece9d8; PADDING-TOP: 0cm; BORDER-BOTTOM: #ece9d8; HEIGHT: 14.2pt" width="3%">
<p align="center"></p></td>
<td style="BORDER-RIGHT: #ece9d8; PADDING-RIGHT: 2.85pt; BORDER-TOP: #ece9d8; PADDING-LEFT: 2.85pt; BACKGROUND: white; PADDING-BOTTOM: 0cm; BORDER-LEFT: #ece9d8; PADDING-TOP: 0cm; BORDER-BOTTOM: #ece9d8; HEIGHT: 14.2pt" width="1%">
<p align="center"></p></td>
<td style="BORDER-RIGHT: #ece9d8; PADDING-RIGHT: 2.85pt; BORDER-TOP: #ece9d8; PADDING-LEFT: 2.85pt; BACKGROUND: white; PADDING-BOTTOM: 0cm; BORDER-LEFT: #ece9d8; PADDING-TOP: 0cm; BORDER-BOTTOM: #ece9d8; HEIGHT: 14.2pt" width="3%">
<p align="center"></p></td>
<td style="BORDER-RIGHT: #ece9d8; PADDING-RIGHT: 2.85pt; BORDER-TOP: #ece9d8; PADDING-LEFT: 2.85pt; BACKGROUND: white; PADDING-BOTTOM: 0cm; BORDER-LEFT: #ece9d8; PADDING-TOP: 0cm; BORDER-BOTTOM: #ece9d8; HEIGHT: 14.2pt" width="3%">
<p align="center"></p></td>
<td style="BORDER-RIGHT: #ece9d8; PADDING-RIGHT: 2.85pt; BORDER-TOP: #ece9d8; PADDING-LEFT: 2.85pt; BACKGROUND: white; PADDING-BOTTOM: 0cm; BORDER-LEFT: #ece9d8; PADDING-TOP: 0cm; BORDER-BOTTOM: #ece9d8; HEIGHT: 14.2pt" width="3%">
<p align="center"></p></td>
<td style="BORDER-RIGHT: #ece9d8; PADDING-RIGHT: 2.85pt; BORDER-TOP: #ece9d8; PADDING-LEFT: 2.85pt; BACKGROUND: white; PADDING-BOTTOM: 0cm; BORDER-LEFT: #ece9d8; PADDING-TOP: 0cm; BORDER-BOTTOM: #ece9d8; HEIGHT: 14.2pt" width="3%">
<p align="center"> </p></td>
<td style="BORDER-RIGHT: #ece9d8; PADDING-RIGHT: 2.85pt; BORDER-TOP: #ece9d8; PADDING-LEFT: 2.85pt; BACKGROUND: white; PADDING-BOTTOM: 0cm; BORDER-LEFT: #ece9d8; PADDING-TOP: 0cm; BORDER-BOTTOM: #ece9d8; HEIGHT: 14.2pt" width="3%">
<p align="center"></p></td>
<td style="BORDER-RIGHT: #ece9d8; PADDING-RIGHT: 2.85pt; BORDER-TOP: #ece9d8; PADDING-LEFT: 2.85pt; BACKGROUND: white; PADDING-BOTTOM: 0cm; BORDER-LEFT: #ece9d8; PADDING-TOP: 0cm; BORDER-BOTTOM: #ece9d8; HEIGHT: 14.2pt" width="3%">
<p align="center"></p></td>
<td style="BORDER-RIGHT: windowtext 1pt solid; PADDING-RIGHT: 2.85pt; BORDER-TOP: #ece9d8; PADDING-LEFT: 2.85pt; BACKGROUND: white; PADDING-BOTTOM: 0cm; BORDER-LEFT: #ece9d8; PADDING-TOP: 0cm; BORDER-BOTTOM: #ece9d8; HEIGHT: 14.2pt" width="1%">
<p align="center"></p></td>
<td style="BORDER-RIGHT: #ece9d8; PADDING-RIGHT: 2.85pt; BORDER-TOP: #ece9d8; PADDING-LEFT: 2.85pt; BACKGROUND: white; PADDING-BOTTOM: 0cm; BORDER-LEFT: #ece9d8; PADDING-TOP: 0cm; BORDER-BOTTOM: #ece9d8; HEIGHT: 14.2pt" width="1%">
<p align="center"></p></td>
<td style="BORDER-RIGHT: windowtext 1pt solid; PADDING-RIGHT: 2.85pt; BORDER-TOP: windowtext 1pt solid; PADDING-LEFT: 2.85pt; BACKGROUND: white; PADDING-BOTTOM: 0cm; BORDER-LEFT: windowtext 1pt solid; PADDING-TOP: 0cm; BORDER-BOTTOM: windowtext 1pt solid; HEIGHT: 14.2pt" width="17%" colspan="6" rowspan="2">
<p align="center"><span style="FONT-WEIGHT: normal">Республиканский научный центр занятости и охраны труда</span></p></td></tr>
<tr style="HEIGHT: 14.2pt">
<td style="BORDER-RIGHT: #ece9d8; PADDING-RIGHT: 2.85pt; BORDER-TOP: #ece9d8; PADDING-LEFT: 2.85pt; BACKGROUND: white; PADDING-BOTTOM: 0cm; BORDER-LEFT: #ece9d8; PADDING-TOP: 0cm; BORDER-BOTTOM: #ece9d8; HEIGHT: 14.2pt" width="2%">
<p align="center"></p></td>
<td style="BORDER-RIGHT: #ece9d8; PADDING-RIGHT: 2.85pt; BORDER-TOP: #ece9d8; PADDING-LEFT: 2.85pt; BACKGROUND: white; PADDING-BOTTOM: 0cm; BORDER-LEFT: #ece9d8; PADDING-TOP: 0cm; BORDER-BOTTOM: #ece9d8; HEIGHT: 14.2pt" width="3%">
<p align="center"></p></td>
<td style="BORDER-RIGHT: #ece9d8; PADDING-RIGHT: 2.85pt; BORDER-TOP: #ece9d8; PADDING-LEFT: 2.85pt; BACKGROUND: white; PADDING-BOTTOM: 0cm; BORDER-LEFT: #ece9d8; PADDING-TOP: 0cm; BORDER-BOTTOM: #ece9d8; HEIGHT: 14.2pt" width="3%">
<p align="center"></p></td>
<td style="BORDER-RIGHT: #ece9d8; PADDING-RIGHT: 2.85pt; BORDER-TOP: #ece9d8; PADDING-LEFT: 2.85pt; BACKGROUND: white; PADDING-BOTTOM: 0cm; BORDER-LEFT: #ece9d8; PADDING-TOP: 0cm; BORDER-BOTTOM: #ece9d8; HEIGHT: 14.2pt" width="3%">
<p align="center"></p></td>
<td style="BORDER-RIGHT: #ece9d8; PADDING-RIGHT: 2.85pt; BORDER-TOP: #ece9d8; PADDING-LEFT: 2.85pt; BACKGROUND: white; PADDING-BOTTOM: 0cm; BORDER-LEFT: #ece9d8; PADDING-TOP: 0cm; BORDER-BOTTOM: #ece9d8; HEIGHT: 14.2pt" width="3%">
<p align="center"></p></td>
<td style="BORDER-RIGHT: #ece9d8; PADDING-RIGHT: 2.85pt; BORDER-TOP: #ece9d8; PADDING-LEFT: 2.85pt; BACKGROUND: white; PADDING-BOTTOM: 0cm; BORDER-LEFT: #ece9d8; PADDING-TOP: 0cm; BORDER-BOTTOM: #ece9d8; HEIGHT: 14.2pt" width="3%">
<p align="center"></p></td>
<td style="BORDER-RIGHT: #ece9d8; PADDING-RIGHT: 2.85pt; BORDER-TOP: #ece9d8; PADDING-LEFT: 2.85pt; BACKGROUND: white; PADDING-BOTTOM: 0cm; BORDER-LEFT: #ece9d8; PADDING-TOP: 0cm; BORDER-BOTTOM: #ece9d8; HEIGHT: 14.2pt" width="3%">
<p align="center"></p></td>
<td style="BORDER-RIGHT: #ece9d8; PADDING-RIGHT: 2.85pt; BORDER-TOP: #ece9d8; PADDING-LEFT: 2.85pt; BACKGROUND: white; PADDING-BOTTOM: 0cm; BORDER-LEFT: #ece9d8; PADDING-TOP: 0cm; BORDER-BOTTOM: #ece9d8; HEIGHT: 14.2pt" width="3%">
<p align="center"></p></td>
<td style="BORDER-RIGHT: #ece9d8; PADDING-RIGHT: 2.85pt; BORDER-TOP: #ece9d8; PADDING-LEFT: 2.85pt; BACKGROUND: white; PADDING-BOTTOM: 0cm; BORDER-LEFT: #ece9d8; PADDING-TOP: 0cm; BORDER-BOTTOM: #ece9d8; HEIGHT: 14.2pt" width="1%">
<p align="center"></p></td>
<td style="BORDER-RIGHT: #ece9d8; PADDING-RIGHT: 2.85pt; BORDER-TOP: #ece9d8; PADDING-LEFT: 2.85pt; BACKGROUND: white; PADDING-BOTTOM: 0cm; BORDER-LEFT: #ece9d8; PADDING-TOP: 0cm; BORDER-BOTTOM: #ece9d8; HEIGHT: 14.2pt" width="3%">
<p align="center"></p></td>
<td style="BORDER-RIGHT: #ece9d8; PADDING-RIGHT: 2.85pt; BORDER-TOP: #ece9d8; PADDING-LEFT: 2.85pt; BACKGROUND: white; PADDING-BOTTOM: 0cm; BORDER-LEFT: #ece9d8; PADDING-TOP: 0cm; BORDER-BOTTOM: #ece9d8; HEIGHT: 14.2pt" width="1%">
<p align="center"></p></td>
<td style="BORDER-RIGHT: #ece9d8; PADDING-RIGHT: 2.85pt; BORDER-TOP: #ece9d8; PADDING-LEFT: 2.85pt; BACKGROUND: white; PADDING-BOTTOM: 0cm; BORDER-LEFT: #ece9d8; PADDING-TOP: 0cm; BORDER-BOTTOM: #ece9d8; HEIGHT: 14.2pt" width="3%">
<p align="center"></p></td>
<td style="BORDER-RIGHT: #ece9d8; PADDING-RIGHT: 2.85pt; BORDER-TOP: #ece9d8; PADDING-LEFT: 2.85pt; BACKGROUND: white; PADDING-BOTTOM: 0cm; BORDER-LEFT: #ece9d8; PADDING-TOP: 0cm; BORDER-BOTTOM: #ece9d8; HEIGHT: 14.2pt" width="3%">
<p align="center"></p></td>
<td style="BORDER-RIGHT: #ece9d8; PADDING-RIGHT: 2.85pt; BORDER-TOP: #ece9d8; PADDING-LEFT: 2.85pt; BACKGROUND: white; PADDING-BOTTOM: 0cm; BORDER-LEFT: #ece9d8; PADDING-TOP: 0cm; BORDER-BOTTOM: #ece9d8; HEIGHT: 14.2pt" width="3%">
<p align="center"></p></td>
<td style="BORDER-RIGHT: #ece9d8; PADDING-RIGHT: 2.85pt; BORDER-TOP: #ece9d8; PADDING-LEFT: 2.85pt; BACKGROUND: white; PADDING-BOTTOM: 0cm; BORDER-LEFT: #ece9d8; PADDING-TOP: 0cm; BORDER-BOTTOM: #ece9d8; HEIGHT: 14.2pt" width="3%">
<p align="center"></p></td>
<td style="BORDER-RIGHT: #ece9d8; PADDING-RIGHT: 2.85pt; BORDER-TOP: #ece9d8; PADDING-LEFT: 2.85pt; BACKGROUND: white; PADDING-BOTTOM: 0cm; BORDER-LEFT: #ece9d8; PADDING-TOP: 0cm; BORDER-BOTTOM: #ece9d8; HEIGHT: 14.2pt" width="3%">
<p align="center"></p></td>
<td style="BORDER-RIGHT: #ece9d8; PADDING-RIGHT: 2.85pt; BORDER-TOP: #ece9d8; PADDING-LEFT: 2.85pt; BACKGROUND: white; PADDING-BOTTOM: 0cm; BORDER-LEFT: #ece9d8; PADDING-TOP: 0cm; BORDER-BOTTOM: #ece9d8; HEIGHT: 14.2pt" width="3%">
<p align="center"></p></td>
<td style="BORDER-RIGHT: #ece9d8; PADDING-RIGHT: 2.85pt; BORDER-TOP: #ece9d8; PADDING-LEFT: 2.85pt; BACKGROUND: white; PADDING-BOTTOM: 0cm; BORDER-LEFT: #ece9d8; PADDING-TOP: 0cm; BORDER-BOTTOM: #ece9d8; HEIGHT: 14.2pt" width="1%">
<p align="center"></p></td>
<td style="BORDER-RIGHT: #ece9d8; PADDING-RIGHT: 2.85pt; BORDER-TOP: #ece9d8; PADDING-LEFT: 2.85pt; BACKGROUND: white; PADDING-BOTTOM: 0cm; BORDER-LEFT: #ece9d8; PADDING-TOP: 0cm; BORDER-BOTTOM: #ece9d8; HEIGHT: 14.2pt" width="3%">
<p align="center"></p></td>
<td style="BORDER-RIGHT: #ece9d8; PADDING-RIGHT: 2.85pt; BORDER-TOP: #ece9d8; PADDING-LEFT: 2.85pt; BACKGROUND: white; PADDING-BOTTOM: 0cm; BORDER-LEFT: #ece9d8; PADDING-TOP: 0cm; BORDER-BOTTOM: #ece9d8; HEIGHT: 14.2pt" width="1%">
<p align="center"></p></td>
<td style="BORDER-RIGHT: #ece9d8; PADDING-RIGHT: 2.85pt; BORDER-TOP: #ece9d8; PADDING-LEFT: 2.85pt; BACKGROUND: white; PADDING-BOTTOM: 0cm; BORDER-LEFT: #ece9d8; PADDING-TOP: 0cm; BORDER-BOTTOM: #ece9d8; HEIGHT: 14.2pt" width="3%">
<p align="center"></p></td>
<td style="BORDER-RIGHT: #ece9d8; PADDING-RIGHT: 2.85pt; BORDER-TOP: #ece9d8; PADDING-LEFT: 2.85pt; BACKGROUND: white; PADDING-BOTTOM: 0cm; BORDER-LEFT: #ece9d8; PADDING-TOP: 0cm; BORDER-BOTTOM: #ece9d8; HEIGHT: 14.2pt" width="3%">
<p align="center"></p></td>
<td style="BORDER-RIGHT: #ece9d8; PADDING-RIGHT: 2.85pt; BORDER-TOP: #ece9d8; PADDING-LEFT: 2.85pt; BACKGROUND: white; PADDING-BOTTOM: 0cm; BORDER-LEFT: #ece9d8; PADDING-TOP: 0cm; BORDER-BOTTOM: #ece9d8; HEIGHT: 14.2pt" width="3%">
<p align="center"></p></td>
<td style="BORDER-RIGHT: #ece9d8; PADDING-RIGHT: 2.85pt; BORDER-TOP: #ece9d8; PADDING-LEFT: 2.85pt; BACKGROUND: white; PADDING-BOTTOM: 0cm; BORDER-LEFT: #ece9d8; PADDING-TOP: 0cm; BORDER-BOTTOM: #ece9d8; HEIGHT: 14.2pt" width="3%">
<p align="center"></p></td>
<td style="BORDER-RIGHT: #ece9d8; PADDING-RIGHT: 2.85pt; BORDER-TOP: #ece9d8; PADDING-LEFT: 2.85pt; BACKGROUND: white; PADDING-BOTTOM: 0cm; BORDER-LEFT: #ece9d8; PADDING-TOP: 0cm; BORDER-BOTTOM: #ece9d8; HEIGHT: 14.2pt" width="3%">
<p align="center"></p></td>
<td style="BORDER-RIGHT: #ece9d8; PADDING-RIGHT: 2.85pt; BORDER-TOP: #ece9d8; PADDING-LEFT: 2.85pt; BACKGROUND: white; PADDING-BOTTOM: 0cm; BORDER-LEFT: #ece9d8; PADDING-TOP: 0cm; BORDER-BOTTOM: #ece9d8; HEIGHT: 14.2pt" width="3%">
<p align="center"></p></td>
<td style="BORDER-RIGHT: #ece9d8; PADDING-RIGHT: 2.85pt; BORDER-TOP: #ece9d8; PADDING-LEFT: 2.85pt; BACKGROUND: white; PADDING-BOTTOM: 0cm; BORDER-LEFT: #ece9d8; PADDING-TOP: 0cm; BORDER-BOTTOM: #ece9d8; HEIGHT: 14.2pt" width="1%">
<p align="center"></p></td>
<td style="BORDER-RIGHT: #ece9d8; PADDING-RIGHT: 2.85pt; BORDER-TOP: windowtext 1pt solid; PADDING-LEFT: 2.85pt; BACKGROUND: white; PADDING-BOTTOM: 0cm; BORDER-LEFT: #ece9d8; PADDING-TOP: 0cm; BORDER-BOTTOM: #ece9d8; HEIGHT: 14.2pt" width="1%">
<p align="center"></p></td></tr>
<tr style="HEIGHT: 14.2pt">
<td style="BORDER-RIGHT: #ece9d8; PADDING-RIGHT: 2.85pt; BORDER-TOP: #ece9d8; PADDING-LEFT: 2.85pt; BACKGROUND: white; PADDING-BOTTOM: 0cm; BORDER-LEFT: #ece9d8; PADDING-TOP: 0cm; BORDER-BOTTOM: #ece9d8; HEIGHT: 14.2pt" width="2%">
<p align="center"></p></td>
<td style="BORDER-RIGHT: #ece9d8; PADDING-RIGHT: 2.85pt; BORDER-TOP: #ece9d8; PADDING-LEFT: 2.85pt; BACKGROUND: white; PADDING-BOTTOM: 0cm; BORDER-LEFT: #ece9d8; PADDING-TOP: 0cm; BORDER-BOTTOM: #ece9d8; HEIGHT: 14.2pt" width="3%">
<p align="center"></p></td>
<td style="BORDER-RIGHT: #ece9d8; PADDING-RIGHT: 2.85pt; BORDER-TOP: #ece9d8; PADDING-LEFT: 2.85pt; BACKGROUND: white; PADDING-BOTTOM: 0cm; BORDER-LEFT: #ece9d8; PADDING-TOP: 0cm; BORDER-BOTTOM: #ece9d8; HEIGHT: 14.2pt" width="3%">
<p align="center"></p></td>
<td style="BORDER-RIGHT: #ece9d8; PADDING-RIGHT: 2.85pt; BORDER-TOP: #ece9d8; PADDING-LEFT: 2.85pt; BACKGROUND: white; PADDING-BOTTOM: 0cm; BORDER-LEFT: #ece9d8; PADDING-TOP: 0cm; BORDER-BOTTOM: #ece9d8; HEIGHT: 14.2pt" width="3%">
<p align="center"></p></td>
<td style="BORDER-RIGHT: #ece9d8; PADDING-RIGHT: 2.85pt; BORDER-TOP: #ece9d8; PADDING-LEFT: 2.85pt; BACKGROUND: white; PADDING-BOTTOM: 0cm; BORDER-LEFT: #ece9d8; PADDING-TOP: 0cm; BORDER-BOTTOM: #ece9d8; HEIGHT: 14.2pt" width="3%">
<p align="center"></p></td>
<td style="BORDER-RIGHT: #ece9d8; PADDING-RIGHT: 2.85pt; BORDER-TOP: #ece9d8; PADDING-LEFT: 2.85pt; BACKGROUND: white; PADDING-BOTTOM: 0cm; BORDER-LEFT: #ece9d8; PADDING-TOP: 0cm; BORDER-BOTTOM: #ece9d8; HEIGHT: 14.2pt" width="3%">
<p align="center"></p></td>
<td style="BORDER-RIGHT: #ece9d8; PADDING-RIGHT: 2.85pt; BORDER-TOP: #ece9d8; PADDING-LEFT: 2.85pt; BACKGROUND: white; PADDING-BOTTOM: 0cm; BORDER-LEFT: #ece9d8; PADDING-TOP: 0cm; BORDER-BOTTOM: #ece9d8; HEIGHT: 14.2pt" width="3%">
<p align="center"></p></td>
<td style="BORDER-RIGHT: #ece9d8; PADDING-RIGHT: 2.85pt; BORDER-TOP: #ece9d8; PADDING-LEFT: 2.85pt; BACKGROUND: white; PADDING-BOTTOM: 0cm; BORDER-LEFT: #ece9d8; PADDING-TOP: 0cm; BORDER-BOTTOM: #ece9d8; HEIGHT: 14.2pt" width="3%">
<p align="center"></p></td>
<td style="BORDER-RIGHT: #ece9d8; PADDING-RIGHT: 2.85pt; BORDER-TOP: #ece9d8; PADDING-LEFT: 2.85pt; BACKGROUND: white; PADDING-BOTTOM: 0cm; BORDER-LEFT: #ece9d8; PADDING-TOP: 0cm; BORDER-BOTTOM: #ece9d8; HEIGHT: 14.2pt" width="1%">
<p align="center"></p></td>
<td style="BORDER-RIGHT: #ece9d8; PADDING-RIGHT: 2.85pt; BORDER-TOP: #ece9d8; PADDING-LEFT: 2.85pt; BACKGROUND: white; PADDING-BOTTOM: 0cm; BORDER-LEFT: #ece9d8; PADDING-TOP: 0cm; BORDER-BOTTOM: #ece9d8; HEIGHT: 14.2pt" width="3%">
<p align="center"></p></td>
<td style="BORDER-RIGHT: #ece9d8; PADDING-RIGHT: 2.85pt; BORDER-TOP: #ece9d8; PADDING-LEFT: 2.85pt; BACKGROUND: white; PADDING-BOTTOM: 0cm; BORDER-LEFT: #ece9d8; PADDING-TOP: 0cm; BORDER-BOTTOM: #ece9d8; HEIGHT: 14.2pt" width="1%">
<p align="center"></p></td>
<td style="BORDER-RIGHT: #ece9d8; PADDING-RIGHT: 2.85pt; BORDER-TOP: #ece9d8; PADDING-LEFT: 2.85pt; BACKGROUND: white; PADDING-BOTTOM: 0cm; BORDER-LEFT: #ece9d8; PADDING-TOP: 0cm; BORDER-BOTTOM: #ece9d8; HEIGHT: 14.2pt" width="3%">
<p align="center"></p></td>
<td style="BORDER-RIGHT: #ece9d8; PADDING-RIGHT: 2.85pt; BORDER-TOP: #ece9d8; PADDING-LEFT: 2.85pt; BACKGROUND: white; PADDING-BOTTOM: 0cm; BORDER-LEFT: #ece9d8; PADDING-TOP: 0cm; BORDER-BOTTOM: #ece9d8; HEIGHT: 14.2pt" width="3%">
<p align="center"></p></td>
<td style="BORDER-RIGHT: #ece9d8; PADDING-RIGHT: 2.85pt; BORDER-TOP: #ece9d8; PADDING-LEFT: 2.85pt; BACKGROUND: white; PADDING-BOTTOM: 0cm; BORDER-LEFT: #ece9d8; PADDING-TOP: 0cm; BORDER-BOTTOM: #ece9d8; HEIGHT: 14.2pt" width="3%">
<p align="center"></p></td>
<td style="BORDER-RIGHT: #ece9d8; PADDING-RIGHT: 2.85pt; BORDER-TOP: #ece9d8; PADDING-LEFT: 2.85pt; BACKGROUND: white; PADDING-BOTTOM: 0cm; BORDER-LEFT: #ece9d8; PADDING-TOP: 0cm; BORDER-BOTTOM: #ece9d8; HEIGHT: 14.2pt" width="3%">
<p align="center"></p></td>
<td style="BORDER-RIGHT: #ece9d8; PADDING-RIGHT: 2.85pt; BORDER-TOP: #ece9d8; PADDING-LEFT: 2.85pt; BACKGROUND: white; PADDING-BOTTOM: 0cm; BORDER-LEFT: #ece9d8; PADDING-TOP: 0cm; BORDER-BOTTOM: #ece9d8; HEIGHT: 14.2pt" width="3%">
<p align="center"></p></td>
<td style="BORDER-RIGHT: #ece9d8; PADDING-RIGHT: 2.85pt; BORDER-TOP: #ece9d8; PADDING-LEFT: 2.85pt; BACKGROUND: white; PADDING-BOTTOM: 0cm; BORDER-LEFT: #ece9d8; PADDING-TOP: 0cm; BORDER-BOTTOM: #ece9d8; HEIGHT: 14.2pt" width="3%">
<p align="center"></p></td>
<td style="BORDER-RIGHT: #ece9d8; PADDING-RIGHT: 2.85pt; BORDER-TOP: #ece9d8; PADDING-LEFT: 2.85pt; BACKGROUND: white; PADDING-BOTTOM: 0cm; BORDER-LEFT: #ece9d8; PADDING-TOP: 0cm; BORDER-BOTTOM: #ece9d8; HEIGHT: 14.2pt" width="1%">
<p align="center"></p></td>
<td style="BORDER-RIGHT: #ece9d8; PADDING-RIGHT: 2.85pt; BORDER-TOP: #ece9d8; PADDING-LEFT: 2.85pt; BACKGROUND: white; PADDING-BOTTOM: 0cm; BORDER-LEFT: #ece9d8; PADDING-TOP: 0cm; BORDER-BOTTOM: #ece9d8; HEIGHT: 14.2pt" width="3%">
<p align="center"></p></td>
<td style="BORDER-RIGHT: #ece9d8; PADDING-RIGHT: 2.85pt; BORDER-TOP: #ece9d8; PADDING-LEFT: 2.85pt; BACKGROUND: white; PADDING-BOTTOM: 0cm; BORDER-LEFT: #ece9d8; PADDING-TOP: 0cm; BORDER-BOTTOM: #ece9d8; HEIGHT: 14.2pt" width="1%">
<p align="center"></p></td>
<td style="BORDER-RIGHT: #ece9d8; PADDING-RIGHT: 2.85pt; BORDER-TOP: #ece9d8; PADDING-LEFT: 2.85pt; BACKGROUND: white; PADDING-BOTTOM: 0cm; BORDER-LEFT: #ece9d8; PADDING-TOP: 0cm; BORDER-BOTTOM: #ece9d8; HEIGHT: 14.2pt" width="3%">
<p align="center"></p></td>
<td style="BORDER-RIGHT: #ece9d8; PADDING-RIGHT: 2.85pt; BORDER-TOP: #ece9d8; PADDING-LEFT: 2.85pt; BACKGROUND: white; PADDING-BOTTOM: 0cm; BORDER-LEFT: #ece9d8; PADDING-TOP: 0cm; BORDER-BOTTOM: #ece9d8; HEIGHT: 14.2pt" width="3%">
<p align="center"></p></td>
<td style="BORDER-RIGHT: #ece9d8; PADDING-RIGHT: 2.85pt; BORDER-TOP: #ece9d8; PADDING-LEFT: 2.85pt; BACKGROUND: white; PADDING-BOTTOM: 0cm; BORDER-LEFT: #ece9d8; PADDING-TOP: 0cm; BORDER-BOTTOM: #ece9d8; HEIGHT: 14.2pt" width="3%">
<p align="center"></p></td>
<td style="BORDER-RIGHT: #ece9d8; PADDING-RIGHT: 2.85pt; BORDER-TOP: #ece9d8; PADDING-LEFT: 2.85pt; BACKGROUND: white; PADDING-BOTTOM: 0cm; BORDER-LEFT: #ece9d8; PADDING-TOP: 0cm; BORDER-BOTTOM: #ece9d8; HEIGHT: 14.2pt" width="3%">
<p align="center"></p></td>
<td style="BORDER-RIGHT: #ece9d8; PADDING-RIGHT: 2.85pt; BORDER-TOP: #ece9d8; PADDING-LEFT: 2.85pt; BACKGROUND: white; PADDING-BOTTOM: 0cm; BORDER-LEFT: #ece9d8; PADDING-TOP: 0cm; BORDER-BOTTOM: #ece9d8; HEIGHT: 14.2pt" width="3%">
<p align="center"></p></td>
<td style="BORDER-RIGHT: #ece9d8; PADDING-RIGHT: 2.85pt; BORDER-TOP: #ece9d8; PADDING-LEFT: 2.85pt; BACKGROUND: white; PADDING-BOTTOM: 0cm; BORDER-LEFT: #ece9d8; PADDING-TOP: 0cm; BORDER-BOTTOM: #ece9d8; HEIGHT: 14.2pt" width="3%">
<p align="center"></p></td>
<td style="BORDER-RIGHT: #ece9d8; PADDING-RIGHT: 2.85pt; BORDER-TOP: #ece9d8; PADDING-LEFT: 2.85pt; BACKGROUND: white; PADDING-BOTTOM: 0cm; BORDER-LEFT: #ece9d8; PADDING-TOP: 0cm; BORDER-BOTTOM: #ece9d8; HEIGHT: 14.2pt" width="1%">
<p align="center"></p></td>
<td style="BORDER-RIGHT: #ece9d8; PADDING-RIGHT: 2.85pt; BORDER-TOP: #ece9d8; PADDING-LEFT: 2.85pt; BACKGROUND: white; PADDING-BOTTOM: 0cm; BORDER-LEFT: #ece9d8; PADDING-TOP: 0cm; BORDER-BOTTOM: #ece9d8; HEIGHT: 14.2pt" width="1%">
<p align="center"></p></td>
<td style="BORDER-RIGHT: windowtext 1pt dashed; PADDING-RIGHT: 2.85pt; BORDER-TOP: #ece9d8; PADDING-LEFT: 2.85pt; BACKGROUND: white; PADDING-BOTTOM: 0cm; BORDER-LEFT: #ece9d8; PADDING-TOP: 0cm; BORDER-BOTTOM: #ece9d8; HEIGHT: 14.2pt" width="3%">
<p align="center"></p></td>
<td style="BORDER-RIGHT: #ece9d8; PADDING-RIGHT: 2.85pt; BORDER-TOP: #ece9d8; PADDING-LEFT: 2.85pt; BACKGROUND: white; PADDING-BOTTOM: 0cm; BORDER-LEFT: #ece9d8; PADDING-TOP: 0cm; BORDER-BOTTOM: #ece9d8; HEIGHT: 14.2pt" width="1%">
<p align="center"></p></td>
<td style="BORDER-RIGHT: #ece9d8; PADDING-RIGHT: 2.85pt; BORDER-TOP: #ece9d8; PADDING-LEFT: 2.85pt; BACKGROUND: white; PADDING-BOTTOM: 0cm; BORDER-LEFT: #ece9d8; PADDING-TOP: 0cm; BORDER-BOTTOM: windowtext 1pt dashed; HEIGHT: 14.2pt" width="3%">
<p align="center"></p></td>
<td style="BORDER-RIGHT: #ece9d8; PADDING-RIGHT: 2.85pt; BORDER-TOP: #ece9d8; PADDING-LEFT: 2.85pt; BACKGROUND: white; PADDING-BOTTOM: 0cm; BORDER-LEFT: #ece9d8; PADDING-TOP: 0cm; BORDER-BOTTOM: windowtext 1pt dashed; HEIGHT: 14.2pt" width="3%">
<p align="center"></p></td>
<td style="BORDER-RIGHT: #ece9d8; PADDING-RIGHT: 2.85pt; BORDER-TOP: #ece9d8; PADDING-LEFT: 2.85pt; BACKGROUND: white; PADDING-BOTTOM: 0cm; BORDER-LEFT: #ece9d8; PADDING-TOP: 0cm; BORDER-BOTTOM: windowtext 1pt dashed; HEIGHT: 14.2pt" width="3%">
<p align="center"></p></td>
<td style="BORDER-RIGHT: #ece9d8; PADDING-RIGHT: 2.85pt; BORDER-TOP: #ece9d8; PADDING-LEFT: 2.85pt; BACKGROUND: white; PADDING-BOTTOM: 0cm; BORDER-LEFT: #ece9d8; PADDING-TOP: 0cm; BORDER-BOTTOM: windowtext 1pt dashed; HEIGHT: 14.2pt" width="2%">
<p align="center"></p></td></tr>
<tr style="HEIGHT: 14.2pt">
<td style="BORDER-RIGHT: #ece9d8; PADDING-RIGHT: 2.85pt; BORDER-TOP: #ece9d8; PADDING-LEFT: 2.85pt; BACKGROUND: white; PADDING-BOTTOM: 0cm; BORDER-LEFT: #ece9d8; PADDING-TOP: 0cm; BORDER-BOTTOM: #ece9d8; HEIGHT: 14.2pt" width="2%">
<p align="center"></p></td>
<td style="BORDER-RIGHT: #ece9d8; PADDING-RIGHT: 2.85pt; BORDER-TOP: #ece9d8; PADDING-LEFT: 2.85pt; BACKGROUND: white; PADDING-BOTTOM: 0cm; BORDER-LEFT: #ece9d8; PADDING-TOP: 0cm; BORDER-BOTTOM: #ece9d8; HEIGHT: 14.2pt" width="3%">
<p align="center"></p></td>
<td style="BORDER-RIGHT: #ece9d8; PADDING-RIGHT: 2.85pt; BORDER-TOP: #ece9d8; PADDING-LEFT: 2.85pt; BACKGROUND: white; PADDING-BOTTOM: 0cm; BORDER-LEFT: #ece9d8; PADDING-TOP: 0cm; BORDER-BOTTOM: #ece9d8; HEIGHT: 14.2pt" width="3%">
<p align="center"></p></td>
<td style="BORDER-RIGHT: #ece9d8; PADDING-RIGHT: 2.85pt; BORDER-TOP: #ece9d8; PADDING-LEFT: 2.85pt; BACKGROUND: white; PADDING-BOTTOM: 0cm; BORDER-LEFT: #ece9d8; PADDING-TOP: 0cm; BORDER-BOTTOM: #ece9d8; HEIGHT: 14.2pt" width="3%">
<p align="center"></p></td>
<td style="BORDER-RIGHT: #ece9d8; PADDING-RIGHT: 2.85pt; BORDER-TOP: #ece9d8; PADDING-LEFT: 2.85pt; BACKGROUND: white; PADDING-BOTTOM: 0cm; BORDER-LEFT: #ece9d8; PADDING-TOP: 0cm; BORDER-BOTTOM: #ece9d8; HEIGHT: 14.2pt" width="3%">
<p align="center"></p></td>
<td style="BORDER-RIGHT: #ece9d8; PADDING-RIGHT: 2.85pt; BORDER-TOP: #ece9d8; PADDING-LEFT: 2.85pt; BACKGROUND: white; PADDING-BOTTOM: 0cm; BORDER-LEFT: #ece9d8; PADDING-TOP: 0cm; BORDER-BOTTOM: #ece9d8; HEIGHT: 14.2pt" width="3%">
<p align="center"></p></td>
<td style="BORDER-RIGHT: #ece9d8; PADDING-RIGHT: 2.85pt; BORDER-TOP: #ece9d8; PADDING-LEFT: 2.85pt; BACKGROUND: white; PADDING-BOTTOM: 0cm; BORDER-LEFT: #ece9d8; PADDING-TOP: 0cm; BORDER-BOTTOM: #ece9d8; HEIGHT: 14.2pt" width="3%">
<p align="center"></p></td>
<td style="BORDER-RIGHT: #ece9d8; PADDING-RIGHT: 2.85pt; BORDER-TOP: #ece9d8; PADDING-LEFT: 2.85pt; BACKGROUND: white; PADDING-BOTTOM: 0cm; BORDER-LEFT: #ece9d8; PADDING-TOP: 0cm; BORDER-BOTTOM: #ece9d8; HEIGHT: 14.2pt" width="3%">
<p align="center"></p></td>
<td style="BORDER-RIGHT: #ece9d8; PADDING-RIGHT: 2.85pt; BORDER-TOP: #ece9d8; PADDING-LEFT: 2.85pt; BACKGROUND: white; PADDING-BOTTOM: 0cm; BORDER-LEFT: #ece9d8; PADDING-TOP: 0cm; BORDER-BOTTOM: #ece9d8; HEIGHT: 14.2pt" width="1%">
<p align="center"></p></td>
<td style="BORDER-RIGHT: #ece9d8; PADDING-RIGHT: 2.85pt; BORDER-TOP: #ece9d8; PADDING-LEFT: 2.85pt; BACKGROUND: white; PADDING-BOTTOM: 0cm; BORDER-LEFT: #ece9d8; PADDING-TOP: 0cm; BORDER-BOTTOM: #ece9d8; HEIGHT: 14.2pt" width="3%">
<p align="center"></p></td>
<td style="BORDER-RIGHT: #ece9d8; PADDING-RIGHT: 2.85pt; BORDER-TOP: #ece9d8; PADDING-LEFT: 2.85pt; BACKGROUND: white; PADDING-BOTTOM: 0cm; BORDER-LEFT: #ece9d8; PADDING-TOP: 0cm; BORDER-BOTTOM: #ece9d8; HEIGHT: 14.2pt" width="1%">
<p align="center"></p></td>
<td style="BORDER-RIGHT: #ece9d8; PADDING-RIGHT: 2.85pt; BORDER-TOP: #ece9d8; PADDING-LEFT: 2.85pt; BACKGROUND: white; PADDING-BOTTOM: 0cm; BORDER-LEFT: #ece9d8; PADDING-TOP: 0cm; BORDER-BOTTOM: #ece9d8; HEIGHT: 14.2pt" width="3%">
<p align="center"></p></td>
<td style="BORDER-RIGHT: #ece9d8; PADDING-RIGHT: 2.85pt; BORDER-TOP: #ece9d8; PADDING-LEFT: 2.85pt; BACKGROUND: white; PADDING-BOTTOM: 0cm; BORDER-LEFT: #ece9d8; PADDING-TOP: 0cm; BORDER-BOTTOM: #ece9d8; HEIGHT: 14.2pt" width="3%">
<p align="center"></p></td>
<td style="BORDER-RIGHT: #ece9d8; PADDING-RIGHT: 2.85pt; BORDER-TOP: #ece9d8; PADDING-LEFT: 2.85pt; BACKGROUND: white; PADDING-BOTTOM: 0cm; BORDER-LEFT: #ece9d8; PADDING-TOP: 0cm; BORDER-BOTTOM: #ece9d8; HEIGHT: 14.2pt" width="3%">
<p align="center"></p></td>
<td style="BORDER-RIGHT: #ece9d8; PADDING-RIGHT: 2.85pt; BORDER-TOP: #ece9d8; PADDING-LEFT: 2.85pt; BACKGROUND: white; PADDING-BOTTOM: 0cm; BORDER-LEFT: #ece9d8; PADDING-TOP: 0cm; BORDER-BOTTOM: #ece9d8; HEIGHT: 14.2pt" width="3%">
<p align="center"></p></td>
<td style="BORDER-RIGHT: #ece9d8; PADDING-RIGHT: 2.85pt; BORDER-TOP: #ece9d8; PADDING-LEFT: 2.85pt; BACKGROUND: white; PADDING-BOTTOM: 0cm; BORDER-LEFT: #ece9d8; PADDING-TOP: 0cm; BORDER-BOTTOM: #ece9d8; HEIGHT: 14.2pt" width="3%">
<p align="center"></p></td>
<td style="BORDER-RIGHT: #ece9d8; PADDING-RIGHT: 2.85pt; BORDER-TOP: #ece9d8; PADDING-LEFT: 2.85pt; BACKGROUND: white; PADDING-BOTTOM: 0cm; BORDER-LEFT: #ece9d8; PADDING-TOP: 0cm; BORDER-BOTTOM: #ece9d8; HEIGHT: 14.2pt" width="3%">
<p align="center"></p></td>
<td style="BORDER-RIGHT: #ece9d8; PADDING-RIGHT: 2.85pt; BORDER-TOP: #ece9d8; PADDING-LEFT: 2.85pt; BACKGROUND: white; PADDING-BOTTOM: 0cm; BORDER-LEFT: #ece9d8; PADDING-TOP: 0cm; BORDER-BOTTOM: #ece9d8; HEIGHT: 14.2pt" width="1%">
<p align="center"></p></td>
<td style="BORDER-RIGHT: #ece9d8; PADDING-RIGHT: 2.85pt; BORDER-TOP: #ece9d8; PADDING-LEFT: 2.85pt; BACKGROUND: white; PADDING-BOTTOM: 0cm; BORDER-LEFT: #ece9d8; PADDING-TOP: 0cm; BORDER-BOTTOM: #ece9d8; HEIGHT: 14.2pt" width="3%">
<p align="center"></p></td>
<td style="BORDER-RIGHT: #ece9d8; PADDING-RIGHT: 2.85pt; BORDER-TOP: #ece9d8; PADDING-LEFT: 2.85pt; BACKGROUND: white; PADDING-BOTTOM: 0cm; BORDER-LEFT: #ece9d8; PADDING-TOP: 0cm; BORDER-BOTTOM: #ece9d8; HEIGHT: 14.2pt" width="1%">
<p align="center"></p></td>
<td style="BORDER-RIGHT: #ece9d8; PADDING-RIGHT: 2.85pt; BORDER-TOP: #ece9d8; PADDING-LEFT: 2.85pt; BACKGROUND: white; PADDING-BOTTOM: 0cm; BORDER-LEFT: #ece9d8; PADDING-TOP: 0cm; BORDER-BOTTOM: #ece9d8; HEIGHT: 14.2pt" width="3%">
<p align="center"></p></td>
<td style="BORDER-RIGHT: #ece9d8; PADDING-RIGHT: 2.85pt; BORDER-TOP: #ece9d8; PADDING-LEFT: 2.85pt; BACKGROUND: white; PADDING-BOTTOM: 0cm; BORDER-LEFT: #ece9d8; PADDING-TOP: 0cm; BORDER-BOTTOM: #ece9d8; HEIGHT: 14.2pt" width="3%">
<p align="center"></p></td>
<td style="BORDER-RIGHT: #ece9d8; PADDING-RIGHT: 2.85pt; BORDER-TOP: #ece9d8; PADDING-LEFT: 2.85pt; BACKGROUND: white; PADDING-BOTTOM: 0cm; BORDER-LEFT: #ece9d8; PADDING-TOP: 0cm; BORDER-BOTTOM: #ece9d8; HEIGHT: 14.2pt" width="3%">
<p align="center"></p></td>
<td style="BORDER-RIGHT: #ece9d8; PADDING-RIGHT: 2.85pt; BORDER-TOP: #ece9d8; PADDING-LEFT: 2.85pt; BACKGROUND: white; PADDING-BOTTOM: 0cm; BORDER-LEFT: #ece9d8; PADDING-TOP: 0cm; BORDER-BOTTOM: #ece9d8; HEIGHT: 14.2pt" width="3%">
<p align="center"></p></td>
<td style="BORDER-RIGHT: #ece9d8; PADDING-RIGHT: 2.85pt; BORDER-TOP: #ece9d8; PADDING-LEFT: 2.85pt; BACKGROUND: white; PADDING-BOTTOM: 0cm; BORDER-LEFT: #ece9d8; PADDING-TOP: 0cm; BORDER-BOTTOM: #ece9d8; HEIGHT: 14.2pt" width="3%">
<p align="center"></p></td>
<td style="BORDER-RIGHT: #ece9d8; PADDING-RIGHT: 2.85pt; BORDER-TOP: #ece9d8; PADDING-LEFT: 2.85pt; BACKGROUND: white; PADDING-BOTTOM: 0cm; BORDER-LEFT: #ece9d8; PADDING-TOP: 0cm; BORDER-BOTTOM: #ece9d8; HEIGHT: 14.2pt" width="3%">
<p align="center"></p></td>
<td style="BORDER-RIGHT: #ece9d8; PADDING-RIGHT: 2.85pt; BORDER-TOP: #ece9d8; PADDING-LEFT: 2.85pt; BACKGROUND: white; PADDING-BOTTOM: 0cm; BORDER-LEFT: #ece9d8; PADDING-TOP: 0cm; BORDER-BOTTOM: #ece9d8; HEIGHT: 14.2pt" width="1%">
<p align="center"></p></td>
<td style="BORDER-RIGHT: #ece9d8; PADDING-RIGHT: 2.85pt; BORDER-TOP: #ece9d8; PADDING-LEFT: 2.85pt; BACKGROUND: white; PADDING-BOTTOM: 0cm; BORDER-LEFT: #ece9d8; PADDING-TOP: 0cm; BORDER-BOTTOM: #ece9d8; HEIGHT: 14.2pt" width="1%">
<p align="center"></p></td>
<td style="BORDER-RIGHT: windowtext 1pt dashed; PADDING-RIGHT: 2.85pt; BORDER-TOP: #ece9d8; PADDING-LEFT: 2.85pt; BACKGROUND: white; PADDING-BOTTOM: 0cm; BORDER-LEFT: #ece9d8; PADDING-TOP: 0cm; BORDER-BOTTOM: #ece9d8; HEIGHT: 14.2pt" width="3%">
<p align="center"></p></td>
<td style="BORDER-RIGHT: windowtext 1pt dashed; PADDING-RIGHT: 2.85pt; BORDER-TOP: #ece9d8; PADDING-LEFT: 2.85pt; BACKGROUND: white; PADDING-BOTTOM: 0cm; BORDER-LEFT: #ece9d8; PADDING-TOP: 0cm; BORDER-BOTTOM: #ece9d8; HEIGHT: 14.2pt" width="1%">
<p align="center"></p></td>
<td style="BORDER-RIGHT: windowtext 1pt dashed; PADDING-RIGHT: 2.85pt; BORDER-TOP: #ece9d8; PADDING-LEFT: 2.85pt; BACKGROUND: white; PADDING-BOTTOM: 0cm; BORDER-LEFT: #ece9d8; PADDING-TOP: 0cm; BORDER-BOTTOM: windowtext 1pt dashed; HEIGHT: 14.2pt" width="12%" colspan="4" rowspan="3">
<p align="center"><span style="FONT-WEIGHT: normal">ООО «Информационно-компьютерный центр «Mexnat.uz»**</span></p></td></tr>
<tr style="HEIGHT: 14.2pt">
<td style="BORDER-RIGHT: #ece9d8; PADDING-RIGHT: 2.85pt; BORDER-TOP: #ece9d8; PADDING-LEFT: 2.85pt; BACKGROUND: white; PADDING-BOTTOM: 0cm; BORDER-LEFT: #ece9d8; PADDING-TOP: 0cm; BORDER-BOTTOM: #ece9d8; HEIGHT: 14.2pt" width="2%">
<p align="center"></p></td>
<td style="BORDER-RIGHT: #ece9d8; PADDING-RIGHT: 2.85pt; BORDER-TOP: #ece9d8; PADDING-LEFT: 2.85pt; BACKGROUND: white; PADDING-BOTTOM: 0cm; BORDER-LEFT: #ece9d8; PADDING-TOP: 0cm; BORDER-BOTTOM: #ece9d8; HEIGHT: 14.2pt" width="3%">
<p align="center"></p></td>
<td style="BORDER-RIGHT: #ece9d8; PADDING-RIGHT: 2.85pt; BORDER-TOP: #ece9d8; PADDING-LEFT: 2.85pt; BACKGROUND: white; PADDING-BOTTOM: 0cm; BORDER-LEFT: #ece9d8; PADDING-TOP: 0cm; BORDER-BOTTOM: #ece9d8; HEIGHT: 14.2pt" width="3%">
<p align="center"></p></td>
<td style="BORDER-RIGHT: #ece9d8; PADDING-RIGHT: 2.85pt; BORDER-TOP: #ece9d8; PADDING-LEFT: 2.85pt; BACKGROUND: white; PADDING-BOTTOM: 0cm; BORDER-LEFT: #ece9d8; PADDING-TOP: 0cm; BORDER-BOTTOM: #ece9d8; HEIGHT: 14.2pt" width="3%">
<p align="center"></p></td>
<td style="BORDER-RIGHT: #ece9d8; PADDING-RIGHT: 2.85pt; BORDER-TOP: #ece9d8; PADDING-LEFT: 2.85pt; BACKGROUND: white; PADDING-BOTTOM: 0cm; BORDER-LEFT: #ece9d8; PADDING-TOP: 0cm; BORDER-BOTTOM: #ece9d8; HEIGHT: 14.2pt" width="3%">
<p align="center"></p></td>
<td style="BORDER-RIGHT: #ece9d8; PADDING-RIGHT: 2.85pt; BORDER-TOP: #ece9d8; PADDING-LEFT: 2.85pt; BACKGROUND: white; PADDING-BOTTOM: 0cm; BORDER-LEFT: #ece9d8; PADDING-TOP: 0cm; BORDER-BOTTOM: #ece9d8; HEIGHT: 14.2pt" width="3%">
<p align="center"></p></td>
<td style="BORDER-RIGHT: #ece9d8; PADDING-RIGHT: 2.85pt; BORDER-TOP: #ece9d8; PADDING-LEFT: 2.85pt; BACKGROUND: white; PADDING-BOTTOM: 0cm; BORDER-LEFT: #ece9d8; PADDING-TOP: 0cm; BORDER-BOTTOM: #ece9d8; HEIGHT: 14.2pt" width="3%">
<p align="center"></p></td>
<td style="BORDER-RIGHT: #ece9d8; PADDING-RIGHT: 2.85pt; BORDER-TOP: #ece9d8; PADDING-LEFT: 2.85pt; BACKGROUND: white; PADDING-BOTTOM: 0cm; BORDER-LEFT: #ece9d8; PADDING-TOP: 0cm; BORDER-BOTTOM: #ece9d8; HEIGHT: 14.2pt" width="3%">
<p align="center"></p></td>
<td style="BORDER-RIGHT: #ece9d8; PADDING-RIGHT: 2.85pt; BORDER-TOP: #ece9d8; PADDING-LEFT: 2.85pt; BACKGROUND: white; PADDING-BOTTOM: 0cm; BORDER-LEFT: #ece9d8; PADDING-TOP: 0cm; BORDER-BOTTOM: #ece9d8; HEIGHT: 14.2pt" width="1%">
<p align="center"></p></td>
<td style="BORDER-RIGHT: #ece9d8; PADDING-RIGHT: 2.85pt; BORDER-TOP: #ece9d8; PADDING-LEFT: 2.85pt; BACKGROUND: white; PADDING-BOTTOM: 0cm; BORDER-LEFT: #ece9d8; PADDING-TOP: 0cm; BORDER-BOTTOM: #ece9d8; HEIGHT: 14.2pt" width="3%">
<p align="center"></p></td>
<td style="BORDER-RIGHT: #ece9d8; PADDING-RIGHT: 2.85pt; BORDER-TOP: #ece9d8; PADDING-LEFT: 2.85pt; BACKGROUND: white; PADDING-BOTTOM: 0cm; BORDER-LEFT: #ece9d8; PADDING-TOP: 0cm; BORDER-BOTTOM: #ece9d8; HEIGHT: 14.2pt" width="1%">
<p align="center"></p></td>
<td style="BORDER-RIGHT: #ece9d8; PADDING-RIGHT: 2.85pt; BORDER-TOP: #ece9d8; PADDING-LEFT: 2.85pt; BACKGROUND: white; PADDING-BOTTOM: 0cm; BORDER-LEFT: #ece9d8; PADDING-TOP: 0cm; BORDER-BOTTOM: #ece9d8; HEIGHT: 14.2pt" width="3%">
<p align="center"></p></td>
<td style="BORDER-RIGHT: #ece9d8; PADDING-RIGHT: 2.85pt; BORDER-TOP: #ece9d8; PADDING-LEFT: 2.85pt; BACKGROUND: white; PADDING-BOTTOM: 0cm; BORDER-LEFT: #ece9d8; PADDING-TOP: 0cm; BORDER-BOTTOM: #ece9d8; HEIGHT: 14.2pt" width="3%">
<p align="center"></p></td>
<td style="BORDER-RIGHT: #ece9d8; PADDING-RIGHT: 2.85pt; BORDER-TOP: #ece9d8; PADDING-LEFT: 2.85pt; BACKGROUND: white; PADDING-BOTTOM: 0cm; BORDER-LEFT: #ece9d8; PADDING-TOP: 0cm; BORDER-BOTTOM: #ece9d8; HEIGHT: 14.2pt" width="3%">
<p align="center"></p></td>
<td style="BORDER-RIGHT: #ece9d8; PADDING-RIGHT: 2.85pt; BORDER-TOP: #ece9d8; PADDING-LEFT: 2.85pt; BACKGROUND: white; PADDING-BOTTOM: 0cm; BORDER-LEFT: #ece9d8; PADDING-TOP: 0cm; BORDER-BOTTOM: #ece9d8; HEIGHT: 14.2pt" width="3%">
<p align="center"></p></td>
<td style="BORDER-RIGHT: #ece9d8; PADDING-RIGHT: 2.85pt; BORDER-TOP: #ece9d8; PADDING-LEFT: 2.85pt; BACKGROUND: white; PADDING-BOTTOM: 0cm; BORDER-LEFT: #ece9d8; PADDING-TOP: 0cm; BORDER-BOTTOM: #ece9d8; HEIGHT: 14.2pt" width="3%">
<p align="center"></p></td>
<td style="BORDER-RIGHT: #ece9d8; PADDING-RIGHT: 2.85pt; BORDER-TOP: #ece9d8; PADDING-LEFT: 2.85pt; BACKGROUND: white; PADDING-BOTTOM: 0cm; BORDER-LEFT: #ece9d8; PADDING-TOP: 0cm; BORDER-BOTTOM: #ece9d8; HEIGHT: 14.2pt" width="3%">
<p align="center"></p></td>
<td style="BORDER-RIGHT: #ece9d8; PADDING-RIGHT: 2.85pt; BORDER-TOP: #ece9d8; PADDING-LEFT: 2.85pt; BACKGROUND: white; PADDING-BOTTOM: 0cm; BORDER-LEFT: #ece9d8; PADDING-TOP: 0cm; BORDER-BOTTOM: #ece9d8; HEIGHT: 14.2pt" width="1%">
<p align="center"></p></td>
<td style="BORDER-RIGHT: #ece9d8; PADDING-RIGHT: 2.85pt; BORDER-TOP: #ece9d8; PADDING-LEFT: 2.85pt; BACKGROUND: white; PADDING-BOTTOM: 0cm; BORDER-LEFT: #ece9d8; PADDING-TOP: 0cm; BORDER-BOTTOM: #ece9d8; HEIGHT: 14.2pt" width="3%">
<p align="center"></p></td>
<td style="BORDER-RIGHT: #ece9d8; PADDING-RIGHT: 2.85pt; BORDER-TOP: #ece9d8; PADDING-LEFT: 2.85pt; BACKGROUND: white; PADDING-BOTTOM: 0cm; BORDER-LEFT: #ece9d8; PADDING-TOP: 0cm; BORDER-BOTTOM: #ece9d8; HEIGHT: 14.2pt" width="1%">
<p align="center"></p></td>
<td style="BORDER-RIGHT: #ece9d8; PADDING-RIGHT: 2.85pt; BORDER-TOP: #ece9d8; PADDING-LEFT: 2.85pt; BACKGROUND: white; PADDING-BOTTOM: 0cm; BORDER-LEFT: #ece9d8; PADDING-TOP: 0cm; BORDER-BOTTOM: #ece9d8; HEIGHT: 14.2pt" width="3%">
<p align="center"></p></td>
<td style="BORDER-RIGHT: #ece9d8; PADDING-RIGHT: 2.85pt; BORDER-TOP: #ece9d8; PADDING-LEFT: 2.85pt; BACKGROUND: white; PADDING-BOTTOM: 0cm; BORDER-LEFT: #ece9d8; PADDING-TOP: 0cm; BORDER-BOTTOM: #ece9d8; HEIGHT: 14.2pt" width="3%">
<p align="center"></p></td>
<td style="BORDER-RIGHT: #ece9d8; PADDING-RIGHT: 2.85pt; BORDER-TOP: #ece9d8; PADDING-LEFT: 2.85pt; BACKGROUND: white; PADDING-BOTTOM: 0cm; BORDER-LEFT: #ece9d8; PADDING-TOP: 0cm; BORDER-BOTTOM: #ece9d8; HEIGHT: 14.2pt" width="3%">
<p align="center"></p></td>
<td style="BORDER-RIGHT: #ece9d8; PADDING-RIGHT: 2.85pt; BORDER-TOP: #ece9d8; PADDING-LEFT: 2.85pt; BACKGROUND: white; PADDING-BOTTOM: 0cm; BORDER-LEFT: #ece9d8; PADDING-TOP: 0cm; BORDER-BOTTOM: #ece9d8; HEIGHT: 14.2pt" width="3%">
<p align="center"></p></td>
<td style="BORDER-RIGHT: #ece9d8; PADDING-RIGHT: 2.85pt; BORDER-TOP: #ece9d8; PADDING-LEFT: 2.85pt; BACKGROUND: white; PADDING-BOTTOM: 0cm; BORDER-LEFT: #ece9d8; PADDING-TOP: 0cm; BORDER-BOTTOM: #ece9d8; HEIGHT: 14.2pt" width="3%">
<p align="center"></p></td>
<td style="BORDER-RIGHT: #ece9d8; PADDING-RIGHT: 2.85pt; BORDER-TOP: #ece9d8; PADDING-LEFT: 2.85pt; BACKGROUND: white; PADDING-BOTTOM: 0cm; BORDER-LEFT: #ece9d8; PADDING-TOP: 0cm; BORDER-BOTTOM: #ece9d8; HEIGHT: 14.2pt" width="3%">
<p align="center"></p></td>
<td style="BORDER-RIGHT: #ece9d8; PADDING-RIGHT: 2.85pt; BORDER-TOP: #ece9d8; PADDING-LEFT: 2.85pt; BACKGROUND: white; PADDING-BOTTOM: 0cm; BORDER-LEFT: #ece9d8; PADDING-TOP: 0cm; BORDER-BOTTOM: #ece9d8; HEIGHT: 14.2pt" width="1%">
<p align="center"></p></td>
<td style="BORDER-RIGHT: #ece9d8; PADDING-RIGHT: 2.85pt; BORDER-TOP: #ece9d8; PADDING-LEFT: 2.85pt; BACKGROUND: white; PADDING-BOTTOM: 0cm; BORDER-LEFT: #ece9d8; PADDING-TOP: 0cm; BORDER-BOTTOM: #ece9d8; HEIGHT: 14.2pt" width="1%">
<p align="center"></p></td>
<td style="BORDER-RIGHT: windowtext 1pt dashed; PADDING-RIGHT: 2.85pt; BORDER-TOP: #ece9d8; PADDING-LEFT: 2.85pt; BACKGROUND: white; PADDING-BOTTOM: 0cm; BORDER-LEFT: #ece9d8; PADDING-TOP: 0cm; BORDER-BOTTOM: #ece9d8; HEIGHT: 14.2pt" width="3%">
<p align="center"></p></td>
<td style="BORDER-RIGHT: windowtext 1pt dashed; PADDING-RIGHT: 2.85pt; BORDER-TOP: #ece9d8; PADDING-LEFT: 2.85pt; BACKGROUND: white; PADDING-BOTTOM: 0cm; BORDER-LEFT: #ece9d8; PADDING-TOP: 0cm; BORDER-BOTTOM: windowtext 1pt dashed; HEIGHT: 14.2pt" width="1%">
<p align="center"></p></td></tr>
<tr style="HEIGHT: 14.2pt">
<td style="BORDER-RIGHT: #ece9d8; PADDING-RIGHT: 2.85pt; BORDER-TOP: #ece9d8; PADDING-LEFT: 2.85pt; BACKGROUND: white; PADDING-BOTTOM: 0cm; BORDER-LEFT: #ece9d8; PADDING-TOP: 0cm; BORDER-BOTTOM: #ece9d8; HEIGHT: 14.2pt" width="2%">
<p align="center"></p></td>
<td style="BORDER-RIGHT: #ece9d8; PADDING-RIGHT: 2.85pt; BORDER-TOP: #ece9d8; PADDING-LEFT: 2.85pt; BACKGROUND: white; PADDING-BOTTOM: 0cm; BORDER-LEFT: #ece9d8; PADDING-TOP: 0cm; BORDER-BOTTOM: #ece9d8; HEIGHT: 14.2pt" width="3%">
<p align="center"></p></td>
<td style="BORDER-RIGHT: #ece9d8; PADDING-RIGHT: 2.85pt; BORDER-TOP: #ece9d8; PADDING-LEFT: 2.85pt; BACKGROUND: white; PADDING-BOTTOM: 0cm; BORDER-LEFT: #ece9d8; PADDING-TOP: 0cm; BORDER-BOTTOM: #ece9d8; HEIGHT: 14.2pt" width="3%">
<p align="center"></p></td>
<td style="BORDER-RIGHT: #ece9d8; PADDING-RIGHT: 2.85pt; BORDER-TOP: #ece9d8; PADDING-LEFT: 2.85pt; BACKGROUND: white; PADDING-BOTTOM: 0cm; BORDER-LEFT: #ece9d8; PADDING-TOP: 0cm; BORDER-BOTTOM: #ece9d8; HEIGHT: 14.2pt" width="3%">
<p align="center"></p></td>
<td style="BORDER-RIGHT: #ece9d8; PADDING-RIGHT: 2.85pt; BORDER-TOP: #ece9d8; PADDING-LEFT: 2.85pt; BACKGROUND: white; PADDING-BOTTOM: 0cm; BORDER-LEFT: #ece9d8; PADDING-TOP: 0cm; BORDER-BOTTOM: #ece9d8; HEIGHT: 14.2pt" width="3%">
<p align="center"></p></td>
<td style="BORDER-RIGHT: #ece9d8; PADDING-RIGHT: 2.85pt; BORDER-TOP: #ece9d8; PADDING-LEFT: 2.85pt; BACKGROUND: white; PADDING-BOTTOM: 0cm; BORDER-LEFT: #ece9d8; PADDING-TOP: 0cm; BORDER-BOTTOM: #ece9d8; HEIGHT: 14.2pt" width="3%">
<p align="center"></p></td>
<td style="BORDER-RIGHT: #ece9d8; PADDING-RIGHT: 2.85pt; BORDER-TOP: #ece9d8; PADDING-LEFT: 2.85pt; BACKGROUND: white; PADDING-BOTTOM: 0cm; BORDER-LEFT: #ece9d8; PADDING-TOP: 0cm; BORDER-BOTTOM: #ece9d8; HEIGHT: 14.2pt" width="3%">
<p align="center"></p></td>
<td style="BORDER-RIGHT: #ece9d8; PADDING-RIGHT: 2.85pt; BORDER-TOP: #ece9d8; PADDING-LEFT: 2.85pt; BACKGROUND: white; PADDING-BOTTOM: 0cm; BORDER-LEFT: #ece9d8; PADDING-TOP: 0cm; BORDER-BOTTOM: #ece9d8; HEIGHT: 14.2pt" width="3%">
<p align="center"></p></td>
<td style="BORDER-RIGHT: #ece9d8; PADDING-RIGHT: 2.85pt; BORDER-TOP: #ece9d8; PADDING-LEFT: 2.85pt; BACKGROUND: white; PADDING-BOTTOM: 0cm; BORDER-LEFT: #ece9d8; PADDING-TOP: 0cm; BORDER-BOTTOM: #ece9d8; HEIGHT: 14.2pt" width="1%">
<p align="center"></p></td>
<td style="BORDER-RIGHT: #ece9d8; PADDING-RIGHT: 2.85pt; BORDER-TOP: #ece9d8; PADDING-LEFT: 2.85pt; BACKGROUND: white; PADDING-BOTTOM: 0cm; BORDER-LEFT: #ece9d8; PADDING-TOP: 0cm; BORDER-BOTTOM: #ece9d8; HEIGHT: 14.2pt" width="3%">
<p align="center"></p></td>
<td style="BORDER-RIGHT: #ece9d8; PADDING-RIGHT: 2.85pt; BORDER-TOP: #ece9d8; PADDING-LEFT: 2.85pt; BACKGROUND: white; PADDING-BOTTOM: 0cm; BORDER-LEFT: #ece9d8; PADDING-TOP: 0cm; BORDER-BOTTOM: #ece9d8; HEIGHT: 14.2pt" width="1%">
<p align="center"></p></td>
<td style="BORDER-RIGHT: #ece9d8; PADDING-RIGHT: 2.85pt; BORDER-TOP: #ece9d8; PADDING-LEFT: 2.85pt; BACKGROUND: white; PADDING-BOTTOM: 0cm; BORDER-LEFT: #ece9d8; PADDING-TOP: 0cm; BORDER-BOTTOM: #ece9d8; HEIGHT: 14.2pt" width="3%">
<p align="center"></p></td>
<td style="BORDER-RIGHT: #ece9d8; PADDING-RIGHT: 2.85pt; BORDER-TOP: #ece9d8; PADDING-LEFT: 2.85pt; BACKGROUND: white; PADDING-BOTTOM: 0cm; BORDER-LEFT: #ece9d8; PADDING-TOP: 0cm; BORDER-BOTTOM: #ece9d8; HEIGHT: 14.2pt" width="3%">
<p align="center"></p></td>
<td style="BORDER-RIGHT: #ece9d8; PADDING-RIGHT: 2.85pt; BORDER-TOP: #ece9d8; PADDING-LEFT: 2.85pt; BACKGROUND: white; PADDING-BOTTOM: 0cm; BORDER-LEFT: #ece9d8; PADDING-TOP: 0cm; BORDER-BOTTOM: #ece9d8; HEIGHT: 14.2pt" width="3%">
<p align="center"></p></td>
<td style="BORDER-RIGHT: #ece9d8; PADDING-RIGHT: 2.85pt; BORDER-TOP: #ece9d8; PADDING-LEFT: 2.85pt; BACKGROUND: white; PADDING-BOTTOM: 0cm; BORDER-LEFT: #ece9d8; PADDING-TOP: 0cm; BORDER-BOTTOM: #ece9d8; HEIGHT: 14.2pt" width="3%">
<p align="center"></p></td>
<td style="BORDER-RIGHT: #ece9d8; PADDING-RIGHT: 2.85pt; BORDER-TOP: #ece9d8; PADDING-LEFT: 2.85pt; BACKGROUND: white; PADDING-BOTTOM: 0cm; BORDER-LEFT: #ece9d8; PADDING-TOP: 0cm; BORDER-BOTTOM: #ece9d8; HEIGHT: 14.2pt" width="3%">
<p align="center"></p></td>
<td style="BORDER-RIGHT: #ece9d8; PADDING-RIGHT: 2.85pt; BORDER-TOP: #ece9d8; PADDING-LEFT: 2.85pt; BACKGROUND: white; PADDING-BOTTOM: 0cm; BORDER-LEFT: #ece9d8; PADDING-TOP: 0cm; BORDER-BOTTOM: #ece9d8; HEIGHT: 14.2pt" width="3%">
<p align="center"></p></td>
<td style="BORDER-RIGHT: #ece9d8; PADDING-RIGHT: 2.85pt; BORDER-TOP: #ece9d8; PADDING-LEFT: 2.85pt; BACKGROUND: white; PADDING-BOTTOM: 0cm; BORDER-LEFT: #ece9d8; PADDING-TOP: 0cm; BORDER-BOTTOM: #ece9d8; HEIGHT: 14.2pt" width="1%">
<p align="center"></p></td>
<td style="BORDER-RIGHT: #ece9d8; PADDING-RIGHT: 2.85pt; BORDER-TOP: #ece9d8; PADDING-LEFT: 2.85pt; BACKGROUND: white; PADDING-BOTTOM: 0cm; BORDER-LEFT: #ece9d8; PADDING-TOP: 0cm; BORDER-BOTTOM: #ece9d8; HEIGHT: 14.2pt" width="3%">
<p align="center"></p></td>
<td style="BORDER-RIGHT: #ece9d8; PADDING-RIGHT: 2.85pt; BORDER-TOP: #ece9d8; PADDING-LEFT: 2.85pt; BACKGROUND: white; PADDING-BOTTOM: 0cm; BORDER-LEFT: #ece9d8; PADDING-TOP: 0cm; BORDER-BOTTOM: #ece9d8; HEIGHT: 14.2pt" width="1%">
<p align="center"> </p></td>
<td style="BORDER-RIGHT: #ece9d8; PADDING-RIGHT: 2.85pt; BORDER-TOP: #ece9d8; PADDING-LEFT: 2.85pt; BACKGROUND: white; PADDING-BOTTOM: 0cm; BORDER-LEFT: #ece9d8; PADDING-TOP: 0cm; BORDER-BOTTOM: #ece9d8; HEIGHT: 14.2pt" width="3%">
<p align="center"></p></td>
<td style="BORDER-RIGHT: #ece9d8; PADDING-RIGHT: 2.85pt; BORDER-TOP: #ece9d8; PADDING-LEFT: 2.85pt; BACKGROUND: white; PADDING-BOTTOM: 0cm; BORDER-LEFT: #ece9d8; PADDING-TOP: 0cm; BORDER-BOTTOM: #ece9d8; HEIGHT: 14.2pt" width="3%">
<p align="center"></p></td>
<td style="BORDER-RIGHT: #ece9d8; PADDING-RIGHT: 2.85pt; BORDER-TOP: #ece9d8; PADDING-LEFT: 2.85pt; BACKGROUND: white; PADDING-BOTTOM: 0cm; BORDER-LEFT: #ece9d8; PADDING-TOP: 0cm; BORDER-BOTTOM: #ece9d8; HEIGHT: 14.2pt" width="3%">
<p align="center"></p></td>
<td style="BORDER-RIGHT: #ece9d8; PADDING-RIGHT: 2.85pt; BORDER-TOP: #ece9d8; PADDING-LEFT: 2.85pt; BACKGROUND: white; PADDING-BOTTOM: 0cm; BORDER-LEFT: #ece9d8; PADDING-TOP: 0cm; BORDER-BOTTOM: #ece9d8; HEIGHT: 14.2pt" width="3%">
<p align="center"></p></td>
<td style="BORDER-RIGHT: #ece9d8; PADDING-RIGHT: 2.85pt; BORDER-TOP: #ece9d8; PADDING-LEFT: 2.85pt; BACKGROUND: white; PADDING-BOTTOM: 0cm; BORDER-LEFT: #ece9d8; PADDING-TOP: 0cm; BORDER-BOTTOM: #ece9d8; HEIGHT: 14.2pt" width="3%">
<p align="center"></p></td>
<td style="BORDER-RIGHT: #ece9d8; PADDING-RIGHT: 2.85pt; BORDER-TOP: #ece9d8; PADDING-LEFT: 2.85pt; BACKGROUND: white; PADDING-BOTTOM: 0cm; BORDER-LEFT: #ece9d8; PADDING-TOP: 0cm; BORDER-BOTTOM: #ece9d8; HEIGHT: 14.2pt" width="3%">
<p align="center"></p></td>
<td style="BORDER-RIGHT: #ece9d8; PADDING-RIGHT: 2.85pt; BORDER-TOP: #ece9d8; PADDING-LEFT: 2.85pt; BACKGROUND: white; PADDING-BOTTOM: 0cm; BORDER-LEFT: #ece9d8; PADDING-TOP: 0cm; BORDER-BOTTOM: #ece9d8; HEIGHT: 14.2pt" width="1%">
<p align="center"></p></td>
<td style="BORDER-RIGHT: #ece9d8; PADDING-RIGHT: 2.85pt; BORDER-TOP: #ece9d8; PADDING-LEFT: 2.85pt; BACKGROUND: white; PADDING-BOTTOM: 0cm; BORDER-LEFT: #ece9d8; PADDING-TOP: 0cm; BORDER-BOTTOM: #ece9d8; HEIGHT: 14.2pt" width="1%">
<p align="center"></p></td>
<td style="BORDER-RIGHT: #ece9d8; PADDING-RIGHT: 2.85pt; BORDER-TOP: #ece9d8; PADDING-LEFT: 2.85pt; BACKGROUND: white; PADDING-BOTTOM: 0cm; BORDER-LEFT: #ece9d8; PADDING-TOP: 0cm; BORDER-BOTTOM: #ece9d8; HEIGHT: 14.2pt" width="3%">
<p align="center"></p></td>
<td style="BORDER-RIGHT: windowtext 1pt dashed; PADDING-RIGHT: 2.85pt; BORDER-TOP: #ece9d8; PADDING-LEFT: 2.85pt; BACKGROUND: white; PADDING-BOTTOM: 0cm; BORDER-LEFT: #ece9d8; PADDING-TOP: 0cm; BORDER-BOTTOM: #ece9d8; HEIGHT: 14.2pt" width="1%">
<p align="center"></p></td></tr>
<tr style="HEIGHT: 14.2pt">
<td style="BORDER-RIGHT: #ece9d8; PADDING-RIGHT: 2.85pt; BORDER-TOP: #ece9d8; PADDING-LEFT: 2.85pt; BACKGROUND: white; PADDING-BOTTOM: 0cm; BORDER-LEFT: #ece9d8; PADDING-TOP: 0cm; BORDER-BOTTOM: #ece9d8; HEIGHT: 14.2pt" width="2%">
<p align="center"></p></td>
<td style="BORDER-RIGHT: #ece9d8; PADDING-RIGHT: 2.85pt; BORDER-TOP: #ece9d8; PADDING-LEFT: 2.85pt; BACKGROUND: white; PADDING-BOTTOM: 0cm; BORDER-LEFT: #ece9d8; PADDING-TOP: 0cm; BORDER-BOTTOM: #ece9d8; HEIGHT: 14.2pt" width="3%">
<p align="center"></p></td>
<td style="BORDER-RIGHT: #ece9d8; PADDING-RIGHT: 2.85pt; BORDER-TOP: #ece9d8; PADDING-LEFT: 2.85pt; BACKGROUND: white; PADDING-BOTTOM: 0cm; BORDER-LEFT: #ece9d8; PADDING-TOP: 0cm; BORDER-BOTTOM: #ece9d8; HEIGHT: 14.2pt" width="3%">
<p align="center"></p></td>
<td style="BORDER-RIGHT: #ece9d8; PADDING-RIGHT: 2.85pt; BORDER-TOP: #ece9d8; PADDING-LEFT: 2.85pt; BACKGROUND: white; PADDING-BOTTOM: 0cm; BORDER-LEFT: #ece9d8; PADDING-TOP: 0cm; BORDER-BOTTOM: #ece9d8; HEIGHT: 14.2pt" width="3%">
<p align="center"></p></td>
<td style="BORDER-RIGHT: #ece9d8; PADDING-RIGHT: 2.85pt; BORDER-TOP: #ece9d8; PADDING-LEFT: 2.85pt; BACKGROUND: white; PADDING-BOTTOM: 0cm; BORDER-LEFT: #ece9d8; PADDING-TOP: 0cm; BORDER-BOTTOM: #ece9d8; HEIGHT: 14.2pt" width="3%">
<p align="center"></p></td>
<td style="BORDER-RIGHT: #ece9d8; PADDING-RIGHT: 2.85pt; BORDER-TOP: #ece9d8; PADDING-LEFT: 2.85pt; BACKGROUND: white; PADDING-BOTTOM: 0cm; BORDER-LEFT: #ece9d8; PADDING-TOP: 0cm; BORDER-BOTTOM: #ece9d8; HEIGHT: 14.2pt" width="3%">
<p align="center"></p></td>
<td style="BORDER-RIGHT: #ece9d8; PADDING-RIGHT: 2.85pt; BORDER-TOP: #ece9d8; PADDING-LEFT: 2.85pt; BACKGROUND: white; PADDING-BOTTOM: 0cm; BORDER-LEFT: #ece9d8; PADDING-TOP: 0cm; BORDER-BOTTOM: #ece9d8; HEIGHT: 14.2pt" width="3%">
<p align="center"></p></td>
<td style="BORDER-RIGHT: #ece9d8; PADDING-RIGHT: 2.85pt; BORDER-TOP: #ece9d8; PADDING-LEFT: 2.85pt; BACKGROUND: white; PADDING-BOTTOM: 0cm; BORDER-LEFT: #ece9d8; PADDING-TOP: 0cm; BORDER-BOTTOM: #ece9d8; HEIGHT: 14.2pt" width="3%">
<p align="center"></p></td>
<td style="BORDER-RIGHT: #ece9d8; PADDING-RIGHT: 2.85pt; BORDER-TOP: #ece9d8; PADDING-LEFT: 2.85pt; BACKGROUND: white; PADDING-BOTTOM: 0cm; BORDER-LEFT: #ece9d8; PADDING-TOP: 0cm; BORDER-BOTTOM: #ece9d8; HEIGHT: 14.2pt" width="1%">
<p align="center"></p></td>
<td style="BORDER-RIGHT: #ece9d8; PADDING-RIGHT: 2.85pt; BORDER-TOP: #ece9d8; PADDING-LEFT: 2.85pt; BACKGROUND: white; PADDING-BOTTOM: 0cm; BORDER-LEFT: #ece9d8; PADDING-TOP: 0cm; BORDER-BOTTOM: #ece9d8; HEIGHT: 14.2pt" width="3%">
<p align="center"></p></td>
<td style="BORDER-RIGHT: #ece9d8; PADDING-RIGHT: 2.85pt; BORDER-TOP: #ece9d8; PADDING-LEFT: 2.85pt; BACKGROUND: white; PADDING-BOTTOM: 0cm; BORDER-LEFT: #ece9d8; PADDING-TOP: 0cm; BORDER-BOTTOM: #ece9d8; HEIGHT: 14.2pt" width="1%">
<p align="center"></p></td>
<td style="BORDER-RIGHT: #ece9d8; PADDING-RIGHT: 2.85pt; BORDER-TOP: #ece9d8; PADDING-LEFT: 2.85pt; BACKGROUND: white; PADDING-BOTTOM: 0cm; BORDER-LEFT: #ece9d8; PADDING-TOP: 0cm; BORDER-BOTTOM: #ece9d8; HEIGHT: 14.2pt" width="3%">
<p align="center"></p></td>
<td style="BORDER-RIGHT: #ece9d8; PADDING-RIGHT: 2.85pt; BORDER-TOP: #ece9d8; PADDING-LEFT: 2.85pt; BACKGROUND: white; PADDING-BOTTOM: 0cm; BORDER-LEFT: #ece9d8; PADDING-TOP: 0cm; BORDER-BOTTOM: #ece9d8; HEIGHT: 14.2pt" width="3%">
<p align="center"></p></td>
<td style="BORDER-RIGHT: #ece9d8; PADDING-RIGHT: 2.85pt; BORDER-TOP: #ece9d8; PADDING-LEFT: 2.85pt; BACKGROUND: white; PADDING-BOTTOM: 0cm; BORDER-LEFT: #ece9d8; PADDING-TOP: 0cm; BORDER-BOTTOM: #ece9d8; HEIGHT: 14.2pt" width="3%">
<p align="center"></p></td>
<td style="BORDER-RIGHT: #ece9d8; PADDING-RIGHT: 2.85pt; BORDER-TOP: #ece9d8; PADDING-LEFT: 2.85pt; BACKGROUND: white; PADDING-BOTTOM: 0cm; BORDER-LEFT: #ece9d8; PADDING-TOP: 0cm; BORDER-BOTTOM: #ece9d8; HEIGHT: 14.2pt" width="3%">
<p align="center"></p></td>
<td style="BORDER-RIGHT: #ece9d8; PADDING-RIGHT: 2.85pt; BORDER-TOP: #ece9d8; PADDING-LEFT: 2.85pt; BACKGROUND: white; PADDING-BOTTOM: 0cm; BORDER-LEFT: #ece9d8; PADDING-TOP: 0cm; BORDER-BOTTOM: #ece9d8; HEIGHT: 14.2pt" width="3%">
<p align="center"></p></td>
<td style="BORDER-RIGHT: #ece9d8; PADDING-RIGHT: 2.85pt; BORDER-TOP: #ece9d8; PADDING-LEFT: 2.85pt; BACKGROUND: white; PADDING-BOTTOM: 0cm; BORDER-LEFT: #ece9d8; PADDING-TOP: 0cm; BORDER-BOTTOM: #ece9d8; HEIGHT: 14.2pt" width="3%">
<p align="center"></p></td>
<td style="BORDER-RIGHT: #ece9d8; PADDING-RIGHT: 2.85pt; BORDER-TOP: #ece9d8; PADDING-LEFT: 2.85pt; BACKGROUND: white; PADDING-BOTTOM: 0cm; BORDER-LEFT: #ece9d8; PADDING-TOP: 0cm; BORDER-BOTTOM: #ece9d8; HEIGHT: 14.2pt" width="1%">
<p align="center"></p></td>
<td style="BORDER-RIGHT: #ece9d8; PADDING-RIGHT: 2.85pt; BORDER-TOP: #ece9d8; PADDING-LEFT: 2.85pt; BACKGROUND: white; PADDING-BOTTOM: 0cm; BORDER-LEFT: #ece9d8; PADDING-TOP: 0cm; BORDER-BOTTOM: #ece9d8; HEIGHT: 14.2pt" width="3%">
<p align="center"></p></td>
<td style="BORDER-RIGHT: #ece9d8; PADDING-RIGHT: 2.85pt; BORDER-TOP: #ece9d8; PADDING-LEFT: 2.85pt; BACKGROUND: white; PADDING-BOTTOM: 0cm; BORDER-LEFT: #ece9d8; PADDING-TOP: 0cm; BORDER-BOTTOM: #ece9d8; HEIGHT: 14.2pt" width="1%">
<p align="center"></p></td>
<td style="BORDER-RIGHT: #ece9d8; PADDING-RIGHT: 2.85pt; BORDER-TOP: #ece9d8; PADDING-LEFT: 2.85pt; BACKGROUND: white; PADDING-BOTTOM: 0cm; BORDER-LEFT: #ece9d8; PADDING-TOP: 0cm; BORDER-BOTTOM: #ece9d8; HEIGHT: 14.2pt" width="3%">
<p align="center"></p></td>
<td style="BORDER-RIGHT: #ece9d8; PADDING-RIGHT: 2.85pt; BORDER-TOP: #ece9d8; PADDING-LEFT: 2.85pt; BACKGROUND: white; PADDING-BOTTOM: 0cm; BORDER-LEFT: #ece9d8; PADDING-TOP: 0cm; BORDER-BOTTOM: #ece9d8; HEIGHT: 14.2pt" width="3%">
<p align="center"></p></td>
<td style="BORDER-RIGHT: #ece9d8; PADDING-RIGHT: 2.85pt; BORDER-TOP: #ece9d8; PADDING-LEFT: 2.85pt; BACKGROUND: white; PADDING-BOTTOM: 0cm; BORDER-LEFT: #ece9d8; PADDING-TOP: 0cm; BORDER-BOTTOM: #ece9d8; HEIGHT: 14.2pt" width="3%">
<p align="center"></p></td>
<td style="BORDER-RIGHT: #ece9d8; PADDING-RIGHT: 2.85pt; BORDER-TOP: #ece9d8; PADDING-LEFT: 2.85pt; BACKGROUND: white; PADDING-BOTTOM: 0cm; BORDER-LEFT: #ece9d8; PADDING-TOP: 0cm; BORDER-BOTTOM: #ece9d8; HEIGHT: 14.2pt" width="3%">
<p align="center"></p></td>
<td style="BORDER-RIGHT: #ece9d8; PADDING-RIGHT: 2.85pt; BORDER-TOP: #ece9d8; PADDING-LEFT: 2.85pt; BACKGROUND: white; PADDING-BOTTOM: 0cm; BORDER-LEFT: #ece9d8; PADDING-TOP: 0cm; BORDER-BOTTOM: #ece9d8; HEIGHT: 14.2pt" width="3%">
<p align="center"></p></td>
<td style="BORDER-RIGHT: #ece9d8; PADDING-RIGHT: 2.85pt; BORDER-TOP: #ece9d8; PADDING-LEFT: 2.85pt; BACKGROUND: white; PADDING-BOTTOM: 0cm; BORDER-LEFT: #ece9d8; PADDING-TOP: 0cm; BORDER-BOTTOM: #ece9d8; HEIGHT: 14.2pt" width="3%">
<p align="center"></p></td>
<td style="BORDER-RIGHT: #ece9d8; PADDING-RIGHT: 2.85pt; BORDER-TOP: #ece9d8; PADDING-LEFT: 2.85pt; BACKGROUND: white; PADDING-BOTTOM: 0cm; BORDER-LEFT: #ece9d8; PADDING-TOP: 0cm; BORDER-BOTTOM: #ece9d8; HEIGHT: 14.2pt" width="1%">
<p align="center"></p></td>
<td style="BORDER-RIGHT: #ece9d8; PADDING-RIGHT: 2.85pt; BORDER-TOP: #ece9d8; PADDING-LEFT: 2.85pt; BACKGROUND: white; PADDING-BOTTOM: 0cm; BORDER-LEFT: #ece9d8; PADDING-TOP: 0cm; BORDER-BOTTOM: #ece9d8; HEIGHT: 14.2pt" width="1%">
<p align="center"></p></td>
<td style="BORDER-RIGHT: #ece9d8; PADDING-RIGHT: 2.85pt; BORDER-TOP: #ece9d8; PADDING-LEFT: 2.85pt; BACKGROUND: white; PADDING-BOTTOM: 0cm; BORDER-LEFT: #ece9d8; PADDING-TOP: 0cm; BORDER-BOTTOM: #ece9d8; HEIGHT: 14.2pt" width="3%">
<p align="center"></p></td>
<td style="BORDER-RIGHT: #ece9d8; PADDING-RIGHT: 2.85pt; BORDER-TOP: #ece9d8; PADDING-LEFT: 2.85pt; BACKGROUND: white; PADDING-BOTTOM: 0cm; BORDER-LEFT: #ece9d8; PADDING-TOP: 0cm; BORDER-BOTTOM: #ece9d8; HEIGHT: 14.2pt" width="1%">
<p align="center"></p></td>
<td style="BORDER-RIGHT: #ece9d8; PADDING-RIGHT: 2.85pt; BORDER-TOP: #ece9d8; PADDING-LEFT: 2.85pt; BACKGROUND: white; PADDING-BOTTOM: 0cm; BORDER-LEFT: #ece9d8; PADDING-TOP: 0cm; BORDER-BOTTOM: #ece9d8; HEIGHT: 14.2pt" width="3%">
<p align="center"></p></td>
<td style="BORDER-RIGHT: #ece9d8; PADDING-RIGHT: 2.85pt; BORDER-TOP: windowtext 1pt dashed; PADDING-LEFT: 2.85pt; BACKGROUND: white; PADDING-BOTTOM: 0cm; BORDER-LEFT: #ece9d8; PADDING-TOP: 0cm; BORDER-BOTTOM: #ece9d8; HEIGHT: 14.2pt" width="3%">
<p align="center"></p></td>
<td style="BORDER-RIGHT: #ece9d8; PADDING-RIGHT: 2.85pt; BORDER-TOP: windowtext 1pt dashed; PADDING-LEFT: 2.85pt; BACKGROUND: white; PADDING-BOTTOM: 0cm; BORDER-LEFT: #ece9d8; PADDING-TOP: 0cm; BORDER-BOTTOM: #ece9d8; HEIGHT: 14.2pt" width="3%">
<p align="center"></p></td>
<td style="BORDER-RIGHT: #ece9d8; PADDING-RIGHT: 2.85pt; BORDER-TOP: windowtext 1pt dashed; PADDING-LEFT: 2.85pt; BACKGROUND: white; PADDING-BOTTOM: 0cm; BORDER-LEFT: #ece9d8; PADDING-TOP: 0cm; BORDER-BOTTOM: #ece9d8; HEIGHT: 14.2pt" width="2%">
<p align="center"></p></td></tr></tbody></table></div></div></div><div class="FOOTNOTE lx_elem" onmousemove="lx_mo(event,4248442)"><div class="lx_elem2"><div class="lx_elem3"><span onclick="lx_sf(4248442)"><img src="/img/cmt.svg" />Ҳужжатга таклиф юбориш</span><span onclick="lx_pa(4248442)"><img src="/img/vlm.svg" />Аудиони тинглаш</span><span onclick="lx_cl(4248442)"><img src="/img/lnk.svg" />Ҳужжат элементидан ҳавола олиш</span></div></div><div name="4248442" id="4248442"><em>* Финансируется Агентством по внешней трудовой миграции за счет средств Фонда поддержки и защиты прав интересов граждан, осуществляющих трудовую деятельность за рубежом.</em></div></div><div class="FOOTNOTE lx_elem" onmousemove="lx_mo(event,4248450)"><div class="lx_elem2"><div class="lx_elem3"><span onclick="lx_sf(4248450)"><img src="/img/cmt.svg" />Ҳужжатга таклиф юбориш</span><span onclick="lx_pa(4248450)"><img src="/img/vlm.svg" />Аудиони тинглаш</span><span onclick="lx_cl(4248450)"><img src="/img/lnk.svg" />Ҳужжат элементидан ҳавола олиш</span></div></div><div name="4248450" id="4248450"><em>** Учредителем является Республиканский научный центр занятости и охраны труда.</em> </div></div><div class="BY_DEFAULT lx_elem" onmousemove="lx_mo(event,4247048)"><div class="lx_elem2"><div class="lx_elem3"><span onclick="lx_sf(4247048)"><img src="/img/cmt.svg" />Ҳужжатга таклиф юбориш</span><span onclick="lx_pa(4247048)"><img src="/img/vlm.svg" />Аудиони тинглаш</span><span onclick="lx_cl(4247048)"><img src="/img/lnk.svg" />Ҳужжат элементидан ҳавола олиш</span></div></div><div name="4247048" id="4247048"></div></div><div class="APPL_BANNER_LANDSCAPE_TITLE lx_elem" onmousemove="lx_mo(event,4247061)"><div class="lx_elem2"><div class="lx_elem3"><span onclick="lx_sf(4247061)"><img src="/img/cmt.svg" />Ҳужжатга таклиф юбориш</span><span onclick="lx_pa(4247061)"><img src="/img/vlm.svg" />Аудиони тинглаш</span><span onclick="lx_cl(4247061)"><img src="/img/lnk.svg" />Ҳужжат элементидан ҳавола олиш</span></div></div><div name="4247061" id="4247061">ПРИЛОЖЕНИЕ № 2<br />к <a href="/docs/4213624">постановлению</a> Президента Республики Узбекистан от 20 августа 2018 года № ПП-3913 </div></div><div class="COMMENT lx_no_select"><label id="s3934"></label><div name="edi5481629" id="edi5481629">См. <a href="/docs/4213624?ONDATE=12.08.2020 00#4957371">предыдущую</a> редакцию.</div></div><div class="BY_DEFAULT lx_elem" onmousemove="lx_mo(event,5481629)"><div class="lx_elem2"><div class="lx_elem3"><span onclick="lx_sf(5481629)"><img src="/img/cmt.svg" />Ҳужжатга таклиф юбориш</span><span onclick="lx_pa(5481629)"><img src="/img/vlm.svg" />Аудиони тинглаш</span><span onclick="lx_cl(5481629)"><img src="/img/lnk.svg" />Ҳужжат элементидан ҳавола олиш</span></div></div><div name="5481629" id="5481629"></div></div><div class="ACT_FORM lx_elem" onmousemove="lx_mo(event,5481631)"><div class="lx_elem2"><div class="lx_elem3"><span onclick="lx_sf(5481631)"><img src="/img/cmt.svg" />Ҳужжатга таклиф юбориш</span><span onclick="lx_pa(5481631)"><img src="/img/vlm.svg" />Аудиони тинглаш</span><span onclick="lx_cl(5481631)"><img src="/img/lnk.svg" />Ҳужжат элементидан ҳавола олиш</span></div></div><div name="5481631" id="5481631">СТРУКТУРА </div></div><div class="ACT_TITLE_APPL lx_elem" onmousemove="lx_mo(event,5481632)"><div class="lx_elem2"><div class="lx_elem3"><span onclick="lx_sf(5481632)"><img src="/img/cmt.svg" />Ҳужжатга таклиф юбориш</span><span onclick="lx_pa(5481632)"><img src="/img/vlm.svg" />Аудиони тинглаш</span><span onclick="lx_cl(5481632)"><img src="/img/lnk.svg" />Ҳужжат элементидан ҳавола олиш</span></div></div><div name="5481632" id="5481632">центрального аппарата Министерства занятости и трудовых отношений Республики Узбекистан </div></div><div class="BY_DEFAULT lx_elem" onmousemove="lx_mo(event,5481637)"><div class="lx_elem2"><div class="lx_elem3"><span onclick="lx_sf(5481637)"><img src="/img/cmt.svg" />Ҳужжатга таклиф юбориш</span><span onclick="lx_pa(5481637)"><img src="/img/vlm.svg" />Аудиони тинглаш</span><span onclick="lx_cl(5481637)"><img src="/img/lnk.svg" />Ҳужжат элементидан ҳавола олиш</span></div></div><div name="5481637" id="5481637"></div></div><div class="TEXT_CENTER lx_elem" onmousemove="lx_mo(event,5481643)"><div class="lx_elem2"><div class="lx_elem3"><span onclick="lx_sf(5481643)"><img src="/img/cmt.svg" />Ҳужжатга таклиф юбориш</span><span onclick="lx_pa(5481643)"><img src="/img/vlm.svg" />Аудиони тинглаш</span><span onclick="lx_cl(5481643)"><img src="/img/lnk.svg" />Ҳужжат элементидан ҳавола олиш</span></div></div><div name="5481643" id="5481643"><img src="/files/5452809" /></div></div><div class="FOOTNOTE lx_elem" onmousemove="lx_mo(event,5481646)"><div class="lx_elem2"><div class="lx_elem3"><span onclick="lx_sf(5481646)"><img src="/img/cmt.svg" />Ҳужжатга таклиф юбориш</span><span onclick="lx_pa(5481646)"><img src="/img/vlm.svg" />Аудиони тинглаш</span><span onclick="lx_cl(5481646)"><img src="/img/lnk.svg" />Ҳужжат элементидан ҳавола олиш</span></div></div><div name="5481646" id="5481646">Численность управленческого персонала — 94 единицы, производственного персонала — 12 единиц, младших специалистов и обслуживающего персонала — 26 единиц.</div></div><div class="CHANGES_ORIGINS lx_no_select"><label id="s1104"></label><div name="5481673" id="5481673">(текст приложения  № 2 в редакции <a href="/docs/5449380?ONDATE=09.06.2021 00#5451795">постановлением</a> Президента Республики Узбекистан от 8 июня 2021 года № ПП-5140 — Национальная база данных законодательства, 09.06.2021 г., № 07/21/5140/0538)</div></div><div class="BY_DEFAULT lx_elem" onmousemove="lx_mo(event,4248128)"><div class="lx_elem2"><div class="lx_elem3"><span onclick="lx_sf(4248128)"><img src="/img/cmt.svg" />Ҳужжатга таклиф юбориш</span><span onclick="lx_pa(4248128)"><img src="/img/vlm.svg" />Аудиони тинглаш</span><span onclick="lx_cl(4248128)"><img src="/img/lnk.svg" />Ҳужжат элементидан ҳавола олиш</span></div></div><div name="4248128" id="4248128"></div></div><div class="APPL_BANNER_LANDSCAPE_TITLE lx_elem" onmousemove="lx_mo(event,4248133)"><div class="lx_elem2"><div class="lx_elem3"><span onclick="lx_sf(4248133)"><img src="/img/cmt.svg" />Ҳужжатга таклиф юбориш</span><span onclick="lx_pa(4248133)"><img src="/img/vlm.svg" />Аудиони тинглаш</span><span onclick="lx_cl(4248133)"><img src="/img/lnk.svg" />Ҳужжат элементидан ҳавола олиш</span></div></div><div name="4248133" id="4248133">ПРИЛОЖЕНИЕ № 3 <br />к <a href="/docs/4213624">постановлению</a> Президента Республики Узбекистан от 20 августа 2018 года № ПП-3913 </div></div><div class="COMMENT lx_no_select"><label id="s3934"></label><div name="edi4957380" id="edi4957380">См. <a href="/docs/4213624?ONDATE=20.08.2018 00#4248135">предыдущую</a> редакцию.</div></div><div class="BY_DEFAULT lx_elem" onmousemove="lx_mo(event,4957380)"><div class="lx_elem2"><div class="lx_elem3"><span onclick="lx_sf(4957380)"><img src="/img/cmt.svg" />Ҳужжатга таклиф юбориш</span><span onclick="lx_pa(4957380)"><img src="/img/vlm.svg" />Аудиони тинглаш</span><span onclick="lx_cl(4957380)"><img src="/img/lnk.svg" />Ҳужжат элементидан ҳавола олиш</span></div></div><div name="4957380" id="4957380"></div></div><div class="ACT_FORM lx_elem" onmousemove="lx_mo(event,4957381)"><div class="lx_elem2"><div class="lx_elem3"><span onclick="lx_sf(4957381)"><img src="/img/cmt.svg" />Ҳужжатга таклиф юбориш</span><span onclick="lx_pa(4957381)"><img src="/img/vlm.svg" />Аудиони тинглаш</span><span onclick="lx_cl(4957381)"><img src="/img/lnk.svg" />Ҳужжат элементидан ҳавола олиш</span></div></div><div name="4957381" id="4957381"><strong>СТРУКТУРА </strong></div></div><div class="ACT_TITLE_APPL lx_elem" onmousemove="lx_mo(event,4957382)"><div class="lx_elem2"><div class="lx_elem3"><span onclick="lx_sf(4957382)"><img src="/img/cmt.svg" />Ҳужжатга таклиф юбориш</span><span onclick="lx_pa(4957382)"><img src="/img/vlm.svg" />Аудиони тинглаш</span><span onclick="lx_cl(4957382)"><img src="/img/lnk.svg" />Ҳужжат элементидан ҳавола олиш</span></div></div><div name="4957382" id="4957382">Министерства занятости и трудовых отношений Республики Каракалпакстан </div></div><div class="BY_DEFAULT lx_elem" onmousemove="lx_mo(event,4957383)"><div class="lx_elem2"><div class="lx_elem3"><span onclick="lx_sf(4957383)"><img src="/img/cmt.svg" />Ҳужжатга таклиф юбориш</span><span onclick="lx_pa(4957383)"><img src="/img/vlm.svg" />Аудиони тинглаш</span><span onclick="lx_cl(4957383)"><img src="/img/lnk.svg" />Ҳужжат элементидан ҳавола олиш</span></div></div><div name="4957383" id="4957383"></div></div><div class="TEXT_CENTER lx_elem" onmousemove="lx_mo(event,4957384)"><div class="lx_elem2"><div class="lx_elem3"><span onclick="lx_sf(4957384)"><img src="/img/cmt.svg" />Ҳужжатга таклиф юбориш</span><span onclick="lx_pa(4957384)"><img src="/img/vlm.svg" />Аудиони тинглаш</span><span onclick="lx_cl(4957384)"><img src="/img/lnk.svg" />Ҳужжат элементидан ҳавола олиш</span></div></div><div name="4957384" id="4957384"><img src="/files/4948407" /></div></div><div class="FOOTNOTE lx_elem" onmousemove="lx_mo(event,4957385)"><div class="lx_elem2"><div class="lx_elem3"><span onclick="lx_sf(4957385)"><img src="/img/cmt.svg" />Ҳужжатга таклиф юбориш</span><span onclick="lx_pa(4957385)"><img src="/img/vlm.svg" />Аудиони тинглаш</span><span onclick="lx_cl(4957385)"><img src="/img/lnk.svg" />Ҳужжат элементидан ҳавола олиш</span></div></div><div name="4957385" id="4957385">Численность управленческого персонала — 21 единица. </div></div><div class="FOOTNOTE lx_elem" onmousemove="lx_mo(event,4957386)"><div class="lx_elem2"><div class="lx_elem3"><span onclick="lx_sf(4957386)"><img src="/img/cmt.svg" />Ҳужжатга таклиф юбориш</span><span onclick="lx_pa(4957386)"><img src="/img/vlm.svg" />Аудиони тинглаш</span><span onclick="lx_cl(4957386)"><img src="/img/lnk.svg" />Ҳужжат элементидан ҳавола олиш</span></div></div><div name="4957386" id="4957386">Численность производственного персонала — 6 единиц. </div></div><div class="FOOTNOTE lx_elem" onmousemove="lx_mo(event,4957387)"><div class="lx_elem2"><div class="lx_elem3"><span onclick="lx_sf(4957387)"><img src="/img/cmt.svg" />Ҳужжатга таклиф юбориш</span><span onclick="lx_pa(4957387)"><img src="/img/vlm.svg" />Аудиони тинглаш</span><span onclick="lx_cl(4957387)"><img src="/img/lnk.svg" />Ҳужжат элементидан ҳавола олиш</span></div></div><div name="4957387" id="4957387">* На заместителя начальника Государственной трудовой инспекции по правовым вопросам возлагается функция юрисконсульта. </div></div><div class="FOOTNOTE lx_elem" onmousemove="lx_mo(event,4957388)"><div class="lx_elem2"><div class="lx_elem3"><span onclick="lx_sf(4957388)"><img src="/img/cmt.svg" />Ҳужжатга таклиф юбориш</span><span onclick="lx_pa(4957388)"><img src="/img/vlm.svg" />Аудиони тинглаш</span><span onclick="lx_cl(4957388)"><img src="/img/lnk.svg" />Ҳужжат элементидан ҳавола олиш</span></div></div><div name="4957388" id="4957388">** Финансируется за счет средств Фонда общественных работ. </div></div><div class="FOOTNOTE lx_elem" onmousemove="lx_mo(event,4957389)"><div class="lx_elem2"><div class="lx_elem3"><span onclick="lx_sf(4957389)"><img src="/img/cmt.svg" />Ҳужжатга таклиф юбориш</span><span onclick="lx_pa(4957389)"><img src="/img/vlm.svg" />Аудиони тинглаш</span><span onclick="lx_cl(4957389)"><img src="/img/lnk.svg" />Ҳужжат элементидан ҳавола олиш</span></div></div><div name="4957389" id="4957389">*** Финансируется за счет средств Агентства по внешней трудовой миграции.</div></div><div class="CHANGES_ORIGINS lx_no_select"><label id="s1104"></label><div name="4957391" id="4957391">(текст приложения № 3 в редакции <a href="/docs/4945780?ONDATE=12.08.2020 00#4949892">постановления </a>Президента Республики Узбекистан от 11 августа 2020 года № ПП-4804 — Национальная база данных законодательства, 12.08.2020 г., № 07/20/4804/1173)</div></div><div class="BY_DEFAULT lx_elem" onmousemove="lx_mo(event,4248177)"><div class="lx_elem2"><div class="lx_elem3"><span onclick="lx_sf(4248177)"><img src="/img/cmt.svg" />Ҳужжатга таклиф юбориш</span><span onclick="lx_pa(4248177)"><img src="/img/vlm.svg" />Аудиони тинглаш</span><span onclick="lx_cl(4248177)"><img src="/img/lnk.svg" />Ҳужжат элементидан ҳавола олиш</span></div></div><div name="4248177" id="4248177"></div></div><div class="APPL_BANNER_LANDSCAPE_TITLE lx_elem" onmousemove="lx_mo(event,4248185)"><div class="lx_elem2"><div class="lx_elem3"><span onclick="lx_sf(4248185)"><img src="/img/cmt.svg" />Ҳужжатга таклиф юбориш</span><span onclick="lx_pa(4248185)"><img src="/img/vlm.svg" />Аудиони тинглаш</span><span onclick="lx_cl(4248185)"><img src="/img/lnk.svg" />Ҳужжат элементидан ҳавола олиш</span></div></div><div name="4248185" id="4248185">ПРИЛОЖЕНИЕ № 4 <br />к <a href="/docs/4213624">постановлению</a> Президента Республики Узбекистан от 20 августа 2018 года № ПП-3913 </div></div><div class="COMMENT lx_no_select"><label id="s3934"></label><div name="edi5481676" id="edi5481676">См. <a href="/docs/4213624?ONDATE=12.08.2020 00#4957393">предыдущую</a> редакцию.</div></div><div class="BY_DEFAULT lx_elem" onmousemove="lx_mo(event,5481676)"><div class="lx_elem2"><div class="lx_elem3"><span onclick="lx_sf(5481676)"><img src="/img/cmt.svg" />Ҳужжатга таклиф юбориш</span><span onclick="lx_pa(5481676)"><img src="/img/vlm.svg" />Аудиони тинглаш</span><span onclick="lx_cl(5481676)"><img src="/img/lnk.svg" />Ҳужжат элементидан ҳавола олиш</span></div></div><div name="5481676" id="5481676"></div></div><div class="ACT_FORM lx_elem" onmousemove="lx_mo(event,5481678)"><div class="lx_elem2"><div class="lx_elem3"><span onclick="lx_sf(5481678)"><img src="/img/cmt.svg" />Ҳужжатга таклиф юбориш</span><span onclick="lx_pa(5481678)"><img src="/img/vlm.svg" />Аудиони тинглаш</span><span onclick="lx_cl(5481678)"><img src="/img/lnk.svg" />Ҳужжат элементидан ҳавола олиш</span></div></div><div name="5481678" id="5481678">Типовая структура </div></div><div class="ACT_TITLE_APPL lx_elem" onmousemove="lx_mo(event,5481685)"><div class="lx_elem2"><div class="lx_elem3"><span onclick="lx_sf(5481685)"><img src="/img/cmt.svg" />Ҳужжатга таклиф юбориш</span><span onclick="lx_pa(5481685)"><img src="/img/vlm.svg" />Аудиони тинглаш</span><span onclick="lx_cl(5481685)"><img src="/img/lnk.svg" />Ҳужжат элементидан ҳавола олиш</span></div></div><div name="5481685" id="5481685">главных управлений занятости областей и города Ташкента </div></div><div class="BY_DEFAULT lx_elem" onmousemove="lx_mo(event,5481686)"><div class="lx_elem2"><div class="lx_elem3"><span onclick="lx_sf(5481686)"><img src="/img/cmt.svg" />Ҳужжатга таклиф юбориш</span><span onclick="lx_pa(5481686)"><img src="/img/vlm.svg" />Аудиони тинглаш</span><span onclick="lx_cl(5481686)"><img src="/img/lnk.svg" />Ҳужжат элементидан ҳавола олиш</span></div></div><div name="5481686" id="5481686"></div></div><div class="TEXT_CENTER lx_elem" onmousemove="lx_mo(event,5481687)"><div class="lx_elem2"><div class="lx_elem3"><span onclick="lx_sf(5481687)"><img src="/img/cmt.svg" />Ҳужжатга таклиф юбориш</span><span onclick="lx_pa(5481687)"><img src="/img/vlm.svg" />Аудиони тинглаш</span><span onclick="lx_cl(5481687)"><img src="/img/lnk.svg" />Ҳужжат элементидан ҳавола олиш</span></div></div><div name="5481687" id="5481687"><img src="/files/5452811" /></div></div><div class="FOOTNOTE lx_elem" onmousemove="lx_mo(event,5481688)"><div class="lx_elem2"><div class="lx_elem3"><span onclick="lx_sf(5481688)"><img src="/img/cmt.svg" />Ҳужжатга таклиф юбориш</span><span onclick="lx_pa(5481688)"><img src="/img/vlm.svg" />Аудиони тинглаш</span><span onclick="lx_cl(5481688)"><img src="/img/lnk.svg" />Ҳужжат элементидан ҳавола олиш</span></div></div><div name="5481688" id="5481688">Численность управленческого персонала — 17-18 единиц. </div></div><div class="FOOTNOTE lx_elem" onmousemove="lx_mo(event,5481689)"><div class="lx_elem2"><div class="lx_elem3"><span onclick="lx_sf(5481689)"><img src="/img/cmt.svg" />Ҳужжатга таклиф юбориш</span><span onclick="lx_pa(5481689)"><img src="/img/vlm.svg" />Аудиони тинглаш</span><span onclick="lx_cl(5481689)"><img src="/img/lnk.svg" />Ҳужжат элементидан ҳавола олиш</span></div></div><div name="5481689" id="5481689">Численность производственного персонала — 6 — 9 единиц. </div></div><div class="FOOTNOTE lx_elem" onmousemove="lx_mo(event,5481690)"><div class="lx_elem2"><div class="lx_elem3"><span onclick="lx_sf(5481690)"><img src="/img/cmt.svg" />Ҳужжатга таклиф юбориш</span><span onclick="lx_pa(5481690)"><img src="/img/vlm.svg" />Аудиони тинглаш</span><span onclick="lx_cl(5481690)"><img src="/img/lnk.svg" />Ҳужжат элементидан ҳавола олиш</span></div></div><div name="5481690" id="5481690">Общая численность управленческого персонала — 244 единицы. </div></div><div class="FOOTNOTE lx_elem" onmousemove="lx_mo(event,5481692)"><div class="lx_elem2"><div class="lx_elem3"><span onclick="lx_sf(5481692)"><img src="/img/cmt.svg" />Ҳужжатга таклиф юбориш</span><span onclick="lx_pa(5481692)"><img src="/img/vlm.svg" />Аудиони тинглаш</span><span onclick="lx_cl(5481692)"><img src="/img/lnk.svg" />Ҳужжат элементидан ҳавола олиш</span></div></div><div name="5481692" id="5481692">Общая численность производственного персонала — 86 единиц. </div></div><div class="FOOTNOTE lx_elem" onmousemove="lx_mo(event,5481694)"><div class="lx_elem2"><div class="lx_elem3"><span onclick="lx_sf(5481694)"><img src="/img/cmt.svg" />Ҳужжатга таклиф юбориш</span><span onclick="lx_pa(5481694)"><img src="/img/vlm.svg" />Аудиони тинглаш</span><span onclick="lx_cl(5481694)"><img src="/img/lnk.svg" />Ҳужжат элементидан ҳавола олиш</span></div></div><div name="5481694" id="5481694">* На заместителя начальника Государственной трудовой инспекции по правовым вопросам возлагается функция юрисконсульта. </div></div><div class="FOOTNOTE lx_elem" onmousemove="lx_mo(event,5481697)"><div class="lx_elem2"><div class="lx_elem3"><span onclick="lx_sf(5481697)"><img src="/img/cmt.svg" />Ҳужжатга таклиф юбориш</span><span onclick="lx_pa(5481697)"><img src="/img/vlm.svg" />Аудиони тинглаш</span><span onclick="lx_cl(5481697)"><img src="/img/lnk.svg" />Ҳужжат элементидан ҳавола олиш</span></div></div><div name="5481697" id="5481697">** Финансируется за счет средств Фонда общественных работ. </div></div><div class="FOOTNOTE lx_elem" onmousemove="lx_mo(event,5481700)"><div class="lx_elem2"><div class="lx_elem3"><span onclick="lx_sf(5481700)"><img src="/img/cmt.svg" />Ҳужжатга таклиф юбориш</span><span onclick="lx_pa(5481700)"><img src="/img/vlm.svg" />Аудиони тинглаш</span><span onclick="lx_cl(5481700)"><img src="/img/lnk.svg" />Ҳужжат элементидан ҳавола олиш</span></div></div><div name="5481700" id="5481700">*** Финансируется за счет средств Агентства по внешней трудовой миграции.</div></div><div class="CHANGES_ORIGINS lx_no_select"><label id="s1104"></label><div name="5481702" id="5481702">(текст приложения № 4 в редакции <a href="/docs/5449380?ONDATE=09.06.2021 00#5451814">постановлением</a> Президента Республики Узбекистан от 8 июня 2021 года № ПП-5140 — Национальная база данных законодательства, 09.06.2021 г., № 07/21/5140/0538)</div></div><div class="BY_DEFAULT lx_elem" onmousemove="lx_mo(event,4248244)"><div class="lx_elem2"><div class="lx_elem3"><span onclick="lx_sf(4248244)"><img src="/img/cmt.svg" />Ҳужжатга таклиф юбориш</span><span onclick="lx_pa(4248244)"><img src="/img/vlm.svg" />Аудиони тинглаш</span><span onclick="lx_cl(4248244)"><img src="/img/lnk.svg" />Ҳужжат элементидан ҳавола олиш</span></div></div><div name="4248244" id="4248244"></div></div><div class="APPL_BANNER_LANDSCAPE_TITLE lx_elem" onmousemove="lx_mo(event,4248268)"><div class="lx_elem2"><div class="lx_elem3"><span onclick="lx_sf(4248268)"><img src="/img/cmt.svg" />Ҳужжатга таклиф юбориш</span><span onclick="lx_pa(4248268)"><img src="/img/vlm.svg" />Аудиони тинглаш</span><span onclick="lx_cl(4248268)"><img src="/img/lnk.svg" />Ҳужжат элементидан ҳавола олиш</span></div></div><div name="4248268" id="4248268">ПРИЛОЖЕНИЕ № 5 <br />к <a href="/docs/4213624">постановлению </a>Президента Республики Узбекистан от 20 августа 2018 года № ПП-3913 </div></div><div class="ACT_FORM lx_elem" onmousemove="lx_mo(event,4248281)"><div class="lx_elem2"><div class="lx_elem3"><span onclick="lx_sf(4248281)"><img src="/img/cmt.svg" />Ҳужжатга таклиф юбориш</span><span onclick="lx_pa(4248281)"><img src="/img/vlm.svg" />Аудиони тинглаш</span><span onclick="lx_cl(4248281)"><img src="/img/lnk.svg" />Ҳужжат элементидан ҳавола олиш</span></div></div><div name="4248281" id="4248281">ТИПОВАЯ СТРУКТУРА</div></div><div class="ACT_TITLE_APPL lx_elem" onmousemove="lx_mo(event,4248290)"><div class="lx_elem2"><div class="lx_elem3"><span onclick="lx_sf(4248290)"><img src="/img/cmt.svg" />Ҳужжатга таклиф юбориш</span><span onclick="lx_pa(4248290)"><img src="/img/vlm.svg" />Аудиони тинглаш</span><span onclick="lx_cl(4248290)"><img src="/img/lnk.svg" />Ҳужжат элементидан ҳавола олиш</span></div></div><div name="4248290" id="4248290">районного (городского) Центра содействия занятости населения</div></div><div class="BY_DEFAULT lx_elem" onmousemove="lx_mo(event,4248298)"><div class="lx_elem2"><div class="lx_elem3"><span onclick="lx_sf(4248298)"><img src="/img/cmt.svg" />Ҳужжатга таклиф юбориш</span><span onclick="lx_pa(4248298)"><img src="/img/vlm.svg" />Аудиони тинглаш</span><span onclick="lx_cl(4248298)"><img src="/img/lnk.svg" />Ҳужжат элементидан ҳавола олиш</span></div></div><div name="4248298" id="4248298"></div></div><div class="BY_DEFAULT lx_elem" onmousemove="lx_mo(event,4275026)"><div class="lx_elem2"><div class="lx_elem3"><span onclick="lx_sf(4275026)"><img src="/img/cmt.svg" />Ҳужжатга таклиф юбориш</span><span onclick="lx_pa(4275026)"><img src="/img/vlm.svg" />Аудиони тинглаш</span><span onclick="lx_cl(4275026)"><img src="/img/lnk.svg" />Ҳужжат элементидан ҳавола олиш</span></div></div><div name="4275026" id="4275026"><div align="center">
<table style="BORDER-COLLAPSE: collapse" cellspacing="0" cellpadding="0" width="80%" border="0">
<tbody>
<tr style="HEIGHT: 14.2pt">
<td style="BORDER-RIGHT: #ece9d8; PADDING-RIGHT: 0cm; BORDER-TOP: #ece9d8; PADDING-LEFT: 0cm; PADDING-BOTTOM: 0cm; BORDER-LEFT: #ece9d8; PADDING-TOP: 0cm; BORDER-BOTTOM: #ece9d8; HEIGHT: 14.2pt" width="4%">
<p align="center"><span style="FONT-WEIGHT: normal"></span></p></td>
<td style="BORDER-RIGHT: #ece9d8; PADDING-RIGHT: 0cm; BORDER-TOP: #ece9d8; PADDING-LEFT: 0cm; PADDING-BOTTOM: 0cm; BORDER-LEFT: #ece9d8; PADDING-TOP: 0cm; BORDER-BOTTOM: #ece9d8; HEIGHT: 14.2pt" width="4%">
<p align="center"></p></td>
<td style="BORDER-RIGHT: #ece9d8; PADDING-RIGHT: 0cm; BORDER-TOP: #ece9d8; PADDING-LEFT: 0cm; PADDING-BOTTOM: 0cm; BORDER-LEFT: #ece9d8; PADDING-TOP: 0cm; BORDER-BOTTOM: #ece9d8; HEIGHT: 14.2pt" width="4%">
<p align="center"></p></td>
<td style="BORDER-RIGHT: #ece9d8; PADDING-RIGHT: 0cm; BORDER-TOP: #ece9d8; PADDING-LEFT: 0cm; PADDING-BOTTOM: 0cm; BORDER-LEFT: #ece9d8; PADDING-TOP: 0cm; BORDER-BOTTOM: #ece9d8; HEIGHT: 14.2pt" width="4%">
<p align="center"></p></td>
<td style="BORDER-RIGHT: #ece9d8; PADDING-RIGHT: 0cm; BORDER-TOP: #ece9d8; PADDING-LEFT: 0cm; PADDING-BOTTOM: 0cm; BORDER-LEFT: #ece9d8; PADDING-TOP: 0cm; BORDER-BOTTOM: #ece9d8; HEIGHT: 14.2pt" width="4%">
<p align="center"></p></td>
<td style="BORDER-RIGHT: #ece9d8; PADDING-RIGHT: 0cm; BORDER-TOP: #ece9d8; PADDING-LEFT: 0cm; PADDING-BOTTOM: 0cm; BORDER-LEFT: #ece9d8; PADDING-TOP: 0cm; BORDER-BOTTOM: #ece9d8; HEIGHT: 14.2pt" width="4%">
<p align="center"></p></td>
<td style="BORDER-RIGHT: #ece9d8; PADDING-RIGHT: 0cm; BORDER-TOP: #ece9d8; PADDING-LEFT: 0cm; PADDING-BOTTOM: 0cm; BORDER-LEFT: #ece9d8; PADDING-TOP: 0cm; BORDER-BOTTOM: #ece9d8; HEIGHT: 14.2pt" width="4%">
<p align="center"></p></td>
<td style="BORDER-RIGHT: #ece9d8; PADDING-RIGHT: 0cm; BORDER-TOP: #ece9d8; PADDING-LEFT: 0cm; PADDING-BOTTOM: 0cm; BORDER-LEFT: #ece9d8; PADDING-TOP: 0cm; BORDER-BOTTOM: #ece9d8; HEIGHT: 14.2pt" width="4%">
<p align="center"></p></td>
<td style="BORDER-RIGHT: #ece9d8; PADDING-RIGHT: 0cm; BORDER-TOP: #ece9d8; PADDING-LEFT: 0cm; PADDING-BOTTOM: 0cm; BORDER-LEFT: #ece9d8; PADDING-TOP: 0cm; BORDER-BOTTOM: #ece9d8; HEIGHT: 14.2pt" width="4%">
<p align="center"></p></td>
<td style="BORDER-RIGHT: #ece9d8; PADDING-RIGHT: 0cm; BORDER-TOP: #ece9d8; PADDING-LEFT: 0cm; PADDING-BOTTOM: 0cm; BORDER-LEFT: #ece9d8; PADDING-TOP: 0cm; BORDER-BOTTOM: #ece9d8; HEIGHT: 14.2pt" width="4%">
<p align="center"></p></td>
<td style="BORDER-RIGHT: #ece9d8; PADDING-RIGHT: 0cm; BORDER-TOP: #ece9d8; PADDING-LEFT: 0cm; PADDING-BOTTOM: 0cm; BORDER-LEFT: #ece9d8; PADDING-TOP: 0cm; BORDER-BOTTOM: #ece9d8; HEIGHT: 14.2pt" width="4%">
<p align="center"></p></td>
<td style="BORDER-RIGHT: #ece9d8; PADDING-RIGHT: 0cm; BORDER-TOP: #ece9d8; PADDING-LEFT: 0cm; PADDING-BOTTOM: 0cm; BORDER-LEFT: #ece9d8; PADDING-TOP: 0cm; BORDER-BOTTOM: #ece9d8; HEIGHT: 14.2pt" width="4%">
<p align="center"></p></td>
<td style="BORDER-RIGHT: #ece9d8; PADDING-RIGHT: 0cm; BORDER-TOP: #ece9d8; PADDING-LEFT: 0cm; PADDING-BOTTOM: 0cm; BORDER-LEFT: #ece9d8; PADDING-TOP: 0cm; BORDER-BOTTOM: #ece9d8; HEIGHT: 14.2pt" width="4%">
<p align="center"></p></td>
<td style="BORDER-RIGHT: #ece9d8; PADDING-RIGHT: 0cm; BORDER-TOP: #ece9d8; PADDING-LEFT: 0cm; PADDING-BOTTOM: 0cm; BORDER-LEFT: #ece9d8; PADDING-TOP: 0cm; BORDER-BOTTOM: #ece9d8; HEIGHT: 14.2pt" width="4%">
<p align="center"></p></td>
<td style="BORDER-RIGHT: #ece9d8; PADDING-RIGHT: 0cm; BORDER-TOP: #ece9d8; PADDING-LEFT: 0cm; PADDING-BOTTOM: 0cm; BORDER-LEFT: #ece9d8; PADDING-TOP: 0cm; BORDER-BOTTOM: #ece9d8; HEIGHT: 14.2pt" width="4%">
<p align="center"></p></td>
<td style="BORDER-RIGHT: #ece9d8; PADDING-RIGHT: 0cm; BORDER-TOP: #ece9d8; PADDING-LEFT: 0cm; PADDING-BOTTOM: 0cm; BORDER-LEFT: #ece9d8; PADDING-TOP: 0cm; BORDER-BOTTOM: #ece9d8; HEIGHT: 14.2pt" width="4%">
<p align="center"></p></td>
<td style="BORDER-RIGHT: #ece9d8; PADDING-RIGHT: 0cm; BORDER-TOP: #ece9d8; PADDING-LEFT: 0cm; PADDING-BOTTOM: 0cm; BORDER-LEFT: #ece9d8; PADDING-TOP: 0cm; BORDER-BOTTOM: #ece9d8; HEIGHT: 14.2pt" width="4%">
<p align="center"></p></td>
<td style="BORDER-RIGHT: #ece9d8; PADDING-RIGHT: 0cm; BORDER-TOP: #ece9d8; PADDING-LEFT: 0cm; PADDING-BOTTOM: 0cm; BORDER-LEFT: #ece9d8; PADDING-TOP: 0cm; BORDER-BOTTOM: #ece9d8; HEIGHT: 14.2pt" width="4%">
<p align="center"></p></td>
<td style="BORDER-RIGHT: #ece9d8; PADDING-RIGHT: 0cm; BORDER-TOP: #ece9d8; PADDING-LEFT: 0cm; PADDING-BOTTOM: 0cm; BORDER-LEFT: #ece9d8; PADDING-TOP: 0cm; BORDER-BOTTOM: #ece9d8; HEIGHT: 14.2pt" width="4%">
<p align="center"></p></td>
<td style="BORDER-RIGHT: #ece9d8; PADDING-RIGHT: 0cm; BORDER-TOP: #ece9d8; PADDING-LEFT: 0cm; PADDING-BOTTOM: 0cm; BORDER-LEFT: #ece9d8; PADDING-TOP: 0cm; BORDER-BOTTOM: #ece9d8; HEIGHT: 14.2pt" width="4%">
<p align="center"></p></td>
<td style="BORDER-RIGHT: #ece9d8; PADDING-RIGHT: 0cm; BORDER-TOP: #ece9d8; PADDING-LEFT: 0cm; PADDING-BOTTOM: 0cm; BORDER-LEFT: #ece9d8; PADDING-TOP: 0cm; BORDER-BOTTOM: #ece9d8; HEIGHT: 14.2pt" width="4%">
<p align="center"></p></td>
<td style="BORDER-RIGHT: #ece9d8; PADDING-RIGHT: 0cm; BORDER-TOP: #ece9d8; PADDING-LEFT: 0cm; PADDING-BOTTOM: 0cm; BORDER-LEFT: #ece9d8; PADDING-TOP: 0cm; BORDER-BOTTOM: #ece9d8; HEIGHT: 14.2pt" width="4%">
<p align="center"></p></td>
<td style="BORDER-RIGHT: #ece9d8; PADDING-RIGHT: 0cm; BORDER-TOP: #ece9d8; PADDING-LEFT: 0cm; PADDING-BOTTOM: 0cm; BORDER-LEFT: #ece9d8; PADDING-TOP: 0cm; BORDER-BOTTOM: #ece9d8; HEIGHT: 14.2pt" width="4%">
<p align="center"></p></td>
<td style="BORDER-RIGHT: #ece9d8; PADDING-RIGHT: 0cm; BORDER-TOP: #ece9d8; PADDING-LEFT: 0cm; PADDING-BOTTOM: 0cm; BORDER-LEFT: #ece9d8; PADDING-TOP: 0cm; BORDER-BOTTOM: #ece9d8; HEIGHT: 14.2pt" width="4%">
<p align="center"></p></td>
<td style="BORDER-RIGHT: #ece9d8; PADDING-RIGHT: 0cm; BORDER-TOP: #ece9d8; PADDING-LEFT: 0cm; PADDING-BOTTOM: 0cm; BORDER-LEFT: #ece9d8; PADDING-TOP: 0cm; BORDER-BOTTOM: #ece9d8; HEIGHT: 14.2pt" width="4%">
<p align="center"></p></td></tr>
<tr style="HEIGHT: 14.2pt">
<td style="BORDER-RIGHT: #ece9d8; PADDING-RIGHT: 0cm; BORDER-TOP: #ece9d8; PADDING-LEFT: 0cm; PADDING-BOTTOM: 0cm; BORDER-LEFT: #ece9d8; PADDING-TOP: 0cm; BORDER-BOTTOM: #ece9d8; HEIGHT: 14.2pt" width="4%">
<p align="center"></p></td>
<td style="BORDER-RIGHT: #ece9d8; PADDING-RIGHT: 0cm; BORDER-TOP: #ece9d8; PADDING-LEFT: 0cm; PADDING-BOTTOM: 0cm; BORDER-LEFT: #ece9d8; PADDING-TOP: 0cm; BORDER-BOTTOM: #ece9d8; HEIGHT: 14.2pt" width="4%">
<p align="center"></p></td>
<td style="BORDER-RIGHT: #ece9d8; PADDING-RIGHT: 0cm; BORDER-TOP: #ece9d8; PADDING-LEFT: 0cm; PADDING-BOTTOM: 0cm; BORDER-LEFT: #ece9d8; PADDING-TOP: 0cm; BORDER-BOTTOM: #ece9d8; HEIGHT: 14.2pt" width="4%">
<p align="center"></p></td>
<td style="BORDER-RIGHT: #ece9d8; PADDING-RIGHT: 0cm; BORDER-TOP: #ece9d8; PADDING-LEFT: 0cm; PADDING-BOTTOM: 0cm; BORDER-LEFT: #ece9d8; PADDING-TOP: 0cm; BORDER-BOTTOM: #ece9d8; HEIGHT: 14.2pt" width="4%">
<p align="center"></p></td>
<td style="BORDER-RIGHT: #ece9d8; PADDING-RIGHT: 0cm; BORDER-TOP: #ece9d8; PADDING-LEFT: 0cm; PADDING-BOTTOM: 0cm; BORDER-LEFT: #ece9d8; PADDING-TOP: 0cm; BORDER-BOTTOM: #ece9d8; HEIGHT: 14.2pt" width="4%">
<p align="center"></p></td>
<td style="BORDER-RIGHT: #ece9d8; PADDING-RIGHT: 0cm; BORDER-TOP: #ece9d8; PADDING-LEFT: 0cm; PADDING-BOTTOM: 0cm; BORDER-LEFT: #ece9d8; PADDING-TOP: 0cm; BORDER-BOTTOM: #ece9d8; HEIGHT: 14.2pt" width="4%">
<p align="center"></p></td>
<td style="BORDER-RIGHT: #ece9d8; PADDING-RIGHT: 0cm; BORDER-TOP: #ece9d8; PADDING-LEFT: 0cm; PADDING-BOTTOM: 0cm; BORDER-LEFT: #ece9d8; PADDING-TOP: 0cm; BORDER-BOTTOM: #ece9d8; HEIGHT: 14.2pt" width="4%">
<p align="center"></p></td>
<td style="BORDER-RIGHT: #ece9d8; PADDING-RIGHT: 0cm; BORDER-TOP: #ece9d8; PADDING-LEFT: 0cm; PADDING-BOTTOM: 0cm; BORDER-LEFT: #ece9d8; PADDING-TOP: 0cm; BORDER-BOTTOM: #ece9d8; HEIGHT: 14.2pt" width="4%">
<p align="center"></p></td>
<td style="BORDER-RIGHT: windowtext 1pt solid; PADDING-RIGHT: 0cm; BORDER-TOP: windowtext 1pt solid; PADDING-LEFT: 0cm; PADDING-BOTTOM: 0cm; BORDER-LEFT: windowtext 1pt solid; PADDING-TOP: 0cm; BORDER-BOTTOM: windowtext 1pt solid; HEIGHT: 14.2pt" width="32%" colspan="8" rowspan="2">
<p align="center"><span style="FONT-WEIGHT: normal">Директор</span></p></td>
<td style="BORDER-RIGHT: #ece9d8; PADDING-RIGHT: 0cm; BORDER-TOP: #ece9d8; PADDING-LEFT: 0cm; PADDING-BOTTOM: 0cm; BORDER-LEFT: #ece9d8; PADDING-TOP: 0cm; BORDER-BOTTOM: #ece9d8; HEIGHT: 14.2pt" width="4%">
<p align="center"></p></td>
<td style="BORDER-RIGHT: #ece9d8; PADDING-RIGHT: 0cm; BORDER-TOP: #ece9d8; PADDING-LEFT: 0cm; PADDING-BOTTOM: 0cm; BORDER-LEFT: #ece9d8; PADDING-TOP: 0cm; BORDER-BOTTOM: #ece9d8; HEIGHT: 14.2pt" width="4%">
<p align="center"></p></td>
<td style="BORDER-RIGHT: #ece9d8; PADDING-RIGHT: 0cm; BORDER-TOP: #ece9d8; PADDING-LEFT: 0cm; PADDING-BOTTOM: 0cm; BORDER-LEFT: #ece9d8; PADDING-TOP: 0cm; BORDER-BOTTOM: #ece9d8; HEIGHT: 14.2pt" width="4%">
<p align="center"></p></td>
<td style="BORDER-RIGHT: #ece9d8; PADDING-RIGHT: 0cm; BORDER-TOP: #ece9d8; PADDING-LEFT: 0cm; PADDING-BOTTOM: 0cm; BORDER-LEFT: #ece9d8; PADDING-TOP: 0cm; BORDER-BOTTOM: #ece9d8; HEIGHT: 14.2pt" width="4%">
<p align="center"></p></td>
<td style="BORDER-RIGHT: #ece9d8; PADDING-RIGHT: 0cm; BORDER-TOP: #ece9d8; PADDING-LEFT: 0cm; PADDING-BOTTOM: 0cm; BORDER-LEFT: #ece9d8; PADDING-TOP: 0cm; BORDER-BOTTOM: #ece9d8; HEIGHT: 14.2pt" width="4%">
<p align="center"></p></td>
<td style="BORDER-RIGHT: #ece9d8; PADDING-RIGHT: 0cm; BORDER-TOP: #ece9d8; PADDING-LEFT: 0cm; PADDING-BOTTOM: 0cm; BORDER-LEFT: #ece9d8; PADDING-TOP: 0cm; BORDER-BOTTOM: #ece9d8; HEIGHT: 14.2pt" width="4%">
<p align="center"></p></td>
<td style="BORDER-RIGHT: #ece9d8; PADDING-RIGHT: 0cm; BORDER-TOP: #ece9d8; PADDING-LEFT: 0cm; PADDING-BOTTOM: 0cm; BORDER-LEFT: #ece9d8; PADDING-TOP: 0cm; BORDER-BOTTOM: #ece9d8; HEIGHT: 14.2pt" width="4%">
<p align="center"></p></td>
<td style="BORDER-RIGHT: #ece9d8; PADDING-RIGHT: 0cm; BORDER-TOP: #ece9d8; PADDING-LEFT: 0cm; PADDING-BOTTOM: 0cm; BORDER-LEFT: #ece9d8; PADDING-TOP: 0cm; BORDER-BOTTOM: #ece9d8; HEIGHT: 14.2pt" width="4%">
<p align="center"></p></td>
<td style="BORDER-RIGHT: #ece9d8; PADDING-RIGHT: 0cm; BORDER-TOP: #ece9d8; PADDING-LEFT: 0cm; PADDING-BOTTOM: 0cm; BORDER-LEFT: #ece9d8; PADDING-TOP: 0cm; BORDER-BOTTOM: #ece9d8; HEIGHT: 14.2pt" width="4%">
<p align="center"></p></td></tr>
<tr style="HEIGHT: 14.2pt">
<td style="BORDER-RIGHT: #ece9d8; PADDING-RIGHT: 0cm; BORDER-TOP: #ece9d8; PADDING-LEFT: 0cm; PADDING-BOTTOM: 0cm; BORDER-LEFT: #ece9d8; PADDING-TOP: 0cm; BORDER-BOTTOM: #ece9d8; HEIGHT: 14.2pt" width="4%">
<p align="center"></p></td>
<td style="BORDER-RIGHT: #ece9d8; PADDING-RIGHT: 0cm; BORDER-TOP: #ece9d8; PADDING-LEFT: 0cm; PADDING-BOTTOM: 0cm; BORDER-LEFT: #ece9d8; PADDING-TOP: 0cm; BORDER-BOTTOM: #ece9d8; HEIGHT: 14.2pt" width="4%">
<p align="center"></p></td>
<td style="BORDER-RIGHT: #ece9d8; PADDING-RIGHT: 0cm; BORDER-TOP: #ece9d8; PADDING-LEFT: 0cm; PADDING-BOTTOM: 0cm; BORDER-LEFT: #ece9d8; PADDING-TOP: 0cm; BORDER-BOTTOM: #ece9d8; HEIGHT: 14.2pt" width="4%">
<p align="center"></p></td>
<td style="BORDER-RIGHT: #ece9d8; PADDING-RIGHT: 0cm; BORDER-TOP: #ece9d8; PADDING-LEFT: 0cm; PADDING-BOTTOM: 0cm; BORDER-LEFT: #ece9d8; PADDING-TOP: 0cm; BORDER-BOTTOM: #ece9d8; HEIGHT: 14.2pt" width="4%">
<p align="center"></p></td>
<td style="BORDER-RIGHT: #ece9d8; PADDING-RIGHT: 0cm; BORDER-TOP: #ece9d8; PADDING-LEFT: 0cm; PADDING-BOTTOM: 0cm; BORDER-LEFT: #ece9d8; PADDING-TOP: 0cm; BORDER-BOTTOM: #ece9d8; HEIGHT: 14.2pt" width="4%">
<p align="center"></p></td>
<td style="BORDER-RIGHT: #ece9d8; PADDING-RIGHT: 0cm; BORDER-TOP: #ece9d8; PADDING-LEFT: 0cm; PADDING-BOTTOM: 0cm; BORDER-LEFT: #ece9d8; PADDING-TOP: 0cm; BORDER-BOTTOM: #ece9d8; HEIGHT: 14.2pt" width="4%">
<p align="center"></p></td>
<td style="BORDER-RIGHT: #ece9d8; PADDING-RIGHT: 0cm; BORDER-TOP: #ece9d8; PADDING-LEFT: 0cm; PADDING-BOTTOM: 0cm; BORDER-LEFT: #ece9d8; PADDING-TOP: 0cm; BORDER-BOTTOM: #ece9d8; HEIGHT: 14.2pt" width="4%">
<p align="center"></p></td>
<td style="BORDER-RIGHT: #ece9d8; PADDING-RIGHT: 0cm; BORDER-TOP: #ece9d8; PADDING-LEFT: 0cm; PADDING-BOTTOM: 0cm; BORDER-LEFT: #ece9d8; PADDING-TOP: 0cm; BORDER-BOTTOM: #ece9d8; HEIGHT: 14.2pt" width="4%">
<p align="center"></p></td>
<td style="BORDER-RIGHT: #ece9d8; PADDING-RIGHT: 0cm; BORDER-TOP: #ece9d8; PADDING-LEFT: 0cm; PADDING-BOTTOM: 0cm; BORDER-LEFT: #ece9d8; PADDING-TOP: 0cm; BORDER-BOTTOM: #ece9d8; HEIGHT: 14.2pt" width="4%">
<p align="center"></p></td>
<td style="BORDER-RIGHT: #ece9d8; PADDING-RIGHT: 0cm; BORDER-TOP: #ece9d8; PADDING-LEFT: 0cm; PADDING-BOTTOM: 0cm; BORDER-LEFT: #ece9d8; PADDING-TOP: 0cm; BORDER-BOTTOM: #ece9d8; HEIGHT: 14.2pt" width="4%">
<p align="center"></p></td>
<td style="BORDER-RIGHT: #ece9d8; PADDING-RIGHT: 0cm; BORDER-TOP: #ece9d8; PADDING-LEFT: 0cm; PADDING-BOTTOM: 0cm; BORDER-LEFT: #ece9d8; PADDING-TOP: 0cm; BORDER-BOTTOM: #ece9d8; HEIGHT: 14.2pt" width="4%">
<p align="center"></p></td>
<td style="BORDER-RIGHT: #ece9d8; PADDING-RIGHT: 0cm; BORDER-TOP: #ece9d8; PADDING-LEFT: 0cm; PADDING-BOTTOM: 0cm; BORDER-LEFT: #ece9d8; PADDING-TOP: 0cm; BORDER-BOTTOM: #ece9d8; HEIGHT: 14.2pt" width="4%">
<p align="center"></p></td>
<td style="BORDER-RIGHT: #ece9d8; PADDING-RIGHT: 0cm; BORDER-TOP: #ece9d8; PADDING-LEFT: 0cm; PADDING-BOTTOM: 0cm; BORDER-LEFT: #ece9d8; PADDING-TOP: 0cm; BORDER-BOTTOM: #ece9d8; HEIGHT: 14.2pt" width="4%">
<p align="center"></p></td>
<td style="BORDER-RIGHT: #ece9d8; PADDING-RIGHT: 0cm; BORDER-TOP: #ece9d8; PADDING-LEFT: 0cm; PADDING-BOTTOM: 0cm; BORDER-LEFT: #ece9d8; PADDING-TOP: 0cm; BORDER-BOTTOM: #ece9d8; HEIGHT: 14.2pt" width="4%">
<p align="center"></p></td>
<td style="BORDER-RIGHT: #ece9d8; PADDING-RIGHT: 0cm; BORDER-TOP: #ece9d8; PADDING-LEFT: 0cm; PADDING-BOTTOM: 0cm; BORDER-LEFT: #ece9d8; PADDING-TOP: 0cm; BORDER-BOTTOM: #ece9d8; HEIGHT: 14.2pt" width="4%">
<p align="center"></p></td>
<td style="BORDER-RIGHT: #ece9d8; PADDING-RIGHT: 0cm; BORDER-TOP: #ece9d8; PADDING-LEFT: 0cm; PADDING-BOTTOM: 0cm; BORDER-LEFT: #ece9d8; PADDING-TOP: 0cm; BORDER-BOTTOM: #ece9d8; HEIGHT: 14.2pt" width="4%">
<p align="center"></p></td>
<td style="BORDER-RIGHT: #ece9d8; PADDING-RIGHT: 0cm; BORDER-TOP: #ece9d8; PADDING-LEFT: 0cm; PADDING-BOTTOM: 0cm; BORDER-LEFT: #ece9d8; PADDING-TOP: 0cm; BORDER-BOTTOM: #ece9d8; HEIGHT: 14.2pt" width="4%">
<p align="center"></p></td></tr>
<tr style="HEIGHT: 14.2pt">
<td style="BORDER-RIGHT: #ece9d8; PADDING-RIGHT: 0cm; BORDER-TOP: #ece9d8; PADDING-LEFT: 0cm; PADDING-BOTTOM: 0cm; BORDER-LEFT: #ece9d8; PADDING-TOP: 0cm; BORDER-BOTTOM: #ece9d8; HEIGHT: 14.2pt" width="4%">
<p align="center"></p></td>
<td style="BORDER-RIGHT: #ece9d8; PADDING-RIGHT: 0cm; BORDER-TOP: #ece9d8; PADDING-LEFT: 0cm; PADDING-BOTTOM: 0cm; BORDER-LEFT: #ece9d8; PADDING-TOP: 0cm; BORDER-BOTTOM: #ece9d8; HEIGHT: 14.2pt" width="4%">
<p align="center"></p></td>
<td style="BORDER-RIGHT: #ece9d8; PADDING-RIGHT: 0cm; BORDER-TOP: #ece9d8; PADDING-LEFT: 0cm; PADDING-BOTTOM: 0cm; BORDER-LEFT: #ece9d8; PADDING-TOP: 0cm; BORDER-BOTTOM: #ece9d8; HEIGHT: 14.2pt" width="4%">
<p align="center"></p></td>
<td style="BORDER-RIGHT: #ece9d8; PADDING-RIGHT: 0cm; BORDER-TOP: #ece9d8; PADDING-LEFT: 0cm; PADDING-BOTTOM: 0cm; BORDER-LEFT: #ece9d8; PADDING-TOP: 0cm; BORDER-BOTTOM: #ece9d8; HEIGHT: 14.2pt" width="4%">
<p align="center"></p></td>
<td style="BORDER-RIGHT: #ece9d8; PADDING-RIGHT: 0cm; BORDER-TOP: #ece9d8; PADDING-LEFT: 0cm; PADDING-BOTTOM: 0cm; BORDER-LEFT: #ece9d8; PADDING-TOP: 0cm; BORDER-BOTTOM: #ece9d8; HEIGHT: 14.2pt" width="4%">
<p align="center"></p></td>
<td style="BORDER-RIGHT: #ece9d8; PADDING-RIGHT: 0cm; BORDER-TOP: #ece9d8; PADDING-LEFT: 0cm; PADDING-BOTTOM: 0cm; BORDER-LEFT: #ece9d8; PADDING-TOP: 0cm; BORDER-BOTTOM: #ece9d8; HEIGHT: 14.2pt" width="4%">
<p align="center"></p></td>
<td style="BORDER-RIGHT: #ece9d8; PADDING-RIGHT: 0cm; BORDER-TOP: #ece9d8; PADDING-LEFT: 0cm; PADDING-BOTTOM: 0cm; BORDER-LEFT: #ece9d8; PADDING-TOP: 0cm; BORDER-BOTTOM: #ece9d8; HEIGHT: 14.2pt" width="4%">
<p align="center"></p></td>
<td style="BORDER-RIGHT: #ece9d8; PADDING-RIGHT: 0cm; BORDER-TOP: #ece9d8; PADDING-LEFT: 0cm; PADDING-BOTTOM: 0cm; BORDER-LEFT: #ece9d8; PADDING-TOP: 0cm; BORDER-BOTTOM: #ece9d8; HEIGHT: 14.2pt" width="4%">
<p align="center"></p></td>
<td style="BORDER-RIGHT: #ece9d8; PADDING-RIGHT: 0cm; BORDER-TOP: #ece9d8; PADDING-LEFT: 0cm; PADDING-BOTTOM: 0cm; BORDER-LEFT: #ece9d8; PADDING-TOP: 0cm; BORDER-BOTTOM: #ece9d8; HEIGHT: 14.2pt" width="4%">
<p align="center"></p></td>
<td style="BORDER-RIGHT: #ece9d8; PADDING-RIGHT: 0cm; BORDER-TOP: #ece9d8; PADDING-LEFT: 0cm; PADDING-BOTTOM: 0cm; BORDER-LEFT: #ece9d8; PADDING-TOP: 0cm; BORDER-BOTTOM: #ece9d8; HEIGHT: 14.2pt" width="4%">
<p align="center"></p></td>
<td style="BORDER-RIGHT: #ece9d8; PADDING-RIGHT: 0cm; BORDER-TOP: #ece9d8; PADDING-LEFT: 0cm; PADDING-BOTTOM: 0cm; BORDER-LEFT: #ece9d8; PADDING-TOP: 0cm; BORDER-BOTTOM: #ece9d8; HEIGHT: 14.2pt" width="4%">
<p align="center"></p></td>
<td style="BORDER-RIGHT: windowtext 1pt solid; PADDING-RIGHT: 0cm; BORDER-TOP: #ece9d8; PADDING-LEFT: 0cm; PADDING-BOTTOM: 0cm; BORDER-LEFT: #ece9d8; PADDING-TOP: 0cm; BORDER-BOTTOM: windowtext 1pt solid; HEIGHT: 14.2pt" width="4%">
<p align="center"></p></td>
<td style="BORDER-RIGHT: #ece9d8; PADDING-RIGHT: 0cm; BORDER-TOP: #ece9d8; PADDING-LEFT: 0cm; PADDING-BOTTOM: 0cm; BORDER-LEFT: #ece9d8; PADDING-TOP: 0cm; BORDER-BOTTOM: #ece9d8; HEIGHT: 14.2pt" width="4%">
<p align="center"></p></td>
<td style="BORDER-RIGHT: #ece9d8; PADDING-RIGHT: 0cm; BORDER-TOP: #ece9d8; PADDING-LEFT: 0cm; PADDING-BOTTOM: 0cm; BORDER-LEFT: #ece9d8; PADDING-TOP: 0cm; BORDER-BOTTOM: #ece9d8; HEIGHT: 14.2pt" width="4%">
<p align="center"></p></td>
<td style="BORDER-RIGHT: #ece9d8; PADDING-RIGHT: 0cm; BORDER-TOP: #ece9d8; PADDING-LEFT: 0cm; PADDING-BOTTOM: 0cm; BORDER-LEFT: #ece9d8; PADDING-TOP: 0cm; BORDER-BOTTOM: #ece9d8; HEIGHT: 14.2pt" width="4%">
<p align="center"></p></td>
<td style="BORDER-RIGHT: #ece9d8; PADDING-RIGHT: 0cm; BORDER-TOP: #ece9d8; PADDING-LEFT: 0cm; PADDING-BOTTOM: 0cm; BORDER-LEFT: #ece9d8; PADDING-TOP: 0cm; BORDER-BOTTOM: #ece9d8; HEIGHT: 14.2pt" width="4%">
<p align="center"></p></td>
<td style="BORDER-RIGHT: #ece9d8; PADDING-RIGHT: 0cm; BORDER-TOP: #ece9d8; PADDING-LEFT: 0cm; PADDING-BOTTOM: 0cm; BORDER-LEFT: #ece9d8; PADDING-TOP: 0cm; BORDER-BOTTOM: #ece9d8; HEIGHT: 14.2pt" width="4%">
<p align="center"></p></td>
<td style="BORDER-RIGHT: #ece9d8; PADDING-RIGHT: 0cm; BORDER-TOP: #ece9d8; PADDING-LEFT: 0cm; PADDING-BOTTOM: 0cm; BORDER-LEFT: #ece9d8; PADDING-TOP: 0cm; BORDER-BOTTOM: #ece9d8; HEIGHT: 14.2pt" width="4%">
<p align="center"></p></td>
<td style="BORDER-RIGHT: #ece9d8; PADDING-RIGHT: 0cm; BORDER-TOP: #ece9d8; PADDING-LEFT: 0cm; PADDING-BOTTOM: 0cm; BORDER-LEFT: #ece9d8; PADDING-TOP: 0cm; BORDER-BOTTOM: #ece9d8; HEIGHT: 14.2pt" width="4%">
<p align="center"></p></td>
<td style="BORDER-RIGHT: #ece9d8; PADDING-RIGHT: 0cm; BORDER-TOP: #ece9d8; PADDING-LEFT: 0cm; PADDING-BOTTOM: 0cm; BORDER-LEFT: #ece9d8; PADDING-TOP: 0cm; BORDER-BOTTOM: #ece9d8; HEIGHT: 14.2pt" width="4%">
<p align="center"></p></td>
<td style="BORDER-RIGHT: #ece9d8; PADDING-RIGHT: 0cm; BORDER-TOP: #ece9d8; PADDING-LEFT: 0cm; PADDING-BOTTOM: 0cm; BORDER-LEFT: #ece9d8; PADDING-TOP: 0cm; BORDER-BOTTOM: #ece9d8; HEIGHT: 14.2pt" width="4%">
<p align="center"></p></td>
<td style="BORDER-RIGHT: #ece9d8; PADDING-RIGHT: 0cm; BORDER-TOP: #ece9d8; PADDING-LEFT: 0cm; PADDING-BOTTOM: 0cm; BORDER-LEFT: #ece9d8; PADDING-TOP: 0cm; BORDER-BOTTOM: #ece9d8; HEIGHT: 14.2pt" width="4%">
<p align="center"></p></td>
<td style="BORDER-RIGHT: #ece9d8; PADDING-RIGHT: 0cm; BORDER-TOP: #ece9d8; PADDING-LEFT: 0cm; PADDING-BOTTOM: 0cm; BORDER-LEFT: #ece9d8; PADDING-TOP: 0cm; BORDER-BOTTOM: #ece9d8; HEIGHT: 14.2pt" width="4%">
<p align="center"></p></td>
<td style="BORDER-RIGHT: #ece9d8; PADDING-RIGHT: 0cm; BORDER-TOP: #ece9d8; PADDING-LEFT: 0cm; PADDING-BOTTOM: 0cm; BORDER-LEFT: #ece9d8; PADDING-TOP: 0cm; BORDER-BOTTOM: #ece9d8; HEIGHT: 14.2pt" width="4%">
<p align="center"></p></td>
<td style="BORDER-RIGHT: #ece9d8; PADDING-RIGHT: 0cm; BORDER-TOP: #ece9d8; PADDING-LEFT: 0cm; PADDING-BOTTOM: 0cm; BORDER-LEFT: #ece9d8; PADDING-TOP: 0cm; BORDER-BOTTOM: #ece9d8; HEIGHT: 14.2pt" width="4%">
<p align="center"></p></td></tr>
<tr style="HEIGHT: 14.2pt">
<td style="BORDER-RIGHT: #ece9d8; PADDING-RIGHT: 0cm; BORDER-TOP: #ece9d8; PADDING-LEFT: 0cm; PADDING-BOTTOM: 0cm; BORDER-LEFT: #ece9d8; PADDING-TOP: 0cm; BORDER-BOTTOM: #ece9d8; HEIGHT: 14.2pt" width="4%">
<p align="center"></p></td>
<td style="BORDER-RIGHT: #ece9d8; PADDING-RIGHT: 0cm; BORDER-TOP: #ece9d8; PADDING-LEFT: 0cm; PADDING-BOTTOM: 0cm; BORDER-LEFT: #ece9d8; PADDING-TOP: 0cm; BORDER-BOTTOM: #ece9d8; HEIGHT: 14.2pt" width="4%">
<p align="center"></p></td>
<td style="BORDER-RIGHT: #ece9d8; PADDING-RIGHT: 0cm; BORDER-TOP: #ece9d8; PADDING-LEFT: 0cm; PADDING-BOTTOM: 0cm; BORDER-LEFT: #ece9d8; PADDING-TOP: 0cm; BORDER-BOTTOM: #ece9d8; HEIGHT: 14.2pt" width="4%">
<p align="center"></p></td>
<td style="BORDER-RIGHT: #ece9d8; PADDING-RIGHT: 0cm; BORDER-TOP: #ece9d8; PADDING-LEFT: 0cm; PADDING-BOTTOM: 0cm; BORDER-LEFT: #ece9d8; PADDING-TOP: 0cm; BORDER-BOTTOM: #ece9d8; HEIGHT: 14.2pt" width="4%">
<p align="center"></p></td>
<td style="BORDER-RIGHT: #ece9d8; PADDING-RIGHT: 0cm; BORDER-TOP: #ece9d8; PADDING-LEFT: 0cm; PADDING-BOTTOM: 0cm; BORDER-LEFT: #ece9d8; PADDING-TOP: 0cm; BORDER-BOTTOM: #ece9d8; HEIGHT: 14.2pt" width="4%">
<p align="center"></p></td>
<td style="BORDER-RIGHT: #ece9d8; PADDING-RIGHT: 0cm; BORDER-TOP: #ece9d8; PADDING-LEFT: 0cm; PADDING-BOTTOM: 0cm; BORDER-LEFT: #ece9d8; PADDING-TOP: 0cm; BORDER-BOTTOM: #ece9d8; HEIGHT: 14.2pt" width="4%">
<p align="center"></p></td>
<td style="BORDER-RIGHT: windowtext 1pt solid; PADDING-RIGHT: 0cm; BORDER-TOP: #ece9d8; PADDING-LEFT: 0cm; PADDING-BOTTOM: 0cm; BORDER-LEFT: #ece9d8; PADDING-TOP: 0cm; BORDER-BOTTOM: #ece9d8; HEIGHT: 14.2pt" width="4%">
<p align="center"></p></td>
<td style="BORDER-RIGHT: #ece9d8; PADDING-RIGHT: 0cm; BORDER-TOP: windowtext 1pt solid; PADDING-LEFT: 0cm; PADDING-BOTTOM: 0cm; BORDER-LEFT: #ece9d8; PADDING-TOP: 0cm; BORDER-BOTTOM: #ece9d8; HEIGHT: 14.2pt" width="4%">
<p align="center"></p></td>
<td style="BORDER-RIGHT: #ece9d8; PADDING-RIGHT: 0cm; BORDER-TOP: windowtext 1pt solid; PADDING-LEFT: 0cm; PADDING-BOTTOM: 0cm; BORDER-LEFT: #ece9d8; PADDING-TOP: 0cm; BORDER-BOTTOM: #ece9d8; HEIGHT: 14.2pt" width="4%">
<p align="center"></p></td>
<td style="BORDER-RIGHT: #ece9d8; PADDING-RIGHT: 0cm; BORDER-TOP: windowtext 1pt solid; PADDING-LEFT: 0cm; PADDING-BOTTOM: 0cm; BORDER-LEFT: #ece9d8; PADDING-TOP: 0cm; BORDER-BOTTOM: #ece9d8; HEIGHT: 14.2pt" width="4%">
<p align="center"></p></td>
<td style="BORDER-RIGHT: #ece9d8; PADDING-RIGHT: 0cm; BORDER-TOP: windowtext 1pt solid; PADDING-LEFT: 0cm; PADDING-BOTTOM: 0cm; BORDER-LEFT: #ece9d8; PADDING-TOP: 0cm; BORDER-BOTTOM: #ece9d8; HEIGHT: 14.2pt" width="4%">
<p align="center"></p></td>
<td style="BORDER-RIGHT: #ece9d8; PADDING-RIGHT: 0cm; BORDER-TOP: #ece9d8; PADDING-LEFT: 0cm; PADDING-BOTTOM: 0cm; BORDER-LEFT: #ece9d8; PADDING-TOP: 0cm; BORDER-BOTTOM: #ece9d8; HEIGHT: 14.2pt" width="4%">
<p align="center"></p></td>
<td style="BORDER-RIGHT: #ece9d8; PADDING-RIGHT: 0cm; BORDER-TOP: windowtext 1pt solid; PADDING-LEFT: 0cm; PADDING-BOTTOM: 0cm; BORDER-LEFT: #ece9d8; PADDING-TOP: 0cm; BORDER-BOTTOM: #ece9d8; HEIGHT: 14.2pt" width="4%">
<p align="center"></p></td>
<td style="BORDER-RIGHT: #ece9d8; PADDING-RIGHT: 0cm; BORDER-TOP: #ece9d8; PADDING-LEFT: 0cm; PADDING-BOTTOM: 0cm; BORDER-LEFT: windowtext 1pt solid; PADDING-TOP: 0cm; BORDER-BOTTOM: #ece9d8; HEIGHT: 14.2pt" width="4%">
<p align="center"></p></td>
<td style="BORDER-RIGHT: #ece9d8; PADDING-RIGHT: 0cm; BORDER-TOP: #ece9d8; PADDING-LEFT: 0cm; PADDING-BOTTOM: 0cm; BORDER-LEFT: #ece9d8; PADDING-TOP: 0cm; BORDER-BOTTOM: #ece9d8; HEIGHT: 14.2pt" width="4%">
<p align="center"></p></td>
<td style="BORDER-RIGHT: #ece9d8; PADDING-RIGHT: 0cm; BORDER-TOP: #ece9d8; PADDING-LEFT: 0cm; PADDING-BOTTOM: 0cm; BORDER-LEFT: #ece9d8; PADDING-TOP: 0cm; BORDER-BOTTOM: #ece9d8; HEIGHT: 14.2pt" width="4%">
<p align="center"></p></td>
<td style="BORDER-RIGHT: #ece9d8; PADDING-RIGHT: 0cm; BORDER-TOP: #ece9d8; PADDING-LEFT: 0cm; PADDING-BOTTOM: 0cm; BORDER-LEFT: #ece9d8; PADDING-TOP: 0cm; BORDER-BOTTOM: #ece9d8; HEIGHT: 14.2pt" width="4%">
<p align="center"></p></td>
<td style="BORDER-RIGHT: #ece9d8; PADDING-RIGHT: 0cm; BORDER-TOP: #ece9d8; PADDING-LEFT: 0cm; PADDING-BOTTOM: 0cm; BORDER-LEFT: #ece9d8; PADDING-TOP: 0cm; BORDER-BOTTOM: #ece9d8; HEIGHT: 14.2pt" width="4%">
<p align="center"></p></td>
<td style="BORDER-RIGHT: #ece9d8; PADDING-RIGHT: 0cm; BORDER-TOP: #ece9d8; PADDING-LEFT: 0cm; PADDING-BOTTOM: 0cm; BORDER-LEFT: #ece9d8; PADDING-TOP: 0cm; BORDER-BOTTOM: #ece9d8; HEIGHT: 14.2pt" width="4%">
<p align="center"></p></td>
<td style="BORDER-RIGHT: #ece9d8; PADDING-RIGHT: 0cm; BORDER-TOP: #ece9d8; PADDING-LEFT: 0cm; PADDING-BOTTOM: 0cm; BORDER-LEFT: #ece9d8; PADDING-TOP: 0cm; BORDER-BOTTOM: #ece9d8; HEIGHT: 14.2pt" width="4%">
<p align="center"></p></td>
<td style="BORDER-RIGHT: #ece9d8; PADDING-RIGHT: 0cm; BORDER-TOP: #ece9d8; PADDING-LEFT: 0cm; PADDING-BOTTOM: 0cm; BORDER-LEFT: #ece9d8; PADDING-TOP: 0cm; BORDER-BOTTOM: #ece9d8; HEIGHT: 14.2pt" width="4%">
<p align="center"></p></td>
<td style="BORDER-RIGHT: #ece9d8; PADDING-RIGHT: 0cm; BORDER-TOP: #ece9d8; PADDING-LEFT: 0cm; PADDING-BOTTOM: 0cm; BORDER-LEFT: #ece9d8; PADDING-TOP: 0cm; BORDER-BOTTOM: #ece9d8; HEIGHT: 14.2pt" width="4%">
<p align="center"></p></td>
<td style="BORDER-RIGHT: #ece9d8; PADDING-RIGHT: 0cm; BORDER-TOP: #ece9d8; PADDING-LEFT: 0cm; PADDING-BOTTOM: 0cm; BORDER-LEFT: #ece9d8; PADDING-TOP: 0cm; BORDER-BOTTOM: #ece9d8; HEIGHT: 14.2pt" width="4%">
<p align="center"></p></td>
<td style="BORDER-RIGHT: #ece9d8; PADDING-RIGHT: 0cm; BORDER-TOP: #ece9d8; PADDING-LEFT: 0cm; PADDING-BOTTOM: 0cm; BORDER-LEFT: #ece9d8; PADDING-TOP: 0cm; BORDER-BOTTOM: #ece9d8; HEIGHT: 14.2pt" width="4%">
<p align="center"></p></td>
<td style="BORDER-RIGHT: #ece9d8; PADDING-RIGHT: 0cm; BORDER-TOP: #ece9d8; PADDING-LEFT: 0cm; PADDING-BOTTOM: 0cm; BORDER-LEFT: #ece9d8; PADDING-TOP: 0cm; BORDER-BOTTOM: #ece9d8; HEIGHT: 14.2pt" width="4%">
<p align="center"></p></td></tr>
<tr style="HEIGHT: 14.2pt">
<td style="BORDER-RIGHT: #ece9d8; PADDING-RIGHT: 0cm; BORDER-TOP: #ece9d8; PADDING-LEFT: 0cm; PADDING-BOTTOM: 0cm; BORDER-LEFT: #ece9d8; PADDING-TOP: 0cm; BORDER-BOTTOM: #ece9d8; HEIGHT: 14.2pt" width="4%">
<p align="center"></p></td>
<td style="BORDER-RIGHT: #ece9d8; PADDING-RIGHT: 0cm; BORDER-TOP: #ece9d8; PADDING-LEFT: 0cm; PADDING-BOTTOM: 0cm; BORDER-LEFT: #ece9d8; PADDING-TOP: 0cm; BORDER-BOTTOM: #ece9d8; HEIGHT: 14.2pt" width="4%">
<p align="center"></p></td>
<td style="BORDER-RIGHT: windowtext 1pt solid; PADDING-RIGHT: 0cm; BORDER-TOP: windowtext 1pt solid; PADDING-LEFT: 0cm; PADDING-BOTTOM: 0cm; BORDER-LEFT: windowtext 1pt solid; PADDING-TOP: 0cm; BORDER-BOTTOM: windowtext 1pt solid; HEIGHT: 14.2pt" width="40%" colspan="10" rowspan="2">
<p align="center"><span style="FONT-WEIGHT: normal">Заместитель директора — начальник отдела трудоустройства и социальной поддержки населения</span></p></td>
<td style="BORDER-RIGHT: #ece9d8; PADDING-RIGHT: 0cm; BORDER-TOP: #ece9d8; PADDING-LEFT: 0cm; PADDING-BOTTOM: 0cm; BORDER-LEFT: #ece9d8; PADDING-TOP: 0cm; BORDER-BOTTOM: #ece9d8; HEIGHT: 14.2pt" width="4%">
<p align="center"></p></td>
<td style="BORDER-RIGHT: #ece9d8; PADDING-RIGHT: 0cm; BORDER-TOP: #ece9d8; PADDING-LEFT: 0cm; PADDING-BOTTOM: 0cm; BORDER-LEFT: windowtext 1pt solid; PADDING-TOP: 0cm; BORDER-BOTTOM: #ece9d8; HEIGHT: 14.2pt" width="4%">
<p align="center"></p></td>
<td style="BORDER-RIGHT: #ece9d8; PADDING-RIGHT: 0cm; BORDER-TOP: #ece9d8; PADDING-LEFT: 0cm; PADDING-BOTTOM: 0cm; BORDER-LEFT: #ece9d8; PADDING-TOP: 0cm; BORDER-BOTTOM: #ece9d8; HEIGHT: 14.2pt" width="4%">
<p align="center"></p></td>
<td style="BORDER-RIGHT: #ece9d8; PADDING-RIGHT: 0cm; BORDER-TOP: #ece9d8; PADDING-LEFT: 0cm; PADDING-BOTTOM: 0cm; BORDER-LEFT: #ece9d8; PADDING-TOP: 0cm; BORDER-BOTTOM: #ece9d8; HEIGHT: 14.2pt" width="4%">
<p align="center"></p></td>
<td style="BORDER-RIGHT: #ece9d8; PADDING-RIGHT: 0cm; BORDER-TOP: #ece9d8; PADDING-LEFT: 0cm; PADDING-BOTTOM: 0cm; BORDER-LEFT: #ece9d8; PADDING-TOP: 0cm; BORDER-BOTTOM: #ece9d8; HEIGHT: 14.2pt" width="4%">
<p align="center"></p></td>
<td style="BORDER-RIGHT: #ece9d8; PADDING-RIGHT: 0cm; BORDER-TOP: #ece9d8; PADDING-LEFT: 0cm; PADDING-BOTTOM: 0cm; BORDER-LEFT: #ece9d8; PADDING-TOP: 0cm; BORDER-BOTTOM: #ece9d8; HEIGHT: 14.2pt" width="4%">
<p align="center"></p></td>
<td style="BORDER-RIGHT: #ece9d8; PADDING-RIGHT: 0cm; BORDER-TOP: #ece9d8; PADDING-LEFT: 0cm; PADDING-BOTTOM: 0cm; BORDER-LEFT: #ece9d8; PADDING-TOP: 0cm; BORDER-BOTTOM: #ece9d8; HEIGHT: 14.2pt" width="4%">
<p align="center"></p></td>
<td style="BORDER-RIGHT: #ece9d8; PADDING-RIGHT: 0cm; BORDER-TOP: #ece9d8; PADDING-LEFT: 0cm; PADDING-BOTTOM: 0cm; BORDER-LEFT: #ece9d8; PADDING-TOP: 0cm; BORDER-BOTTOM: #ece9d8; HEIGHT: 14.2pt" width="4%">
<p align="center"></p></td>
<td style="BORDER-RIGHT: #ece9d8; PADDING-RIGHT: 0cm; BORDER-TOP: #ece9d8; PADDING-LEFT: 0cm; PADDING-BOTTOM: 0cm; BORDER-LEFT: #ece9d8; PADDING-TOP: 0cm; BORDER-BOTTOM: #ece9d8; HEIGHT: 14.2pt" width="4%">
<p align="center"></p></td>
<td style="BORDER-RIGHT: #ece9d8; PADDING-RIGHT: 0cm; BORDER-TOP: #ece9d8; PADDING-LEFT: 0cm; PADDING-BOTTOM: 0cm; BORDER-LEFT: #ece9d8; PADDING-TOP: 0cm; BORDER-BOTTOM: #ece9d8; HEIGHT: 14.2pt" width="4%">
<p align="center"></p></td>
<td style="BORDER-RIGHT: #ece9d8; PADDING-RIGHT: 0cm; BORDER-TOP: #ece9d8; PADDING-LEFT: 0cm; PADDING-BOTTOM: 0cm; BORDER-LEFT: #ece9d8; PADDING-TOP: 0cm; BORDER-BOTTOM: #ece9d8; HEIGHT: 14.2pt" width="4%">
<p align="center"></p></td>
<td style="BORDER-RIGHT: #ece9d8; PADDING-RIGHT: 0cm; BORDER-TOP: #ece9d8; PADDING-LEFT: 0cm; PADDING-BOTTOM: 0cm; BORDER-LEFT: #ece9d8; PADDING-TOP: 0cm; BORDER-BOTTOM: #ece9d8; HEIGHT: 14.2pt" width="4%">
<p align="center"></p></td>
<td style="BORDER-RIGHT: #ece9d8; PADDING-RIGHT: 0cm; BORDER-TOP: #ece9d8; PADDING-LEFT: 0cm; PADDING-BOTTOM: 0cm; BORDER-LEFT: #ece9d8; PADDING-TOP: 0cm; BORDER-BOTTOM: #ece9d8; HEIGHT: 14.2pt" width="4%">
<p align="center"></p></td></tr>
<tr style="HEIGHT: 14.2pt">
<td style="BORDER-RIGHT: windowtext 1pt solid; PADDING-RIGHT: 0cm; BORDER-TOP: #ece9d8; PADDING-LEFT: 0cm; PADDING-BOTTOM: 0cm; BORDER-LEFT: #ece9d8; PADDING-TOP: 0cm; BORDER-BOTTOM: #ece9d8; HEIGHT: 14.2pt" width="4%">
<p align="center"></p></td>
<td style="BORDER-RIGHT: #ece9d8; PADDING-RIGHT: 0cm; BORDER-TOP: windowtext 1pt solid; PADDING-LEFT: 0cm; PADDING-BOTTOM: 0cm; BORDER-LEFT: #ece9d8; PADDING-TOP: 0cm; BORDER-BOTTOM: #ece9d8; HEIGHT: 14.2pt" width="4%">
<p align="center"></p></td>
<td style="BORDER-RIGHT: #ece9d8; PADDING-RIGHT: 0cm; BORDER-TOP: #ece9d8; PADDING-LEFT: 0cm; PADDING-BOTTOM: 0cm; BORDER-LEFT: #ece9d8; PADDING-TOP: 0cm; BORDER-BOTTOM: #ece9d8; HEIGHT: 14.2pt" width="4%">
<p align="center"></p></td>
<td style="BORDER-RIGHT: #ece9d8; PADDING-RIGHT: 0cm; BORDER-TOP: #ece9d8; PADDING-LEFT: 0cm; PADDING-BOTTOM: 0cm; BORDER-LEFT: windowtext 1pt solid; PADDING-TOP: 0cm; BORDER-BOTTOM: #ece9d8; HEIGHT: 14.2pt" width="4%">
<p align="center"></p></td>
<td style="BORDER-RIGHT: windowtext 1pt solid; PADDING-RIGHT: 0cm; BORDER-TOP: windowtext 1pt solid; PADDING-LEFT: 0cm; PADDING-BOTTOM: 0cm; BORDER-LEFT: windowtext 1pt solid; PADDING-TOP: 0cm; BORDER-BOTTOM: windowtext 1pt solid; HEIGHT: 14.2pt" width="40%" colspan="10" rowspan="2">
<p align="center"><span style="FONT-WEIGHT: normal">Инспектор Государственной трудовой инспекции*</span></p>
<p align="right"><span style="FONT-WEIGHT: normal">1</span></p></td>
<td style="BORDER-RIGHT: #ece9d8; PADDING-RIGHT: 0cm; BORDER-TOP: #ece9d8; PADDING-LEFT: 0cm; PADDING-BOTTOM: 0cm; BORDER-LEFT: #ece9d8; PADDING-TOP: 0cm; BORDER-BOTTOM: #ece9d8; HEIGHT: 14.2pt" width="4%">
<p align="center"></p></td></tr>
<tr style="HEIGHT: 14.2pt">
<td style="BORDER-RIGHT: windowtext 1pt solid; PADDING-RIGHT: 0cm; BORDER-TOP: #ece9d8; PADDING-LEFT: 0cm; PADDING-BOTTOM: 0cm; BORDER-LEFT: #ece9d8; PADDING-TOP: 0cm; BORDER-BOTTOM: #ece9d8; HEIGHT: 14.2pt" width="4%">
<p align="center"></p></td>
<td style="BORDER-RIGHT: #ece9d8; PADDING-RIGHT: 0cm; BORDER-TOP: #ece9d8; PADDING-LEFT: 0cm; PADDING-BOTTOM: 0cm; BORDER-LEFT: #ece9d8; PADDING-TOP: 0cm; BORDER-BOTTOM: #ece9d8; HEIGHT: 14.2pt" width="4%">
<p align="center"></p></td>
<td style="BORDER-RIGHT: #ece9d8; PADDING-RIGHT: 0cm; BORDER-TOP: #ece9d8; PADDING-LEFT: 0cm; PADDING-BOTTOM: 0cm; BORDER-LEFT: #ece9d8; PADDING-TOP: 0cm; BORDER-BOTTOM: #ece9d8; HEIGHT: 14.2pt" width="4%">
<p align="center"></p></td>
<td style="BORDER-RIGHT: #ece9d8; PADDING-RIGHT: 0cm; BORDER-TOP: #ece9d8; PADDING-LEFT: 0cm; PADDING-BOTTOM: 0cm; BORDER-LEFT: #ece9d8; PADDING-TOP: 0cm; BORDER-BOTTOM: #ece9d8; HEIGHT: 14.2pt" width="4%">
<p align="center"></p></td>
<td style="BORDER-RIGHT: #ece9d8; PADDING-RIGHT: 0cm; BORDER-TOP: #ece9d8; PADDING-LEFT: 0cm; PADDING-BOTTOM: 0cm; BORDER-LEFT: #ece9d8; PADDING-TOP: 0cm; BORDER-BOTTOM: #ece9d8; HEIGHT: 14.2pt" width="4%">
<p align="center"></p></td>
<td style="BORDER-RIGHT: #ece9d8; PADDING-RIGHT: 0cm; BORDER-TOP: #ece9d8; PADDING-LEFT: 0cm; PADDING-BOTTOM: 0cm; BORDER-LEFT: #ece9d8; PADDING-TOP: 0cm; BORDER-BOTTOM: #ece9d8; HEIGHT: 14.2pt" width="4%">
<p align="center"></p></td>
<td style="BORDER-RIGHT: #ece9d8; PADDING-RIGHT: 0cm; BORDER-TOP: #ece9d8; PADDING-LEFT: 0cm; PADDING-BOTTOM: 0cm; BORDER-LEFT: #ece9d8; PADDING-TOP: 0cm; BORDER-BOTTOM: #ece9d8; HEIGHT: 14.2pt" width="4%">
<p align="center"></p></td>
<td style="BORDER-RIGHT: #ece9d8; PADDING-RIGHT: 0cm; BORDER-TOP: #ece9d8; PADDING-LEFT: 0cm; PADDING-BOTTOM: 0cm; BORDER-LEFT: #ece9d8; PADDING-TOP: 0cm; BORDER-BOTTOM: #ece9d8; HEIGHT: 14.2pt" width="4%">
<p align="center"></p></td>
<td style="BORDER-RIGHT: #ece9d8; PADDING-RIGHT: 0cm; BORDER-TOP: #ece9d8; PADDING-LEFT: 0cm; PADDING-BOTTOM: 0cm; BORDER-LEFT: #ece9d8; PADDING-TOP: 0cm; BORDER-BOTTOM: #ece9d8; HEIGHT: 14.2pt" width="4%">
<p align="center"></p></td>
<td style="BORDER-RIGHT: #ece9d8; PADDING-RIGHT: 0cm; BORDER-TOP: #ece9d8; PADDING-LEFT: 0cm; PADDING-BOTTOM: 0cm; BORDER-LEFT: #ece9d8; PADDING-TOP: 0cm; BORDER-BOTTOM: #ece9d8; HEIGHT: 14.2pt" width="4%">
<p align="center"></p></td>
<td style="BORDER-RIGHT: #ece9d8; PADDING-RIGHT: 0cm; BORDER-TOP: #ece9d8; PADDING-LEFT: 0cm; PADDING-BOTTOM: 0cm; BORDER-LEFT: #ece9d8; PADDING-TOP: 0cm; BORDER-BOTTOM: #ece9d8; HEIGHT: 14.2pt" width="4%">
<p align="center"></p></td>
<td style="BORDER-RIGHT: #ece9d8; PADDING-RIGHT: 0cm; BORDER-TOP: #ece9d8; PADDING-LEFT: 0cm; PADDING-BOTTOM: 0cm; BORDER-LEFT: #ece9d8; PADDING-TOP: 0cm; BORDER-BOTTOM: #ece9d8; HEIGHT: 14.2pt" width="4%">
<p align="center"></p></td>
<td style="BORDER-RIGHT: #ece9d8; PADDING-RIGHT: 0cm; BORDER-TOP: #ece9d8; PADDING-LEFT: 0cm; PADDING-BOTTOM: 0cm; BORDER-LEFT: #ece9d8; PADDING-TOP: 0cm; BORDER-BOTTOM: #ece9d8; HEIGHT: 14.2pt" width="4%">
<p align="center"></p></td>
<td style="BORDER-RIGHT: #ece9d8; PADDING-RIGHT: 0cm; BORDER-TOP: windowtext 1pt solid; PADDING-LEFT: 0cm; PADDING-BOTTOM: 0cm; BORDER-LEFT: windowtext 1pt solid; PADDING-TOP: 0cm; BORDER-BOTTOM: #ece9d8; HEIGHT: 14.2pt" width="4%">
<p align="center"></p></td>
<td style="BORDER-RIGHT: #ece9d8; PADDING-RIGHT: 0cm; BORDER-TOP: #ece9d8; PADDING-LEFT: 0cm; PADDING-BOTTOM: 0cm; BORDER-LEFT: #ece9d8; PADDING-TOP: 0cm; BORDER-BOTTOM: #ece9d8; HEIGHT: 14.2pt" width="4%">
<p align="center"></p></td></tr>
<tr style="HEIGHT: 14.2pt">
<td style="BORDER-RIGHT: windowtext 1pt solid; PADDING-RIGHT: 0cm; BORDER-TOP: #ece9d8; PADDING-LEFT: 0cm; PADDING-BOTTOM: 0cm; BORDER-LEFT: #ece9d8; PADDING-TOP: 0cm; BORDER-BOTTOM: #ece9d8; HEIGHT: 14.2pt" width="4%">
<p align="center"></p></td>
<td style="BORDER-RIGHT: #ece9d8; PADDING-RIGHT: 0cm; BORDER-TOP: #ece9d8; PADDING-LEFT: 0cm; PADDING-BOTTOM: 0cm; BORDER-LEFT: #ece9d8; PADDING-TOP: 0cm; BORDER-BOTTOM: #ece9d8; HEIGHT: 14.2pt" width="4%">
<p align="center"></p></td>
<td style="BORDER-RIGHT: windowtext 1pt solid; PADDING-RIGHT: 0cm; BORDER-TOP: windowtext 1pt solid; PADDING-LEFT: 0cm; PADDING-BOTTOM: 0cm; BORDER-LEFT: windowtext 1pt solid; PADDING-TOP: 0cm; BORDER-BOTTOM: windowtext 1pt solid; HEIGHT: 14.2pt" width="40%" colspan="10" rowspan="2">
<p align="center"><span style="FONT-WEIGHT: normal">Сектор по учету, трудоустройству и социальной поддержке безработных</span></p>
<p align="right"><span style="FONT-WEIGHT: normal">1</span></p></td>
<td style="BORDER-RIGHT: #ece9d8; PADDING-RIGHT: 0cm; BORDER-TOP: #ece9d8; PADDING-LEFT: 0cm; PADDING-BOTTOM: 0cm; BORDER-LEFT: #ece9d8; PADDING-TOP: 0cm; BORDER-BOTTOM: #ece9d8; HEIGHT: 14.2pt" width="4%">
<p align="center"></p></td>
<td style="BORDER-RIGHT: #ece9d8; PADDING-RIGHT: 0cm; BORDER-TOP: #ece9d8; PADDING-LEFT: 0cm; PADDING-BOTTOM: 0cm; BORDER-LEFT: windowtext 1pt solid; PADDING-TOP: 0cm; BORDER-BOTTOM: #ece9d8; HEIGHT: 14.2pt" width="4%">
<p align="center"></p></td>
<td style="BORDER-RIGHT: #ece9d8; PADDING-RIGHT: 0cm; BORDER-TOP: #ece9d8; PADDING-LEFT: 0cm; PADDING-BOTTOM: 0cm; BORDER-LEFT: #ece9d8; PADDING-TOP: 0cm; BORDER-BOTTOM: #ece9d8; HEIGHT: 14.2pt" width="4%">
<p align="center"></p></td>
<td style="BORDER-RIGHT: #ece9d8; PADDING-RIGHT: 0cm; BORDER-TOP: #ece9d8; PADDING-LEFT: 0cm; PADDING-BOTTOM: 0cm; BORDER-LEFT: #ece9d8; PADDING-TOP: 0cm; BORDER-BOTTOM: #ece9d8; HEIGHT: 14.2pt" width="4%">
<p align="center"></p></td>
<td style="BORDER-RIGHT: #ece9d8; PADDING-RIGHT: 0cm; BORDER-TOP: #ece9d8; PADDING-LEFT: 0cm; PADDING-BOTTOM: 0cm; BORDER-LEFT: #ece9d8; PADDING-TOP: 0cm; BORDER-BOTTOM: #ece9d8; HEIGHT: 14.2pt" width="4%">
<p align="center"></p></td>
<td style="BORDER-RIGHT: #ece9d8; PADDING-RIGHT: 0cm; BORDER-TOP: #ece9d8; PADDING-LEFT: 0cm; PADDING-BOTTOM: 0cm; BORDER-LEFT: #ece9d8; PADDING-TOP: 0cm; BORDER-BOTTOM: #ece9d8; HEIGHT: 14.2pt" width="4%">
<p align="center"></p></td>
<td style="BORDER-RIGHT: #ece9d8; PADDING-RIGHT: 0cm; BORDER-TOP: #ece9d8; PADDING-LEFT: 0cm; PADDING-BOTTOM: 0cm; BORDER-LEFT: #ece9d8; PADDING-TOP: 0cm; BORDER-BOTTOM: #ece9d8; HEIGHT: 14.2pt" width="4%">
<p align="center"></p></td>
<td style="BORDER-RIGHT: #ece9d8; PADDING-RIGHT: 0cm; BORDER-TOP: #ece9d8; PADDING-LEFT: 0cm; PADDING-BOTTOM: 0cm; BORDER-LEFT: #ece9d8; PADDING-TOP: 0cm; BORDER-BOTTOM: #ece9d8; HEIGHT: 14.2pt" width="4%">
<p align="center"></p></td>
<td style="BORDER-RIGHT: #ece9d8; PADDING-RIGHT: 0cm; BORDER-TOP: #ece9d8; PADDING-LEFT: 0cm; PADDING-BOTTOM: 0cm; BORDER-LEFT: #ece9d8; PADDING-TOP: 0cm; BORDER-BOTTOM: #ece9d8; HEIGHT: 14.2pt" width="4%">
<p align="center"></p></td>
<td style="BORDER-RIGHT: #ece9d8; PADDING-RIGHT: 0cm; BORDER-TOP: #ece9d8; PADDING-LEFT: 0cm; PADDING-BOTTOM: 0cm; BORDER-LEFT: #ece9d8; PADDING-TOP: 0cm; BORDER-BOTTOM: #ece9d8; HEIGHT: 14.2pt" width="4%">
<p align="center"></p></td>
<td style="BORDER-RIGHT: #ece9d8; PADDING-RIGHT: 0cm; BORDER-TOP: #ece9d8; PADDING-LEFT: 0cm; PADDING-BOTTOM: 0cm; BORDER-LEFT: #ece9d8; PADDING-TOP: 0cm; BORDER-BOTTOM: #ece9d8; HEIGHT: 14.2pt" width="4%">
<p align="center"></p></td>
<td style="BORDER-RIGHT: #ece9d8; PADDING-RIGHT: 0cm; BORDER-TOP: #ece9d8; PADDING-LEFT: 0cm; PADDING-BOTTOM: 0cm; BORDER-LEFT: #ece9d8; PADDING-TOP: 0cm; BORDER-BOTTOM: #ece9d8; HEIGHT: 14.2pt" width="4%">
<p align="center"></p></td>
<td style="BORDER-RIGHT: #ece9d8; PADDING-RIGHT: 0cm; BORDER-TOP: #ece9d8; PADDING-LEFT: 0cm; PADDING-BOTTOM: 0cm; BORDER-LEFT: #ece9d8; PADDING-TOP: 0cm; BORDER-BOTTOM: #ece9d8; HEIGHT: 14.2pt" width="4%">
<p align="center"></p></td></tr>
<tr style="HEIGHT: 14.2pt">
<td style="BORDER-RIGHT: windowtext 1pt solid; PADDING-RIGHT: 0cm; BORDER-TOP: #ece9d8; PADDING-LEFT: 0cm; PADDING-BOTTOM: 0cm; BORDER-LEFT: #ece9d8; PADDING-TOP: 0cm; BORDER-BOTTOM: #ece9d8; HEIGHT: 14.2pt" width="4%">
<p align="center"></p></td>
<td style="BORDER-RIGHT: #ece9d8; PADDING-RIGHT: 0cm; BORDER-TOP: windowtext 1pt solid; PADDING-LEFT: 0cm; PADDING-BOTTOM: 0cm; BORDER-LEFT: #ece9d8; PADDING-TOP: 0cm; BORDER-BOTTOM: #ece9d8; HEIGHT: 14.2pt" width="4%">
<p align="center"></p></td>
<td style="BORDER-RIGHT: #ece9d8; PADDING-RIGHT: 0cm; BORDER-TOP: #ece9d8; PADDING-LEFT: 0cm; PADDING-BOTTOM: 0cm; BORDER-LEFT: #ece9d8; PADDING-TOP: 0cm; BORDER-BOTTOM: #ece9d8; HEIGHT: 14.2pt" width="4%">
<p align="center"></p></td>
<td style="BORDER-RIGHT: #ece9d8; PADDING-RIGHT: 0cm; BORDER-TOP: #ece9d8; PADDING-LEFT: 0cm; PADDING-BOTTOM: 0cm; BORDER-LEFT: windowtext 1pt solid; PADDING-TOP: 0cm; BORDER-BOTTOM: #ece9d8; HEIGHT: 14.2pt" width="4%">
<p align="center"></p></td>
<td style="BORDER-RIGHT: windowtext 1pt solid; PADDING-RIGHT: 0cm; BORDER-TOP: windowtext 1pt solid; PADDING-LEFT: 0cm; PADDING-BOTTOM: 0cm; BORDER-LEFT: windowtext 1pt solid; PADDING-TOP: 0cm; BORDER-BOTTOM: windowtext 1pt solid; HEIGHT: 14.2pt" width="40%" colspan="10" rowspan="2">
<p align="center"><span style="FONT-WEIGHT: normal">Сектор по формированию и мониторингу региональных программ занятости</span></p>
<p align="right"><span style="FONT-WEIGHT: normal">1</span></p></td>
<td style="BORDER-RIGHT: #ece9d8; PADDING-RIGHT: 0cm; BORDER-TOP: #ece9d8; PADDING-LEFT: 0cm; PADDING-BOTTOM: 0cm; BORDER-LEFT: #ece9d8; PADDING-TOP: 0cm; BORDER-BOTTOM: #ece9d8; HEIGHT: 14.2pt" width="4%">
<p align="center"></p></td></tr>
<tr style="HEIGHT: 14.2pt">
<td style="BORDER-RIGHT: windowtext 1pt solid; PADDING-RIGHT: 0cm; BORDER-TOP: #ece9d8; PADDING-LEFT: 0cm; PADDING-BOTTOM: 0cm; BORDER-LEFT: #ece9d8; PADDING-TOP: 0cm; BORDER-BOTTOM: #ece9d8; HEIGHT: 14.2pt" width="4%">
<p align="center"></p></td>
<td style="BORDER-RIGHT: #ece9d8; PADDING-RIGHT: 0cm; BORDER-TOP: #ece9d8; PADDING-LEFT: 0cm; PADDING-BOTTOM: 0cm; BORDER-LEFT: #ece9d8; PADDING-TOP: 0cm; BORDER-BOTTOM: #ece9d8; HEIGHT: 14.2pt" width="4%">
<p align="center"></p></td>
<td style="BORDER-RIGHT: #ece9d8; PADDING-RIGHT: 0cm; BORDER-TOP: #ece9d8; PADDING-LEFT: 0cm; PADDING-BOTTOM: 0cm; BORDER-LEFT: #ece9d8; PADDING-TOP: 0cm; BORDER-BOTTOM: #ece9d8; HEIGHT: 14.2pt" width="4%">
<p align="center"></p></td>
<td style="BORDER-RIGHT: #ece9d8; PADDING-RIGHT: 0cm; BORDER-TOP: #ece9d8; PADDING-LEFT: 0cm; PADDING-BOTTOM: 0cm; BORDER-LEFT: #ece9d8; PADDING-TOP: 0cm; BORDER-BOTTOM: #ece9d8; HEIGHT: 14.2pt" width="4%">
<p align="center"></p></td>
<td style="BORDER-RIGHT: #ece9d8; PADDING-RIGHT: 0cm; BORDER-TOP: #ece9d8; PADDING-LEFT: 0cm; PADDING-BOTTOM: 0cm; BORDER-LEFT: #ece9d8; PADDING-TOP: 0cm; BORDER-BOTTOM: #ece9d8; HEIGHT: 14.2pt" width="4%">
<p align="center"></p></td>
<td style="BORDER-RIGHT: #ece9d8; PADDING-RIGHT: 0cm; BORDER-TOP: #ece9d8; PADDING-LEFT: 0cm; PADDING-BOTTOM: 0cm; BORDER-LEFT: #ece9d8; PADDING-TOP: 0cm; BORDER-BOTTOM: #ece9d8; HEIGHT: 14.2pt" width="4%">
<p align="center"></p></td>
<td style="BORDER-RIGHT: #ece9d8; PADDING-RIGHT: 0cm; BORDER-TOP: #ece9d8; PADDING-LEFT: 0cm; PADDING-BOTTOM: 0cm; BORDER-LEFT: #ece9d8; PADDING-TOP: 0cm; BORDER-BOTTOM: #ece9d8; HEIGHT: 14.2pt" width="4%">
<p align="center"></p></td>
<td style="BORDER-RIGHT: #ece9d8; PADDING-RIGHT: 0cm; BORDER-TOP: #ece9d8; PADDING-LEFT: 0cm; PADDING-BOTTOM: 0cm; BORDER-LEFT: #ece9d8; PADDING-TOP: 0cm; BORDER-BOTTOM: #ece9d8; HEIGHT: 14.2pt" width="4%">
<p align="center"></p></td>
<td style="BORDER-RIGHT: #ece9d8; PADDING-RIGHT: 0cm; BORDER-TOP: #ece9d8; PADDING-LEFT: 0cm; PADDING-BOTTOM: 0cm; BORDER-LEFT: #ece9d8; PADDING-TOP: 0cm; BORDER-BOTTOM: #ece9d8; HEIGHT: 14.2pt" width="4%">
<p align="center"></p></td>
<td style="BORDER-RIGHT: #ece9d8; PADDING-RIGHT: 0cm; BORDER-TOP: #ece9d8; PADDING-LEFT: 0cm; PADDING-BOTTOM: 0cm; BORDER-LEFT: #ece9d8; PADDING-TOP: 0cm; BORDER-BOTTOM: #ece9d8; HEIGHT: 14.2pt" width="4%">
<p align="center"></p></td>
<td style="BORDER-RIGHT: #ece9d8; PADDING-RIGHT: 0cm; BORDER-TOP: #ece9d8; PADDING-LEFT: 0cm; PADDING-BOTTOM: 0cm; BORDER-LEFT: #ece9d8; PADDING-TOP: 0cm; BORDER-BOTTOM: #ece9d8; HEIGHT: 14.2pt" width="4%">
<p align="center"></p></td>
<td style="BORDER-RIGHT: #ece9d8; PADDING-RIGHT: 0cm; BORDER-TOP: #ece9d8; PADDING-LEFT: 0cm; PADDING-BOTTOM: 0cm; BORDER-LEFT: #ece9d8; PADDING-TOP: 0cm; BORDER-BOTTOM: #ece9d8; HEIGHT: 14.2pt" width="4%">
<p align="center"></p></td>
<td style="BORDER-RIGHT: #ece9d8; PADDING-RIGHT: 0cm; BORDER-TOP: #ece9d8; PADDING-LEFT: 0cm; PADDING-BOTTOM: 0cm; BORDER-LEFT: #ece9d8; PADDING-TOP: 0cm; BORDER-BOTTOM: #ece9d8; HEIGHT: 14.2pt" width="4%">
<p align="center"></p></td>
<td style="BORDER-RIGHT: #ece9d8; PADDING-RIGHT: 0cm; BORDER-TOP: windowtext 1pt solid; PADDING-LEFT: 0cm; PADDING-BOTTOM: 0cm; BORDER-LEFT: windowtext 1pt solid; PADDING-TOP: 0cm; BORDER-BOTTOM: #ece9d8; HEIGHT: 14.2pt" width="4%">
<p align="center"></p></td>
<td style="BORDER-RIGHT: #ece9d8; PADDING-RIGHT: 0cm; BORDER-TOP: #ece9d8; PADDING-LEFT: 0cm; PADDING-BOTTOM: 0cm; BORDER-LEFT: #ece9d8; PADDING-TOP: 0cm; BORDER-BOTTOM: #ece9d8; HEIGHT: 14.2pt" width="4%">
<p align="center"></p></td></tr>
<tr style="HEIGHT: 14.2pt">
<td style="BORDER-RIGHT: windowtext 1pt solid; PADDING-RIGHT: 0cm; BORDER-TOP: #ece9d8; PADDING-LEFT: 0cm; PADDING-BOTTOM: 0cm; BORDER-LEFT: #ece9d8; PADDING-TOP: 0cm; BORDER-BOTTOM: #ece9d8; HEIGHT: 14.2pt" width="4%">
<p align="center"></p></td>
<td style="BORDER-RIGHT: #ece9d8; PADDING-RIGHT: 0cm; BORDER-TOP: #ece9d8; PADDING-LEFT: 0cm; PADDING-BOTTOM: 0cm; BORDER-LEFT: #ece9d8; PADDING-TOP: 0cm; BORDER-BOTTOM: #ece9d8; HEIGHT: 14.2pt" width="4%">
<p align="center"></p></td>
<td style="BORDER-RIGHT: windowtext 1pt solid; PADDING-RIGHT: 0cm; BORDER-TOP: windowtext 1pt solid; PADDING-LEFT: 0cm; PADDING-BOTTOM: 0cm; BORDER-LEFT: windowtext 1pt solid; PADDING-TOP: 0cm; BORDER-BOTTOM: windowtext 1pt solid; HEIGHT: 14.2pt" width="40%" colspan="10" rowspan="2">
<p align="center"><span style="FONT-WEIGHT: normal">Сектор организации профессионального переобучения</span></p>
<p align="right"><span style="FONT-WEIGHT: normal">1</span></p></td>
<td style="BORDER-RIGHT: #ece9d8; PADDING-RIGHT: 0cm; BORDER-TOP: #ece9d8; PADDING-LEFT: 0cm; PADDING-BOTTOM: 0cm; BORDER-LEFT: #ece9d8; PADDING-TOP: 0cm; BORDER-BOTTOM: #ece9d8; HEIGHT: 14.2pt" width="4%">
<p align="center"></p></td>
<td style="BORDER-RIGHT: #ece9d8; PADDING-RIGHT: 0cm; BORDER-TOP: #ece9d8; PADDING-LEFT: 0cm; PADDING-BOTTOM: 0cm; BORDER-LEFT: windowtext 1pt solid; PADDING-TOP: 0cm; BORDER-BOTTOM: #ece9d8; HEIGHT: 14.2pt" width="4%">
<p align="center"></p></td>
<td style="BORDER-RIGHT: #ece9d8; PADDING-RIGHT: 0cm; BORDER-TOP: #ece9d8; PADDING-LEFT: 0cm; PADDING-BOTTOM: 0cm; BORDER-LEFT: #ece9d8; PADDING-TOP: 0cm; BORDER-BOTTOM: #ece9d8; HEIGHT: 14.2pt" width="4%">
<p align="center"></p></td>
<td style="BORDER-RIGHT: #ece9d8; PADDING-RIGHT: 0cm; BORDER-TOP: #ece9d8; PADDING-LEFT: 0cm; PADDING-BOTTOM: 0cm; BORDER-LEFT: #ece9d8; PADDING-TOP: 0cm; BORDER-BOTTOM: #ece9d8; HEIGHT: 14.2pt" width="4%">
<p align="center"></p></td>
<td style="BORDER-RIGHT: #ece9d8; PADDING-RIGHT: 0cm; BORDER-TOP: #ece9d8; PADDING-LEFT: 0cm; PADDING-BOTTOM: 0cm; BORDER-LEFT: #ece9d8; PADDING-TOP: 0cm; BORDER-BOTTOM: #ece9d8; HEIGHT: 14.2pt" width="4%">
<p align="center"></p></td>
<td style="BORDER-RIGHT: #ece9d8; PADDING-RIGHT: 0cm; BORDER-TOP: #ece9d8; PADDING-LEFT: 0cm; PADDING-BOTTOM: 0cm; BORDER-LEFT: #ece9d8; PADDING-TOP: 0cm; BORDER-BOTTOM: #ece9d8; HEIGHT: 14.2pt" width="4%">
<p align="center"></p></td>
<td style="BORDER-RIGHT: #ece9d8; PADDING-RIGHT: 0cm; BORDER-TOP: #ece9d8; PADDING-LEFT: 0cm; PADDING-BOTTOM: 0cm; BORDER-LEFT: #ece9d8; PADDING-TOP: 0cm; BORDER-BOTTOM: #ece9d8; HEIGHT: 14.2pt" width="4%">
<p align="center"></p></td>
<td style="BORDER-RIGHT: #ece9d8; PADDING-RIGHT: 0cm; BORDER-TOP: #ece9d8; PADDING-LEFT: 0cm; PADDING-BOTTOM: 0cm; BORDER-LEFT: #ece9d8; PADDING-TOP: 0cm; BORDER-BOTTOM: #ece9d8; HEIGHT: 14.2pt" width="4%">
<p align="center"></p></td>
<td style="BORDER-RIGHT: #ece9d8; PADDING-RIGHT: 0cm; BORDER-TOP: #ece9d8; PADDING-LEFT: 0cm; PADDING-BOTTOM: 0cm; BORDER-LEFT: #ece9d8; PADDING-TOP: 0cm; BORDER-BOTTOM: #ece9d8; HEIGHT: 14.2pt" width="4%">
<p align="center"></p></td>
<td style="BORDER-RIGHT: #ece9d8; PADDING-RIGHT: 0cm; BORDER-TOP: #ece9d8; PADDING-LEFT: 0cm; PADDING-BOTTOM: 0cm; BORDER-LEFT: #ece9d8; PADDING-TOP: 0cm; BORDER-BOTTOM: #ece9d8; HEIGHT: 14.2pt" width="4%">
<p align="center"></p></td>
<td style="BORDER-RIGHT: #ece9d8; PADDING-RIGHT: 0cm; BORDER-TOP: #ece9d8; PADDING-LEFT: 0cm; PADDING-BOTTOM: 0cm; BORDER-LEFT: #ece9d8; PADDING-TOP: 0cm; BORDER-BOTTOM: #ece9d8; HEIGHT: 14.2pt" width="4%">
<p align="center"></p></td>
<td style="BORDER-RIGHT: #ece9d8; PADDING-RIGHT: 0cm; BORDER-TOP: #ece9d8; PADDING-LEFT: 0cm; PADDING-BOTTOM: 0cm; BORDER-LEFT: #ece9d8; PADDING-TOP: 0cm; BORDER-BOTTOM: #ece9d8; HEIGHT: 14.2pt" width="4%">
<p align="center"></p></td>
<td style="BORDER-RIGHT: #ece9d8; PADDING-RIGHT: 0cm; BORDER-TOP: #ece9d8; PADDING-LEFT: 0cm; PADDING-BOTTOM: 0cm; BORDER-LEFT: #ece9d8; PADDING-TOP: 0cm; BORDER-BOTTOM: #ece9d8; HEIGHT: 14.2pt" width="4%">
<p align="center"></p></td></tr>
<tr style="HEIGHT: 14.2pt">
<td style="BORDER-RIGHT: windowtext 1pt solid; PADDING-RIGHT: 0cm; BORDER-TOP: #ece9d8; PADDING-LEFT: 0cm; PADDING-BOTTOM: 0cm; BORDER-LEFT: #ece9d8; PADDING-TOP: 0cm; BORDER-BOTTOM: #ece9d8; HEIGHT: 14.2pt" width="4%">
<p align="center"></p></td>
<td style="BORDER-RIGHT: #ece9d8; PADDING-RIGHT: 0cm; BORDER-TOP: windowtext 1pt solid; PADDING-LEFT: 0cm; PADDING-BOTTOM: 0cm; BORDER-LEFT: #ece9d8; PADDING-TOP: 0cm; BORDER-BOTTOM: #ece9d8; HEIGHT: 14.2pt" width="4%">
<p align="center"></p></td>
<td style="BORDER-RIGHT: #ece9d8; PADDING-RIGHT: 0cm; BORDER-TOP: #ece9d8; PADDING-LEFT: 0cm; PADDING-BOTTOM: 0cm; BORDER-LEFT: #ece9d8; PADDING-TOP: 0cm; BORDER-BOTTOM: #ece9d8; HEIGHT: 14.2pt" width="4%">
<p align="center"></p></td>
<td style="BORDER-RIGHT: #ece9d8; PADDING-RIGHT: 0cm; BORDER-TOP: #ece9d8; PADDING-LEFT: 0cm; PADDING-BOTTOM: 0cm; BORDER-LEFT: windowtext 1pt solid; PADDING-TOP: 0cm; BORDER-BOTTOM: #ece9d8; HEIGHT: 14.2pt" width="4%">
<p align="center"></p></td>
<td style="BORDER-RIGHT: windowtext 1pt solid; PADDING-RIGHT: 0cm; BORDER-TOP: windowtext 1pt solid; PADDING-LEFT: 0cm; PADDING-BOTTOM: 0cm; BORDER-LEFT: windowtext 1pt solid; PADDING-TOP: 0cm; BORDER-BOTTOM: windowtext 1pt solid; HEIGHT: 14.2pt" width="40%" colspan="10" rowspan="2">
<p align="center"><span style="FONT-WEIGHT: normal">Бухгалтер</span></p>
<p align="right"><span style="FONT-WEIGHT: normal">0,5</span></p></td>
<td style="BORDER-RIGHT: #ece9d8; PADDING-RIGHT: 0cm; BORDER-TOP: #ece9d8; PADDING-LEFT: 0cm; PADDING-BOTTOM: 0cm; BORDER-LEFT: #ece9d8; PADDING-TOP: 0cm; BORDER-BOTTOM: #ece9d8; HEIGHT: 14.2pt" width="4%">
<p align="center"></p></td></tr>
<tr style="HEIGHT: 14.2pt">
<td style="BORDER-RIGHT: windowtext 1pt solid; PADDING-RIGHT: 0cm; BORDER-TOP: #ece9d8; PADDING-LEFT: 0cm; PADDING-BOTTOM: 0cm; BORDER-LEFT: #ece9d8; PADDING-TOP: 0cm; BORDER-BOTTOM: #ece9d8; HEIGHT: 14.2pt" width="4%">
<p align="center"></p></td>
<td style="BORDER-RIGHT: #ece9d8; PADDING-RIGHT: 0cm; BORDER-TOP: #ece9d8; PADDING-LEFT: 0cm; PADDING-BOTTOM: 0cm; BORDER-LEFT: #ece9d8; PADDING-TOP: 0cm; BORDER-BOTTOM: #ece9d8; HEIGHT: 14.2pt" width="4%">
<p align="center"></p></td>
<td style="BORDER-RIGHT: #ece9d8; PADDING-RIGHT: 0cm; BORDER-TOP: #ece9d8; PADDING-LEFT: 0cm; PADDING-BOTTOM: 0cm; BORDER-LEFT: #ece9d8; PADDING-TOP: 0cm; BORDER-BOTTOM: #ece9d8; HEIGHT: 14.2pt" width="4%">
<p align="center"></p></td>
<td style="BORDER-RIGHT: #ece9d8; PADDING-RIGHT: 0cm; BORDER-TOP: #ece9d8; PADDING-LEFT: 0cm; PADDING-BOTTOM: 0cm; BORDER-LEFT: #ece9d8; PADDING-TOP: 0cm; BORDER-BOTTOM: #ece9d8; HEIGHT: 14.2pt" width="4%">
<p align="center"></p></td>
<td style="BORDER-RIGHT: #ece9d8; PADDING-RIGHT: 0cm; BORDER-TOP: #ece9d8; PADDING-LEFT: 0cm; PADDING-BOTTOM: 0cm; BORDER-LEFT: #ece9d8; PADDING-TOP: 0cm; BORDER-BOTTOM: #ece9d8; HEIGHT: 14.2pt" width="4%">
<p align="center"></p></td>
<td style="BORDER-RIGHT: #ece9d8; PADDING-RIGHT: 0cm; BORDER-TOP: #ece9d8; PADDING-LEFT: 0cm; PADDING-BOTTOM: 0cm; BORDER-LEFT: #ece9d8; PADDING-TOP: 0cm; BORDER-BOTTOM: #ece9d8; HEIGHT: 14.2pt" width="4%">
<p align="center"></p></td>
<td style="BORDER-RIGHT: #ece9d8; PADDING-RIGHT: 0cm; BORDER-TOP: #ece9d8; PADDING-LEFT: 0cm; PADDING-BOTTOM: 0cm; BORDER-LEFT: #ece9d8; PADDING-TOP: 0cm; BORDER-BOTTOM: #ece9d8; HEIGHT: 14.2pt" width="4%">
<p align="center"></p></td>
<td style="BORDER-RIGHT: #ece9d8; PADDING-RIGHT: 0cm; BORDER-TOP: #ece9d8; PADDING-LEFT: 0cm; PADDING-BOTTOM: 0cm; BORDER-LEFT: #ece9d8; PADDING-TOP: 0cm; BORDER-BOTTOM: #ece9d8; HEIGHT: 14.2pt" width="4%">
<p align="center"></p></td>
<td style="BORDER-RIGHT: #ece9d8; PADDING-RIGHT: 0cm; BORDER-TOP: #ece9d8; PADDING-LEFT: 0cm; PADDING-BOTTOM: 0cm; BORDER-LEFT: #ece9d8; PADDING-TOP: 0cm; BORDER-BOTTOM: #ece9d8; HEIGHT: 14.2pt" width="4%">
<p align="center"></p></td>
<td style="BORDER-RIGHT: #ece9d8; PADDING-RIGHT: 0cm; BORDER-TOP: #ece9d8; PADDING-LEFT: 0cm; PADDING-BOTTOM: 0cm; BORDER-LEFT: #ece9d8; PADDING-TOP: 0cm; BORDER-BOTTOM: #ece9d8; HEIGHT: 14.2pt" width="4%">
<p align="center"></p></td>
<td style="BORDER-RIGHT: #ece9d8; PADDING-RIGHT: 0cm; BORDER-TOP: #ece9d8; PADDING-LEFT: 0cm; PADDING-BOTTOM: 0cm; BORDER-LEFT: #ece9d8; PADDING-TOP: 0cm; BORDER-BOTTOM: #ece9d8; HEIGHT: 14.2pt" width="4%">
<p align="center"></p></td>
<td style="BORDER-RIGHT: #ece9d8; PADDING-RIGHT: 0cm; BORDER-TOP: #ece9d8; PADDING-LEFT: 0cm; PADDING-BOTTOM: 0cm; BORDER-LEFT: #ece9d8; PADDING-TOP: 0cm; BORDER-BOTTOM: #ece9d8; HEIGHT: 14.2pt" width="4%">
<p align="center"></p></td>
<td style="BORDER-RIGHT: #ece9d8; PADDING-RIGHT: 0cm; BORDER-TOP: #ece9d8; PADDING-LEFT: 0cm; PADDING-BOTTOM: 0cm; BORDER-LEFT: #ece9d8; PADDING-TOP: 0cm; BORDER-BOTTOM: #ece9d8; HEIGHT: 14.2pt" width="4%">
<p align="center"></p></td>
<td style="BORDER-RIGHT: #ece9d8; PADDING-RIGHT: 0cm; BORDER-TOP: windowtext 1pt solid; PADDING-LEFT: 0cm; PADDING-BOTTOM: 0cm; BORDER-LEFT: windowtext 1pt solid; PADDING-TOP: 0cm; BORDER-BOTTOM: #ece9d8; HEIGHT: 14.2pt" width="4%">
<p align="center"></p></td>
<td style="BORDER-RIGHT: #ece9d8; PADDING-RIGHT: 0cm; BORDER-TOP: #ece9d8; PADDING-LEFT: 0cm; PADDING-BOTTOM: 0cm; BORDER-LEFT: #ece9d8; PADDING-TOP: 0cm; BORDER-BOTTOM: #ece9d8; HEIGHT: 14.2pt" width="4%">
<p align="center"></p></td></tr>
<tr style="HEIGHT: 14.2pt">
<td style="BORDER-RIGHT: windowtext 1pt solid; PADDING-RIGHT: 0cm; BORDER-TOP: #ece9d8; PADDING-LEFT: 0cm; PADDING-BOTTOM: 0cm; BORDER-LEFT: #ece9d8; PADDING-TOP: 0cm; BORDER-BOTTOM: #ece9d8; HEIGHT: 14.2pt" width="4%">
<p align="center"> </p></td>
<td style="BORDER-RIGHT: #ece9d8; PADDING-RIGHT: 0cm; BORDER-TOP: #ece9d8; PADDING-LEFT: 0cm; PADDING-BOTTOM: 0cm; BORDER-LEFT: #ece9d8; PADDING-TOP: 0cm; BORDER-BOTTOM: #ece9d8; HEIGHT: 14.2pt" width="4%">
<p align="center"></p></td>
<td style="BORDER-RIGHT: windowtext 1pt solid; PADDING-RIGHT: 0cm; BORDER-TOP: windowtext 1pt solid; PADDING-LEFT: 0cm; PADDING-BOTTOM: 0cm; BORDER-LEFT: windowtext 1pt solid; PADDING-TOP: 0cm; BORDER-BOTTOM: windowtext 1pt solid; HEIGHT: 14.2pt" width="40%" colspan="10" rowspan="2">
<p align="center"><span style="FONT-WEIGHT: normal">Сектор по координации общественных работ</span></p>
<p align="right"><span style="FONT-WEIGHT: normal">1</span></p></td>
<td style="BORDER-RIGHT: #ece9d8; PADDING-RIGHT: 0cm; BORDER-TOP: #ece9d8; PADDING-LEFT: 0cm; PADDING-BOTTOM: 0cm; BORDER-LEFT: #ece9d8; PADDING-TOP: 0cm; BORDER-BOTTOM: #ece9d8; HEIGHT: 14.2pt" width="4%">
<p align="center"></p></td>
<td style="BORDER-RIGHT: #ece9d8; PADDING-RIGHT: 0cm; BORDER-TOP: #ece9d8; PADDING-LEFT: 0cm; PADDING-BOTTOM: 0cm; BORDER-LEFT: windowtext 1pt solid; PADDING-TOP: 0cm; BORDER-BOTTOM: #ece9d8; HEIGHT: 14.2pt" width="4%">
<p align="center"></p></td>
<td style="BORDER-RIGHT: #ece9d8; PADDING-RIGHT: 0cm; BORDER-TOP: #ece9d8; PADDING-LEFT: 0cm; PADDING-BOTTOM: 0cm; BORDER-LEFT: #ece9d8; PADDING-TOP: 0cm; BORDER-BOTTOM: windowtext 1pt dashed; HEIGHT: 14.2pt" width="4%">
<p align="center"></p></td>
<td style="BORDER-RIGHT: #ece9d8; PADDING-RIGHT: 0cm; BORDER-TOP: #ece9d8; PADDING-LEFT: 0cm; PADDING-BOTTOM: 0cm; BORDER-LEFT: #ece9d8; PADDING-TOP: 0cm; BORDER-BOTTOM: windowtext 1pt dashed; HEIGHT: 14.2pt" width="4%">
<p align="center"></p></td>
<td style="BORDER-RIGHT: #ece9d8; PADDING-RIGHT: 0cm; BORDER-TOP: #ece9d8; PADDING-LEFT: 0cm; PADDING-BOTTOM: 0cm; BORDER-LEFT: #ece9d8; PADDING-TOP: 0cm; BORDER-BOTTOM: windowtext 1pt dashed; HEIGHT: 14.2pt" width="4%">
<p align="center"></p></td>
<td style="BORDER-RIGHT: #ece9d8; PADDING-RIGHT: 0cm; BORDER-TOP: #ece9d8; PADDING-LEFT: 0cm; PADDING-BOTTOM: 0cm; BORDER-LEFT: #ece9d8; PADDING-TOP: 0cm; BORDER-BOTTOM: windowtext 1pt dashed; HEIGHT: 14.2pt" width="4%">
<p align="center"></p></td>
<td style="BORDER-RIGHT: #ece9d8; PADDING-RIGHT: 0cm; BORDER-TOP: #ece9d8; PADDING-LEFT: 0cm; PADDING-BOTTOM: 0cm; BORDER-LEFT: #ece9d8; PADDING-TOP: 0cm; BORDER-BOTTOM: windowtext 1pt dashed; HEIGHT: 14.2pt" width="4%">
<p align="center"></p></td>
<td style="BORDER-RIGHT: #ece9d8; PADDING-RIGHT: 0cm; BORDER-TOP: #ece9d8; PADDING-LEFT: 0cm; PADDING-BOTTOM: 0cm; BORDER-LEFT: #ece9d8; PADDING-TOP: 0cm; BORDER-BOTTOM: windowtext 1pt dashed; HEIGHT: 14.2pt" width="4%">
<p align="center"></p></td>
<td style="BORDER-RIGHT: #ece9d8; PADDING-RIGHT: 0cm; BORDER-TOP: #ece9d8; PADDING-LEFT: 0cm; PADDING-BOTTOM: 0cm; BORDER-LEFT: #ece9d8; PADDING-TOP: 0cm; BORDER-BOTTOM: windowtext 1pt dashed; HEIGHT: 14.2pt" width="4%">
<p align="center"></p></td>
<td style="BORDER-RIGHT: #ece9d8; PADDING-RIGHT: 0cm; BORDER-TOP: #ece9d8; PADDING-LEFT: 0cm; PADDING-BOTTOM: 0cm; BORDER-LEFT: #ece9d8; PADDING-TOP: 0cm; BORDER-BOTTOM: windowtext 1pt dashed; HEIGHT: 14.2pt" width="4%">
<p align="center"></p></td>
<td style="BORDER-RIGHT: #ece9d8; PADDING-RIGHT: 0cm; BORDER-TOP: #ece9d8; PADDING-LEFT: 0cm; PADDING-BOTTOM: 0cm; BORDER-LEFT: #ece9d8; PADDING-TOP: 0cm; BORDER-BOTTOM: windowtext 1pt dashed; HEIGHT: 14.2pt" width="4%">
<p align="center"></p></td>
<td style="BORDER-RIGHT: #ece9d8; PADDING-RIGHT: 0cm; BORDER-TOP: #ece9d8; PADDING-LEFT: 0cm; PADDING-BOTTOM: 0cm; BORDER-LEFT: #ece9d8; PADDING-TOP: 0cm; BORDER-BOTTOM: windowtext 1pt dashed; HEIGHT: 14.2pt" width="4%">
<p align="center"></p></td>
<td style="BORDER-RIGHT: #ece9d8; PADDING-RIGHT: 0cm; BORDER-TOP: #ece9d8; PADDING-LEFT: 0cm; PADDING-BOTTOM: 0cm; BORDER-LEFT: #ece9d8; PADDING-TOP: 0cm; BORDER-BOTTOM: #ece9d8; HEIGHT: 14.2pt" width="4%">
<p align="center"></p></td></tr>
<tr style="HEIGHT: 14.2pt">
<td style="BORDER-RIGHT: windowtext 1pt solid; PADDING-RIGHT: 0cm; BORDER-TOP: #ece9d8; PADDING-LEFT: 0cm; PADDING-BOTTOM: 0cm; BORDER-LEFT: #ece9d8; PADDING-TOP: 0cm; BORDER-BOTTOM: #ece9d8; HEIGHT: 14.2pt" width="4%">
<p align="center"></p></td>
<td style="BORDER-RIGHT: #ece9d8; PADDING-RIGHT: 0cm; BORDER-TOP: windowtext 1pt solid; PADDING-LEFT: 0cm; PADDING-BOTTOM: 0cm; BORDER-LEFT: #ece9d8; PADDING-TOP: 0cm; BORDER-BOTTOM: #ece9d8; HEIGHT: 14.2pt" width="4%">
<p align="center"></p></td>
<td style="BORDER-RIGHT: #ece9d8; PADDING-RIGHT: 0cm; BORDER-TOP: #ece9d8; PADDING-LEFT: 0cm; PADDING-BOTTOM: 0cm; BORDER-LEFT: #ece9d8; PADDING-TOP: 0cm; BORDER-BOTTOM: #ece9d8; HEIGHT: 14.2pt" width="4%">
<p align="center"></p></td>
<td style="BORDER-RIGHT: windowtext 1pt dashed; PADDING-RIGHT: 0cm; BORDER-TOP: #ece9d8; PADDING-LEFT: 0cm; PADDING-BOTTOM: 0cm; BORDER-LEFT: windowtext 1pt solid; PADDING-TOP: 0cm; BORDER-BOTTOM: windowtext 1pt solid; HEIGHT: 14.2pt" width="4%">
<p align="center"></p></td>
<td style="BORDER-RIGHT: windowtext 1pt dashed; PADDING-RIGHT: 0cm; BORDER-TOP: #ece9d8; PADDING-LEFT: 0cm; PADDING-BOTTOM: 0cm; BORDER-LEFT: #ece9d8; PADDING-TOP: 0cm; BORDER-BOTTOM: windowtext 1pt dashed; HEIGHT: 14.2pt" width="40%" colspan="10" rowspan="3">
<p align="center"><span style="FONT-WEIGHT: normal">Инспектор по вопросам внешней трудовой миграции и реинтеграции вернувшихся трудовых мигрантов</span></p>
<p align="center"><span style="FONT-WEIGHT: normal">(производственный персонал)</span></p></td>
<td style="BORDER-RIGHT: #ece9d8; PADDING-RIGHT: 0cm; BORDER-TOP: #ece9d8; PADDING-LEFT: 0cm; PADDING-BOTTOM: 0cm; BORDER-LEFT: #ece9d8; PADDING-TOP: 0cm; BORDER-BOTTOM: #ece9d8; HEIGHT: 14.2pt" width="4%">
<p align="center"></p></td></tr>
<tr style="HEIGHT: 14.2pt">
<td style="BORDER-RIGHT: windowtext 1pt solid; PADDING-RIGHT: 0cm; BORDER-TOP: #ece9d8; PADDING-LEFT: 0cm; PADDING-BOTTOM: 0cm; BORDER-LEFT: #ece9d8; PADDING-TOP: 0cm; BORDER-BOTTOM: #ece9d8; HEIGHT: 14.2pt" width="4%">
<p align="center"></p></td>
<td style="BORDER-RIGHT: #ece9d8; PADDING-RIGHT: 0cm; BORDER-TOP: #ece9d8; PADDING-LEFT: 0cm; PADDING-BOTTOM: 0cm; BORDER-LEFT: #ece9d8; PADDING-TOP: 0cm; BORDER-BOTTOM: #ece9d8; HEIGHT: 14.2pt" width="4%">
<p align="center"></p></td>
<td style="BORDER-RIGHT: #ece9d8; PADDING-RIGHT: 0cm; BORDER-TOP: #ece9d8; PADDING-LEFT: 0cm; PADDING-BOTTOM: 0cm; BORDER-LEFT: #ece9d8; PADDING-TOP: 0cm; BORDER-BOTTOM: #ece9d8; HEIGHT: 14.2pt" width="4%">
<p align="center"></p></td>
<td style="BORDER-RIGHT: #ece9d8; PADDING-RIGHT: 0cm; BORDER-TOP: #ece9d8; PADDING-LEFT: 0cm; PADDING-BOTTOM: 0cm; BORDER-LEFT: #ece9d8; PADDING-TOP: 0cm; BORDER-BOTTOM: #ece9d8; HEIGHT: 14.2pt" width="4%">
<p align="center"></p></td>
<td style="BORDER-RIGHT: #ece9d8; PADDING-RIGHT: 0cm; BORDER-TOP: #ece9d8; PADDING-LEFT: 0cm; PADDING-BOTTOM: 0cm; BORDER-LEFT: #ece9d8; PADDING-TOP: 0cm; BORDER-BOTTOM: #ece9d8; HEIGHT: 14.2pt" width="4%">
<p align="center"></p></td>
<td style="BORDER-RIGHT: #ece9d8; PADDING-RIGHT: 0cm; BORDER-TOP: #ece9d8; PADDING-LEFT: 0cm; PADDING-BOTTOM: 0cm; BORDER-LEFT: #ece9d8; PADDING-TOP: 0cm; BORDER-BOTTOM: #ece9d8; HEIGHT: 14.2pt" width="4%">
<p align="center"></p></td>
<td style="BORDER-RIGHT: #ece9d8; PADDING-RIGHT: 0cm; BORDER-TOP: #ece9d8; PADDING-LEFT: 0cm; PADDING-BOTTOM: 0cm; BORDER-LEFT: #ece9d8; PADDING-TOP: 0cm; BORDER-BOTTOM: #ece9d8; HEIGHT: 14.2pt" width="4%">
<p align="center"></p></td>
<td style="BORDER-RIGHT: #ece9d8; PADDING-RIGHT: 0cm; BORDER-TOP: #ece9d8; PADDING-LEFT: 0cm; PADDING-BOTTOM: 0cm; BORDER-LEFT: #ece9d8; PADDING-TOP: 0cm; BORDER-BOTTOM: #ece9d8; HEIGHT: 14.2pt" width="4%">
<p align="center"></p></td>
<td style="BORDER-RIGHT: #ece9d8; PADDING-RIGHT: 0cm; BORDER-TOP: #ece9d8; PADDING-LEFT: 0cm; PADDING-BOTTOM: 0cm; BORDER-LEFT: #ece9d8; PADDING-TOP: 0cm; BORDER-BOTTOM: #ece9d8; HEIGHT: 14.2pt" width="4%">
<p align="center"></p></td>
<td style="BORDER-RIGHT: #ece9d8; PADDING-RIGHT: 0cm; BORDER-TOP: #ece9d8; PADDING-LEFT: 0cm; PADDING-BOTTOM: 0cm; BORDER-LEFT: #ece9d8; PADDING-TOP: 0cm; BORDER-BOTTOM: #ece9d8; HEIGHT: 14.2pt" width="4%">
<p align="center"></p></td>
<td style="BORDER-RIGHT: #ece9d8; PADDING-RIGHT: 0cm; BORDER-TOP: #ece9d8; PADDING-LEFT: 0cm; PADDING-BOTTOM: 0cm; BORDER-LEFT: #ece9d8; PADDING-TOP: 0cm; BORDER-BOTTOM: #ece9d8; HEIGHT: 14.2pt" width="4%">
<p align="center"></p></td>
<td style="BORDER-RIGHT: #ece9d8; PADDING-RIGHT: 0cm; BORDER-TOP: #ece9d8; PADDING-LEFT: 0cm; PADDING-BOTTOM: 0cm; BORDER-LEFT: #ece9d8; PADDING-TOP: 0cm; BORDER-BOTTOM: #ece9d8; HEIGHT: 14.2pt" width="4%">
<p align="center"></p></td>
<td style="BORDER-RIGHT: windowtext 1pt dashed; PADDING-RIGHT: 0cm; BORDER-TOP: #ece9d8; PADDING-LEFT: 0cm; PADDING-BOTTOM: 0cm; BORDER-LEFT: #ece9d8; PADDING-TOP: 0cm; BORDER-BOTTOM: #ece9d8; HEIGHT: 14.2pt" width="4%">
<p align="center"></p></td>
<td style="BORDER-RIGHT: windowtext 1pt dashed; PADDING-RIGHT: 0cm; BORDER-TOP: #ece9d8; PADDING-LEFT: 0cm; PADDING-BOTTOM: 0cm; BORDER-LEFT: #ece9d8; PADDING-TOP: 0cm; BORDER-BOTTOM: #ece9d8; HEIGHT: 14.2pt" width="4%">
<p align="center"></p></td>
<td style="BORDER-RIGHT: #ece9d8; PADDING-RIGHT: 0cm; BORDER-TOP: #ece9d8; PADDING-LEFT: 0cm; PADDING-BOTTOM: 0cm; BORDER-LEFT: #ece9d8; PADDING-TOP: 0cm; BORDER-BOTTOM: #ece9d8; HEIGHT: 14.2pt" width="4%">
<p align="center"></p></td></tr>
<tr style="HEIGHT: 14.2pt">
<td style="BORDER-RIGHT: windowtext 1pt solid; PADDING-RIGHT: 0cm; BORDER-TOP: #ece9d8; PADDING-LEFT: 0cm; PADDING-BOTTOM: 0cm; BORDER-LEFT: #ece9d8; PADDING-TOP: 0cm; BORDER-BOTTOM: #ece9d8; HEIGHT: 14.2pt" width="4%">
<p align="center"></p></td>
<td style="BORDER-RIGHT: #ece9d8; PADDING-RIGHT: 0cm; BORDER-TOP: #ece9d8; PADDING-LEFT: 0cm; PADDING-BOTTOM: 0cm; BORDER-LEFT: #ece9d8; PADDING-TOP: 0cm; BORDER-BOTTOM: windowtext 1pt solid; HEIGHT: 14.2pt" width="4%">
<p align="center"></p></td>
<td style="BORDER-RIGHT: windowtext 1pt solid; PADDING-RIGHT: 0cm; BORDER-TOP: windowtext 1pt solid; PADDING-LEFT: 0cm; PADDING-BOTTOM: 0cm; BORDER-LEFT: windowtext 1pt solid; PADDING-TOP: 0cm; BORDER-BOTTOM: windowtext 1pt solid; HEIGHT: 14.2pt" width="40%" colspan="10" rowspan="3">
<p align="center"><span style="FONT-WEIGHT: normal">Сектор мониторинга выплаты пособий малообеспеченным семьям и организации индивидуальных программ по выводу из малообеспеченности</span></p>
<p align="right"><span style="FONT-WEIGHT: normal">0,5</span></p></td>
<td style="BORDER-RIGHT: windowtext 1pt dashed; PADDING-RIGHT: 0cm; BORDER-TOP: #ece9d8; PADDING-LEFT: 0cm; PADDING-BOTTOM: 0cm; BORDER-LEFT: #ece9d8; PADDING-TOP: 0cm; BORDER-BOTTOM: #ece9d8; HEIGHT: 14.2pt" width="4%">
<p align="center"></p></td>
<td style="BORDER-RIGHT: windowtext 1pt dashed; PADDING-RIGHT: 0cm; BORDER-TOP: #ece9d8; PADDING-LEFT: 0cm; PADDING-BOTTOM: 0cm; BORDER-LEFT: #ece9d8; PADDING-TOP: 0cm; BORDER-BOTTOM: #ece9d8; HEIGHT: 14.2pt" width="4%">
<p align="center"></p></td>
<td style="BORDER-RIGHT: #ece9d8; PADDING-RIGHT: 0cm; BORDER-TOP: #ece9d8; PADDING-LEFT: 0cm; PADDING-BOTTOM: 0cm; BORDER-LEFT: #ece9d8; PADDING-TOP: 0cm; BORDER-BOTTOM: #ece9d8; HEIGHT: 14.2pt" width="4%">
<p align="center"></p></td></tr>
<tr style="HEIGHT: 14.2pt">
<td style="BORDER-RIGHT: windowtext 1pt dashed; PADDING-RIGHT: 0cm; BORDER-TOP: #ece9d8; PADDING-LEFT: 0cm; PADDING-BOTTOM: 0cm; BORDER-LEFT: #ece9d8; PADDING-TOP: 0cm; BORDER-BOTTOM: #ece9d8; HEIGHT: 14.2pt" width="4%">
<p align="center"></p></td>
<td style="BORDER-RIGHT: #ece9d8; PADDING-RIGHT: 0cm; BORDER-TOP: #ece9d8; PADDING-LEFT: 0cm; PADDING-BOTTOM: 0cm; BORDER-LEFT: #ece9d8; PADDING-TOP: 0cm; BORDER-BOTTOM: #ece9d8; HEIGHT: 14.2pt" width="4%">
<p align="center"></p></td>
<td style="BORDER-RIGHT: windowtext 1pt dashed; PADDING-RIGHT: 0cm; BORDER-TOP: #ece9d8; PADDING-LEFT: 0cm; PADDING-BOTTOM: 0cm; BORDER-LEFT: #ece9d8; PADDING-TOP: 0cm; BORDER-BOTTOM: #ece9d8; HEIGHT: 14.2pt" width="4%">
<p align="center"></p></td>
<td style="BORDER-RIGHT: #ece9d8; PADDING-RIGHT: 0cm; BORDER-TOP: #ece9d8; PADDING-LEFT: 0cm; PADDING-BOTTOM: 0cm; BORDER-LEFT: #ece9d8; PADDING-TOP: 0cm; BORDER-BOTTOM: #ece9d8; HEIGHT: 14.2pt" width="4%">
<p align="center"></p></td>
<td style="BORDER-RIGHT: #ece9d8; PADDING-RIGHT: 0cm; BORDER-TOP: #ece9d8; PADDING-LEFT: 0cm; PADDING-BOTTOM: 0cm; BORDER-LEFT: #ece9d8; PADDING-TOP: 0cm; BORDER-BOTTOM: windowtext 1pt dashed; HEIGHT: 14.2pt" width="4%">
<p align="center"></p></td>
<td style="BORDER-RIGHT: #ece9d8; PADDING-RIGHT: 0cm; BORDER-TOP: windowtext 1pt dashed; PADDING-LEFT: 0cm; PADDING-BOTTOM: 0cm; BORDER-LEFT: #ece9d8; PADDING-TOP: 0cm; BORDER-BOTTOM: windowtext 1pt dashed; HEIGHT: 14.2pt" width="4%">
<p align="center"></p></td>
<td style="BORDER-RIGHT: #ece9d8; PADDING-RIGHT: 0cm; BORDER-TOP: windowtext 1pt dashed; PADDING-LEFT: 0cm; PADDING-BOTTOM: 0cm; BORDER-LEFT: #ece9d8; PADDING-TOP: 0cm; BORDER-BOTTOM: windowtext 1pt dashed; HEIGHT: 14.2pt" width="4%">
<p align="center"></p></td>
<td style="BORDER-RIGHT: #ece9d8; PADDING-RIGHT: 0cm; BORDER-TOP: windowtext 1pt dashed; PADDING-LEFT: 0cm; PADDING-BOTTOM: 0cm; BORDER-LEFT: #ece9d8; PADDING-TOP: 0cm; BORDER-BOTTOM: windowtext 1pt dashed; HEIGHT: 14.2pt" width="4%">
<p align="center"></p></td>
<td style="BORDER-RIGHT: #ece9d8; PADDING-RIGHT: 0cm; BORDER-TOP: windowtext 1pt dashed; PADDING-LEFT: 0cm; PADDING-BOTTOM: 0cm; BORDER-LEFT: #ece9d8; PADDING-TOP: 0cm; BORDER-BOTTOM: windowtext 1pt dashed; HEIGHT: 14.2pt" width="4%">
<p align="center"></p></td>
<td style="BORDER-RIGHT: #ece9d8; PADDING-RIGHT: 0cm; BORDER-TOP: windowtext 1pt dashed; PADDING-LEFT: 0cm; PADDING-BOTTOM: 0cm; BORDER-LEFT: #ece9d8; PADDING-TOP: 0cm; BORDER-BOTTOM: windowtext 1pt dashed; HEIGHT: 14.2pt" width="4%">
<p align="center"></p></td>
<td style="BORDER-RIGHT: #ece9d8; PADDING-RIGHT: 0cm; BORDER-TOP: windowtext 1pt dashed; PADDING-LEFT: 0cm; PADDING-BOTTOM: 0cm; BORDER-LEFT: #ece9d8; PADDING-TOP: 0cm; BORDER-BOTTOM: windowtext 1pt dashed; HEIGHT: 14.2pt" width="4%">
<p align="center"></p></td>
<td style="BORDER-RIGHT: #ece9d8; PADDING-RIGHT: 0cm; BORDER-TOP: windowtext 1pt dashed; PADDING-LEFT: 0cm; PADDING-BOTTOM: 0cm; BORDER-LEFT: #ece9d8; PADDING-TOP: 0cm; BORDER-BOTTOM: windowtext 1pt dashed; HEIGHT: 14.2pt" width="4%">
<p align="center"></p></td>
<td style="BORDER-RIGHT: #ece9d8; PADDING-RIGHT: 0cm; BORDER-TOP: windowtext 1pt dashed; PADDING-LEFT: 0cm; PADDING-BOTTOM: 0cm; BORDER-LEFT: #ece9d8; PADDING-TOP: 0cm; BORDER-BOTTOM: windowtext 1pt dashed; HEIGHT: 14.2pt" width="4%">
<p align="center"></p></td>
<td style="BORDER-RIGHT: #ece9d8; PADDING-RIGHT: 0cm; BORDER-TOP: windowtext 1pt dashed; PADDING-LEFT: 0cm; PADDING-BOTTOM: 0cm; BORDER-LEFT: #ece9d8; PADDING-TOP: 0cm; BORDER-BOTTOM: windowtext 1pt dashed; HEIGHT: 14.2pt" width="4%">
<p align="center"></p></td>
<td style="BORDER-RIGHT: #ece9d8; PADDING-RIGHT: 0cm; BORDER-TOP: #ece9d8; PADDING-LEFT: 0cm; PADDING-BOTTOM: 0cm; BORDER-LEFT: #ece9d8; PADDING-TOP: 0cm; BORDER-BOTTOM: #ece9d8; HEIGHT: 14.2pt" width="4%">
<p align="center"></p></td></tr>
<tr style="HEIGHT: 14.2pt">
<td style="BORDER-RIGHT: windowtext 1pt dashed; PADDING-RIGHT: 0cm; BORDER-TOP: #ece9d8; PADDING-LEFT: 0cm; PADDING-BOTTOM: 0cm; BORDER-LEFT: #ece9d8; PADDING-TOP: 0cm; BORDER-BOTTOM: #ece9d8; HEIGHT: 14.2pt" width="4%">
<p align="center"></p></td>
<td style="BORDER-RIGHT: #ece9d8; PADDING-RIGHT: 0cm; BORDER-TOP: #ece9d8; PADDING-LEFT: 0cm; PADDING-BOTTOM: 0cm; BORDER-LEFT: #ece9d8; PADDING-TOP: 0cm; BORDER-BOTTOM: #ece9d8; HEIGHT: 14.2pt" width="4%">
<p align="center"></p></td>
<td style="BORDER-RIGHT: windowtext 1pt dashed; PADDING-RIGHT: 0cm; BORDER-TOP: #ece9d8; PADDING-LEFT: 0cm; PADDING-BOTTOM: 0cm; BORDER-LEFT: #ece9d8; PADDING-TOP: 0cm; BORDER-BOTTOM: #ece9d8; HEIGHT: 14.2pt" width="4%">
<p align="center"></p></td>
<td style="BORDER-RIGHT: windowtext 1pt dashed; PADDING-RIGHT: 0cm; BORDER-TOP: #ece9d8; PADDING-LEFT: 0cm; PADDING-BOTTOM: 0cm; BORDER-LEFT: #ece9d8; PADDING-TOP: 0cm; BORDER-BOTTOM: windowtext 1pt dashed; HEIGHT: 14.2pt" width="4%">
<p align="center"></p></td>
<td style="BORDER-RIGHT: windowtext 1pt dashed; PADDING-RIGHT: 0cm; BORDER-TOP: #ece9d8; PADDING-LEFT: 0cm; PADDING-BOTTOM: 0cm; BORDER-LEFT: #ece9d8; PADDING-TOP: 0cm; BORDER-BOTTOM: windowtext 1pt dashed; HEIGHT: 14.2pt" width="40%" colspan="10" rowspan="2">
<p align="center"><span style="FONT-WEIGHT: normal">Бюро обеспечения временной разовой работой***</span></p></td>
<td style="BORDER-RIGHT: #ece9d8; PADDING-RIGHT: 0cm; BORDER-TOP: #ece9d8; PADDING-LEFT: 0cm; PADDING-BOTTOM: 0cm; BORDER-LEFT: #ece9d8; PADDING-TOP: 0cm; BORDER-BOTTOM: #ece9d8; HEIGHT: 14.2pt" width="4%">
<p align="center"></p></td></tr>
<tr style="HEIGHT: 14.2pt">
<td style="BORDER-RIGHT: windowtext 1pt dashed; PADDING-RIGHT: 0cm; BORDER-TOP: #ece9d8; PADDING-LEFT: 0cm; PADDING-BOTTOM: 0cm; BORDER-LEFT: #ece9d8; PADDING-TOP: 0cm; BORDER-BOTTOM: #ece9d8; HEIGHT: 14.2pt" width="4%">
<p align="center"></p></td>
<td style="BORDER-RIGHT: #ece9d8; PADDING-RIGHT: 0cm; BORDER-TOP: #ece9d8; PADDING-LEFT: 0cm; PADDING-BOTTOM: 0cm; BORDER-LEFT: #ece9d8; PADDING-TOP: 0cm; BORDER-BOTTOM: #ece9d8; HEIGHT: 14.2pt" width="4%">
<p align="center"></p></td>
<td style="BORDER-RIGHT: #ece9d8; PADDING-RIGHT: 0cm; BORDER-TOP: #ece9d8; PADDING-LEFT: 0cm; PADDING-BOTTOM: 0cm; BORDER-LEFT: #ece9d8; PADDING-TOP: 0cm; BORDER-BOTTOM: windowtext 1pt dashed; HEIGHT: 14.2pt" width="4%">
<p align="center"></p></td>
<td style="BORDER-RIGHT: #ece9d8; PADDING-RIGHT: 0cm; BORDER-TOP: #ece9d8; PADDING-LEFT: 0cm; PADDING-BOTTOM: 0cm; BORDER-LEFT: #ece9d8; PADDING-TOP: 0cm; BORDER-BOTTOM: windowtext 1pt dashed; HEIGHT: 14.2pt" width="4%">
<p align="center"></p></td>
<td style="BORDER-RIGHT: #ece9d8; PADDING-RIGHT: 0cm; BORDER-TOP: #ece9d8; PADDING-LEFT: 0cm; PADDING-BOTTOM: 0cm; BORDER-LEFT: #ece9d8; PADDING-TOP: 0cm; BORDER-BOTTOM: windowtext 1pt dashed; HEIGHT: 14.2pt" width="4%">
<p align="center"></p></td>
<td style="BORDER-RIGHT: #ece9d8; PADDING-RIGHT: 0cm; BORDER-TOP: #ece9d8; PADDING-LEFT: 0cm; PADDING-BOTTOM: 0cm; BORDER-LEFT: #ece9d8; PADDING-TOP: 0cm; BORDER-BOTTOM: windowtext 1pt dashed; HEIGHT: 14.2pt" width="4%">
<p align="center"></p></td>
<td style="BORDER-RIGHT: #ece9d8; PADDING-RIGHT: 0cm; BORDER-TOP: #ece9d8; PADDING-LEFT: 0cm; PADDING-BOTTOM: 0cm; BORDER-LEFT: #ece9d8; PADDING-TOP: 0cm; BORDER-BOTTOM: windowtext 1pt dashed; HEIGHT: 14.2pt" width="4%">
<p align="center"></p></td>
<td style="BORDER-RIGHT: #ece9d8; PADDING-RIGHT: 0cm; BORDER-TOP: #ece9d8; PADDING-LEFT: 0cm; PADDING-BOTTOM: 0cm; BORDER-LEFT: #ece9d8; PADDING-TOP: 0cm; BORDER-BOTTOM: windowtext 1pt dashed; HEIGHT: 14.2pt" width="4%">
<p align="center"></p></td>
<td style="BORDER-RIGHT: #ece9d8; PADDING-RIGHT: 0cm; BORDER-TOP: #ece9d8; PADDING-LEFT: 0cm; PADDING-BOTTOM: 0cm; BORDER-LEFT: #ece9d8; PADDING-TOP: 0cm; BORDER-BOTTOM: windowtext 1pt dashed; HEIGHT: 14.2pt" width="4%">
<p align="center"></p></td>
<td style="BORDER-RIGHT: #ece9d8; PADDING-RIGHT: 0cm; BORDER-TOP: #ece9d8; PADDING-LEFT: 0cm; PADDING-BOTTOM: 0cm; BORDER-LEFT: #ece9d8; PADDING-TOP: 0cm; BORDER-BOTTOM: windowtext 1pt dashed; HEIGHT: 14.2pt" width="4%">
<p align="center"></p></td>
<td style="BORDER-RIGHT: #ece9d8; PADDING-RIGHT: 0cm; BORDER-TOP: #ece9d8; PADDING-LEFT: 0cm; PADDING-BOTTOM: 0cm; BORDER-LEFT: #ece9d8; PADDING-TOP: 0cm; BORDER-BOTTOM: windowtext 1pt dashed; HEIGHT: 14.2pt" width="4%">
<p align="center"></p></td>
<td style="BORDER-RIGHT: #ece9d8; PADDING-RIGHT: 0cm; BORDER-TOP: #ece9d8; PADDING-LEFT: 0cm; PADDING-BOTTOM: 0cm; BORDER-LEFT: #ece9d8; PADDING-TOP: 0cm; BORDER-BOTTOM: windowtext 1pt dashed; HEIGHT: 14.2pt" width="4%">
<p align="center"></p></td>
<td style="BORDER-RIGHT: #ece9d8; PADDING-RIGHT: 0cm; BORDER-TOP: #ece9d8; PADDING-LEFT: 0cm; PADDING-BOTTOM: 0cm; BORDER-LEFT: #ece9d8; PADDING-TOP: 0cm; BORDER-BOTTOM: #ece9d8; HEIGHT: 14.2pt" width="4%">
<p align="center"></p></td>
<td style="BORDER-RIGHT: windowtext 1pt dashed; PADDING-RIGHT: 0cm; BORDER-TOP: #ece9d8; PADDING-LEFT: 0cm; PADDING-BOTTOM: 0cm; BORDER-LEFT: #ece9d8; PADDING-TOP: 0cm; BORDER-BOTTOM: #ece9d8; HEIGHT: 14.2pt" width="4%">
<p align="center"></p></td>
<td style="BORDER-RIGHT: #ece9d8; PADDING-RIGHT: 0cm; BORDER-TOP: #ece9d8; PADDING-LEFT: 0cm; PADDING-BOTTOM: 0cm; BORDER-LEFT: #ece9d8; PADDING-TOP: 0cm; BORDER-BOTTOM: #ece9d8; HEIGHT: 14.2pt" width="4%">
<p align="center"></p></td></tr>
<tr style="HEIGHT: 14.2pt">
<td style="BORDER-RIGHT: windowtext 1pt dashed; PADDING-RIGHT: 0cm; BORDER-TOP: #ece9d8; PADDING-LEFT: 0cm; PADDING-BOTTOM: 0cm; BORDER-LEFT: #ece9d8; PADDING-TOP: 0cm; BORDER-BOTTOM: #ece9d8; HEIGHT: 14.2pt" width="4%">
<p align="center"></p></td>
<td style="BORDER-RIGHT: windowtext 1pt dashed; PADDING-RIGHT: 0cm; BORDER-TOP: #ece9d8; PADDING-LEFT: 0cm; PADDING-BOTTOM: 0cm; BORDER-LEFT: #ece9d8; PADDING-TOP: 0cm; BORDER-BOTTOM: windowtext 1pt dashed; HEIGHT: 14.2pt" width="4%">
<p align="center"></p></td>
<td style="BORDER-RIGHT: windowtext 1pt dashed; PADDING-RIGHT: 0cm; BORDER-TOP: #ece9d8; PADDING-LEFT: 0cm; PADDING-BOTTOM: 0cm; BORDER-LEFT: #ece9d8; PADDING-TOP: 0cm; BORDER-BOTTOM: windowtext 1pt dashed; HEIGHT: 14.2pt" width="40%" colspan="10" rowspan="2">
<p align="center"><span style="FONT-WEIGHT: normal">Инспекторы по трудоустройству**</span></p>
<p align="center"><span style="FONT-WEIGHT: normal">(производственный персонал)</span></p></td>
<td style="BORDER-RIGHT: #ece9d8; PADDING-RIGHT: 0cm; BORDER-TOP: #ece9d8; PADDING-LEFT: 0cm; PADDING-BOTTOM: 0cm; BORDER-LEFT: #ece9d8; PADDING-TOP: 0cm; BORDER-BOTTOM: #ece9d8; HEIGHT: 14.2pt" width="4%">
<p align="center"></p></td>
<td style="BORDER-RIGHT: #ece9d8; PADDING-RIGHT: 0cm; BORDER-TOP: #ece9d8; PADDING-LEFT: 0cm; PADDING-BOTTOM: 0cm; BORDER-LEFT: #ece9d8; PADDING-TOP: 0cm; BORDER-BOTTOM: #ece9d8; HEIGHT: 14.2pt" width="4%">
<p align="center"></p></td>
<td style="BORDER-RIGHT: #ece9d8; PADDING-RIGHT: 0cm; BORDER-TOP: #ece9d8; PADDING-LEFT: 0cm; PADDING-BOTTOM: 0cm; BORDER-LEFT: #ece9d8; PADDING-TOP: 0cm; BORDER-BOTTOM: #ece9d8; HEIGHT: 14.2pt" width="4%">
<p align="center"></p></td>
<td style="BORDER-RIGHT: #ece9d8; PADDING-RIGHT: 0cm; BORDER-TOP: windowtext 1pt dashed; PADDING-LEFT: 0cm; PADDING-BOTTOM: 0cm; BORDER-LEFT: #ece9d8; PADDING-TOP: 0cm; BORDER-BOTTOM: #ece9d8; HEIGHT: 14.2pt" width="4%">
<p align="center"></p></td>
<td style="BORDER-RIGHT: #ece9d8; PADDING-RIGHT: 0cm; BORDER-TOP: windowtext 1pt dashed; PADDING-LEFT: 0cm; PADDING-BOTTOM: 0cm; BORDER-LEFT: #ece9d8; PADDING-TOP: 0cm; BORDER-BOTTOM: #ece9d8; HEIGHT: 14.2pt" width="4%">
<p align="center"></p></td>
<td style="BORDER-RIGHT: #ece9d8; PADDING-RIGHT: 0cm; BORDER-TOP: windowtext 1pt dashed; PADDING-LEFT: 0cm; PADDING-BOTTOM: 0cm; BORDER-LEFT: #ece9d8; PADDING-TOP: 0cm; BORDER-BOTTOM: #ece9d8; HEIGHT: 14.2pt" width="4%">
<p align="center"></p></td>
<td style="BORDER-RIGHT: #ece9d8; PADDING-RIGHT: 0cm; BORDER-TOP: windowtext 1pt dashed; PADDING-LEFT: 0cm; PADDING-BOTTOM: 0cm; BORDER-LEFT: #ece9d8; PADDING-TOP: 0cm; BORDER-BOTTOM: #ece9d8; HEIGHT: 14.2pt" width="4%">
<p align="center"></p></td>
<td style="BORDER-RIGHT: #ece9d8; PADDING-RIGHT: 0cm; BORDER-TOP: windowtext 1pt dashed; PADDING-LEFT: 0cm; PADDING-BOTTOM: 0cm; BORDER-LEFT: #ece9d8; PADDING-TOP: 0cm; BORDER-BOTTOM: #ece9d8; HEIGHT: 14.2pt" width="4%">
<p align="center"></p></td>
<td style="BORDER-RIGHT: #ece9d8; PADDING-RIGHT: 0cm; BORDER-TOP: windowtext 1pt dashed; PADDING-LEFT: 0cm; PADDING-BOTTOM: 0cm; BORDER-LEFT: #ece9d8; PADDING-TOP: 0cm; BORDER-BOTTOM: #ece9d8; HEIGHT: 14.2pt" width="4%">
<p align="center"> </p></td>
<td style="BORDER-RIGHT: #ece9d8; PADDING-RIGHT: 0cm; BORDER-TOP: windowtext 1pt dashed; PADDING-LEFT: 0cm; PADDING-BOTTOM: 0cm; BORDER-LEFT: #ece9d8; PADDING-TOP: 0cm; BORDER-BOTTOM: #ece9d8; HEIGHT: 14.2pt" width="4%">
<p align="center"></p></td>
<td style="BORDER-RIGHT: #ece9d8; PADDING-RIGHT: 0cm; BORDER-TOP: windowtext 1pt dashed; PADDING-LEFT: 0cm; PADDING-BOTTOM: 0cm; BORDER-LEFT: #ece9d8; PADDING-TOP: 0cm; BORDER-BOTTOM: #ece9d8; HEIGHT: 14.2pt" width="4%">
<p align="center"></p></td>
<td style="BORDER-RIGHT: #ece9d8; PADDING-RIGHT: 0cm; BORDER-TOP: windowtext 1pt dashed; PADDING-LEFT: 0cm; PADDING-BOTTOM: 0cm; BORDER-LEFT: #ece9d8; PADDING-TOP: 0cm; BORDER-BOTTOM: #ece9d8; HEIGHT: 14.2pt" width="4%">
<p align="center"></p></td>
<td style="BORDER-RIGHT: #ece9d8; PADDING-RIGHT: 0cm; BORDER-TOP: #ece9d8; PADDING-LEFT: 0cm; PADDING-BOTTOM: 0cm; BORDER-LEFT: #ece9d8; PADDING-TOP: 0cm; BORDER-BOTTOM: #ece9d8; HEIGHT: 14.2pt" width="4%">
<p align="center"></p></td></tr>
<tr style="HEIGHT: 14.2pt">
<td style="BORDER-RIGHT: #ece9d8; PADDING-RIGHT: 0cm; BORDER-TOP: #ece9d8; PADDING-LEFT: 0cm; PADDING-BOTTOM: 0cm; BORDER-LEFT: #ece9d8; PADDING-TOP: 0cm; BORDER-BOTTOM: #ece9d8; HEIGHT: 14.2pt" width="4%">
<p align="center"></p></td>
<td style="BORDER-RIGHT: windowtext 1pt dashed; PADDING-RIGHT: 0cm; BORDER-TOP: #ece9d8; PADDING-LEFT: 0cm; PADDING-BOTTOM: 0cm; BORDER-LEFT: #ece9d8; PADDING-TOP: 0cm; BORDER-BOTTOM: #ece9d8; HEIGHT: 14.2pt" width="4%">
<p align="center"></p></td>
<td style="BORDER-RIGHT: #ece9d8; PADDING-RIGHT: 0cm; BORDER-TOP: #ece9d8; PADDING-LEFT: 0cm; PADDING-BOTTOM: 0cm; BORDER-LEFT: #ece9d8; PADDING-TOP: 0cm; BORDER-BOTTOM: #ece9d8; HEIGHT: 14.2pt" width="4%">
<p align="center"></p></td>
<td style="BORDER-RIGHT: #ece9d8; PADDING-RIGHT: 0cm; BORDER-TOP: #ece9d8; PADDING-LEFT: 0cm; PADDING-BOTTOM: 0cm; BORDER-LEFT: #ece9d8; PADDING-TOP: 0cm; BORDER-BOTTOM: #ece9d8; HEIGHT: 14.2pt" width="4%">
<p align="center"></p></td>
<td style="BORDER-RIGHT: #ece9d8; PADDING-RIGHT: 0cm; BORDER-TOP: #ece9d8; PADDING-LEFT: 0cm; PADDING-BOTTOM: 0cm; BORDER-LEFT: #ece9d8; PADDING-TOP: 0cm; BORDER-BOTTOM: #ece9d8; HEIGHT: 14.2pt" width="4%">
<p align="center"></p></td>
<td style="BORDER-RIGHT: #ece9d8; PADDING-RIGHT: 0cm; BORDER-TOP: #ece9d8; PADDING-LEFT: 0cm; PADDING-BOTTOM: 0cm; BORDER-LEFT: #ece9d8; PADDING-TOP: 0cm; BORDER-BOTTOM: #ece9d8; HEIGHT: 14.2pt" width="4%">
<p align="center"></p></td>
<td style="BORDER-RIGHT: #ece9d8; PADDING-RIGHT: 0cm; BORDER-TOP: #ece9d8; PADDING-LEFT: 0cm; PADDING-BOTTOM: 0cm; BORDER-LEFT: #ece9d8; PADDING-TOP: 0cm; BORDER-BOTTOM: #ece9d8; HEIGHT: 14.2pt" width="4%">
<p align="center"></p></td>
<td style="BORDER-RIGHT: #ece9d8; PADDING-RIGHT: 0cm; BORDER-TOP: #ece9d8; PADDING-LEFT: 0cm; PADDING-BOTTOM: 0cm; BORDER-LEFT: #ece9d8; PADDING-TOP: 0cm; BORDER-BOTTOM: #ece9d8; HEIGHT: 14.2pt" width="4%">
<p align="center"></p></td>
<td style="BORDER-RIGHT: #ece9d8; PADDING-RIGHT: 0cm; BORDER-TOP: #ece9d8; PADDING-LEFT: 0cm; PADDING-BOTTOM: 0cm; BORDER-LEFT: #ece9d8; PADDING-TOP: 0cm; BORDER-BOTTOM: #ece9d8; HEIGHT: 14.2pt" width="4%">
<p align="center"></p></td>
<td style="BORDER-RIGHT: #ece9d8; PADDING-RIGHT: 0cm; BORDER-TOP: #ece9d8; PADDING-LEFT: 0cm; PADDING-BOTTOM: 0cm; BORDER-LEFT: #ece9d8; PADDING-TOP: 0cm; BORDER-BOTTOM: #ece9d8; HEIGHT: 14.2pt" width="4%">
<p align="center"></p></td>
<td style="BORDER-RIGHT: #ece9d8; PADDING-RIGHT: 0cm; BORDER-TOP: #ece9d8; PADDING-LEFT: 0cm; PADDING-BOTTOM: 0cm; BORDER-LEFT: #ece9d8; PADDING-TOP: 0cm; BORDER-BOTTOM: #ece9d8; HEIGHT: 14.2pt" width="4%">
<p align="center"></p></td>
<td style="BORDER-RIGHT: #ece9d8; PADDING-RIGHT: 0cm; BORDER-TOP: #ece9d8; PADDING-LEFT: 0cm; PADDING-BOTTOM: 0cm; BORDER-LEFT: #ece9d8; PADDING-TOP: 0cm; BORDER-BOTTOM: #ece9d8; HEIGHT: 14.2pt" width="4%">
<p align="center"></p></td>
<td style="BORDER-RIGHT: #ece9d8; PADDING-RIGHT: 0cm; BORDER-TOP: #ece9d8; PADDING-LEFT: 0cm; PADDING-BOTTOM: 0cm; BORDER-LEFT: #ece9d8; PADDING-TOP: 0cm; BORDER-BOTTOM: #ece9d8; HEIGHT: 14.2pt" width="4%">
<p align="center"></p></td>
<td style="BORDER-RIGHT: #ece9d8; PADDING-RIGHT: 0cm; BORDER-TOP: #ece9d8; PADDING-LEFT: 0cm; PADDING-BOTTOM: 0cm; BORDER-LEFT: #ece9d8; PADDING-TOP: 0cm; BORDER-BOTTOM: #ece9d8; HEIGHT: 14.2pt" width="4%">
<p align="center"></p></td>
<td style="BORDER-RIGHT: #ece9d8; PADDING-RIGHT: 0cm; BORDER-TOP: #ece9d8; PADDING-LEFT: 0cm; PADDING-BOTTOM: 0cm; BORDER-LEFT: #ece9d8; PADDING-TOP: 0cm; BORDER-BOTTOM: #ece9d8; HEIGHT: 14.2pt" width="4%">
<p align="center"></p></td></tr>
<tr style="HEIGHT: 14.2pt">
<td style="BORDER-RIGHT: #ece9d8; PADDING-RIGHT: 0cm; BORDER-TOP: #ece9d8; PADDING-LEFT: 0cm; PADDING-BOTTOM: 0cm; BORDER-LEFT: #ece9d8; PADDING-TOP: 0cm; BORDER-BOTTOM: #ece9d8; HEIGHT: 14.2pt" width="4%">
<p align="center"></p></td>
<td style="BORDER-RIGHT: #ece9d8; PADDING-RIGHT: 0cm; BORDER-TOP: #ece9d8; PADDING-LEFT: 0cm; PADDING-BOTTOM: 0cm; BORDER-LEFT: #ece9d8; PADDING-TOP: 0cm; BORDER-BOTTOM: #ece9d8; HEIGHT: 14.2pt" width="4%">
<p align="center"></p></td>
<td style="BORDER-RIGHT: #ece9d8; PADDING-RIGHT: 0cm; BORDER-TOP: #ece9d8; PADDING-LEFT: 0cm; PADDING-BOTTOM: 0cm; BORDER-LEFT: #ece9d8; PADDING-TOP: 0cm; BORDER-BOTTOM: #ece9d8; HEIGHT: 14.2pt" width="4%">
<p align="center"></p></td>
<td style="BORDER-RIGHT: #ece9d8; PADDING-RIGHT: 0cm; BORDER-TOP: windowtext 1pt dashed; PADDING-LEFT: 0cm; PADDING-BOTTOM: 0cm; BORDER-LEFT: #ece9d8; PADDING-TOP: 0cm; BORDER-BOTTOM: #ece9d8; HEIGHT: 14.2pt" width="4%">
<p align="center"></p></td>
<td style="BORDER-RIGHT: #ece9d8; PADDING-RIGHT: 0cm; BORDER-TOP: windowtext 1pt dashed; PADDING-LEFT: 0cm; PADDING-BOTTOM: 0cm; BORDER-LEFT: #ece9d8; PADDING-TOP: 0cm; BORDER-BOTTOM: #ece9d8; HEIGHT: 14.2pt" width="4%">
<p align="center"></p></td>
<td style="BORDER-RIGHT: #ece9d8; PADDING-RIGHT: 0cm; BORDER-TOP: windowtext 1pt dashed; PADDING-LEFT: 0cm; PADDING-BOTTOM: 0cm; BORDER-LEFT: #ece9d8; PADDING-TOP: 0cm; BORDER-BOTTOM: #ece9d8; HEIGHT: 14.2pt" width="4%">
<p align="center"></p></td>
<td style="BORDER-RIGHT: #ece9d8; PADDING-RIGHT: 0cm; BORDER-TOP: windowtext 1pt dashed; PADDING-LEFT: 0cm; PADDING-BOTTOM: 0cm; BORDER-LEFT: #ece9d8; PADDING-TOP: 0cm; BORDER-BOTTOM: #ece9d8; HEIGHT: 14.2pt" width="4%">
<p align="center"></p></td>
<td style="BORDER-RIGHT: #ece9d8; PADDING-RIGHT: 0cm; BORDER-TOP: windowtext 1pt dashed; PADDING-LEFT: 0cm; PADDING-BOTTOM: 0cm; BORDER-LEFT: #ece9d8; PADDING-TOP: 0cm; BORDER-BOTTOM: #ece9d8; HEIGHT: 14.2pt" width="4%">
<p align="center"></p></td>
<td style="BORDER-RIGHT: #ece9d8; PADDING-RIGHT: 0cm; BORDER-TOP: windowtext 1pt dashed; PADDING-LEFT: 0cm; PADDING-BOTTOM: 0cm; BORDER-LEFT: #ece9d8; PADDING-TOP: 0cm; BORDER-BOTTOM: #ece9d8; HEIGHT: 14.2pt" width="4%">
<p align="center"></p></td>
<td style="BORDER-RIGHT: #ece9d8; PADDING-RIGHT: 0cm; BORDER-TOP: windowtext 1pt dashed; PADDING-LEFT: 0cm; PADDING-BOTTOM: 0cm; BORDER-LEFT: #ece9d8; PADDING-TOP: 0cm; BORDER-BOTTOM: #ece9d8; HEIGHT: 14.2pt" width="4%">
<p align="center"></p></td>
<td style="BORDER-RIGHT: #ece9d8; PADDING-RIGHT: 0cm; BORDER-TOP: windowtext 1pt dashed; PADDING-LEFT: 0cm; PADDING-BOTTOM: 0cm; BORDER-LEFT: #ece9d8; PADDING-TOP: 0cm; BORDER-BOTTOM: #ece9d8; HEIGHT: 14.2pt" width="4%">
<p align="center"></p></td>
<td style="BORDER-RIGHT: #ece9d8; PADDING-RIGHT: 0cm; BORDER-TOP: windowtext 1pt dashed; PADDING-LEFT: 0cm; PADDING-BOTTOM: 0cm; BORDER-LEFT: #ece9d8; PADDING-TOP: 0cm; BORDER-BOTTOM: #ece9d8; HEIGHT: 14.2pt" width="4%">
<p align="center"></p></td>
<td style="BORDER-RIGHT: #ece9d8; PADDING-RIGHT: 0cm; BORDER-TOP: #ece9d8; PADDING-LEFT: 0cm; PADDING-BOTTOM: 0cm; BORDER-LEFT: #ece9d8; PADDING-TOP: 0cm; BORDER-BOTTOM: #ece9d8; HEIGHT: 14.2pt" width="4%">
<p align="center"></p></td>
<td style="BORDER-RIGHT: #ece9d8; PADDING-RIGHT: 0cm; BORDER-TOP: #ece9d8; PADDING-LEFT: 0cm; PADDING-BOTTOM: 0cm; BORDER-LEFT: #ece9d8; PADDING-TOP: 0cm; BORDER-BOTTOM: #ece9d8; HEIGHT: 14.2pt" width="4%">
<p align="center"></p></td>
<td style="BORDER-RIGHT: #ece9d8; PADDING-RIGHT: 0cm; BORDER-TOP: #ece9d8; PADDING-LEFT: 0cm; PADDING-BOTTOM: 0cm; BORDER-LEFT: #ece9d8; PADDING-TOP: 0cm; BORDER-BOTTOM: #ece9d8; HEIGHT: 14.2pt" width="4%">
<p align="center"></p></td>
<td style="BORDER-RIGHT: #ece9d8; PADDING-RIGHT: 0cm; BORDER-TOP: #ece9d8; PADDING-LEFT: 0cm; PADDING-BOTTOM: 0cm; BORDER-LEFT: #ece9d8; PADDING-TOP: 0cm; BORDER-BOTTOM: #ece9d8; HEIGHT: 14.2pt" width="4%">
<p align="center"></p></td>
<td style="BORDER-RIGHT: #ece9d8; PADDING-RIGHT: 0cm; BORDER-TOP: #ece9d8; PADDING-LEFT: 0cm; PADDING-BOTTOM: 0cm; BORDER-LEFT: #ece9d8; PADDING-TOP: 0cm; BORDER-BOTTOM: #ece9d8; HEIGHT: 14.2pt" width="4%">
<p align="center"></p></td>
<td style="BORDER-RIGHT: #ece9d8; PADDING-RIGHT: 0cm; BORDER-TOP: #ece9d8; PADDING-LEFT: 0cm; PADDING-BOTTOM: 0cm; BORDER-LEFT: #ece9d8; PADDING-TOP: 0cm; BORDER-BOTTOM: #ece9d8; HEIGHT: 14.2pt" width="4%">
<p align="center"></p></td>
<td style="BORDER-RIGHT: #ece9d8; PADDING-RIGHT: 0cm; BORDER-TOP: #ece9d8; PADDING-LEFT: 0cm; PADDING-BOTTOM: 0cm; BORDER-LEFT: #ece9d8; PADDING-TOP: 0cm; BORDER-BOTTOM: #ece9d8; HEIGHT: 14.2pt" width="4%">
<p align="center"></p></td>
<td style="BORDER-RIGHT: #ece9d8; PADDING-RIGHT: 0cm; BORDER-TOP: #ece9d8; PADDING-LEFT: 0cm; PADDING-BOTTOM: 0cm; BORDER-LEFT: #ece9d8; PADDING-TOP: 0cm; BORDER-BOTTOM: #ece9d8; HEIGHT: 14.2pt" width="4%">
<p align="center"></p></td>
<td style="BORDER-RIGHT: #ece9d8; PADDING-RIGHT: 0cm; BORDER-TOP: #ece9d8; PADDING-LEFT: 0cm; PADDING-BOTTOM: 0cm; BORDER-LEFT: #ece9d8; PADDING-TOP: 0cm; BORDER-BOTTOM: #ece9d8; HEIGHT: 14.2pt" width="4%">
<p align="center"></p></td>
<td style="BORDER-RIGHT: #ece9d8; PADDING-RIGHT: 0cm; BORDER-TOP: #ece9d8; PADDING-LEFT: 0cm; PADDING-BOTTOM: 0cm; BORDER-LEFT: #ece9d8; PADDING-TOP: 0cm; BORDER-BOTTOM: #ece9d8; HEIGHT: 14.2pt" width="4%">
<p align="center"></p></td>
<td style="BORDER-RIGHT: #ece9d8; PADDING-RIGHT: 0cm; BORDER-TOP: #ece9d8; PADDING-LEFT: 0cm; PADDING-BOTTOM: 0cm; BORDER-LEFT: #ece9d8; PADDING-TOP: 0cm; BORDER-BOTTOM: #ece9d8; HEIGHT: 14.2pt" width="4%">
<p align="center"></p></td>
<td style="BORDER-RIGHT: #ece9d8; PADDING-RIGHT: 0cm; BORDER-TOP: #ece9d8; PADDING-LEFT: 0cm; PADDING-BOTTOM: 0cm; BORDER-LEFT: #ece9d8; PADDING-TOP: 0cm; BORDER-BOTTOM: #ece9d8; HEIGHT: 14.2pt" width="4%">
<p align="center"></p></td>
<td style="BORDER-RIGHT: #ece9d8; PADDING-RIGHT: 0cm; BORDER-TOP: #ece9d8; PADDING-LEFT: 0cm; PADDING-BOTTOM: 0cm; BORDER-LEFT: #ece9d8; PADDING-TOP: 0cm; BORDER-BOTTOM: #ece9d8; HEIGHT: 14.2pt" width="4%">
<p align="center"></p></td></tr></tbody></table></div></div></div><div class="BY_DEFAULT lx_elem" onmousemove="lx_mo(event,4275022)"><div class="lx_elem2"><div class="lx_elem3"><span onclick="lx_sf(4275022)"><img src="/img/cmt.svg" />Ҳужжатга таклиф юбориш</span><span onclick="lx_pa(4275022)"><img src="/img/vlm.svg" />Аудиони тинглаш</span><span onclick="lx_cl(4275022)"><img src="/img/lnk.svg" />Ҳужжат элементидан ҳавола олиш</span></div></div><div name="4275022" id="4275022"></div></div><div class="FOOTNOTE lx_elem" onmousemove="lx_mo(event,4248594)"><div class="lx_elem2"><div class="lx_elem3"><span onclick="lx_sf(4248594)"><img src="/img/cmt.svg" />Ҳужжатга таклиф юбориш</span><span onclick="lx_pa(4248594)"><img src="/img/vlm.svg" />Аудиони тинглаш</span><span onclick="lx_cl(4248594)"><img src="/img/lnk.svg" />Ҳужжат элементидан ҳавола олиш</span></div></div><div name="4248594" id="4248594"><em>Численность управленческого персонала — 8 единиц.</em></div></div><div class="FOOTNOTE lx_elem" onmousemove="lx_mo(event,4248598)"><div class="lx_elem2"><div class="lx_elem3"><span onclick="lx_sf(4248598)"><img src="/img/cmt.svg" />Ҳужжатга таклиф юбориш</span><span onclick="lx_pa(4248598)"><img src="/img/vlm.svg" />Аудиони тинглаш</span><span onclick="lx_cl(4248598)"><img src="/img/lnk.svg" />Ҳужжат элементидан ҳавола олиш</span></div></div><div name="4248598" id="4248598"><em>* С функцией юрисконсульта.</em></div></div><div class="FOOTNOTE lx_elem" onmousemove="lx_mo(event,4248597)"><div class="lx_elem2"><div class="lx_elem3"><span onclick="lx_sf(4248597)"><img src="/img/cmt.svg" />Ҳужжатга таклиф юбориш</span><span onclick="lx_pa(4248597)"><img src="/img/vlm.svg" />Аудиони тинглаш</span><span onclick="lx_cl(4248597)"><img src="/img/lnk.svg" />Ҳужжат элементидан ҳавола олиш</span></div></div><div name="4248597" id="4248597"><em>** Численность инспекторов по трудоустройству (производственный персонал) определяется исходя из численности трудовых ресурсов по нормативу, устанавливаемому решением Кабинета Министров Республики Узбекистан. При этом одна штатная единица инспектора является постоянно прикрепленной к сектору по учету, трудоустройству и социальной поддержке безработных.</em></div></div><div class="FOOTNOTE lx_elem" onmousemove="lx_mo(event,4248600)"><div class="lx_elem2"><div class="lx_elem3"><span onclick="lx_sf(4248600)"><img src="/img/cmt.svg" />Ҳужжатга таклиф юбориш</span><span onclick="lx_pa(4248600)"><img src="/img/vlm.svg" />Аудиони тинглаш</span><span onclick="lx_cl(4248600)"><img src="/img/lnk.svg" />Ҳужжат элементидан ҳавола олиш</span></div></div><div name="4248600" id="4248600"><em>*** Бюро обеспечения временной разовой работой комплектуется за счет дополнительной численности работников, содержание которых осуществляется из средств Государственного фонда содействия занятости.</em></div></div><div class="BY_DEFAULT lx_elem" onmousemove="lx_mo(event,4248658)"><div class="lx_elem2"><div class="lx_elem3"><span onclick="lx_sf(4248658)"><img src="/img/cmt.svg" />Ҳужжатга таклиф юбориш</span><span onclick="lx_pa(4248658)"><img src="/img/vlm.svg" />Аудиони тинглаш</span><span onclick="lx_cl(4248658)"><img src="/img/lnk.svg" />Ҳужжат элементидан ҳавола олиш</span></div></div><div name="4248658" id="4248658"></div></div><div class="APPL_BANNER_LANDSCAPE_TITLE lx_elem" onmousemove="lx_mo(event,4248684)"><div class="lx_elem2"><div class="lx_elem3"><span onclick="lx_sf(4248684)"><img src="/img/cmt.svg" />Ҳужжатга таклиф юбориш</span><span onclick="lx_pa(4248684)"><img src="/img/vlm.svg" />Аудиони тинглаш</span><span onclick="lx_cl(4248684)"><img src="/img/lnk.svg" />Ҳужжат элементидан ҳавола олиш</span></div></div><div name="4248684" id="4248684">ПРИЛОЖЕНИЕ № 6 <br />к <a href="/docs/4213624">постановлению</a> Президента Республики Узбекистан от 20 августа 2018 года № ПП-3913 </div></div><div class="ACT_TITLE_APPL lx_elem" onmousemove="lx_mo(event,4276492)"><div class="lx_elem2"><div class="lx_elem3"><span onclick="lx_sf(4276492)"><img src="/img/cmt.svg" />Ҳужжатга таклиф юбориш</span><span onclick="lx_pa(4276492)"><img src="/img/vlm.svg" />Аудиони тинглаш</span><span onclick="lx_cl(4276492)"><img src="/img/lnk.svg" />Ҳужжат элементидан ҳавола олиш</span></div></div><div name="4276492" id="4276492">«ДОРОЖНАЯ КАРТА» — программа мероприятий «Безопасный и защищенный труд»</div></div><div class="BY_DEFAULT lx_elem" onmousemove="lx_mo(event,4248702)"><div class="lx_elem2"><div class="lx_elem3"><span onclick="lx_sf(4248702)"><img src="/img/cmt.svg" />Ҳужжатга таклиф юбориш</span><span onclick="lx_pa(4248702)"><img src="/img/vlm.svg" />Аудиони тинглаш</span><span onclick="lx_cl(4248702)"><img src="/img/lnk.svg" />Ҳужжат элементидан ҳавола олиш</span></div></div><div name="4248702" id="4248702"></div></div><div class="BY_DEFAULT lx_elem" onmousemove="lx_mo(event,4248705)"><div class="lx_elem2"><div class="lx_elem3"><span onclick="lx_sf(4248705)"><img src="/img/cmt.svg" />Ҳужжатга таклиф юбориш</span><span onclick="lx_pa(4248705)"><img src="/img/vlm.svg" />Аудиони тинглаш</span><span onclick="lx_cl(4248705)"><img src="/img/lnk.svg" />Ҳужжат элементидан ҳавола олиш</span></div></div><div name="4248705" id="4248705"><div align="center">
<table style="BORDER-COLLAPSE: collapse" cellspacing="0" cellpadding="0" width="100%" border="0">
<tbody>
<tr>
<td style="BORDER-RIGHT: windowtext 1pt solid; PADDING-RIGHT: 0cm; BORDER-TOP: windowtext 1pt solid; PADDING-LEFT: 0cm; BACKGROUND: white; PADDING-BOTTOM: 0cm; BORDER-LEFT: windowtext 1pt solid; PADDING-TOP: 0cm; BORDER-BOTTOM: windowtext 1pt solid" width="4%">
<p align="center"></p>
<p align="center"><strong>№</strong></p>
<p align="center"></p></td>
<td style="BORDER-RIGHT: windowtext 1pt solid; PADDING-RIGHT: 0cm; BORDER-TOP: windowtext 1pt solid; PADDING-LEFT: 0cm; BACKGROUND: white; PADDING-BOTTOM: 0cm; BORDER-LEFT: #ece9d8; PADDING-TOP: 0cm; BORDER-BOTTOM: windowtext 1pt solid" width="49%">
<p align="center"></p>
<p align="center"><strong>Наименование </strong><strong>мероприятий</strong></p>
<p align="center"></p></td>
<td style="BORDER-RIGHT: windowtext 1pt solid; PADDING-RIGHT: 0cm; BORDER-TOP: windowtext 1pt solid; PADDING-LEFT: 0cm; BACKGROUND: white; PADDING-BOTTOM: 0cm; BORDER-LEFT: #ece9d8; PADDING-TOP: 0cm; BORDER-BOTTOM: windowtext 1pt solid" width="12%">
<p align="center"></p>
<p align="center"><strong>Механизм </strong><strong>реализации</strong></p>
<p align="center"></p></td>
<td style="BORDER-RIGHT: windowtext 1pt solid; PADDING-RIGHT: 0cm; BORDER-TOP: windowtext 1pt solid; PADDING-LEFT: 0cm; BACKGROUND: white; PADDING-BOTTOM: 0cm; BORDER-LEFT: #ece9d8; PADDING-TOP: 0cm; BORDER-BOTTOM: windowtext 1pt solid" width="13%">
<p align="center"></p>
<p align="center"><strong>Сроки </strong><strong>исполнения</strong></p>
<p align="center"></p></td>
<td style="BORDER-RIGHT: windowtext 1pt solid; PADDING-RIGHT: 0cm; BORDER-TOP: windowtext 1pt solid; PADDING-LEFT: 0cm; BACKGROUND: white; PADDING-BOTTOM: 0cm; BORDER-LEFT: #ece9d8; PADDING-TOP: 0cm; BORDER-BOTTOM: windowtext 1pt solid" width="22%">
<p align="center"></p>
<p align="center"><strong>Ответственные </strong><strong>исполнители</strong></p>
<p align="center"></p></td></tr>
<tr>
<td style="BORDER-RIGHT: windowtext 1pt solid; PADDING-RIGHT: 0cm; BORDER-TOP: #ece9d8; PADDING-LEFT: 0cm; BACKGROUND: white; PADDING-BOTTOM: 0cm; BORDER-LEFT: windowtext 1pt solid; PADDING-TOP: 0cm; BORDER-BOTTOM: windowtext 1pt solid" width="100%" colspan="5">
<p align="center"></p>
<p align="center"><strong><span>I</span>. <span>C</span>овершенствование нормативно-правовой базы</strong></p>
<p align="center"></p></td></tr>
<tr>
<td style="BORDER-RIGHT: windowtext 1pt solid; PADDING-RIGHT: 0cm; BORDER-TOP: #ece9d8; PADDING-LEFT: 0cm; BACKGROUND: white; PADDING-BOTTOM: 0cm; BORDER-LEFT: windowtext 1pt solid; PADDING-TOP: 0cm; BORDER-BOTTOM: windowtext 1pt solid" width="4%">
<p align="center"><span style="FONT-WEIGHT: normal">1</span><span style="FONT-WEIGHT: normal">.</span></p></td>
<td style="BORDER-RIGHT: windowtext 1pt solid; PADDING-RIGHT: 0cm; BORDER-TOP: #ece9d8; PADDING-LEFT: 0cm; BACKGROUND: white; PADDING-BOTTOM: 0cm; BORDER-LEFT: #ece9d8; PADDING-TOP: 0cm; BORDER-BOTTOM: windowtext 1pt solid" width="49%">
<p style="MARGIN: 0cm 0cm 0pt 4.5pt; TEXT-INDENT: 11.85pt" align="left"><span style="FONT-WEIGHT: normal">Разработка проектов законов о присоединении Республики Узбекистан к Конвенциям МОТ:</span></p>
<p style="MARGIN: 0cm 0cm 0pt 4.5pt; TEXT-INDENT: 11.85pt" align="left"><span style="FONT-WEIGHT: normal">«О трехсторонних консультациях для содействия применению международных трудовых норм» (№ 144, от 19 мая 1978 года);</span></p>
<p style="MARGIN: 0cm 0cm 0pt 4.5pt; TEXT-INDENT: 11.85pt" align="left"><span style="FONT-WEIGHT: normal">«О присоединении Республики Узбекистан к дополнительному протоколу к конвенции «О принудительном или обязательном труде» (№ 29, от 9 ноября 2016 года).</span></p>
<p style="MARGIN: 0cm 0cm 0pt 4.5pt; TEXT-INDENT: 11.85pt" align="left"></p></td>
<td style="BORDER-RIGHT: windowtext 1pt solid; PADDING-RIGHT: 0cm; BORDER-TOP: #ece9d8; PADDING-LEFT: 0cm; BACKGROUND: white; PADDING-BOTTOM: 0cm; BORDER-LEFT: #ece9d8; PADDING-TOP: 0cm; BORDER-BOTTOM: windowtext 1pt solid" width="12%">
<p align="center"><span style="FONT-WEIGHT: normal">п</span><span style="FONT-WEIGHT: normal">роект </span><span style="FONT-WEIGHT: normal">Закона</span></p></td>
<td style="BORDER-RIGHT: windowtext 1pt solid; PADDING-RIGHT: 0cm; BORDER-TOP: #ece9d8; PADDING-LEFT: 0cm; BACKGROUND: white; PADDING-BOTTOM: 0cm; BORDER-LEFT: #ece9d8; PADDING-TOP: 0cm; BORDER-BOTTOM: windowtext 1pt solid" width="13%">
<p align="center"><span style="FONT-WEIGHT: normal">в трех месячный </span><span style="FONT-WEIGHT: normal">срок</span></p></td>
<td style="BORDER-RIGHT: windowtext 1pt solid; PADDING-RIGHT: 0cm; BORDER-TOP: #ece9d8; PADDING-LEFT: 0cm; BACKGROUND: white; PADDING-BOTTOM: 0cm; BORDER-LEFT: #ece9d8; PADDING-TOP: 0cm; BORDER-BOTTOM: windowtext 1pt solid" width="22%">
<p align="center"><span style="FONT-WEIGHT: normal">Республиканская межведомственная комиссия по реализации ратифицированных Республикой Узбекистан Конвенций МОТ (Нарбаева Т., Кудбиев Ш., Рафиков К.)</span></p>
<p align="center"></p></td></tr>
<tr>
<td style="BORDER-RIGHT: windowtext 1pt solid; PADDING-RIGHT: 0cm; BORDER-TOP: #ece9d8; PADDING-LEFT: 0cm; BACKGROUND: white; PADDING-BOTTOM: 0cm; BORDER-LEFT: windowtext 1pt solid; PADDING-TOP: 0cm; BORDER-BOTTOM: windowtext 1pt solid" width="4%">
<p align="center"><span style="FONT-WEIGHT: normal">2</span><span style="FONT-WEIGHT: normal">.</span></p></td>
<td style="BORDER-RIGHT: windowtext 1pt solid; PADDING-RIGHT: 0cm; BORDER-TOP: #ece9d8; PADDING-LEFT: 0cm; BACKGROUND: white; PADDING-BOTTOM: 0cm; BORDER-LEFT: #ece9d8; PADDING-TOP: 0cm; BORDER-BOTTOM: windowtext 1pt solid" width="49%">
<p style="MARGIN: 0cm 0cm 0pt 4.5pt; TEXT-INDENT: 11.85pt" align="left"><span style="FONT-WEIGHT: normal">Разработка обоснованных предложений и проектов законов по присоединению Республики Узбекистан к Конвенциям МОТ:</span></p>
<p style="MARGIN: 0cm 0cm 0pt 4.5pt; TEXT-INDENT: 11.85pt" align="left"><span style="FONT-WEIGHT: normal">«Об инспекции труда в промышленности и торговле» (№ 81, от 7 апреля 1950 года);</span></p>
<p style="MARGIN: 0cm 0cm 0pt 4.5pt; TEXT-INDENT: 11.85pt" align="left"><span style="FONT-WEIGHT: normal">«Об инспекции труда в сельском хозяйстве» (№ 129, от 19 января 1972 года).</span></p>
<p style="MARGIN: 0cm 0cm 0pt 4.5pt; TEXT-INDENT: 11.85pt" align="left"></p></td>
<td style="BORDER-RIGHT: windowtext 1pt solid; PADDING-RIGHT: 0cm; BORDER-TOP: #ece9d8; PADDING-LEFT: 0cm; BACKGROUND: white; PADDING-BOTTOM: 0cm; BORDER-LEFT: #ece9d8; PADDING-TOP: 0cm; BORDER-BOTTOM: windowtext 1pt solid" width="12%">
<p align="center"><span style="FONT-WEIGHT: normal">п</span><span style="FONT-WEIGHT: normal">роект </span><span style="FONT-WEIGHT: normal">Закона</span></p></td>
<td style="BORDER-RIGHT: windowtext 1pt solid; PADDING-RIGHT: 0cm; BORDER-TOP: #ece9d8; PADDING-LEFT: 0cm; BACKGROUND: white; PADDING-BOTTOM: 0cm; BORDER-LEFT: #ece9d8; PADDING-TOP: 0cm; BORDER-BOTTOM: windowtext 1pt solid" width="13%">
<p align="center"><span style="FONT-WEIGHT: normal">м</span><span style="FONT-WEIGHT: normal">арт </span><span style="FONT-WEIGHT: normal">2019 год</span></p></td>
<td style="BORDER-RIGHT: windowtext 1pt solid; PADDING-RIGHT: 0cm; BORDER-TOP: #ece9d8; PADDING-LEFT: 0cm; BACKGROUND: white; PADDING-BOTTOM: 0cm; BORDER-LEFT: #ece9d8; PADDING-TOP: 0cm; BORDER-BOTTOM: windowtext 1pt solid" width="22%">
<p align="center"><span style="FONT-WEIGHT: normal">Республиканская межведомственная комиссия по реализации ратифицированных Республикой Узбекистан Конвенций МОТ (Нарбаева Т., Кудбиев Ш.)</span></p>
<p align="center"></p></td></tr>
<tr>
<td style="BORDER-RIGHT: windowtext 1pt solid; PADDING-RIGHT: 0cm; BORDER-TOP: #ece9d8; PADDING-LEFT: 0cm; BACKGROUND: white; PADDING-BOTTOM: 0cm; BORDER-LEFT: windowtext 1pt solid; PADDING-TOP: 0cm; BORDER-BOTTOM: windowtext 1pt solid" width="4%">
<p align="center"><span style="FONT-WEIGHT: normal">3</span><span style="FONT-WEIGHT: normal">.</span></p></td>
<td style="BORDER-RIGHT: windowtext 1pt solid; PADDING-RIGHT: 0cm; BORDER-TOP: #ece9d8; PADDING-LEFT: 0cm; BACKGROUND: white; PADDING-BOTTOM: 0cm; BORDER-LEFT: #ece9d8; PADDING-TOP: 0cm; BORDER-BOTTOM: windowtext 1pt solid" width="49%">
<p style="MARGIN: 0cm 0cm 0pt 4.5pt; TEXT-INDENT: 11.85pt" align="left"><span style="FONT-WEIGHT: normal">Разработка проекта Закона «О внесении изменений и дополнений в Кодекс Республики Узбекистан об административной ответственности», направленного на установление и усиление ответственности за повторное нарушение законодательства о труде, в том числе ненадлежащее оформление трудовых отношений работодателем.</span></p>
<p style="MARGIN: 0cm 0cm 0pt 4.5pt; TEXT-INDENT: 11.85pt" align="left"></p></td>
<td style="BORDER-RIGHT: windowtext 1pt solid; PADDING-RIGHT: 0cm; BORDER-TOP: #ece9d8; PADDING-LEFT: 0cm; BACKGROUND: white; PADDING-BOTTOM: 0cm; BORDER-LEFT: #ece9d8; PADDING-TOP: 0cm; BORDER-BOTTOM: windowtext 1pt solid" width="12%">
<p align="center"><span style="FONT-WEIGHT: normal">п</span><span style="FONT-WEIGHT: normal">роект </span><span style="FONT-WEIGHT: normal">Закона</span></p></td>
<td style="BORDER-RIGHT: windowtext 1pt solid; PADDING-RIGHT: 0cm; BORDER-TOP: #ece9d8; PADDING-LEFT: 0cm; BACKGROUND: white; PADDING-BOTTOM: 0cm; BORDER-LEFT: #ece9d8; PADDING-TOP: 0cm; BORDER-BOTTOM: windowtext 1pt solid" width="13%">
<p align="center"><span style="FONT-WEIGHT: normal">о</span><span style="FONT-WEIGHT: normal">ктябрь </span><span style="FONT-WEIGHT: normal">2018 года</span></p></td>
<td style="BORDER-RIGHT: windowtext 1pt solid; PADDING-RIGHT: 0cm; BORDER-TOP: #ece9d8; PADDING-LEFT: 0cm; BACKGROUND: white; PADDING-BOTTOM: 0cm; BORDER-LEFT: #ece9d8; PADDING-TOP: 0cm; BORDER-BOTTOM: windowtext 1pt solid" width="22%">
<p align="center"><span style="FONT-WEIGHT: normal">Министерство занятости и трудовых отношений (Мухитдинов Э.), Министерство юстиции (Жураев Н.)</span></p>
<p align="center"></p></td></tr>
<tr>
<td style="BORDER-RIGHT: windowtext 1pt solid; PADDING-RIGHT: 0cm; BORDER-TOP: #ece9d8; PADDING-LEFT: 0cm; BACKGROUND: white; PADDING-BOTTOM: 0cm; BORDER-LEFT: windowtext 1pt solid; PADDING-TOP: 0cm; BORDER-BOTTOM: windowtext 1pt solid" width="4%">
<p align="center"><span style="FONT-WEIGHT: normal">4</span><span style="FONT-WEIGHT: normal">.</span></p></td>
<td style="BORDER-RIGHT: windowtext 1pt solid; PADDING-RIGHT: 0cm; BORDER-TOP: #ece9d8; PADDING-LEFT: 0cm; BACKGROUND: white; PADDING-BOTTOM: 0cm; BORDER-LEFT: #ece9d8; PADDING-TOP: 0cm; BORDER-BOTTOM: windowtext 1pt solid" width="49%">
<p style="MARGIN: 0cm 0cm 0pt 4.5pt; TEXT-INDENT: 11.85pt" align="left"><span style="FONT-WEIGHT: normal">Разработка и внесение на утверждение Положения о Государственной трудовой инспекции Министерства занятости и трудовых отношений.</span></p>
<p style="MARGIN: 0cm 0cm 0pt 4.5pt; TEXT-INDENT: 11.85pt" align="left"></p></td>
<td style="BORDER-RIGHT: windowtext 1pt solid; PADDING-RIGHT: 0cm; BORDER-TOP: #ece9d8; PADDING-LEFT: 0cm; BACKGROUND: white; PADDING-BOTTOM: 0cm; BORDER-LEFT: #ece9d8; PADDING-TOP: 0cm; BORDER-BOTTOM: windowtext 1pt solid" width="12%">
<p align="center"><span style="FONT-WEIGHT: normal">п</span><span style="FONT-WEIGHT: normal">роект </span><span style="FONT-WEIGHT: normal">постановления Кабинета Министров</span></p></td>
<td style="BORDER-RIGHT: windowtext 1pt solid; PADDING-RIGHT: 0cm; BORDER-TOP: #ece9d8; PADDING-LEFT: 0cm; BACKGROUND: white; PADDING-BOTTOM: 0cm; BORDER-LEFT: #ece9d8; PADDING-TOP: 0cm; BORDER-BOTTOM: windowtext 1pt solid" width="13%">
<p align="center"><span style="FONT-WEIGHT: normal">в двух месячный срок</span></p></td>
<td style="BORDER-RIGHT: windowtext 1pt solid; PADDING-RIGHT: 0cm; BORDER-TOP: #ece9d8; PADDING-LEFT: 0cm; BACKGROUND: white; PADDING-BOTTOM: 0cm; BORDER-LEFT: #ece9d8; PADDING-TOP: 0cm; BORDER-BOTTOM: windowtext 1pt solid" width="22%">
<p align="center"><span style="FONT-WEIGHT: normal">Министерство занятости и трудовых отношений (Мухитдинов Э.), Министерство юстиции (Жураев Н.)</span></p>
<p align="center"></p></td></tr>
<tr>
<td style="BORDER-RIGHT: windowtext 1pt solid; PADDING-RIGHT: 0cm; BORDER-TOP: #ece9d8; PADDING-LEFT: 0cm; BACKGROUND: white; PADDING-BOTTOM: 0cm; BORDER-LEFT: windowtext 1pt solid; PADDING-TOP: 0cm; BORDER-BOTTOM: windowtext 1pt solid" width="4%">
<p align="center"><span style="FONT-WEIGHT: normal">5</span><span style="FONT-WEIGHT: normal">.</span></p></td>
<td style="BORDER-RIGHT: windowtext 1pt solid; PADDING-RIGHT: 0cm; BORDER-TOP: #ece9d8; PADDING-LEFT: 0cm; BACKGROUND: white; PADDING-BOTTOM: 0cm; BORDER-LEFT: #ece9d8; PADDING-TOP: 0cm; BORDER-BOTTOM: windowtext 1pt solid" width="49%">
<p style="MARGIN: 0cm 0cm 0pt 4.5pt; TEXT-INDENT: 11.85pt" align="left"><span style="FONT-WEIGHT: normal">Разработка и утверждение положений о:</span></p>
<p style="MARGIN: 0cm 0cm 0pt 4.5pt; TEXT-INDENT: 11.85pt" align="left"><span style="FONT-WEIGHT: normal">республиканских курсах повышения квалификации работников органов по труду;</span></p>
<p style="MARGIN: 0cm 0cm 0pt 4.5pt; TEXT-INDENT: 11.85pt" align="left"><span style="FONT-WEIGHT: normal">порядке повышения квалификации работников органов по труду, включая инспекторов Государственной трудовой инспекции.</span></p>
<p style="MARGIN: 0cm 0cm 0pt 4.5pt; TEXT-INDENT: 11.85pt" align="left"></p></td>
<td style="BORDER-RIGHT: windowtext 1pt solid; PADDING-RIGHT: 0cm; BORDER-TOP: #ece9d8; PADDING-LEFT: 0cm; BACKGROUND: white; PADDING-BOTTOM: 0cm; BORDER-LEFT: #ece9d8; PADDING-TOP: 0cm; BORDER-BOTTOM: windowtext 1pt solid" width="12%">
<p align="center"><span style="FONT-WEIGHT: normal">р</span><span style="FONT-WEIGHT: normal">ешение </span><span style="FONT-WEIGHT: normal">исполнителей</span></p></td>
<td style="BORDER-RIGHT: windowtext 1pt solid; PADDING-RIGHT: 0cm; BORDER-TOP: #ece9d8; PADDING-LEFT: 0cm; BACKGROUND: white; PADDING-BOTTOM: 0cm; BORDER-LEFT: #ece9d8; PADDING-TOP: 0cm; BORDER-BOTTOM: windowtext 1pt solid" width="13%">
<p align="center"><span style="FONT-WEIGHT: normal">в двух месячный срок</span></p></td>
<td style="BORDER-RIGHT: windowtext 1pt solid; PADDING-RIGHT: 0cm; BORDER-TOP: #ece9d8; PADDING-LEFT: 0cm; BACKGROUND: white; PADDING-BOTTOM: 0cm; BORDER-LEFT: #ece9d8; PADDING-TOP: 0cm; BORDER-BOTTOM: windowtext 1pt solid" width="22%">
<p align="center"><span style="FONT-WEIGHT: normal">Министерство занятости и трудовых отношений (Мухитдинов Э.), Министерство высшего и среднего специального образования (Мажидов И.)</span></p>
<p align="center"></p></td></tr>
<tr>
<td style="BORDER-RIGHT: windowtext 1pt solid; PADDING-RIGHT: 0cm; BORDER-TOP: #ece9d8; PADDING-LEFT: 0cm; BACKGROUND: white; PADDING-BOTTOM: 0cm; BORDER-LEFT: windowtext 1pt solid; PADDING-TOP: 0cm; BORDER-BOTTOM: windowtext 1pt solid" width="100%" colspan="5">
<p align="center"></p>
<p align="center"><strong>II. <span>M</span>еры по усилению системы охраны трудаи защиты трудовых прав работников</strong></p>
<p align="center"></p></td></tr>
<tr>
<td style="BORDER-RIGHT: windowtext 1pt solid; PADDING-RIGHT: 0cm; BORDER-TOP: #ece9d8; PADDING-LEFT: 0cm; BACKGROUND: white; PADDING-BOTTOM: 0cm; BORDER-LEFT: windowtext 1pt solid; PADDING-TOP: 0cm; BORDER-BOTTOM: windowtext 1pt solid" width="4%">
<p align="center"><span style="FONT-WEIGHT: normal">6</span><span style="FONT-WEIGHT: normal">.</span></p></td>
<td style="BORDER-RIGHT: windowtext 1pt solid; PADDING-RIGHT: 0cm; BORDER-TOP: #ece9d8; PADDING-LEFT: 0cm; BACKGROUND: white; PADDING-BOTTOM: 0cm; BORDER-LEFT: #ece9d8; PADDING-TOP: 0cm; BORDER-BOTTOM: windowtext 1pt solid" width="49%">
<p style="MARGIN: 0cm 0cm 0pt 4.5pt; TEXT-INDENT: 11.85pt" align="left"><span style="FONT-WEIGHT: normal">Разработка и утверждение мер по присоединению Узбекистана к Концепции «нулевого травматизма» (Vision Zero) Международной ассоциации социального обеспечения (МАСО), направленной на реализацию семи «золотых правил» по содействию работодателям в снижении показателей производственного травматизма и профессиональной заболеваемости, включая:</span></p>
<p style="MARGIN: 0cm 0cm 0pt 4.5pt; TEXT-INDENT: 11.85pt" align="left"><span style="FONT-WEIGHT: normal">лидерство на основе приверженности принципам указанной Концепции;</span></p>
<p style="MARGIN: 0cm 0cm 0pt 4.5pt; TEXT-INDENT: 11.85pt" align="left"><span style="FONT-WEIGHT: normal">выявление угроз производственного травматизма и профессиональной заболеваемости и контроль соответствующих рисков;</span></p>
<p style="MARGIN: 0cm 0cm 0pt 4.5pt; TEXT-INDENT: 11.85pt" align="left"><span style="FONT-WEIGHT: normal">определение целей снижения производственного травматизма и профессиональной заболеваемости и разработку соответствующих программ;</span></p>
<p style="MARGIN: 0cm 0cm 0pt 4.5pt; TEXT-INDENT: 11.85pt" align="left"><span style="FONT-WEIGHT: normal">создание системы безопасности и гигиены труда путем достижения высокого уровня организации;</span></p>
<p style="MARGIN: 0cm 0cm 0pt 4.5pt; TEXT-INDENT: 11.85pt" align="left"><span style="FONT-WEIGHT: normal">обеспечение безопасности и гигиены на рабочих местах при работе со станками и оборудованием;</span></p>
<p style="MARGIN: 0cm 0cm 0pt 4.5pt; TEXT-INDENT: 11.85pt" align="left"><span style="FONT-WEIGHT: normal">повышение квалификации кадров путем развития профессиональных навыков;</span></p>
<p style="MARGIN: 0cm 0cm 0pt 4.5pt; TEXT-INDENT: 11.85pt" align="left"><span style="FONT-WEIGHT: normal">инвестиции в кадры и их мотивацию.</span></p>
<p style="MARGIN: 0cm 0cm 0pt 4.5pt; TEXT-INDENT: 11.85pt" align="left"></p></td>
<td style="BORDER-RIGHT: windowtext 1pt solid; PADDING-RIGHT: 0cm; BORDER-TOP: #ece9d8; PADDING-LEFT: 0cm; BACKGROUND: white; PADDING-BOTTOM: 0cm; BORDER-LEFT: #ece9d8; PADDING-TOP: 0cm; BORDER-BOTTOM: windowtext 1pt solid" width="12%">
<p align="center"><span style="FONT-WEIGHT: normal">ре</span><span style="FONT-WEIGHT: normal">шения </span><span style="FONT-WEIGHT: normal">исполнителе</span><span style="FONT-WEIGHT: normal">й</span></p></td>
<td style="BORDER-RIGHT: windowtext 1pt solid; PADDING-RIGHT: 0cm; BORDER-TOP: #ece9d8; PADDING-LEFT: 0cm; BACKGROUND: white; PADDING-BOTTOM: 0cm; BORDER-LEFT: #ece9d8; PADDING-TOP: 0cm; BORDER-BOTTOM: windowtext 1pt solid" width="13%">
<p align="center"><span style="FONT-WEIGHT: normal">в течение </span><span style="FONT-WEIGHT: normal">2018-2019 </span><span style="FONT-WEIGHT: normal">годов</span></p></td>
<td style="BORDER-RIGHT: windowtext 1pt solid; PADDING-RIGHT: 0cm; BORDER-TOP: #ece9d8; PADDING-LEFT: 0cm; BACKGROUND: white; PADDING-BOTTOM: 0cm; BORDER-LEFT: #ece9d8; PADDING-TOP: 0cm; BORDER-BOTTOM: windowtext 1pt solid" width="22%">
<p align="center"><span style="FONT-WEIGHT: normal">Министерство занятости и трудовых от ношений (Мухитдинов Э.), Федерация профсоюзов Узбекистана (Махмадалиев Б.), ГИ «Саноатгеоконтехназорат» (Юнусов О.), ГИ «Уздавэнергоназорат» (Эгамбердиев У.)</span></p>
<p align="center"></p></td></tr>
<tr>
<td style="BORDER-RIGHT: windowtext 1pt solid; PADDING-RIGHT: 0cm; BORDER-TOP: #ece9d8; PADDING-LEFT: 0cm; BACKGROUND: white; PADDING-BOTTOM: 0cm; BORDER-LEFT: windowtext 1pt solid; PADDING-TOP: 0cm; BORDER-BOTTOM: windowtext 1pt solid" width="4%">
<p align="center"><span style="FONT-WEIGHT: normal">7</span><span style="FONT-WEIGHT: normal">.</span></p></td>
<td style="BORDER-RIGHT: windowtext 1pt solid; PADDING-RIGHT: 0cm; BORDER-TOP: #ece9d8; PADDING-LEFT: 0cm; BACKGROUND: white; PADDING-BOTTOM: 0cm; BORDER-LEFT: #ece9d8; PADDING-TOP: 0cm; BORDER-BOTTOM: windowtext 1pt solid" width="49%">
<p style="MARGIN: 0cm 0cm 0pt 4.5pt; TEXT-INDENT: 11.85pt" align="left"><span style="FONT-WEIGHT: normal">Разработка и реализация мер по широкому внедрению на предприятиях, в организациях отраслей экономики и социальной сферы Системы управления охраной труда (СУОТ), предусматривающей:</span></p>
<p style="MARGIN: 0cm 0cm 0pt 4.5pt; TEXT-INDENT: 11.85pt" align="left"><span style="FONT-WEIGHT: normal">реализацию единого комплекса мер по установлению политики, целей и процедур в области охраны труда у конкретных работодателей;</span></p>
<p style="MARGIN: 0cm 0cm 0pt 4.5pt; TEXT-INDENT: 11.85pt" align="left"><span style="FONT-WEIGHT: normal">снижение воздействия опасных и вредных производственных факторов и рисков, стимулирование на этой основе повышения производительности труда;</span></p>
<p style="MARGIN: 0cm 0cm 0pt 4.5pt; TEXT-INDENT: 11.85pt" align="left"><span style="FONT-WEIGHT: normal">разработку и утверждение типового положения о системе управления охраной труда.</span></p>
<p style="MARGIN: 0cm 0cm 0pt 4.5pt; TEXT-INDENT: 11.85pt" align="left"></p></td>
<td style="BORDER-RIGHT: windowtext 1pt solid; PADDING-RIGHT: 0cm; BORDER-TOP: #ece9d8; PADDING-LEFT: 0cm; BACKGROUND: white; PADDING-BOTTOM: 0cm; BORDER-LEFT: #ece9d8; PADDING-TOP: 0cm; BORDER-BOTTOM: windowtext 1pt solid" width="12%">
<p align="center"><span style="FONT-WEIGHT: normal">р</span><span style="FONT-WEIGHT: normal">ешения </span><span style="FONT-WEIGHT: normal">исполнителе</span><span style="FONT-WEIGHT: normal">й</span></p></td>
<td style="BORDER-RIGHT: windowtext 1pt solid; PADDING-RIGHT: 0cm; BORDER-TOP: #ece9d8; PADDING-LEFT: 0cm; BACKGROUND: white; PADDING-BOTTOM: 0cm; BORDER-LEFT: #ece9d8; PADDING-TOP: 0cm; BORDER-BOTTOM: windowtext 1pt solid" width="13%">
<p align="center"><span style="FONT-WEIGHT: normal">в течение </span><span style="FONT-WEIGHT: normal">2018-2019 </span><span style="FONT-WEIGHT: normal">годов</span></p></td>
<td style="BORDER-RIGHT: windowtext 1pt solid; PADDING-RIGHT: 0cm; BORDER-TOP: #ece9d8; PADDING-LEFT: 0cm; BACKGROUND: white; PADDING-BOTTOM: 0cm; BORDER-LEFT: #ece9d8; PADDING-TOP: 0cm; BORDER-BOTTOM: windowtext 1pt solid" width="22%">
<p align="center"><span style="FONT-WEIGHT: normal">Министерство занятости и трудовых отношений (Мухитдинов Э.), Федерация профсоюзов Узбекистана (Махмадалиев Б.), ГИ «Саноатгеокотехназорат» (Юнусов О.), ГИ «Уздавэнергоназорат» (Эгамбердиев У.)</span></p>
<p align="center"></p></td></tr>
<tr>
<td style="BORDER-RIGHT: windowtext 1pt solid; PADDING-RIGHT: 0cm; BORDER-TOP: #ece9d8; PADDING-LEFT: 0cm; BACKGROUND: white; PADDING-BOTTOM: 0cm; BORDER-LEFT: windowtext 1pt solid; PADDING-TOP: 0cm; BORDER-BOTTOM: windowtext 1pt solid" width="4%">
<p align="center"><span style="FONT-WEIGHT: normal">8</span><span style="FONT-WEIGHT: normal">.</span></p></td>
<td style="BORDER-RIGHT: windowtext 1pt solid; PADDING-RIGHT: 0cm; BORDER-TOP: #ece9d8; PADDING-LEFT: 0cm; BACKGROUND: white; PADDING-BOTTOM: 0cm; BORDER-LEFT: #ece9d8; PADDING-TOP: 0cm; BORDER-BOTTOM: windowtext 1pt solid" width="49%">
<p style="MARGIN: 0cm 0cm 0pt 4.5pt; TEXT-INDENT: 11.85pt" align="left"><span style="FONT-WEIGHT: normal">Разработка и реализация программы «Превентивная помощь по вопросам охраны труда», направленной на:</span></p>
<p style="MARGIN: 0cm 0cm 0pt 4.5pt; TEXT-INDENT: 11.85pt" align="left"><span style="FONT-WEIGHT: normal">оказание методологической и консультативной помощи работодателям и работникам по вопросам охраны труда и проведения работы по превентивности несчастных случаев на производстве;</span></p>
<p style="MARGIN: 0cm 0cm 0pt 4.5pt; TEXT-INDENT: 11.85pt" align="left"><span style="FONT-WEIGHT: normal">обеспечение работодателей и работников информацией о наиболее эффективных средствах и методах соблюдения положений трудового законодательства и иных нормативно-правовых актов, содержащих нормы трудового права.</span></p>
<p style="MARGIN: 0cm 0cm 0pt 4.5pt; TEXT-INDENT: 11.85pt" align="left"></p></td>
<td style="BORDER-RIGHT: windowtext 1pt solid; PADDING-RIGHT: 0cm; BORDER-TOP: #ece9d8; PADDING-LEFT: 0cm; BACKGROUND: white; PADDING-BOTTOM: 0cm; BORDER-LEFT: #ece9d8; PADDING-TOP: 0cm; BORDER-BOTTOM: windowtext 1pt solid" width="12%">
<p align="center"><span style="FONT-WEIGHT: normal">р</span><span style="FONT-WEIGHT: normal">ешение </span><span style="FONT-WEIGHT: normal">исполнителей</span></p></td>
<td style="BORDER-RIGHT: windowtext 1pt solid; PADDING-RIGHT: 0cm; BORDER-TOP: #ece9d8; PADDING-LEFT: 0cm; BACKGROUND: white; PADDING-BOTTOM: 0cm; BORDER-LEFT: #ece9d8; PADDING-TOP: 0cm; BORDER-BOTTOM: windowtext 1pt solid" width="13%">
<p align="center"><span style="FONT-WEIGHT: normal">в течение </span><span style="FONT-WEIGHT: normal">2018-2019 </span><span style="FONT-WEIGHT: normal">годов</span></p></td>
<td style="BORDER-RIGHT: windowtext 1pt solid; PADDING-RIGHT: 0cm; BORDER-TOP: #ece9d8; PADDING-LEFT: 0cm; BACKGROUND: white; PADDING-BOTTOM: 0cm; BORDER-LEFT: #ece9d8; PADDING-TOP: 0cm; BORDER-BOTTOM: windowtext 1pt solid" width="22%">
<p align="center"><span style="FONT-WEIGHT: normal">Министерство занятости и трудовых отношений (Мухитдинов Э.), Федерация профсоюзов Узбекистана (Махмадалиев Б.)</span></p>
<p align="center"></p></td></tr>
<tr>
<td style="BORDER-RIGHT: windowtext 1pt solid; PADDING-RIGHT: 0cm; BORDER-TOP: #ece9d8; PADDING-LEFT: 0cm; BACKGROUND: white; PADDING-BOTTOM: 0cm; BORDER-LEFT: windowtext 1pt solid; PADDING-TOP: 0cm; BORDER-BOTTOM: windowtext 1pt solid" width="4%">
<p align="center"><span style="FONT-WEIGHT: normal">9</span><span style="FONT-WEIGHT: normal">.</span></p></td>
<td style="BORDER-RIGHT: windowtext 1pt solid; PADDING-RIGHT: 0cm; BORDER-TOP: #ece9d8; PADDING-LEFT: 0cm; BACKGROUND: white; PADDING-BOTTOM: 0cm; BORDER-LEFT: #ece9d8; PADDING-TOP: 0cm; BORDER-BOTTOM: windowtext 1pt solid" width="49%">
<p style="MARGIN: 0cm 0cm 0pt 4.5pt; TEXT-INDENT: 11.85pt" align="left"><span style="FONT-WEIGHT: normal">Совершенствование стандартов безопасности и управления охраной труда в организациях, включающее пересмотр и усовершенствование стандартов безопасности труда, системы управления охраной труда в организациях, требований по их разработке, применению, оценке и совершенствованию и др.</span></p>
<p style="MARGIN: 0cm 0cm 0pt 4.5pt; TEXT-INDENT: 11.85pt" align="left"></p></td>
<td style="BORDER-RIGHT: windowtext 1pt solid; PADDING-RIGHT: 0cm; BORDER-TOP: #ece9d8; PADDING-LEFT: 0cm; BACKGROUND: white; PADDING-BOTTOM: 0cm; BORDER-LEFT: #ece9d8; PADDING-TOP: 0cm; BORDER-BOTTOM: windowtext 1pt solid" width="12%">
<p align="center"><span style="FONT-WEIGHT: normal">р</span><span style="FONT-WEIGHT: normal">ешение </span><span style="FONT-WEIGHT: normal">исполнителей</span></p></td>
<td style="BORDER-RIGHT: windowtext 1pt solid; PADDING-RIGHT: 0cm; BORDER-TOP: #ece9d8; PADDING-LEFT: 0cm; BACKGROUND: white; PADDING-BOTTOM: 0cm; BORDER-LEFT: #ece9d8; PADDING-TOP: 0cm; BORDER-BOTTOM: windowtext 1pt solid" width="13%">
<p align="center"><span style="FONT-WEIGHT: normal">в течение </span><span style="FONT-WEIGHT: normal">2018-2019 </span><span style="FONT-WEIGHT: normal">годов</span></p></td>
<td style="BORDER-RIGHT: windowtext 1pt solid; PADDING-RIGHT: 0cm; BORDER-TOP: #ece9d8; PADDING-LEFT: 0cm; BACKGROUND: white; PADDING-BOTTOM: 0cm; BORDER-LEFT: #ece9d8; PADDING-TOP: 0cm; BORDER-BOTTOM: windowtext 1pt solid" width="22%">
<p align="center"><span style="FONT-WEIGHT: normal">Министерство занятости и трудовых отношений (Мухитдинов Э.), Федерация профсоюзов Узбекистана (Махмадалиев Б.)</span></p>
<p align="center"></p></td></tr>
<tr>
<td style="BORDER-RIGHT: windowtext 1pt solid; PADDING-RIGHT: 0cm; BORDER-TOP: #ece9d8; PADDING-LEFT: 0cm; BACKGROUND: white; PADDING-BOTTOM: 0cm; BORDER-LEFT: windowtext 1pt solid; PADDING-TOP: 0cm; BORDER-BOTTOM: windowtext 1pt solid" width="4%">
<p align="center"><span style="FONT-WEIGHT: normal">10</span><span style="FONT-WEIGHT: normal">.</span></p></td>
<td style="BORDER-RIGHT: windowtext 1pt solid; PADDING-RIGHT: 0cm; BORDER-TOP: #ece9d8; PADDING-LEFT: 0cm; BACKGROUND: white; PADDING-BOTTOM: 0cm; BORDER-LEFT: #ece9d8; PADDING-TOP: 0cm; BORDER-BOTTOM: windowtext 1pt solid" width="49%">
<p style="MARGIN: 0cm 0cm 0pt 4.5pt; TEXT-INDENT: 11.85pt" align="left"><span style="FONT-WEIGHT: normal">Установление прозрачных онлайн-механизмов проведения экспертизы материалов аттестации рабочих мест по условиям труда и травмоопасности оборудования.</span></p>
<p style="MARGIN: 0cm 0cm 0pt 4.5pt; TEXT-INDENT: 11.85pt" align="left"></p></td>
<td style="BORDER-RIGHT: windowtext 1pt solid; PADDING-RIGHT: 0cm; BORDER-TOP: #ece9d8; PADDING-LEFT: 0cm; BACKGROUND: white; PADDING-BOTTOM: 0cm; BORDER-LEFT: #ece9d8; PADDING-TOP: 0cm; BORDER-BOTTOM: windowtext 1pt solid" width="12%">
<p align="center"><span style="FONT-WEIGHT: normal">р</span><span style="FONT-WEIGHT: normal">ешение</span><span style="FONT-WEIGHT: normal">исполнителей</span></p></td>
<td style="BORDER-RIGHT: windowtext 1pt solid; PADDING-RIGHT: 0cm; BORDER-TOP: #ece9d8; PADDING-LEFT: 0cm; BACKGROUND: white; PADDING-BOTTOM: 0cm; BORDER-LEFT: #ece9d8; PADDING-TOP: 0cm; BORDER-BOTTOM: windowtext 1pt solid" width="13%">
<p align="center"><span style="FONT-WEIGHT: normal">в течение</span><span style="FONT-WEIGHT: normal">2018-2019</span><span style="FONT-WEIGHT: normal">годов</span></p></td>
<td style="BORDER-RIGHT: windowtext 1pt solid; PADDING-RIGHT: 0cm; BORDER-TOP: #ece9d8; PADDING-LEFT: 0cm; BACKGROUND: white; PADDING-BOTTOM: 0cm; BORDER-LEFT: #ece9d8; PADDING-TOP: 0cm; BORDER-BOTTOM: windowtext 1pt solid" width="22%">
<p align="center"><span style="FONT-WEIGHT: normal">Министерство занятости и трудовых отношений (Мухитдинов Э.), Федерация профсоюзов Узбекистана (Махмадалиев Б.)</span></p>
<p align="center"></p></td></tr>
<tr>
<td style="BORDER-RIGHT: windowtext 1pt solid; PADDING-RIGHT: 0cm; BORDER-TOP: #ece9d8; PADDING-LEFT: 0cm; BACKGROUND: white; PADDING-BOTTOM: 0cm; BORDER-LEFT: windowtext 1pt solid; PADDING-TOP: 0cm; BORDER-BOTTOM: windowtext 1pt solid" width="4%">
<p align="center"><span style="FONT-WEIGHT: normal">11</span><span style="FONT-WEIGHT: normal">.</span></p></td>
<td style="BORDER-RIGHT: windowtext 1pt solid; PADDING-RIGHT: 0cm; BORDER-TOP: #ece9d8; PADDING-LEFT: 0cm; BACKGROUND: white; PADDING-BOTTOM: 0cm; BORDER-LEFT: #ece9d8; PADDING-TOP: 0cm; BORDER-BOTTOM: windowtext 1pt solid" width="49%">
<p style="MARGIN: 0cm 0cm 0pt 4.5pt; TEXT-INDENT: 11.85pt" align="left"><span style="FONT-WEIGHT: normal">Разработка и реализация мер по кардинальному усилению деятельности Научного центра занятости и охраны труда как головного научно-прикладного учреждения в сфере занятости, охраны труда и трудовых прав работников.</span></p>
<p style="MARGIN: 0cm 0cm 0pt 4.5pt; TEXT-INDENT: 11.85pt" align="left"></p></td>
<td style="BORDER-RIGHT: windowtext 1pt solid; PADDING-RIGHT: 0cm; BORDER-TOP: #ece9d8; PADDING-LEFT: 0cm; BACKGROUND: white; PADDING-BOTTOM: 0cm; BORDER-LEFT: #ece9d8; PADDING-TOP: 0cm; BORDER-BOTTOM: windowtext 1pt solid" width="12%">
<p align="center"><span style="FONT-WEIGHT: normal">ре</span><span style="FONT-WEIGHT: normal">шение </span><span style="FONT-WEIGHT: normal">исполнителя</span></p></td>
<td style="BORDER-RIGHT: windowtext 1pt solid; PADDING-RIGHT: 0cm; BORDER-TOP: #ece9d8; PADDING-LEFT: 0cm; BACKGROUND: white; PADDING-BOTTOM: 0cm; BORDER-LEFT: #ece9d8; PADDING-TOP: 0cm; BORDER-BOTTOM: windowtext 1pt solid" width="13%">
<p align="center"><span style="FONT-WEIGHT: normal">2018 год</span></p></td>
<td style="BORDER-RIGHT: windowtext 1pt solid; PADDING-RIGHT: 0cm; BORDER-TOP: #ece9d8; PADDING-LEFT: 0cm; BACKGROUND: white; PADDING-BOTTOM: 0cm; BORDER-LEFT: #ece9d8; PADDING-TOP: 0cm; BORDER-BOTTOM: windowtext 1pt solid" width="22%">
<p align="center"><span style="FONT-WEIGHT: normal">Министерство занятости и трудовых отношений (Мухитдинов Э.)</span></p>
<p align="center"></p></td></tr>
<tr>
<td style="BORDER-RIGHT: windowtext 1pt solid; PADDING-RIGHT: 0cm; BORDER-TOP: #ece9d8; PADDING-LEFT: 0cm; BACKGROUND: white; PADDING-BOTTOM: 0cm; BORDER-LEFT: windowtext 1pt solid; PADDING-TOP: 0cm; BORDER-BOTTOM: windowtext 1pt solid" width="4%">
<p align="center"><span style="FONT-WEIGHT: normal">12</span><span style="FONT-WEIGHT: normal">.</span></p></td>
<td style="BORDER-RIGHT: windowtext 1pt solid; PADDING-RIGHT: 0cm; BORDER-TOP: #ece9d8; PADDING-LEFT: 0cm; BACKGROUND: white; PADDING-BOTTOM: 0cm; BORDER-LEFT: #ece9d8; PADDING-TOP: 0cm; BORDER-BOTTOM: windowtext 1pt solid" width="49%">
<p style="MARGIN: 0cm 0cm 0pt 4.5pt; TEXT-INDENT: 11.85pt" align="left"><span style="FONT-WEIGHT: normal">Внедрение в деятельность органов Государственной трудовой инспекции механизмов камерального контроля за выполнением законодательства в сфере соблюдения и защиты трудовых прав и охраны труда граждан, особенно по фактам сокрытия работодателями вакансий, посредством получения статистических данных.</span></p>
<p style="MARGIN: 0cm 0cm 0pt 4.5pt; TEXT-INDENT: 11.85pt" align="left"></p></td>
<td style="BORDER-RIGHT: windowtext 1pt solid; PADDING-RIGHT: 0cm; BORDER-TOP: #ece9d8; PADDING-LEFT: 0cm; BACKGROUND: white; PADDING-BOTTOM: 0cm; BORDER-LEFT: #ece9d8; PADDING-TOP: 0cm; BORDER-BOTTOM: windowtext 1pt solid" width="12%">
<p align="center"><span style="FONT-WEIGHT: normal">р</span><span style="FONT-WEIGHT: normal">ешение </span><span style="FONT-WEIGHT: normal">исполнителя</span></p></td>
<td style="BORDER-RIGHT: windowtext 1pt solid; PADDING-RIGHT: 0cm; BORDER-TOP: #ece9d8; PADDING-LEFT: 0cm; BACKGROUND: white; PADDING-BOTTOM: 0cm; BORDER-LEFT: #ece9d8; PADDING-TOP: 0cm; BORDER-BOTTOM: windowtext 1pt solid" width="13%">
<p align="center"><span style="FONT-WEIGHT: normal">2018 год</span></p></td>
<td style="BORDER-RIGHT: windowtext 1pt solid; PADDING-RIGHT: 0cm; BORDER-TOP: #ece9d8; PADDING-LEFT: 0cm; BACKGROUND: white; PADDING-BOTTOM: 0cm; BORDER-LEFT: #ece9d8; PADDING-TOP: 0cm; BORDER-BOTTOM: windowtext 1pt solid" width="22%">
<p align="center"><span style="FONT-WEIGHT: normal">Министерство занятости и трудовых отношений (Мухитдинов Э.)</span></p>
<p align="center"></p></td></tr>
<tr>
<td style="BORDER-RIGHT: windowtext 1pt solid; PADDING-RIGHT: 0cm; BORDER-TOP: #ece9d8; PADDING-LEFT: 0cm; BACKGROUND: white; PADDING-BOTTOM: 0cm; BORDER-LEFT: windowtext 1pt solid; PADDING-TOP: 0cm; BORDER-BOTTOM: windowtext 1pt solid" width="100%" colspan="5">
<p align="center"></p>
<p align="center"><strong>III. Повышение квалификации и стимулированиетруда работников государственнойтрудовой инспекции</strong></p>
<p align="center"></p></td></tr>
<tr>
<td style="BORDER-RIGHT: windowtext 1pt solid; PADDING-RIGHT: 0cm; BORDER-TOP: #ece9d8; PADDING-LEFT: 0cm; BACKGROUND: white; PADDING-BOTTOM: 0cm; BORDER-LEFT: windowtext 1pt solid; PADDING-TOP: 0cm; BORDER-BOTTOM: windowtext 1pt solid" width="4%">
<p align="center"><span style="FONT-WEIGHT: normal">13</span><span style="FONT-WEIGHT: normal">.</span></p></td>
<td style="BORDER-RIGHT: windowtext 1pt solid; PADDING-RIGHT: 0cm; BORDER-TOP: #ece9d8; PADDING-LEFT: 0cm; BACKGROUND: white; PADDING-BOTTOM: 0cm; BORDER-LEFT: #ece9d8; PADDING-TOP: 0cm; BORDER-BOTTOM: windowtext 1pt solid" width="49%">
<p style="MARGIN: 0cm 0cm 0pt 4.5pt; TEXT-INDENT: 11.85pt" align="left"><span style="FONT-WEIGHT: normal">Разработка и утверждение учебных планов и программ Республиканских курсов повышения квалификации работников органов по труду, предусматривающих:</span></p>
<p style="MARGIN: 0cm 0cm 0pt 4.5pt; TEXT-INDENT: 11.85pt" align="left"><span style="FONT-WEIGHT: normal">прохождение кандидатами при приеме на работу в Государственную трудовую инспекцию обязательных двухнедельных вводно-адаптационных курсов;</span></p>
<p style="MARGIN: 0cm 0cm 0pt 4.5pt; TEXT-INDENT: 11.85pt" align="left"><span style="FONT-WEIGHT: normal">обучение работников Государственной трудовой инспекции на курсах повышения квалификации не реже одного раза в три года.</span></p>
<p style="MARGIN: 0cm 0cm 0pt 4.5pt; TEXT-INDENT: 11.85pt" align="left"></p></td>
<td style="BORDER-RIGHT: windowtext 1pt solid; PADDING-RIGHT: 0cm; BORDER-TOP: #ece9d8; PADDING-LEFT: 0cm; BACKGROUND: white; PADDING-BOTTOM: 0cm; BORDER-LEFT: #ece9d8; PADDING-TOP: 0cm; BORDER-BOTTOM: windowtext 1pt solid" width="12%">
<p align="center"><span style="FONT-WEIGHT: normal">р</span><span style="FONT-WEIGHT: normal">ешение </span><span style="FONT-WEIGHT: normal">исполнителя</span></p></td>
<td style="BORDER-RIGHT: windowtext 1pt solid; PADDING-RIGHT: 0cm; BORDER-TOP: #ece9d8; PADDING-LEFT: 0cm; BACKGROUND: white; PADDING-BOTTOM: 0cm; BORDER-LEFT: #ece9d8; PADDING-TOP: 0cm; BORDER-BOTTOM: windowtext 1pt solid" width="13%">
<p align="center"><span style="FONT-WEIGHT: normal">в двух месячный сро</span><span style="FONT-WEIGHT: normal">к</span></p></td>
<td style="BORDER-RIGHT: windowtext 1pt solid; PADDING-RIGHT: 0cm; BORDER-TOP: #ece9d8; PADDING-LEFT: 0cm; BACKGROUND: white; PADDING-BOTTOM: 0cm; BORDER-LEFT: #ece9d8; PADDING-TOP: 0cm; BORDER-BOTTOM: windowtext 1pt solid" width="22%">
<p align="center"><span style="FONT-WEIGHT: normal">Министерство занятости и трудовых отношений (Мухитдинов Э.)</span></p>
<p align="center"></p></td></tr>
<tr>
<td style="BORDER-RIGHT: windowtext 1pt solid; PADDING-RIGHT: 0cm; BORDER-TOP: #ece9d8; PADDING-LEFT: 0cm; BACKGROUND: white; PADDING-BOTTOM: 0cm; BORDER-LEFT: windowtext 1pt solid; PADDING-TOP: 0cm; BORDER-BOTTOM: windowtext 1pt solid" width="4%">
<p align="center"><span style="FONT-WEIGHT: normal">14</span><span style="FONT-WEIGHT: normal">.</span></p></td>
<td style="BORDER-RIGHT: windowtext 1pt solid; PADDING-RIGHT: 0cm; BORDER-TOP: #ece9d8; PADDING-LEFT: 0cm; BACKGROUND: white; PADDING-BOTTOM: 0cm; BORDER-LEFT: #ece9d8; PADDING-TOP: 0cm; BORDER-BOTTOM: windowtext 1pt solid" width="49%">
<p style="MARGIN: 0cm 0cm 0pt 4.5pt; TEXT-INDENT: 11.85pt" align="left"><span style="FONT-WEIGHT: normal">Направление работников органов по труду, включая работников Государственной трудовой инспекции, на стажировку в Международный центр обучения МОТ в городе Турине (Италия), высшие образовательные учреждения и иные организации повышения квалификации зарубежных стран для обучения и повышения квалификации в сфере оказания содействия занятости, трудовых отношений и охраны труда.</span></p>
<p style="MARGIN: 0cm 0cm 0pt 4.5pt; TEXT-INDENT: 11.85pt" align="left"></p></td>
<td style="BORDER-RIGHT: windowtext 1pt solid; PADDING-RIGHT: 0cm; BORDER-TOP: #ece9d8; PADDING-LEFT: 0cm; BACKGROUND: white; PADDING-BOTTOM: 0cm; BORDER-LEFT: #ece9d8; PADDING-TOP: 0cm; BORDER-BOTTOM: windowtext 1pt solid" width="12%">
<p align="center"><span style="FONT-WEIGHT: normal">р</span><span style="FONT-WEIGHT: normal">ешение</span><span style="FONT-WEIGHT: normal"> исполнителя</span></p></td>
<td style="BORDER-RIGHT: windowtext 1pt solid; PADDING-RIGHT: 0cm; BORDER-TOP: #ece9d8; PADDING-LEFT: 0cm; BACKGROUND: white; PADDING-BOTTOM: 0cm; BORDER-LEFT: #ece9d8; PADDING-TOP: 0cm; BORDER-BOTTOM: windowtext 1pt solid" width="13%">
<p align="center"><span style="FONT-WEIGHT: normal">п</span><span style="FONT-WEIGHT: normal">о </span><span style="FONT-WEIGHT: normal">согласованным графикам</span></p></td>
<td style="BORDER-RIGHT: windowtext 1pt solid; PADDING-RIGHT: 0cm; BORDER-TOP: #ece9d8; PADDING-LEFT: 0cm; BACKGROUND: white; PADDING-BOTTOM: 0cm; BORDER-LEFT: #ece9d8; PADDING-TOP: 0cm; BORDER-BOTTOM: windowtext 1pt solid" width="22%">
<p align="center"><span style="FONT-WEIGHT: normal">Министерство занятости и трудовых отношений (Мухитдинов Э.)</span></p>
<p align="center"></p></td></tr>
<tr>
<td style="BORDER-RIGHT: windowtext 1pt solid; PADDING-RIGHT: 0cm; BORDER-TOP: #ece9d8; PADDING-LEFT: 0cm; BACKGROUND: white; PADDING-BOTTOM: 0cm; BORDER-LEFT: windowtext 1pt solid; PADDING-TOP: 0cm; BORDER-BOTTOM: windowtext 1pt solid" width="100%" colspan="5">
<p align="center"></p>
<p align="center"><strong>IV. <span>П</span>роведение разъяснительной работы срединаселения, работников и работодателей, а такжепроведение международных конференций в сфереохраны труда и защиты трудовых прав работников</strong></p>
<p align="center"></p></td></tr>
<tr>
<td style="BORDER-RIGHT: windowtext 1pt solid; PADDING-RIGHT: 0cm; BORDER-TOP: #ece9d8; PADDING-LEFT: 0cm; BACKGROUND: white; PADDING-BOTTOM: 0cm; BORDER-LEFT: windowtext 1pt solid; PADDING-TOP: 0cm; BORDER-BOTTOM: windowtext 1pt solid" width="4%">
<p align="center"><span style="FONT-WEIGHT: normal">15</span><span style="FONT-WEIGHT: normal">.</span></p></td>
<td style="BORDER-RIGHT: windowtext 1pt solid; PADDING-RIGHT: 0cm; BORDER-TOP: #ece9d8; PADDING-LEFT: 0cm; BACKGROUND: white; PADDING-BOTTOM: 0cm; BORDER-LEFT: #ece9d8; PADDING-TOP: 0cm; BORDER-BOTTOM: windowtext 1pt solid" width="49%">
<p style="MARGIN: 0cm 0cm 0pt 4.5pt; TEXT-INDENT: 11.85pt" align="left"><span style="FONT-WEIGHT: normal">Проведение международной конференции в городе Ташкенте по вопросам достойной занятости, охраны труда и трудовых прав с участием Генерального директора МОТ и других международных организаций.</span></p>
<p style="MARGIN: 0cm 0cm 0pt 4.5pt; TEXT-INDENT: 11.85pt" align="left"></p></td>
<td style="BORDER-RIGHT: windowtext 1pt solid; PADDING-RIGHT: 0cm; BORDER-TOP: #ece9d8; PADDING-LEFT: 0cm; BACKGROUND: white; PADDING-BOTTOM: 0cm; BORDER-LEFT: #ece9d8; PADDING-TOP: 0cm; BORDER-BOTTOM: windowtext 1pt solid" width="12%">
<p align="center"><span style="FONT-WEIGHT: normal">р</span><span style="FONT-WEIGHT: normal">аспоряжение</span><span style="FONT-WEIGHT: normal"> Каб</span><span style="FONT-WEIGHT: normal">инета </span><span style="FONT-WEIGHT: normal">Министров</span></p></td>
<td style="BORDER-RIGHT: windowtext 1pt solid; PADDING-RIGHT: 0cm; BORDER-TOP: #ece9d8; PADDING-LEFT: 0cm; BACKGROUND: white; PADDING-BOTTOM: 0cm; BORDER-LEFT: #ece9d8; PADDING-TOP: 0cm; BORDER-BOTTOM: windowtext 1pt solid" width="13%">
<p align="center"><span style="FONT-WEIGHT: normal">д</span><span style="FONT-WEIGHT: normal">екабрь</span><span style="FONT-WEIGHT: normal"> 2018 года</span></p></td>
<td style="BORDER-RIGHT: windowtext 1pt solid; PADDING-RIGHT: 0cm; BORDER-TOP: #ece9d8; PADDING-LEFT: 0cm; BACKGROUND: white; PADDING-BOTTOM: 0cm; BORDER-LEFT: #ece9d8; PADDING-TOP: 0cm; BORDER-BOTTOM: windowtext 1pt solid" width="22%">
<p align="center"><span style="FONT-WEIGHT: normal">Министерство занятости и трудовых отношений (Мухитдинов Э.), Федерация профсоюзов Узбекистана (Махмадалиев Б.)</span></p>
<p align="center"></p></td></tr>
<tr>
<td style="BORDER-RIGHT: windowtext 1pt solid; PADDING-RIGHT: 0cm; BORDER-TOP: #ece9d8; PADDING-LEFT: 0cm; BACKGROUND: white; PADDING-BOTTOM: 0cm; BORDER-LEFT: windowtext 1pt solid; PADDING-TOP: 0cm; BORDER-BOTTOM: windowtext 1pt solid" width="4%">
<p align="center"><span style="FONT-WEIGHT: normal">16</span><span style="FONT-WEIGHT: normal">.</span></p></td>
<td style="BORDER-RIGHT: windowtext 1pt solid; PADDING-RIGHT: 0cm; BORDER-TOP: #ece9d8; PADDING-LEFT: 0cm; BACKGROUND: white; PADDING-BOTTOM: 0cm; BORDER-LEFT: #ece9d8; PADDING-TOP: 0cm; BORDER-BOTTOM: windowtext 1pt solid" width="49%">
<p style="MARGIN: 0cm 0cm 0pt 4.5pt; TEXT-INDENT: 11.85pt" align="left"><span style="FONT-WEIGHT: normal">Проведение международной выставки и семинара «Безопасность и охрана труда — 2019», с рассмотрением возможности подписания Меморандума между Министерством занятости и трудовых отношений Республики Узбекистан и Международной ассоциацией социального обеспечения о взаимопонимании и сотрудничестве по продвижению Концепции «нулевого травматизма».</span></p>
<p style="MARGIN: 0cm 0cm 0pt 4.5pt; TEXT-INDENT: 11.85pt" align="left"></p></td>
<td style="BORDER-RIGHT: windowtext 1pt solid; PADDING-RIGHT: 0cm; BORDER-TOP: #ece9d8; PADDING-LEFT: 0cm; BACKGROUND: white; PADDING-BOTTOM: 0cm; BORDER-LEFT: #ece9d8; PADDING-TOP: 0cm; BORDER-BOTTOM: windowtext 1pt solid" width="12%">
<p align="center"><span style="FONT-WEIGHT: normal">р</span><span style="FONT-WEIGHT: normal">аспоряжение </span><span style="FONT-WEIGHT: normal">Кабинета </span><span style="FONT-WEIGHT: normal">Министров</span></p></td>
<td style="BORDER-RIGHT: windowtext 1pt solid; PADDING-RIGHT: 0cm; BORDER-TOP: #ece9d8; PADDING-LEFT: 0cm; BACKGROUND: white; PADDING-BOTTOM: 0cm; BORDER-LEFT: #ece9d8; PADDING-TOP: 0cm; BORDER-BOTTOM: windowtext 1pt solid" width="13%">
<p align="center"><span style="FONT-WEIGHT: normal">2019 год</span></p></td>
<td style="BORDER-RIGHT: windowtext 1pt solid; PADDING-RIGHT: 0cm; BORDER-TOP: #ece9d8; PADDING-LEFT: 0cm; BACKGROUND: white; PADDING-BOTTOM: 0cm; BORDER-LEFT: #ece9d8; PADDING-TOP: 0cm; BORDER-BOTTOM: windowtext 1pt solid" width="22%">
<p align="center"><span style="FONT-WEIGHT: normal">Министерство занятости и трудовых отношений (Мухитдинов Э.), Федерация профсоюзов Узбекистана (Махмадалиев Б.)</span></p>
<p align="center"></p></td></tr>
<tr>
<td style="BORDER-RIGHT: windowtext 1pt solid; PADDING-RIGHT: 0cm; BORDER-TOP: #ece9d8; PADDING-LEFT: 0cm; BACKGROUND: white; PADDING-BOTTOM: 0cm; BORDER-LEFT: windowtext 1pt solid; PADDING-TOP: 0cm; BORDER-BOTTOM: windowtext 1pt solid" width="4%">
<p align="center"><span style="FONT-WEIGHT: normal">17</span><span style="FONT-WEIGHT: normal">.</span></p></td>
<td style="BORDER-RIGHT: windowtext 1pt solid; PADDING-RIGHT: 0cm; BORDER-TOP: #ece9d8; PADDING-LEFT: 0cm; BACKGROUND: white; PADDING-BOTTOM: 0cm; BORDER-LEFT: #ece9d8; PADDING-TOP: 0cm; BORDER-BOTTOM: windowtext 1pt solid" width="49%">
<p style="MARGIN: 0cm 0cm 0pt 4.5pt; TEXT-INDENT: 11.85pt" align="left"><span style="FONT-WEIGHT: normal">Доведение широкой разъяснительной работы по вопросам охраны труда и защиты трудовых прав, включая:</span></p>
<p style="MARGIN: 0cm 0cm 0pt 4.5pt; TEXT-INDENT: 11.85pt" align="left"><span style="FONT-WEIGHT: normal">изготовление и распространение среди работодателей и работников плакатов, брошюр, видеороликов, организацию лекций, дискуссий и семинаров, выставок по вопросам охраны труда и защиты трудовых прав, с демонстрацией практического применения правил гигиены труда и техники безопасности;</span></p>
<p style="MARGIN: 0cm 0cm 0pt 4.5pt; TEXT-INDENT: 11.85pt" align="left"><span style="FONT-WEIGHT: normal">организацию тематических теле- и радиопередач, газетных статей по вопросам охраны труда и защиты трудовых прав граждан;</span></p>
<p style="MARGIN: 0cm 0cm 0pt 4.5pt; TEXT-INDENT: 11.85pt" align="left"><span style="FONT-WEIGHT: normal">внесение предложений о включении учебных часов по предметам «Гигиена труда» и «Техника безопасности», а также другим соответствующим предметам в программу преподавания общеобразовательных школ;</span></p>
<p style="MARGIN: 0cm 0cm 0pt 4.5pt; TEXT-INDENT: 11.85pt" align="left"><span style="FONT-WEIGHT: normal">организацию совместно с неправительственными некоммерческими организациями, гражданскими активистами встреч и бесед для работающих в сельском хозяйстве лиц, особенно на сезонных работах, по вопросам охраны труда, недопущения и полного искоренения принудительного труда.</span></p>
<p style="MARGIN: 0cm 0cm 0pt 4.5pt; TEXT-INDENT: 11.85pt" align="left"></p></td>
<td style="BORDER-RIGHT: windowtext 1pt solid; PADDING-RIGHT: 0cm; BORDER-TOP: #ece9d8; PADDING-LEFT: 0cm; BACKGROUND: white; PADDING-BOTTOM: 0cm; BORDER-LEFT: #ece9d8; PADDING-TOP: 0cm; BORDER-BOTTOM: windowtext 1pt solid" width="12%">
<p align="center"><span style="FONT-WEIGHT: normal">р</span><span style="FONT-WEIGHT: normal">ешения </span><span style="FONT-WEIGHT: normal">исполнителей</span></p></td>
<td style="BORDER-RIGHT: windowtext 1pt solid; PADDING-RIGHT: 0cm; BORDER-TOP: #ece9d8; PADDING-LEFT: 0cm; BACKGROUND: white; PADDING-BOTTOM: 0cm; BORDER-LEFT: #ece9d8; PADDING-TOP: 0cm; BORDER-BOTTOM: windowtext 1pt solid" width="13%">
<p align="center"><span style="FONT-WEIGHT: normal">н</span><span style="FONT-WEIGHT: normal">ачиная </span><span style="FONT-WEIGHT: normal">с 2018 год</span><span style="FONT-WEIGHT: normal">а</span></p></td>
<td style="BORDER-RIGHT: windowtext 1pt solid; PADDING-RIGHT: 0cm; BORDER-TOP: #ece9d8; PADDING-LEFT: 0cm; BACKGROUND: white; PADDING-BOTTOM: 0cm; BORDER-LEFT: #ece9d8; PADDING-TOP: 0cm; BORDER-BOTTOM: windowtext 1pt solid" width="22%">
<p align="center"><span style="FONT-WEIGHT: normal">Министерство занятости и трудовых отношений (Мухитдинов Э.), Федерация профсоюзов Узбекистана (Махмадалиев Б.), Торгово-промышленная палата (Жасимов И.), НТРК (Хаджаев А.)</span></p>
<p align="center"></p></td></tr></tbody></table></div></div></div></div>
                                            </div>
                                        </div>
                                    </div>
                                
                                
                                
                            </div>
                        </div>
                    </div>
                </div>
            </div>
            
            <div class="lx_revive_adserver">
                

<script type='text/javascript'><!--//<![CDATA[
    var m3_u = (location.protocol == 'https:' ? 'https://rk.adolatmarkazi.uz/www/delivery/ajs.php' : 'http://rk.adolatmarkazi.uz/www/delivery/ajs.php');
    var m3_r = Math.floor(Math.random() * 99999999999);
    if (!document.MAX_used) document.MAX_used = ',';
    document.write("<scr" + "ipt type='text/javascript' src='" + m3_u);
    document.write("?zoneid=8");
    document.write('&amp;cb=' + m3_r);
    if (document.MAX_used != ',') document.write("&amp;exclude=" + document.MAX_used);
    document.write(document.charset ? '&amp;charset=' + document.charset : (document.characterSet ? '&amp;charset=' + document.characterSet : ''));
    document.write("&amp;loc=" + escape(window.location));
    if (document.referrer) document.write("&amp;referer=" + escape(document.referrer));
    if (document.context) document.write("&context=" + escape(document.context));
    document.write("'><\/scr" + "ipt>");
    //]]>--></script>

            </div>
            
        </main>
        <div class="skiptranslate">
            
<footer class="footer">
    
    <div class="footer__top">
        <div class="container">
            <div class="footer__links">
                <div class="footer__links-ads">
                    <a href="/about">Марказ ҳақида</a>
                </div>
                <div class="footer__links-ads">
                    <a href="/news">Сайт янгиликлари</a>
                </div>
                <div class="footer__links-ads">
                    <a href="/adv">Сайтда реклама</a>
                </div>
                <div class="footer__links-ads">
                    <a href="/rss">RSS</a>
                </div>
            </div>
            
            <div class="footer__app">
                <div class="footer__app-download">
                    <a target="_blank" href="https://play.google.com/store/apps/details?id=uz.lex.mobile">
                        <img src="/assets/img/google_app.svg"></a>
                </div>
                <div class="footer__app-download">
                    <a target="_blank" href="https://apps.apple.com/us/app/lexuz/id1608798574">
                        <img src="/assets/img/app_store.png"></a>
                </div>
            </div>
            <div class="footer__icon">
                <div class="footer__icons">
                    <a target="_blank" href="https://t.me/lexuzofficial"><i class="fab fa-telegram-plane"></i></a>
                </div>
                <div class="footer__icons">
                    <a target="_blank" href="https://www.facebook.com/minjustuz"><i class="fab fa-facebook-f"></i></a>
                </div>
                <div class="footer__icons">
                    <a target="_blank" href="https://www.instagram.com/adliyanews/"><i class="fab fa-instagram-square"></i></a>
                </div>
                <div class="footer__icons">
                    <a target="_blank" href="https://www.youtube.com/c/adliya"><i class="fab fa-youtube"></i></a>
                </div>
            </div>
            <div style="float: right; top: -30px; margin-top: -44px;">
<!-- START WWW.UZ TOP-RATING -->
<SCRIPT language="javascript" type="text/javascript">
		<!--
		top_js = "1.0"; top_r = "id=4079&r=" + escape(document.referrer) + "&pg=" + escape(window.location.href); document.cookie = "smart_top=1; path=/"; top_r += "&c=" + (document.cookie ? "Y" : "N")
		//-->
</SCRIPT>
<SCRIPT language="javascript1.1" type="text/javascript">
<!--
		top_js = "1.1"; top_r += "&j=" + (navigator.javaEnabled() ? "Y" : "N")
//-->
</SCRIPT>
<SCRIPT language="javascript1.2" type="text/javascript">
<!--
		top_js = "1.2"; top_r += "&wh=" + screen.width + 'x' + screen.height + "&px=" + (((navigator.appName.substring(0, 3) == "Mic")) ? screen.colorDepth : screen.pixelDepth)
//-->
</SCRIPT>
<SCRIPT language="javascript1.3" type="text/javascript">
<!--
		top_js = "1.3";
//-->
</SCRIPT>
<SCRIPT language="JavaScript" type="text/javascript">
		<!--
		top_rat = "&col=0C57A6&t=ffffff&p=DD7900"; top_r += "&js=" + top_js + ""; document.write('<a href="https://www.uz/rus/toprating/cmd/stat/id/4079" target="_blank"><img src="https://www.uz/plugins/top_rating/count/cnt.png?' + top_r + top_rat + '" width=88 height=31 border=0 alt="Топ рейтинг www.uz"></a>')//-->
</SCRIPT>
<NOSCRIPT>
		<A href="https://www.uz/rus/toprating/cmd/stat/id/4079" target="_blank">
				<img height="31" src="https://www.uz/plugins/top_rating/count/nojs_cnt.png?id=4079&pg=http%3A//lex.uz&col=0C57A6&t=ffffff&p=DD7900" width="88" border="0" alt="Топ рейтинг www.uz">
		</A>
</NOSCRIPT>
<!-- FINISH WWW.UZ TOP-RATING --></div>
            
        </div>
    </div>
    
    <div class="footer__bottom">
        <div class="container">
            <div class="footer__bottom-desc">&copy; Ўзбекистон Республикаси Адлия вазирлиги қошидаги “Адолат” миллий ҳуқуқий ахборот маркази давлат муассасаси</div>
        </div>
    </div>
</footer>
<div id="lx_alert" style="display: none;">
    <div class="lx_alert_content">
        <div class="lx_alert_body">
            <div id="lx_alert_message"></div>
        </div>
        <div class="lx_alert_footer">
            <button id="lx_alert_close" type="button" class="btn btn-primary" onclick="lxCloseAlert();">Ёпиш</button>
        </div>
    </div>
</div>
<span id="lx_btn_up" onclick="lx_btn_up_top()" title="">
    <svg viewBox="0 0 512 512">
        <path fill="currentColor" d="M256 504c137 0 248-111 248-248S393 8 256 8 8 119 8 256s111 248 248 248zm0-448c110.5 0 200 89.5 200 200s-89.5 200-200 200S56 366.5 56 256 145.5 56 256 56zm20 328h-40c-6.6 0-12-5.4-12-12V256h-67c-10.7 0-16-12.9-8.5-20.5l99-99c4.7-4.7 12.3-4.7 17 0l99 99c7.6 7.6 2.2 20.5-8.5 20.5h-67v116c0 6.6-5.4 12-12 12z"></path></svg>
</span>

        </div>
        <div id="lx_md_send_feedback" class="modal" tabindex="-1" role="dialog">
            <div class="modal-dialog" role="document" style="max-width: 40rem; max-height: 90vh;">
                <div class="modal-content">
                    <div class="modal-header" style="display: block;">
                        <button type="button" class="close" data-dismiss="modal" aria-label="Close">
                            <span aria-hidden="true">&times;</span>
                        </button>
                        <h3 class="modal-title">Ҳужжатга таклиф юбориш</h3>
                    </div>
                    <div class="modal-body">
                        <div class="form-group">
                            <select class="lx_select2_filter select2 form-control" id="lx_feedback_type" onchange="feedback_type_changed(this)">
                                <option value="" selected>Таклиф турини танланг</option>
                                <option value="1">Ҳужжатга таклиф</option>
                                <option value="2">Техник хатолик</option>
                            </select>
                        </div>
                        <div class="form-group">
                            <input id="lx_feedback_from" type="text" class="form-control" placeholder="Фамилияси, исми, шарифи" />
                        </div>
                        <div class="form-group row">
                            <div class="col-6">
                                <input id="lx_feedback_phone" type="text" class="form-control" placeholder="Телефон" />
                            </div>
                            <div class="col-6">
                                <input id="lx_feedback_email" type="text" class="form-control" placeholder="Email" />
                            </div>
                        </div>
                        <div class="form-group">
                            <textarea id="lx_feedback_text" class="form-control" rows="7" maxlength="2000" style="resize: vertical; max-height: 600px;" placeholder="Матн"></textarea>
                        </div>
                        <div class="form-group">
                            <div class="custom-control custom-checkbox mb-2">
                                <input class="custom-control-input" id="lx_feedback_legis" type="checkbox" onchange="lx_feedback_legis_changed(this)">
                                <label class="custom-control-label" for="lx_feedback_legis">Қонунчиликка таклиф бериш <a href="https://lex.uz/" target="_blank" style="color:#0064a9">қоидалари</a> билан танишдим</label>
                            </div>
                        </div>
                    </div>
                    <div class="modal-footer" id="sendFeedback_group" style="display: none;">
                        <div id="dvCaptcha2"></div>
                        <input type="hidden" id="captcha_res2" />
                        <button type="button" class="btn btn-success" id="btn_sendFeedbackToDb" style="display: none;" onclick="sendFeedbackToDb(4213624, 3);">Жўнатиш</button>
                        <button type="button" class="btn btn-danger" id="btn_sendFeedbackCancel" data-dismiss="modal">Бекор қилиш</button>
                    </div>
                </div>
            </div>
        </div>
        <div class="modal fade" id="modalShowCard" tabindex="-1" role="dialog" aria-hidden="true" style="z-index: 9000;">
            <div class="modal-dialog" style="margin: 0;">
                <div class="modal-content" style="background: #eee; width: 90vw; height: 92vh; left: 5vw; top: 4vh;">
                    <div class="modal-header" style="padding: 0 4px 0 0; display: block;">
                        <button type="button" class="close" data-dismiss="modal" style="margin: 0">&times;</button>
                    </div>
                    <div class="modal-body" style="padding: 0 4px; margin: 0;">
                        <iframe id="iframeShowCard" style="width: 100%; height: 100%; border: none;"></iframe>
                    </div>
                </div>
            </div>
        </div>
        <button id="lxPlayButton"></button>
        <button id="lxPlayLang" style="display: none">1</button>
        
        <script type="text/javascript">
            function googleTranslateElementInit() {
                new google.translate.TranslateElement({
                    pageLanguage: 'ru',
                    includedLanguages: 'sq,ar,hy,az,be,bn,bg,zh-CN,zh-TW,hr,cs,da,et,tl,fi,fr,ka,de,el,iw,hi,hu,is,id,it,ja,kk,ko,ky,lv,lt,ms,mn,no,ps,fa,pl,pt,ro,sr,sk,sl,es,sw,sv,tg,tt,th,tr,tk,uk,ur,ug,vi,en,uz',
                    layout: google.translate.TranslateElement.InlineLayout.SIMPLE
                }, 'google_translate_element');
            }
        </script>
        <script type="text/javascript" defer src="//translate.google.com/translate_a/element.js?cb=googleTranslateElementInit"></script>
        
        <script>
            const htmldark = document.getElementsByTagName('html')[0];

            if (localStorage.getItem("themes") === "light") {
                htmldark.dataset.theme = 'light';
            }
            else if (localStorage.getItem("themes") === "grey") {
                htmldark.dataset.theme = 'grey';
            }
            else if (localStorage.getItem("themes") === "dark") {
                htmldark.dataset.theme = 'dark';
            }
            const toggleTheme = (theme) => {
                htmldark.dataset.theme = theme;
                localStorage.setItem("themes", theme);
            }
        </script>
        <script>            
            
            $(document).ready(function () {
                document.getElementById('lx_var_b').innerHTML = document.getElementById('lx_var_t').innerHTML;
            });
            
        </script>
        <script type="text/javascript">
            
            $("#docContent__sideBar-show").click(function () {
                if ($("body").hasClass("sidebar-show")) {
                    $("body").removeClass("sidebar-show")
                }
                else {
                    $("body").addClass("sidebar-show")
                }
            })
            
        </script>
    </div>
    <div style="display: none;"></div>
</body>
</html>

<script>
    function changeScrollType(obj) {
        if ($(obj)["0"].checked) {
            scrollIndependent();
        }
        else {
            scrollCommon();
        }
    }

    function scrollCommon() {
        $('#lang1').css('overflow', 'auto');
        $(".lang1, .lang2").removeAttr('overflow');
        $(".lang1, .lang2").css('overflow', 'hidden');
        $(".lang1, .lang2").css('height', 'auto');
        $(".lang1, .lang2").css('padding-right', '0');
        $("body").css('overflow', 'auto');
    }

    function scrollIndependent() {
        $('#actPage').removeAttr('overflow');
        $(".lang1, .lang2").css('height', ($(window).height() - 38) + "px");
        $(".lang1, .lang2").css('overflow', 'auto');
        $(".lang1, .lang2").css('padding-right', '5px');
        $("body").css('overflow', 'hidden');
    }

    function clickAllChk(item_id, chk, pref1, pref2) {
        $.each($('#' + pref1 + '_dropdown_check').find("INPUT[type='checkbox']"), function () {
            if ($(this).attr('id') != item_id) {
                $(this).prop('checked', chk.checked);
                if (!chk.checked) {
                    $.each($('div').find('#s' + $(this).attr('id').substring(2)), function () { $(this).parent().hide(); });
                }
                else {
                    $.each($('div').find('#s' + $(this).attr('id').substring(2)), function () { $(this).parent().show(); });
                }
            }
        });

        $.each($('#' + pref2 + '_dropdown_check').find("INPUT[type='checkbox']"), function () {
            $(this).attr('checked', chk.checked);
        });
    }

    function hideItem(chk) {
        var chk_id = chk.id.substring(2);
        var $containers = $('[id="s' + chk_id + '"]').parent();
        if (!chk.checked) {
            $containers.hide();
        }
        else {
            if (chk_id === '1104') {
                $containers.removeClass("lx_no_select");
            }
            $containers.show();
        }
    }

    var showLexComments = false;

    function toggleLexComments() {
        var $containers = $('[id="s527"]').parent();
        if (showLexComments) {
            showLexComments = false;
            $("#t_btn_lex_comment").removeClass("active")
            $("#b_btn_lex_comment").removeClass("active")
            $containers.hide();
        }
        else {
            showLexComments = true;
            $("#t_btn_lex_comment").addClass("active")
            $("#b_btn_lex_comment").addClass("active")
            $containers.removeClass("lx_no_select");
            $containers.show();
        }
    }

    function scrollText(hash) {
        if (!hash) {
            window.scrollTo(0, 0);
            return;
        }
        history.pushState(null, '', '#' + hash);
        scrollToHash(hash);
    }

    function scrollToHash(hash, smooth = false) {
        const target = document.getElementById(hash);
        if (!target) return;
        const iframe = document.querySelector('.skiptranslate iframe');
        const iframeHeight = iframe ? iframe.offsetHeight : 0;
        const header = document.getElementById("doc_header");
        const headerHeight = header ? header.offsetHeight : 0;
        const y = target.getBoundingClientRect().top + window.pageYOffset - iframeHeight - headerHeight - 4;
        if (smooth) {
            setTimeout(() => { window.scrollTo(0, y); }, 100);
        } else {
            window.scrollTo(0, y);
        }
    }

    window.onload = function () {
        if (window.location.hash) {
            scrollToHash(window.location.hash.substring(1), true);
        }
    };

    window.addEventListener('hashchange', function () {
        if (window.location.hash) {
            scrollToHash(window.location.hash.substring(1));
        }
    });

    $(document).ready(function () {
        $('#search-criteria').on('input', function (e) {
            var txt = $('#search-criteria').val().toUpperCase();
            if (txt.length > 0) {
                $('.docNabvar__child').each(function () {
                    $(this).addClass('toc_show');
                });
                $('.search-text').each(function () {
                    var elem = $(this).closest('.search-toggle');
                    elem.removeClass('toc_show');
                    elem.removeClass('toc_hide');
                    if ($(this).text().toUpperCase().indexOf(txt) != -1) {
                        elem.addClass('toc_show');
                    } else {
                        elem.addClass('toc_hide');
                    }
                });
            }
            else {
                clearSearch();
            }
        });
    });

    function clearSearch() {
        $('#search-criteria').val('');
        $('.toc_show').each(function () {
            $(this).removeClass('toc_show');
        });
        $('.toc_hide').each(function () {
            $(this).removeClass('toc_hide');
        });
    }
</script>
<script>
    function addToFavorite() {
        $.ajax({
            type: "POST",
            url: "/pages/ajax_methods2.aspx",
            cache: false,
            data: {
                "action": "addToFavorite",
                "lact_id": "4213624",
                "lang": "3"
            },
            success: function (data) {
                var kvp = JSON.parse(data);
                lxAlert(kvp.message);
            },
            error: function () {
                lxAlert("Cақлашда хатолик!");
            }
        });
    }

    function showAddCard(tcard) {
        if (tcard < 1 || tcard > 6) {
            return;
        }

        $('#add_info').val('0').trigger('change');

        if (tcard == "1") {
            showIframeCard('/actinfo/card1/4213624');
        }
        else if (tcard == "2") {
            showIframeCard('/actinfo/card2/4213624');
        }
        else if (tcard == "3") {
            showIframeCard('/actinfo/basrev/4213624');
        }
        else if (tcard == "4") {
            showIframeCard('/actinfo/revhis/4213624');
        }
        else if (tcard == "5") {
            showIframeCard('/actinfo/correspondents/4213624');
        }
        else if (tcard == "6") {
            showIframeCard('/actinfo/respondents/4213624');
        }
    }

    function showIframeCard(_url) {
        $("#iframeShowCard").attr("src", _url);
        $('#modalShowCard').modal('show');
    }

    $('#modalShowCard').on('hidden.bs.modal', function () {
        $("#iframeShowCard").attr("src", "about:blank");  // clear after close
    });

    $(document).ready(function () {
        
    });
</script>
<script type="text/javascript">
    function downloadDoc() {
        const s527 = showLexComments ? '1' : '0';
        const s1089 = $('#t_1089').prop('checked') ? '1' : '0';
        const s1104 = $('#t_1104').prop('checked') ? '1' : '0';
        window.location.href = '/docs/4213624?type=doc' + '&s527=' + s527 + '&s1089=' + s1089 + '&s1104=' + s1104;
    }

    function openTwoLang(lang_id) {
        window.location.href = "/docs/4213624?otherlang=" + lang_id;
    }
</script>
<script>
    function lx_pa(elem_id) { lx_audio.playAudioByElemId(elem_id); }
    function lx_mo(e, elem_id) { lx_audio.moveElement(e, elem_id); }
    function a(event, word) { lx_def.showDef(event, '1', word); }
    function lx_cl(elem_id) {
        const link = window.location.origin + window.location.pathname + window.location.search + '#' + elem_id;
        navigator.clipboard.writeText(link)
            .then(() => {
                Swal.fire({
                    title: 'Ҳавола олинди',
                    text: link,
                    confirmButtonText: "Ёпиш"
                });
            })
            .catch(err => {
                Swal.fire({
                    title: 'Error',
                    text: 'Failed to copy',
                    confirmButtonText: "Ёпиш"
                });
            });
    }
    async function lx_bm(elem_id) {
        const link = window.location.pathname + window.location.search + '#' + elem_id;
        try {
            const lang_id = 3;
            const response = await fetch('/Pages/GetPage.aspx/SaveBookmark', {
                method: "POST",
                headers: { "Content-Type": "application/json" },
                body: JSON.stringify({ lang_id, link }),
            });
            if (response.ok) {
                const result = (await response.json()).d;
                lxAlert(result);
            } else {
                lxAlert('Техник хатолик');
            }
        }
        catch (error) {
            lxAlert('Техник хатолик');
        }
    }
</script>
<script>
    var dvCaptcha2;

    var onloadCallback = function () {
        dvCaptcha2 = grecaptcha.render('dvCaptcha2', {
            'sitekey': '6Lc4eUoUAAAAADW-S-YIn_F1v9K-G6154fgrBmQq',
            'callback': function (response) {
                $("[id*=captcha_res2]").val(response);
                $('#btn_sendFeedbackToDb').show();
                $('#btn_sendFeedbackCancel').hide();
            }
        });
    };

    var _elem_id;

    function lx_sf(elem_id) { // added to xml
        sendFeedback(elem_id);
    }

    function sendFeedback(elem_id) {
        _elem_id = elem_id;
        grecaptcha.reset(dvCaptcha2);
        $('#lx_feedback_from').val('');
        $('#lx_feedback_text').val('');
        $('#lx_feedback_phone').val('');
        $('#lx_feedback_email').val('');
        $('#captcha_res2').val('');
        $('#btn_sendFeedbackToDb').hide();
        $('#lx_md_send_feedback').modal({
            backdrop: 'static',
            keyboard: true
        });
        $('#lx_feedback_type').val('').trigger('change');
        $('#lx_feedback_legis').prop('checked', false).trigger('change');
    }

    function feedback_type_changed(sel) {
        if (sel.value == '1') {
            $('#lx_feedback_phone').show();
            $('#lx_feedback_email').show();
        }
        else {
            $('#lx_feedback_phone').hide();
            $('#lx_feedback_email').hide();
        }
    }

    function lx_feedback_legis_changed(checkbox) {
        if (checkbox.checked) {
            $('#sendFeedback_group').show();
        } else {
            $('#sendFeedback_group').hide();
        }
    }

    function sendFeedbackToDb(lact_id, lang_id) {
        var feedback_from = $('#lx_feedback_from').val().trim();
        var feedback_text = $('#lx_feedback_text').val().trim();
        var feedback_type = $('#lx_feedback_type').val().trim();
        var feedback_phone = $('#lx_feedback_phone').val().trim();
        var feedback_email = $('#lx_feedback_email').val().trim();
        var captcha_result = $('#captcha_res2').val();

        if (feedback_type != '1' && feedback_type != '2') {
            lxAlert('Таклиф турини танланг!');
        }
        else if (feedback_from.length < 3 || feedback_from.length > 100) {
            lxAlert('Фамилияси, исми, шарифи!');
        }
        else if (feedback_text.length < 10) {
            lxAlert('Маълумот тўлиқ киритилмаган!');
        }
        else if (feedback_text.length > 2000) {
            lxAlert('Матн 2000 ҳарфдан кўп!')
        }
        else if (feedback_phone.length > 20) {
            lxAlert('Телефон!');
        }
        else if (feedback_email.length > 30) {
            lxAlert('Email!');
        }
        else {
            $.ajax({
                type: "POST",
                url: "/pages/ajax_methods2.aspx",
                data: {
                    'action': 'sendfeedback',
                    'lact_id': lact_id,
                    'lang_id': lang_id,
                    'element_id': _elem_id,
                    'feedback_from': encodeHtmlEntities(feedback_from),
                    'feedback_text': encodeHtmlEntities(feedback_text),
                    'feedback_type': encodeHtmlEntities(feedback_type),
                    'feedback_phone': encodeHtmlEntities(feedback_phone),
                    'feedback_email': encodeHtmlEntities(feedback_email),
                    'captcha_result': captcha_result
                },
                success: function (data) {
                    $('#lx_feedback_from').val('');
                    $('#lx_feedback_text').val('');
                    $('#lx_feedback_type').val('');
                    $('#lx_feedback_phone').val('');
                    $('#lx_feedback_email').val('');
                    $('#captcha_res2').val('');
                    $('#btn_sendFeedbackToDb').hide();
                    $('#lx_md_send_feedback').modal('hide');
                    lxAlert(data);
                },
                error: function () {
                    $('#captcha_res2').val('');
                    $('#btn_sendFeedbackToDb').hide();
                    grecaptcha.reset(dvCaptcha2);
                    lxAlert('Cақлашда хатолик!');
                }
            });
        }
    }

    function encodeHtmlEntities(str) {
        return String(str).replace(/&/g, '&amp;')
            .replace(/</g, '&lt;')
            .replace(/>/g, '&gt;')
            .replace(/"/g, '&quot;')
            .replace(/'/g, '&#39;');
    }
</script>
<script>
    $('.stopProp').click(function (e) {
        e.stopPropagation();
    });
    function openUrl(url) {
        location.href = url;
    }
    function openInNew(url) {
        window.open(url, "_blank");
    }
    if ("" == "print") {
        $(document).ready(function () {
            window.print();
        });
    }
</script>
<script>
    let lxCompNotEqualId = 0;
    function lxCompNext() {
        if (lxCompNotEqualId < 0) {
            lxCompNotEqualId++;
            scrollText('d_' + lxCompNotEqualId);
        }
    }
    function lxCompPrev() {
        if (lxCompNotEqualId > 1) {
            lxCompNotEqualId--;
            scrollText('d_' + lxCompNotEqualId);
        }
    }
</script>
